Fórum témák
» Több friss téma |
Fórum » Kapcsolási rajzot keresek
Témaindító: Kallai Csaba, idő: Márc 11, 2006
Témakörök:
Van belőle régi és új tíipus is... Regisztrációval letöltheted onnan a rajzát.
A hozzászólás módosítva: Feb 16, 2025
Regisztráltam, de akkor sem engedik, mert van egy 3 napos limit amíg nem lehet letölteni... viszont utána is csdak akkor, ha "aktiv" vagyok.
Regent 60 erősítő rajzokSzép napot! Keresem a Böhm Regent 60 rajzát (rajzait).Amit az elektrotanya kidobott nem egyezik az én készülékemmel. Azon a rajzon ecf82 cső hajtja a végcsöveket, nálam 2 darab ecc83-as. Jó lenne kibogozni miért. Előre is köszönöm a segítséget.
Melyik rajzot töltötted le? Ugye nem ezt?
A hozzászólás módosítva: Feb 20, 2025
Sajnos ezt.Az én gépemben 5 darab ecc83 van. 3 az előfok panelján, 2 a meghajtó fokozat panelján.
Ezt írtad: "ecf82 cső hajtja"
A fotód rossz minőségű... Létezik ebből, pl. 1968-as Böhm Regent 60-as is.
Azt írtam, hogy a rajzon amit letöltöttem. Különben köszi a segítséget. Évszámmal beírtam a rádiómúzeumba, és kidobta ugyanazt a rajzot ami nekem kell.
Szivattyú védőSziasztok! FANOX PS-11R szivattyúvédő, áramvédő/feszvédő kis vacaknak keresem az oldalán lévő bekötési rajzát. A PDF-jében, mindenütt féloldalt van fényképezve, semmit nem látok belőle. Ha valakinek van a fiókjába és megmutatná az oldalát, nagyon megköszönném.
Szia!
Hátha ez segít: https://www.fanox.com/wp-content/uploads/documents/EN_FANOX_CATA_Ge...05.pdf A 100. oldaltól. Üdv.
Omnitronic EM-650 kapcsi rajz kerestetikSziasztok!Keresem az OMNITRONIK EM-650 keverő kapcsi rajzát. (más márkenéven is futott, de a tip.szám talán mindig ugyan ez volt) Remélem meg van valakinek. Google nem igazán segít ![]() Köszönöm előre is! Üdv Tibi A hozzászólás módosítva: Feb 25, 2025
Köszönöm, ez egy jó összefoglaló. Sajnos mindenütt ezt a 100. oldalt mutatják, itt legalább jobb a felbontása, tudok mazsolázni feliratokat! Nagyon köszönöm!
Időnkénti rövid megszakításIdőnként automatikusan meg kéne szakítani az áramkört rövid időre. Telefon töltő kihúzást és visszadugást imitálni, mert vannak olyan telefonok, amik folyton bedugva lemerülnek.
Okos dugalj nem jó? Azt úgy időzíted ahogy akarod.
Nekem több kéne, olcsóbb, meg kintre. Amit nem kintre terveznek azt hőmérsékletileg se kintre tervezik. És amúgy is jobb lenne egy pár perces ciklus, mert valamiért néha fel se tölt, ha le van merülve, csak egyszer csak kikapcsol. Na mindegy, tapasztalatból biztosabb lenne mondjuk 5 percenként. Akkut már nem feltétlenül tudnék cserélni, nem is akarnék, ha ez megoldaná. Viszont nem is szeretnék sok időzítést beállítani.
Makrai ME.280-14/20ASW-PKI rajzSziasztok!Nincs valakinek a fent nevezett tápegységhez rajza, esetleg ilyen készüléke. Elszállt a primer körben pár alkatrész, többek közt a FET source ellenállása, ennek az értékét keresem. Csatolt kép jobb felső sarkában a keresett alkatrész (én ezt gondolom ellenállásnak, bár még ilyen tokozásban nem találkoztam vele), alatta a fet lábai, tőle balra a vezérlő (UCC28600D). Sajnos az alkatrészen nem lehet jó kivenni a a feliratozást. Tápegység A hozzászólás módosítva: Márc 20, 2025
Hello! Mellesleg az van ráírva, hogy 100 milliOhm..
Szia!
Rendben, milyen karakter van az o vagy Ω jel után? Mi a tokozás jele? Köszönöm!
Ezeket tőlem hiába kéred, sőt garanciát sem tudok adni az ellenállásra..
AC100MXADNHÜdv.E Samsung klíma kültériének rajzát esetleg fel lehet lelni? Legfőképp a motorvezérlő érdekelne, az ún. inverter panelé. (Az utolsó 4 betű szerintem eltérhet, mert azok csak gyártási év, stb.) Köszönöm előre is. Ganz XS-5000 Insulation tester"Üdvözlet, van valakinek kapcsolási rajza az GANZ XS - 5000 szigetelésvizsgálóról?"
Kétlem hogy találni fogsz hozzá, de nem bonyolult, rajzold vissza, a rajza engem is érdekel.
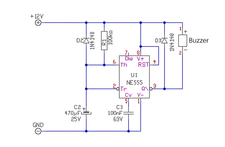
Késleltető 12VEgy olyan 12V-os kapcsolásra lenne szükségem amelyre ha feszültség érkezik 1perccig akkor megszólaltat egy piezzot. Az AI készített egy rajzot de hibás, valaki kijavítaná.
Ezen a rajzon nincs mit javítani. Lásd melléklet. Nem az én rajzom, proli007 rajzát módosítottam: Bővebben: Link.
Az egy perc csak kerekítéssel egy perc. Ha nagyon pontos időzítés kell, teljesen más irányba kell elmozdulni.
Amíg csak erre képes az AI, addig nem kell aggódnunk a Terminátor miatt.
Nana! Átnézted Te azt a kapcsolási rajzot alaposan? Én még meg is építettem, bekapcsoltam és 1985.10.26.-ban találtam magam! Doki segített visszajönni, szerencsére épp ott volt!
Hello!
Na erre szokták mondani, hogy ez vagy valami, vagy megy valahová. Én a kukát javasolnám. De nem írtad, hogy a "piezo" aktív önrezgő, vagy csak egy piezo lap? Továbbá, hogy a 12V ami "megérkezik" az fogja táplálni az áramkört is? Valamint azt sem, hogy amíg a 12V fennáll, szólni fog a piezo? Egyébként gratulálunk az AI-nek. De az 1M/10k osztó osztási aránya 100:1 és 120mV-ról nem nyit ki, maximum egy germánium tranyó. Egyébként pedig a BC557 PNP tranyó, a rajzon meg NPN szimbólum van és a tranyó lábait szokás bekötni, nem a műanyag tokját. Nem ártana egy Reset-et nyomni. Autós erősítőSziasztok!Blaupunkt GTA 200 Flash autós erősítőhöz keresnék kapcsolási rajzot. A neten sajnos csak képeket találok róla. |
Bejelentkezés
Hirdetés |























