Fórum témák
» Több friss téma |
Egy vagy 2 dióda (ha mindkét oldal lámpáinak kapcsolnia kell a relét) és egy kb 100 mikrós 25v os kondi megoldja a gondodat
Delonnal, vagy villardal told fel a feszt. Utána töltsd a kondit róla. És egy zeneren keresztül kapcsold a relét.
Sziasztok.
Motoron a kürt nyomógombja az irányjelző alatt van, igen sokszor megnyomja az ember véletlenül. Nem késleltetőt szeretnék rá építeni, hanem egy olyan kapcsolást, ami csak két nyomás után üzemelteti a kürtöt, azaz az első nyomást figyelmen kívül hagyja, második gombnyomásra bekapcsolja. (Két kattintásos duda). Inkább analóg, vagy logikai IC, programozhatóban nem vagyok otthon. Kérlek, irányítsatok át, ha volt már valahol!
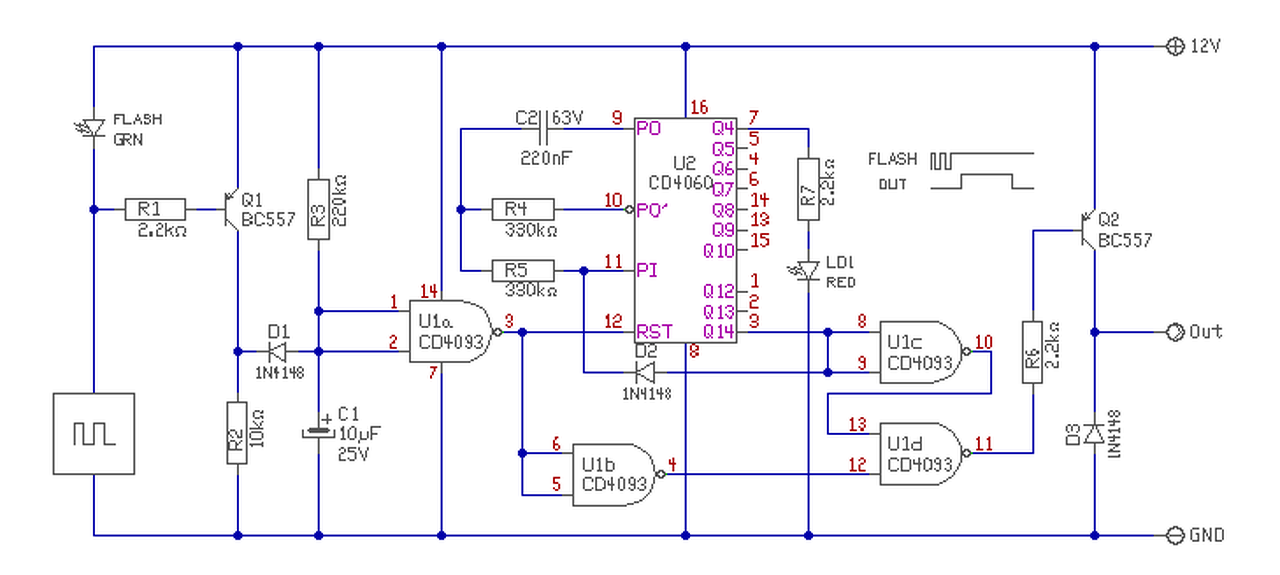
Sziasztok! Egy dologra keresem a legegyszerűbb megoldást.. Adott egy közös anódos bicolor led mely visszajelzéseket ad színekkel,villogással (kb 1 sec ha villog).Nos nekem azt kéne megoldanom legegyszerűbben ha a led zöld fele nem villog hanem folyamatosan világít akkor egy időzítést kéne elindítani melynek kb 20 percet kéne bekapcsolva lenni és akkor kéne újra bekapcsolnia ha a led megint folyamatosan világít.. Ami megnehezíti a dolgot ha a led villog akkor nem szabadna bekapcsolni ennek az időzítőnek csak akkor ha már stabilan folyamatosan világít..
Hello! Remélem erre gondoltál. De a működés alapfeltétele, hogy a bicolor Led anódja a tápon legyen. Ha nem ez a helyzet (mert nem írtad) akkor a Q1 helyett inkább egy optocsatolót javasolnék. Annak diódája sorba a zöld Led-el, a tranyója pedig a Q1 helyett bekötve.
- Ha a zöld Led villog, a Q1 is be-ki kapcsolgat. Amikor kikapcsol, az R2 kisüti a D1 segítségével a C1 kondit. - Ha a Led folyamatosan ég, akkor a kollektor magas szinten áll, a dióda lezár, és az R3 feltölti a C1 kondit. (Kb. 2sec). Ekkor az U1a kimenete alacsony szintre vált, és megszűnik U2 Reset jele. A számláló számlálni kezd és ez alatt a piros Led villog. - Mivel U1a kimenete alacsony, U1b kimenete magas. A számláló Q14 kimenete ekkor még alacsony szintű, így az U1c kimenete magas szinten áll. Így U1d mind két bemenete magas szinten áll, Így kimenete alacsony, ami bekapcsolja a tranyót és az OUT kimenete magas szintű lesz. - Ha a számláló "kiszámol", A Q14 magasra vált. A D2 leállítja az ütemadót. Az OUT kimenete alacsony szintre vált. Mind addig ez az állapot áll fenn, míg a zöld Led újra ki nem kapcsol. (Ha a 20 perc késleltetés ideje alatt a zöld kialszik, vagy villog, a kimenet kikapcsol és megszűnik a késleltetés.) a 20 perc időzítés akkor indul újra, ha a zöld Led ismét villogásról fix jelzésre vált.
Szia! Köszönöm a fáradozásodat! Hétvégén megépítem a kapcsolást!
Sziasztok!
Segtíséget szeretnék kérni, az alábbi kapcsolásban: A relét szeretném késleltetve meghúzni kb. 10 mp-cel a táp.fesz. megjelenését követően. A gond az, hogy a mögötte levő elektronika, amit vezérel, az felfutó él érzékeny, így az nem megoldás, ha >10 mp-ig behúzva tartom a relét. Ha van más ötlet azt is szívesen fogadom. Köszönöm a segítséget.
Hello! Mondjuk sokat nem árultál el, hogy mekkora tápfesz, mekkora a tekercs ellenállása vagy típusa.. De ha "lefutóél vezérelt elektronika van mögötte", akkor minek a relé?
A hozzászólás módosítva: Jan 18, 2017
12 VDC a TÁP DC_IN
S a relé tekercse is 12V-os. (30.22.7.012.001) FELfutóél vezérelt, éppen ez a gond. Köszönöm a kapcsolást. A hozzászólás módosítva: Jan 18, 2017
Hopp! Elnéztem. De a kérdés arra vonatkozott, hogy szükséges-e a relé egyáltalán, ha elektronikát hajt.
De ezek szerint van egy 12V-os jel, és szükség van egy 10 másodperccel később jövő szintén 12V-os jelre. Vagy is a 12V megjelenését szeretnéd késleltetni?
Mondhatni igen, a kapcsolt feszültség szintje az alacsonyabb, csak 3 VDC.
A jól értelmezted, megjelenik a 12 VDC táp feszültésgem, amivel kb. 10 mp-cel később szeretnék egy kisebb (3 VDC ) feszültségszintű áramkört kapcsolni. Szóval igen, ilyen szempontból szükséges a relé. A hozzászólás módosítva: Jan 18, 2017
Értem. De én csak akkor alkalmaznák relét, ha galvanikus elválasztás szükséges és teljesítmény igény is van a kapcsolt körnél. Minden esetre, ha ezek nem állnak fenn, akkor a zéneres megoldást preferálnám..
Sziasztok!
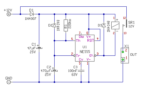
A következőben szeretném a véleményeteket kérni: Utólagosan épített autóhifi, közvetlen betáp az erősítőnek az aksitól, 1,2F-os kondival. A remote szál a gyújtáskapcsolóról leszedve. A probléma, hogy az autómban van "auto start/stop" funkció, azaz a motor pl. egy piros lámpánál állva féket nyomva leáll és autómatán újra indul a fék elengedésénél. Minden újra indítózásnál az erősítő kikapcsol kb 2mp-re. Próbáltam több biztosíték alá is bekötni a remote szálat ami a gyújtás elvételére feszmentes lesz. Sikertelen ötlet. A betápon nincs táp ingadozás a 1,2F-os kondinak köszönhetően, Így maradt a remote szál feszültségingadozás, mint ok. Kondizzam meg a remote szálat az erősítő tövében pl egy 250µF plusz 1kOhm kombóval, vagy inkább 555-el valami kikapcsolás késleltetést javasoltok? A remote bemenet: 6-15VDC 1mA-t kér Köszi! üdv!
Hello! Először tegyél egy 1N4007 diódát, majd egy 470µF-ot. Mert dióda nélkül, semmit nem ér a kondi.
Köszönöm!
Tegnap stoppereltem egyet és 4,5mp-ig kellene tartania, ám az adatlap alapján ahogy fent írtam, 6V-ig eshet, ha minden igaz. Így javaslod?
Nem kell az elkóval soros 1k, vagy cseréld 47ohm-ra - ha már védeni akarod a diódát...
Hello! Legalább 750µF-os kondi kell, ha az 1mA áramot 4,5sec ideig szeretnéd tartani. Így eközben a feszültség 12V-ról 6V-ra esik le. Feltéve, hogy a feszültségesés alatt végig 1mA áram folyik.
Köszi, tegnap beépítettem!
1000µF és 70Ohm védelem és 1n40007. Gyújtás elvétel után 20mp-ig tartja a remote szála, tehát a feladat ezen része megoldva! Köszönöm! Csakhogy..... a lekapcsolási probléma nem múlt el, így a telefonomat videorögzítésre beragasztottam az erősítő státuszledjeire és.... Power output overload hibával kapcsol ki 3mp-re. Így a problémát nem sikerült megoldanom és a téma offtopicá vált. ![]() Köszi a befektetett energiát.
Sziasztok!
Tudna nekem segíteni valaki? Kellene 1 egyszerű kapcsolási rajz, Autóban, gyújtás ráadásakor 1 relé meg kellene húzzon, kb 5 mp-ig. A gyújtás marad továbbra is, a relé viszont el kellene ejtsen. Köszi előre is.
Sziasztok! 12V-os késleltetőt szeretnék autóba, arra kellene, hogy egy világítás bekapcsolását késleltesse. Megkapja a 12V-ot, de csak 10-15 vagy állítható másodperc(ek) után adja ki.
Ehhez szeretnék egy kapcsolási rajzot, ha lehetséges.
Hello! Szerintem számtalan ilyen "bekapcsolás késleltető" áramkört raktam, már fel, de.. Az R1*C2 adja az időzítést. Most ez kb. 2 perc, de lehet jóval kevesebb is..
Szia! Köszi a rajzot, ezt az időt hogyan lehetne levinni kb fél perc körülre?
Hello! Pl. úgy, hogy a C2-őt 100µF-ra cseréled, az R1-et pedig 270kohm-ra.
Hogy legyen egy relé nélküli kapcsolás is. Persze ez 10W-ig jó így, de mehet róla relé is, ha van védődiódája..
Nagyon szépen köszönöm a segítséget!
Sziasztok!
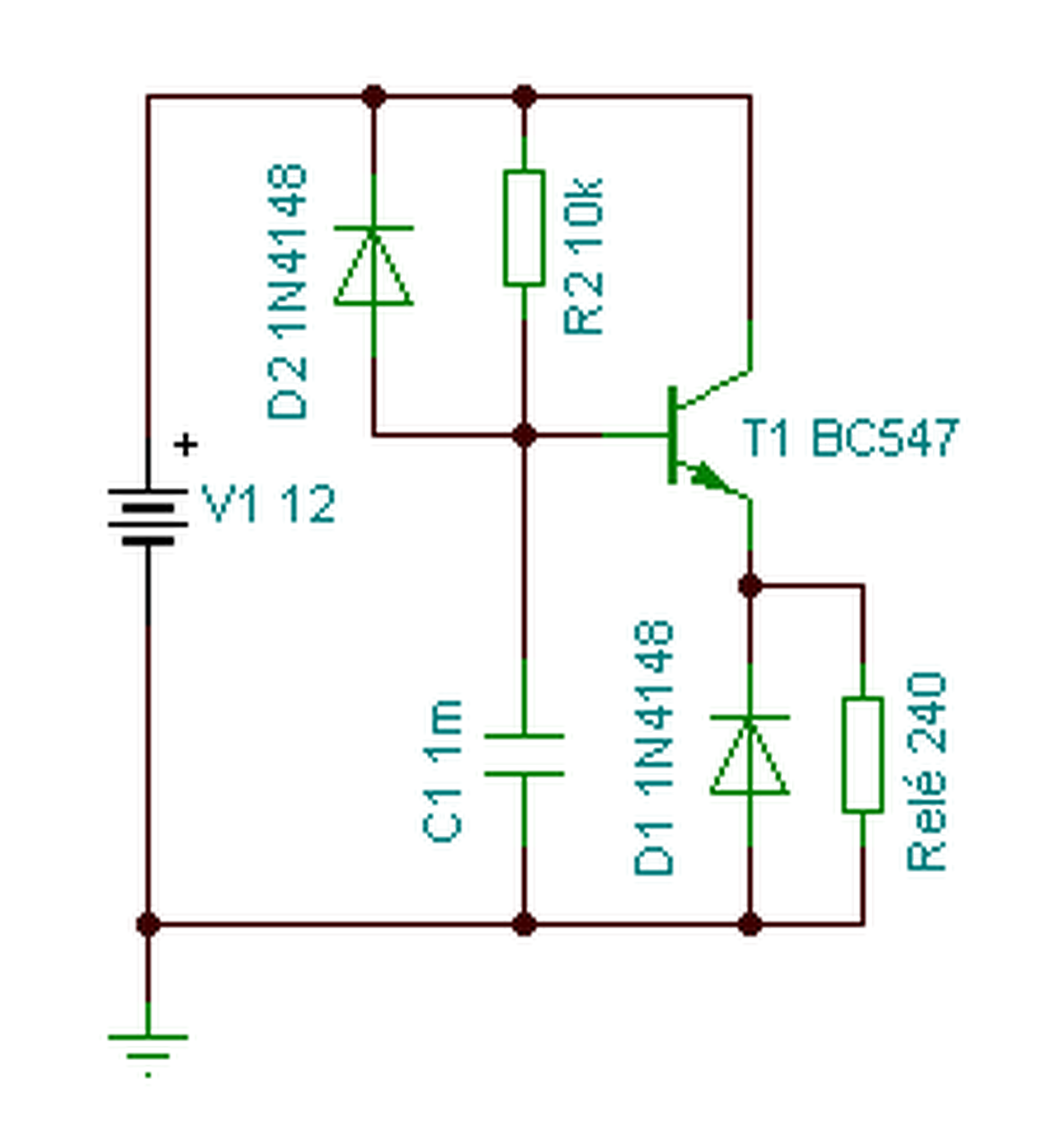
Adott egy 12V jelfogó, mely 40mA hatására tud meghúzni, és egy 12V-os logika. A jelfogó egyik kivezetése +12V kap, a nyomógombról föld impulzus érkezik. Feladat: a jelfogónak a föld impulzus hatására meg kell húznia, de a föld impulzus megszünése után még 3-4sec-ig meghúzva kell lennie. Tudtok segíteni? A beérkező föld impulzus kb 0,3-0,4sec hosszú. Sajnos a jelfogón nincsen szabad érintkező egy esetleges késleltető kondenzátor bekapcsolásához. A hozzászólás módosítva: Szept 15, 2020
Hello! Ez nem egy abszolút korrekt időzítő, függ a relétől és a tranyó áramerősítésétől, de R1-el értékével beállítható a 3..4 sec.
Sziasztok!
Az alábbi problémámra keresek megoldást. Járműbe szerelt nappali menetfény / index bicolor led. Normál esetben a menetfény világít és amikor az index bekapcsol, akkor kb 1 mp-re felvillan. Ide keresnék valami megoldást ami le tud vezérelni egy relét, hogy az áram elvétele esetén is behúzva maradjon a relé kb 1,5-2 mp időre, majd ez mindaddig így is maradjon, amíg az index működik. Majd az utolsó villanás után 1,5-2 mp múlva a relé engedjen el és a menetfény világítson. Segítségeteket előre is köszönöm |
Bejelentkezés
Hirdetés |





















