| Fórum témák 
 
 » Több friss téma | A téma átmenetileg fagyasztva lett, hozzászólni nem tudsz! 
				AD8066. Most nem tudok utánanézni, miért, de majd felelevenítem.						 
 
				Kérjük a személyeskedéseket szakmai vitára cserélni, vagy a személyeskedéseket a fórumon kívül kulturáltan megbeszélni.  Ha az nem megy, akkor tessék vele várni télig, ha lesz hó, ki lehet menni oda alternatív módon lejátszani. Nem kell OFF személyeskedéssel zavarni másokat a topik helyes használatában és az érdemi beszélgetések lebonyolításában. Az OFF és kötekedés törlésre került. Wa - 和, csak tanulásképpen Köszönjük. 
				Mivel nem akarok a Kivitelező helyett magyarázkodni, ezért írtam meg - pm - mit keres a kínai DAC azon a képen. Így kell(ene) értékelni a látottakat. Amikor DAC-ot készített, az egy másik kávéház, az már nem májkérdés.   . 
				Szokás szerint ez a félmondat nem mutatja meg, hogy miről szólt az egész mondat, így muszáj rá válaszolnom... Az életvédelmi szabályok miatt emeltem ki a burkolat elemeinek összekötéseit (ennél a típusú műszerdobozoknál ezt a problémát sohasem lehet eleget emlegetni), ami nem vita kérdése, nem pedig a védőföldelés hangsúlyozásáért, mivel nem szeretném, ha amatőrnek néznének. : -) Amúgy viszont sohasem mérsz semmit - zajt, azt nagyon is lehet -, ezért én is pont annyit tudok kezdeni a soraiddal.						 
				Köszönöm, olvastam, tudomásul vettem, de nem változtat túl sokat a helyzeten. Akkor pl. nem kellett volna a fotóját közzé tenni, talán még NDA-t is alá kellett volna íratni az illetővel. : -)				 A hozzászólás módosítva: Júl 29, 2025 
				Ugye az megvan - A vevő saját kérésére került bele? Mert ez a lényeg, nem építést, hanem valamilyen jó gyári DAC is legyen benne. A Kivitelező véleménye a viszonylag jóról is nem ide való, de a Vevő kívánsága, ugy-e...    
				Ezzel kezdtem: "a megítélésben semleges vagyok, nem izgat, csak a valóság." Keress egyetlen mondatot a hozzászólásomban, ami minősíti a helyzetet (az aranyozott USB csatlakozón kívül, ami más kérdés). Itt nem én görcsöltem be a tényektől. Másfelől csak azt tudom mondani, hogy ha olyat adok ki a kezemből, ami nem egyezik az elveimmel, akkor legalábbis eltitkolom a világ elől, mert pontosan tudom, hogy a világ olyan, hogy a magyarázkodás esélytelen... : -) Idézet: „Ha meg nincs különbség a jelben, akkor olyan jellegű dolog az okozó, hogy pl. más színű a doboz.” A doboz színén kívül lehet más olyan jellemzője is két erősítőnek amit állandósult állapotban (statikus mérőjellel) nem lehet kimutatni. Sokadjára hozom fel példának a termikus torzítást. De okozhat tranziens hibát például a tápegység túllövése/berezgése ami szintén nem mindig mutatható ki az előbbi módszerrel. És még lehetne sorolni... Idézet: „Hozzá nem értőként belegondolva pld.: a több hangszórós hangfalak hangszórói biztosan nem fázishelyesen mozognak egymáshoz képest, eltérő fizikai jellemzőik és hangváltóik miatt.” A fenti "shany" által említett példában fejhallgató erősítőkről volt szó, tehát nincs keresztváltó. 
				Látom egyetlen dolgot sikerült kiragadni, nem probléma, de így csak erre reagálok: nem volt specifikálva a mérőjel. Miért ne lehetne tranziens jellegű mérőjeleket készíteni (pl. egységugrás, esetleg valamilyen állandó jellel kombinálva)? De annak akkor volna értelme, ha már lement egy két mérés, tehát és közelítünk a megoldáshoz, és tranziens jellegű hibát gyanítunk. De ugye lehet, hogy valami sokkal egyszerűbb oka van az eltérésnek, amíg ezt nem ellenőrizzük addig ...						 
				Másodjára olvasom, hogy "egységugrásjel". Mit értesz ez alatt? https://eta.bibl.u-szeged.hu/2093/1/JelekEsRendszerekTankonyv_PSz_K...er.pdf Egységugrásjel > 22. oldal. Egységugrásjelek sorozatából előállítható négyszögjel. A másik meg a Dirac-delta impulzus (-szerű) jel lehetne. Melyik? A hozzászólás módosítva: Júl 29, 2025 
				Egységugrás jel: alaphelyzetben mondjuk 0V, majd egyszercsak felugrik mondjuk 1V-ra és ott marad (vagy éppen "le ugrik" -1V -ra). Másképpen fogalmazva egyetlen felfutó (vagy lefutó) él. Méréskor pl. erre szinkronozva indítjuk szkópot, és felvesszük a választ a memóriába: pl. menyit késik, milyen a meredeksége, mennyi ideig leng, mászik-e valamerre hosszú távon a DC szint. Ha mondjuk hozzá adunk egy szinuszjelet, akkor figyelhetjük azt is hogy ez az ugrás milyen rövid és hosszútávú hatással van rá... Erősen hasonlít a négyszögjeles méréshez, de mégis más. 
				Te mit szűrsz le egy Dirac-delta válaszfüggvényből? Valami számszerű példával illusztrálhatnád is.						 
				Nem lenne célszerűbb egységugrásjel helyett néhány mHz-es négyszöget használni? Már csak azért is, mert az kéznél van a függvénygenerátorban - ha már mér az ember. 
				Szimulációval tudom illusztrálni, ha ez megfelel.  Leszűrhetem belőle pl. a késleltetést, a jelemelkedési sebességet, a beállási időt, a belengést, a fokozatok túlvezérlődését. Egészen hasznos tud lenni néha ez is. Van két impulzusjel generátorom (a valóságban), de nagyon rég nem használtam. Most, hogy így eszembe juttattad, lehet egyszer majd kipróbálom. 
				...és egyre távolabbra kerülés a topik címében leìrt meghatározástól. Bizonyíték? Például az egyre többször(!) felbukkanó " MHz " megjelenése a hangerősítő leìrásokban  TJ. 
				Csak kíváncsiság. De érdekes egy 145MHz-es opamp a DAC-ban. Ennek tényleg nincs DIP verziója, legalább is az AD adatlapja szerint. Akkor vajon miért nem rakták a forrasztási oldalra? Ott sokkal kevesebb parazita hatása lenne, ha ez a nagy sebesség a lényeg. Na mindegy, ők tudják. 
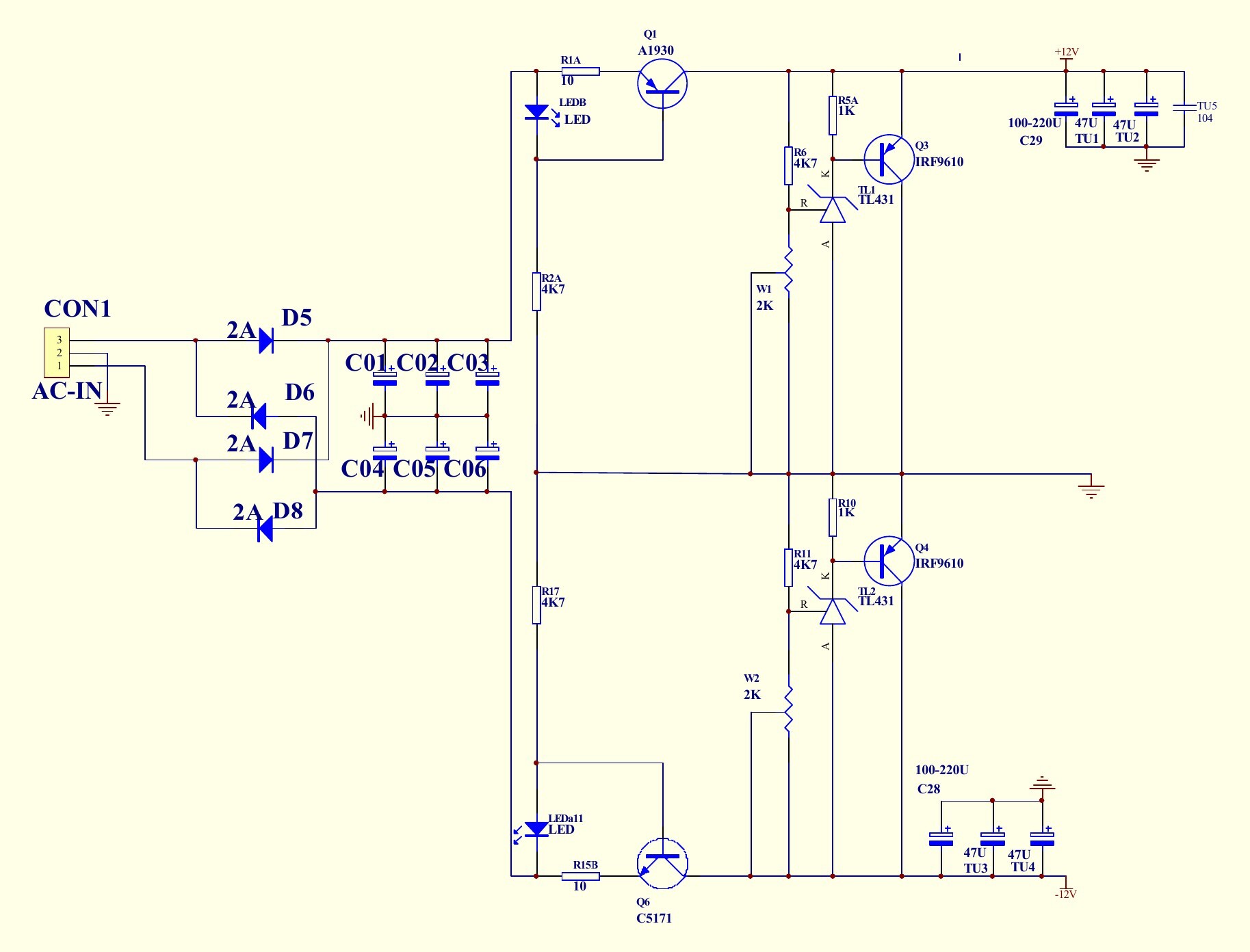
				Szerintem az audiofilnek nevezett műveleti erősítők mindegyikének hibbant sávszélessége és sebessége van. Mindenesetre nem az AD8066-ot tervezték bele, valami egyszerűbb volt, csak gyűjtöttem addigra pár op-amp-ot itthon, és ezzel tényleg jobban szólt, mint az eredetivel. Azt hiszem, összesen háromféle járt a kapcsolásban. Hogyan lehet, hogy egyáltalán hallottam különbséget, nemhogy akkorát, hogy az eredetiben magashangokból kifejezetten kevesebb volt és tompábban szólt? Nyilván csak úgy, hogy a kitben adottak nem voltak igaziak, mást nehéz elképzelnem. Mindenesetre nem TL072-k vagy 5532-k voltak benne és mégis... : -) Amúgy tisztességesen hozta a kit a róla leírtakat (csak a torka volt véres?) A kapcsolásokon ránézésre nehezen igazodom el, ha mindent meg is tudok érteni, mert nincs meg benne a tapasztalatom, még az elején szakmát váltottam - mindenesetre ez volt az. Látom a (több töréspontú) aluláteresztő szűrést és a DC-szervót, de ennyi. : -) A vele adott IC-k típusát még nem találtam meg. És itt a söntös táp rajza is, amit említettem, hogy divatos volt. A hozzászólás módosítva: Júl 30, 2025 
				Ez még hozzá akartam írni, csak nem lehetett elküldeni: Olvasgattam ilyen teszteket én is annak idején, talán azért sem szeretem már: https://www.head-fi.org/threads/audio-gd-discrete-op-amps-reviewed-...97691/ https://www.diyaudio.com/community/threads/cheap-but-very-good-soun...18898/ És nem elfelejteni, hogy én a DAC7-esről beszélek. A hozzászólás módosítva: Júl 30, 2025 
				Igen, csak a Dirac-delta impulzus egy végtelen amplitudójú és végtelen rövid ideig tartó impulzus, amely egy téglalappal helyettesíthető, amelynek a területe 1.  Ilyet nem tudsz csinálni a gyakorlatban, ez csak egy szabályozástechnikai jel, amit egy rendszer működésének elemzésére használnak fel.  De ha már csinálsz ilyen mérést, akkor mi lesz az az eredmény, amire azt mondod, hogy ez jó? Milyennek kellene lennie a válaszfüggvénynek egy audióerősítő esetében? Én semmi értelmét nem látom ennek. Ez olyan, mint amikor a többszáz volt/ szekundum slew-rate-et célzod meg. Ugyan minek? 
				Egyébként nézegetve, hogy mit műveltem, érdemes lenne átkábelezni az egészet (és néhány helyen jobb alkatrészeket tenni bele), mert visszatekintve megér annyit ez a cucc, tud ez jobb lenni szerintem. : -) Nem volt megtervezve az elrendezés, főleg a fajhallgató-erősítőé, ami utólag került bele. 10001. tennivalóként szóba is jöhet...				 A hozzászólás módosítva: Júl 30, 2025 Idézet: „mindegyikének hibbant sávszélessége és sebessége van” Azért ez nem teljesen hiábavaló. Az egyszerűbb opampok nyílthurkú frekvenciamenetének első töréspontja néhány, vagy néhányszor 10 Hz. Hiába van 120dB erősítése mondjuk 20Hz-en, ez 20kHz-en már 60dB-re esik vissza, mivel a nyílthurkú erősítés az első törésponttól -20dB/dekáddal csökken. Ez rögtön azt jelenti, hogy nagyobb frekvenciákon nőni fog a THD, meg egyéb kellemetlen tulajdonságok is lesznek. A komolyabb opampok nagyobb GBP-vel rendelkeznek, tehát kisebb lesz az előbbi hatás. ( Más kérdés, hogy valóban szükség van ultra kis harmónikus torzításra? ) 
				Azt írtam, hogy Dirac-delta impulzus (-szerű). Vízesés diagramot, frekvencia-menetet mérnek hangsugárzókon ilyen Dirac-delta-szerű impulzussal. Mindketten tudjuk, a Dirac-delta impulzus csak a matematikában létezik, a gyakorlatban nem. Ritkán szoktam ezzel szimulálni erősítőt. Vissza is kérdezhetek. Ha négyszögjellel vizsgálsz egy erősítőt, mi az amikor azt mondod rá, hogy ez most jó? Vagy ha THD mérsz, mi az amikor azt mondod rá, hogy ekkora elég? Ha nem látod a válaszjelek értelmét, kell-e ezt tovább ragoznunk? A többszáz V/us jelemelkedés a határfrekvencia kitolásának a velejárója. Erre nem törekszik az ember, hanem adódik. Lentebb te adod meg erre a választ. Ha a domináns pólust és nyílthurkú erősítést próbáljuk feljebb tornázni, akkor az erősítő gyors lesz, a sleew rate nagy lesz. Idézet: „Ha nem látod a válaszjelek értelmét, kell-e ezt tovább ragoznunk?” Ezt kérdeztem. Egy ilyen vizsgálat során három dolgot állapítasz meg. Az egyik, hogy ránésre gyenge, a másik, hogy ez jobb, a harmadik, hogy ez a legjobb. Melyikre van szükség? Nyilván a legjobbat fogod választani, mert nem tudod, hogy igazából mire van szükség. Na, erre akartam kilukadni. Tehát, hol van az a pont, amikor elég? És akkor nem beszéltem a csöves erősítőkről, meg a D osztályról. Ugye a müncheni kirándulásod után azt mondtad, hogy ha jól van megépítve egy erősítő, akkor ugyanúgy szól, függetlenül attól, hogy csöves, vagy félvezetős. A négyszögjeles vizsgálatnál a slew-rate kérdése az egyik. Erre van képlet, matematikában az egyenes egyenletében ( y=mx+b ) az egyenes meredeksége, vagy az iránytangense. Ha azt teljesíti az erősítő, akkor nem lesz SID. ( Slew-rate indukálta disztorzió ) De ezt régebben szimulációban megmutattam, meg te is. A másik a négyszögjel beállása. Ha a felfutás végén a jel az aperiódikus és a lengő jelleg határán van, akkor a fázistartalék 90 fok. Ezt belinkelted egy Tietze-Schenk könyvből. Tehát, még csak a fázistartalékkal sem kell bíbelődni. Idézet: „a domináns pólust és nyílthurkú erősítést próbáljuk feljebb tornázni” Ez igaz, de azért vissza lehet akár butítani is a slew-rate-et, vele együtt a sávszélességet, de ettől még a THD kicsi marad mondjuk 20 kHz-en. Legalább nem lesz belőle rádióvevő... A hozzászólás módosítva: Júl 30, 2025 
				Szerintem nincs olyan kategória, hogy audiofil műveleti erősítő. Mert önmagában egy műveleti erősítő csak egy alkatrész, és milliónyi van forgalomban. Jó és még jobb paraméterekkel. Aztán a tervező választ közülük. A végeredményt, a készüléket aztán lehet címkézni, ízlés szerint. 
				A szabályozástechnikában inkább az egységugrás, és az arra adott válasz, az átmeneti függvény jellemző a szabályozás elemzésekor. P, I, D, meg ezek kombinációi. ( Arányos, Integráló, Differenciáló, stb ) 
				Igen, de általában a szabályozástechnikában sokkal lassabb folyamatok vannak. Ezeket akár miliméterpapírra is kirajzolja valami kütyü, tehát könnyű kiértékelni. Erősítőknél a folyamatok sokkal gyorsabbak, ehhez jó a szkóp. Ha csak egy egységugrást nézünk, akkor tényleg kell egy tárolós szkóp ( ernyő-vagy digitális szkóp ), ez meg különösen régen nem volt mindenkinek az asztalán. Talán ezért is alakulhatott ki a négyszögjeles mérés. Bár nem teljesen ugyanaz, mint egy egységugrás, hiszen pl. egy átmenet után megváltozik az aktív eszközök átviteli tényezője, vagyis a hőtorzítás jelentkezik, tehát lesz valamennyi eltérés. Ez szerintem jelentéktelen, a lényeget nem befolyásolja. Egy hengersor szabályozásakor nagyon lassúak a folyamatok, tehát célszerű számolni az átviteli függvény lefolyását, és az alapján kompenzálni, különben próbálgatással napokig tart mire az jó lesz. Egy erősítőnél ez fél óra alatt megvan, különösen szimulátorban. Egyébként, teljesen mindegy, hogy lassú, vagy gyors a folyamat, a működés elve ugyanaz, legfeljebb erősítőknél nem mondják, hogy szabályozástechnika, de ettől még ugyanaz. 
				Persze, hogy nincs. De vannak kedvencek, amiket sok helyen lehet látni. Amolyan Top 10-es listák készülnek és hasonlók. Talán csak azért, mert azok a típusok bizonyos paraméterek szerint a "csúcsmodellek", a különbség hangjukban pedig érzékcsalódás. De lehet, hogy nem. Általában az AD797, AD627 a két "leg" (árban is), de elő tudom keresni a lista többi elemét is; OPA2134 (a nagyon elterjedt), LME49720, AD8620 stb. Hogy melyik milyen kapcsolásban érzi magát a legjobban, azt nem tudom fejből, de el van mentve róluk pár weboldal, alaposabb mérés-elemzés is.				 A hozzászólás módosítva: Júl 30, 2025 
				Ez így van. A visszacsatolás maga is egy szabályozókör. Az elvek ugyanazok, csodák nincsenek.    | Bejelentkezés Hirdetés | 













