Fórum témák
» Több friss téma |
Sziasztok!
Egy olyan monostabil kapcsolást szeretnék építeni, ami átalakítja egy billenő kapcsoló jelét egyetlen impulzussá külön tápfeszültség nélkül. E miatt az 555-tel felépülő monostabil kapcsolás nem megfelelő. Én egy ilyen kapcsolást találtam. Helyes így ez a kapcsolás? A hozzászólás módosítva: Okt 8, 2021
Milyne hosszú legyen az impultus? Aktív magas vagy aktív alacsony az impulzus polaritása? Inaktív állapotban milyen legyen a kimenet (alacsony, magas vagy nagy impedanciás)? Tápfeszültség nélkül hogyan adjon impulzust?
Az impulzusnak egy p csatornás mosfetet kellene ami egy attiny45-nek adna tápfeszt. Az impuluznak olyan hosszúnak kell lennie, hogy az attiny bekapcsoljon, utánna mát az attiny tartaná nyitott állapotban a mosfetet. Tápfeszültség nélkül alatt azt értettem, hogy az nem jó, ha külön tápfesz kell egy aktív kapcsolásnak.
Hello! Nem kell ezt agyoncifrázni, ha már ott a PFet. Miután meg van a táp, a Tiny is lehúzhatja a Gate-et.
Ez jó megoldás, de csak úgy kérdezem, ha már uC, akkor power-down módban az a 100nA fogyasztás, amiből INT-re felébred nem elég?
Tőlem hiába kérdezed, mert én csak azt tudom amit kérdeznek és megosztanak..
Még a tápot sem mondta meg, és ha a kontroller kikapcsol, attól még a kapcsoló fogyasztani fog. De én kérdezni sem merek mert itt, már abból is már sértődés van..
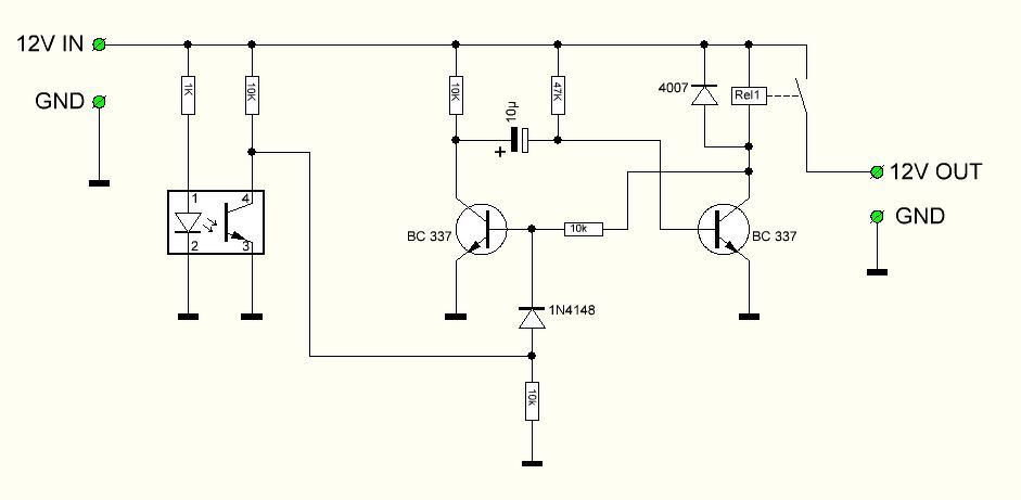
Monostabil kapcsolás opto indítássalSziasztok.Mellékelt képen van egy kapcsolás, amit építettem deszkamodellen. Az opto kapu előtt elhaladó lemez indítja a monostabilt. Működik, nincs vele probléma. Azonban van egy követelmény: A táp bekapcsolás alkalmával ne adjon impulzust, pontosabban ne induljon a monostabil. Csak és kizárólag akkor kellene a monostabilt indítani, ha az opto előtt elhalad a lemez. Ebben kérnék segítséget. Köszönettel: Zoli
Ha a táp 230 oldala felől kapcsolom be a tápot, akkor a táp kikapcsolásakor húz meg a relé pici időre, miután a dugasztápban már majdnem lemerült a kondi Ha pedig a 12V felől kapcsolom be a kütyüt, akkor pedig a bekapcsoláskor indul a monostabil.
Hello! Miért nem használsz 555-öt monostabilnak. Ott van Reset bemenet, a 12V bekapcsolásakor tiltható a működése?
|
Bejelentkezés
Hirdetés |














