Fórum témák
» Több friss téma |
- Ez a felület kizárólag, az elektronikában kezdők kérdéseinek van fenntartva és nem elfelejtve, hogy hobbielektronika a fórumunk!
- Ami tehát azt jelenti, hogy a nagymama bevásárlását nem itt beszéljük meg, ill. ez nem üzenőfal! - Kerülendő az olyan kérdés, amit egy másik meglévő (több mint 17000 van), témában kellene kitárgyalni! - És végül büntetés terhe mellett kerülendő az MSN és egyéb szleng, a magyar helyesírás mellőzése, beleértve a mondateleji nagybetűket is!
Tehát elég egy ellenállás mérő hozzá?és mit kell annak mutatnia hogy tudjam hogy az rossz.
Ha rövidzárat, vagy bármiféle vezetést mutat, akkor bizonyos, hogy rossz. Ez nem vonatkozik elektrolitikus kondenzátorokra, ott csak polaritás helyesen kell mutasson nagy ellenállást (azért elég nagyot), ha nem így van, akkor sem feltétlen rossz, csak lehet, hogy régóta tárolták (használat nélkül). A mérés elején a feltöltődés miatt közel lehet a rövidzárhoz, ami kapacitástól, és műszer méréshatártól függően, gyorsabban, vagy lassabban változik a szakadás irányába. Csak teljesen kisütött kondenzátort szabad mérni! Egyes kondenzátorok életveszélyes nagyságú töltésmennyiséget tárolhatnak!
Azért láthatod, hogy még eme egyszerű feladathoz is kell némi gyakorlat, hogy biztonsággal eldönthesd, jó-e az adott alkatrész.
Sziasztok!
Adott 2 db 1981-es gyártású 10.000µF os és 63V os kondenzátor (csavaros kivitelű) Az lenne a kérdésem hogy mennyire mondható kiszáradtnak ha feltöltöm mind a kettőt 24.5V-ra és 30 perc elteltével az egyikben 11.2V a másikban 10.6V van. Akkor ezek már a kukáa valók? üdv!
Nem feltétlenül. Inkább "formázd", vagyis 5-10k-n keresztül kapcsolj rá 50V körüli feszt. és hagyd ezeken keresztül feltöltődni. Ha ezeken keresztül már eléri az 50V közeli értéket, regenerálódott a szigetelése( Ha magasabb feszre veszed igénybe, akkor azzal). Ezután sokkal lassabb lesz az önkisülése is.
Az az ellenállásnak hány W osnak kell lennie gondolom 1-2 W nál nem több..
Ha ol több tápot sorba kapcsolok úgy megoldható? A táp(oknak) nem lesz bajuk? Szerk.: körbenéztem.. találtam egy 36.6VAC-s trafót ez megfelel .. a kondi lehet a "puffer" vagy tegyek puffernak más kondit?
Persze, én is szoktam úgy csinálni, hogy egy dióda, és sorosan vele az ellenállás, és a kondi maga a puffer. Símán, egyutasan.
Köszönöm szépen, és diódahíddal képzeltem de a dióda egyszerűbb
Töltöttem a kondit először találtam egy 15K-s ellenállatot mondom magamba hogy "jó lessz ez" de fél óra a alatt 23V ra ment fel mondom ez nem igaz de 10 perc alatt 1-5-2V ot söült ki tehát működik.
Most egy 3K9 és egy 1K s ellenállással van így egész gyorsan megy a dolog üdv!
Hali!
Egy 30 sávos audio spektrum analizátort építenék és szerintem ehhez a sávszűrőknek egyenként minél kisebb sávszélességgel kéne rendelekznie. Elvileg a sászélesség ugye a felső és az alsó határfrekvencia különbsége B=fmax-fmin. Én ezeknél a műv erősítős sávszűrőknél hogyan tudok alsó és felső határfrekvenciát számolni? És akkor milyen jósági tényez lenne az ideális erre a célra? Előre is köszi.
Szia!
no végeztem a formázással az eredmények: Az első kondi 50V ig töltve 1 óra után rámértem és 31.7V ot mértem rajta.. A második kondi is 50V ra töltve és 1 óra múlva azon 30.5V ot mértem Ezek az értékek még jók? A kondi kivezetéseinél van egy feltöltő nyílás de rajta van egy gumi lap ahol a feltöltő van vagy egy egy kis dudor. Ezek mit jelenthetnek.. Valószínűleg levegő mert kézzel lehet nyomkodni.. Ebből gondolom hogy levegő.. A nagyfesz kondikat is ugyan így lehet formázgatni? Van itthon 10.000µF nyi 350V os kondim.. A nagy része még forrasztva sem volt.. tehát gondolom hogy jók még.. Ha egy kondi nincsen használva és hidegen van sohasem szárad ki? üdv!
Szia!
Akkor ha jól értem a merülési értékek teljesen jók? Akkor mondható újnak a kondi? (használva nem volt csak állt magának 30 évet :yes: Arról nem tudnál "nyilatkozni" hogy ha hidegen van egy kondi kiszáradhat-e? A tárolási körülmények kb 10-15 C fok pára semmi max por.. Az jó hír hogy nem robban Akkor az a dumó lehet hogy egy túltöltés vagy egy fordítva bekötés eredménye? üdv!
A dumóra a Zoli is igent akart válaszolni, csak nem jött rá, hogy a robbanásra gondolsz. A 10.000 mikró, 350V-al már nagyon vigyázz! Abba nagyon sok töltés tud tárolódni, még napokkal a feltöltése után is okozhat balesetet!
Nos így már érteni fogod nem olyan nagy dumók de érzékelhetők
(a gép jobban látja a port rajta mint én )
Szia!
Az a 10.000µF nem egyben van hanem jó sok darabban :yes: Idézet: azaz már egyszer ez fel akart robbanni?„A dumóra a Zoli is igent akart válaszolni” Vagy hogyan érted te ezt? üdv4
Akkor én is félreértettem. Én arra gondoltam, ha fordítva kötöd be, vagy túlfeszt kötsz rá, akkor felrobban. Azok nem problémásak, ami a képen látszik, és dudorra gondoltál.
Tehát akkor az a "púp" normális? Tehát a kondik használhatók.. igaz?
üdv!
Hali!
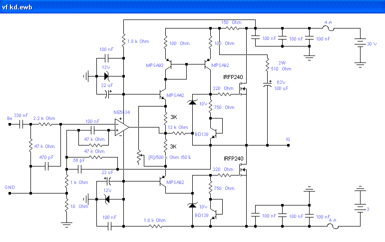
tudnátok ajánlani valami egyszerűen kezelhető kapcsolási rajz rajzoló progit? Illetve érdekelne még, hogy Attila86 mivel rajzolja a kapcsolási rajzait, ha valaki ismeri így kép alapján a programot? Bővebben: Link Vagy amiket Kd mester rajzol azok mivel készülnek? Az ő rajzaiból egyet ide felteszek.
Szia
Ha jól tudom Attila mester Eagle-t használ, Kd mester pedig ezt EWB-vel rajzolta.
Hello!
Hát én azért, Spektrum analizátornak csak egy B&K FFT-vel dolgozó számgépes megjelenítőt tartanék. A 30 csatorna nem semmi. Minden esetre, a frekvencia felosztást a logaritmikus skálán kellene elosztani. De nézzél meg egy soksávos hangszinszabályzót, hogyan osztja fel. Ha 20Hz-től 20kHz-ig szeretnéd használni, akkor a három dekádot 10-10 frekipontra kel osztanod. (Esetleg nézd meg az ellenállás soroknál hogyan képezik az E6-E12-E24-es sorokat.) Hogy aztán zenénél mennyi értelme van a felbontásnak az majd kiderül. A többsávos equalizereknél általában kétszeres frekiértékeket szoktak venni. A sávszélesség valóban az fmax-fmin különbsége. Azt azért vedd figyelembe, hogy kis sávszélesség esetén elég tetemes körerősítés kell. Azonos jósági tényezőhőz, magasabb frekvencián nagyobb B érték tartozik. Ez természetes, és jó is így, mert a frekvencia arányokat mutatja. Amúgy ahonnan kimásoltad a lapot, ha tovább nézed a lap aljáig, minden számítást megtalálsz. Hogy milyen jósági tényezőt kell használnod, az attól függ milyen lesz a megjelenítésed felbontása. Mert minnél több diszkrét pontból fog állni, annál kisebb sávszélesség kell, hogy a frekik ne lógjanak össze. De hogy ez egy ilyen készüléknél szükséges-e vagy sem, azt nem tudnám megmondani. De továbbra is azt tanácsolom, nézz meg egy equalizer frekiátviteli karakterisztikát, mert a követelmények szinte azonosak. üdv! Gábor
Sziasztok!
Szeretnék építeni egy kontrollert a Guitar Hero 3 hoz, egy régi elektromos gitárból. Úgy képzeltem el, hogy a húrokat természetessen leszedem és a nyakára fém csíkokat (pl alufólia) erősítek, amikre egy egy drótot kötök, és egy ilyen érintés érzékelő kapcsolásba vezetném bele, hogy amikor megérintem kapcsoljon. Természetessen ne relé lenne ott, hanem pl meghajtom 3 V ról (ha lehetséges) és egy opto csatolót tennék a relé helyére. A ledet is elhagynám. A vezérlést pedig úgy akarom megoldani, hogy a billentyűzettet szétszedem, kiválasztok egy pár gombot, aminek a vezetősávját visszakövetem az áramkörig és amelyik kettő lábra visszavezettem a gombot, azt a két lábat rákötném az opto kimenetére. Ez így működne? Mármint kapcsolná a gombot az opto? Ha nem, akkor hogyan lehetne megoldani? Segítseket lécci!
Nos odáig már eljutottam, hogy ha a billentyűzet paneljána megfelelő lábakat összeérintem a megfelelő betüt írja ki. De ezt össze tudnám kapcsolni optokapuval is? Optonak LTV816 ot választottam mer az a legolcsóbb
Akkor örülök hogy nincsen vele semmi baj.
Amelyiket később töltöttem hamarabb lemerült mint ez.. Ha többször formázom akkor még javul a dolog? üdv!
sziasztok,
hogy kell egy erősítő nyugalmi áramát beállítani? köszi: Maverick
hellosztok!
Tegnap vettem egy ilyen cuccot:"CHIP elektromos hibakereső és hűtő aeroszol" Igazából csak egy bajom van hogy nem nagyon tudom hogy hogy kell használni mert ráfújom és nem nagyon tudom hogy hogyan mutatja meg a hibás alkatrészt.Akinek van ilyen az segítsen pls.
Hi!
Nem mindegyik erősítőben lehet beállítani, amelyikben be lehet állítani azon van egy timmer direkt erre a célra.. üdv!
A hűtő spré csak arra jó, hogy a időnként fellépő kontakthibákat megkeresse az ember: ráfújod a gyanus forrasztásra vagy érintkezőre (amikor éppen jól működik az áramkör) és a hideg hatására az alig érinkező forrasztási pontok eltávolodnak és ekkor jelentkezni fog az a hiba amelyik időnként amúgy is jelentkezik a kontakthibás áramkörben.
Remélem, érthető voltam. Üdv: PIstván
Akkor most lehetne kapcsolni optocsatolóval a billentyűzet gombjait vagy nem?
Segítsetek legyetek szívesek! |
Bejelentkezés
Hirdetés |




Bevallom nem értek a digitális elektronikához, de így laikus szemmel szerintem az egyik TXD-ből a másik TXD-be kellene mennie...
) 


Segítsetek legyetek szívesek! 




