Fórum témák
» Több friss téma |
- Ez a felület kizárólag, az elektronikában kezdők kérdéseinek van fenntartva és nem elfelejtve, hogy hobbielektronika a fórumunk!
- Ami tehát azt jelenti, hogy a nagymama bevásárlását nem itt beszéljük meg, ill. ez nem üzenőfal! - Kerülendő az olyan kérdés, amit egy másik meglévő (több mint 17000 van), témában kellene kitárgyalni! - És végül büntetés terhe mellett kerülendő az MSN és egyéb szleng, a magyar helyesírás mellőzése, beleértve a mondateleji nagybetűket is!
Az indukcióval folyamatosan változik a permeabilitás, a használható tartományban a kezdeti és a maximális érték között változik, de ha telítés közelébe ér a mag akkor folyamatosan csökken.
Az energia nagy része a légrésben van mindig, mert ott több nagyságrenddel nagyobb a H mágneses térerősség azonos indukció mellett. Nagyjából 1m vasban van annyi mágneses energia, mint 0,5mm légrésben. A flyback konverterekhez csak légréses tekercseket használnak, mert ott először felmágnesezik majd a szekunder tekercsből kinyerik az energiát a mágneses tér összeomlásakor. A nagy önindukciós rúgáshoz tehát a legjobb ha van légrés, valamint olyan anyag kell amiben minél kisebb a remanens indukció. A zárt vasmagban nehezen rendeződnek vissza a domének, mert az összes beáll körkörösen, amikor megszűnik a gerjesztés lehet hogy az indukció harmada benne marad. Tehát nemcsak hogy azt nem tudod kivenni belőle sosem, de a következő próbálkozással erre a megmaradt indukcióra gerjesztesz rá, amivel még előbb eléred a telítést. milyen kábel csatlakozókat használjak?Sziasztok! Tanácsot kérek. Adatgyűjtő állomást építek kaptárak vizsgálatára (súly, hőmérséklet, páratartalom), Raspberry központtal. Magával az elektronikával nincs bajom, a kábelezéssel vagyok gondban. El szeretném vinni 3-4 méterre a DS118b20 hőmérőket, ezért Cat5 kábelt fogok használni. Tervem az, hogy a szenzor csatlakozásokat csavarozható sorkapcsokkal kötöm. A problémám az, hogy a Cat5 kábel érpár vezetékeit nehéz blankolni, megsérül a vezeték szálja. A tömör rézvezeték meg gyakran törik. IDC csatlakozókat javasolt a Gemini. Ti mit javasoltok?
Esetleg így: https://www.wayconn.com/pcb-mount-rj45-jack-8p8c-ra/ ? A dugós fele meg normál kivitelben. Kicsit szögletes, de oldható...
Én egyébként simán beforrasztottam NYÁK-ba a sodrott CAT kábelt, csak előtte teljesen fixen rögzítettem a kábelt, vagyis tehermentesítettem a vezetékeket. Azóta is jól van. A hozzászólás módosítva: Jan 2, 2026
Köszi a választ. De ez mennyire bírja a hőingadozást, pára változást: kültéren van, zárt dobozban, de nyáron 45 fok is lehet árnyékban, télen -10.
Nem kell UTP kábel. Ha már azt használsz, akkor a nem használt ereket és az árnyékolást sem ajánlott bekötni sehova, növeli a káros kapacitást.
Tudom ajánlani az LiYY 3x0.34 mm2 -es kábelt, nekem nagyon bevált. Esetleg UV álló változat, ha a szabadban is közlekedik a kábel. Ezt a keresztmetszetet már könnyű blankolni kézzel is, de vannak jó szerszámok is: Bővebben: Link. Csatlakozó: Bővebben: Link. Vagy marad az, amit tki is javasolt, RJ-45 aljzat.
Kicsit lemaradtam...
Kültérre javaslom a rugós csatlakozót, nálam már bizonyított, sokszor. Idézet: „El szeretném vinni 3-4 méterre a DS118b20 hőmérőket, ezért Cat5 kábelt fogok használni.” Arra érdemes figyelni , hogy ha jelet viszel akkor a csavart érpár probléma lehet bizonyos helyeken. Nekem I2C-nél totál alkalmatlan. Idézet: „A tömör rézvezeték meg gyakran törik.” A régi telefonoknál , riasztóknál volt sodrott réz is, ha az jobb (bár ez nem mind árnyékolt)
Szia, nekem a házban, próba csatlakozással működik 4 méteren, 100nF kondival. Lesz egy gerinc vezeték, ahonnan 80 cm-ként 2-2 Ds18 lecsatlakozik kb 120 cm hosszan (ez megy be a kaptárba)
Középen van a Rpi, kétoldalra megy a 3m gerinc + a DS18 leágazások. 2 db DHT22 és HX711 megy a két legközelebbi kaptárhoz (max 1,5 m). Csak soka csatlakozó és oldhatóra szeretném megoldani, vastag felülről is védett kábelcsatornában, 10x10-es doboz elosztókkal.
Vagy az amit Bakman ajánlott, vagy EZ is jó lehet
Relé dilemmaA mellékelt fotó szerinti relé autókhoz ajánlott (kb. 2500 Ft). 200A-t képes kapcsoló egyenfeszültség mellett. Látott már valaki ilyet belülről? Milyen lehet a felépítése? Hogyan lehetséges 200A-t racionális körülmények között megszakítani?
Sokkal egyszerűbb mint gondolnád. Minél nagyobb a feszültség annál nehezebb a kapcsolása, mert ott már megfelelő szigetelési távolság is kell. Autós feszültségszint meg max 24V, persze kicsit több. Szerintem ha Yt-n rákeresel, találsz videókat nagyáramú kapcsolók vagy relék szétszedéséről. Ott láthatod a belső szerkezetet. Kb ugyanolyan mint bármelyik relé, csak vastagabbak az érintkezői, és nagyobb az érintkezési keresztmetszet.
A hozzászólás módosítva: Jan 3, 2026
A legfontosabb kérdés felett elsiklottatok! Ez a köröm bizony már lenőtt! Valamit kezdeni kell vele sürgősen...
14V fölött kapcsoljon be a menetfénySziasztok!Utólagosan beszerelt menetfény van az autón, gyujtás ráadása után működik, nagyjából 500mA az áramfelvétele. Azt szeretném megoldani, hogy csak járó motornál, tehát 14V fölött kapcsoljon be. A biztosíték helyére illetve avval sorba betennék 2 db 6.8 V-os Zener diódát. Ez így működni fog?
Nem.
Nincs benne motor fordulatszámmérő vagy töltésvisszajelző? Mert én erről szedném le a kapcsolójelet, majd formálás után kacsolnám relével a lámpákra. De tudod, hogy ez nagyon problémás, mert mit fog szólni a rendőr és a biztosító egy koccanás után mert akkor észreveszik..... Nem ajánlom....
Biztosan nem. A két 6.8V zeneren esik 13.6V feszültség, a maradék jutna az izzókra az a pár tized volt.
Az a pár tized volt még egy tranzisztort sem kapcsol be.
Nincs egy plusz érzékelő vezeték az akkufeszhez?
Bár inkább generátor kimenetére érdemes kötni, ott van a legnagyobb feszültségű pont. Általában (persze nem mindig) pont ezért van egy plusz vezeték, tehát nem csak pozitív, GND, hanem még egy. Vagy magán a tápfesz vezetéken érzékeli, ha normális menetfény... További lehetőségek, mondjuk az olajnyomás érzékelő után, ha jár a motor, testel vagy + tápra kapcsol az olajnyomás szenzor, amit fel lehet használni vezérlő jelként. Vagy NE555 komparátorként felhasználva az akkufeszültség figyelésre (generátor kimenetnél). A hozzászólás módosítva: Jan 6, 2026
Az ötleted jó lehet, megfelelő zener értékkel, vagy több zenerből összerakva. A hőfoktényezők okozhatnak változó pontatlanságot.
Szia!
Az úgy működhetne, hogy 1db relé (öntartóvá téve), 2db dióda. 1. gyújtáson, 2. indításon. Ha indít (D1), behúz a relé, öntartóvá válik a gyújtáson (D2) keresztül. Hátránya, hogy kikapcsoláskor teljesen ki kell kapcsolni, tehát csak leálláskor behúzva marad.
Helo.
Lapozz vissza két oldalt, meglesz a megoldás. Feltéve hogy mindenképp a töltőfeszültségre akarod alapozni a ki be kapcsolást. A hozzászólás módosítva: Jan 6, 2026
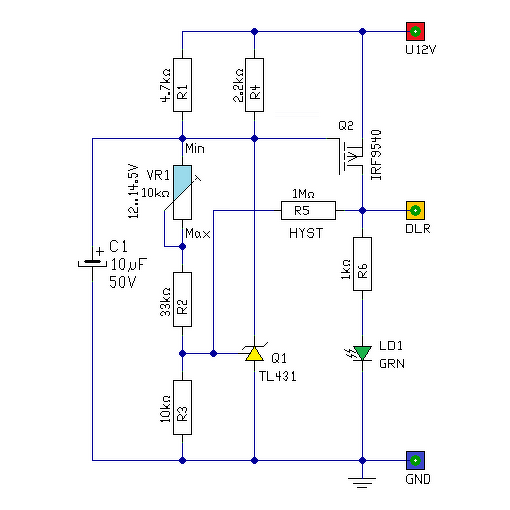
Hello! Én megrajzoltam amit szeretnél, de két zénerrel ezt nem lehet megúszni.
Beállítani a kívánt szintre úgy lehet, hogy max-ra tekered a trimmert, majd ráadod a kívánt bekapcsolási feszültséget. Majd tekered le a trimmert, míg be nem kapcsol. Azután lehet ellenőrizni a feszültség állítgatással a be/kikapcsolási feszültséget. Felhasználói kérésre a mellékletek törölve, a megfelelőket ld. később! A hozzászólás módosítva: Jan 7, 2026
Moderátor által szerkesztve
ESR mérőSziasztok!Tudna valaki ajánlani egy ESR mérőt, amivel nagyobb puffer kondenzátorokat is tudok mérni? A mostani multiméterem "Unit 61B" nem képes 4000µF-at fölött mérni, nem hogy ESR-t.
A hiszterézist nem jó helyre kötötted be.
Bakke. Tényleg, köszi! Na elhányom a havat és kijavítom.
Nos, itt a javított példány. (Figyelmetlen vagyok mostanság..)
|
Bejelentkezés
Hirdetés |
















