Fórum témák
» Több friss téma |
Ha javasolhatok valamit:
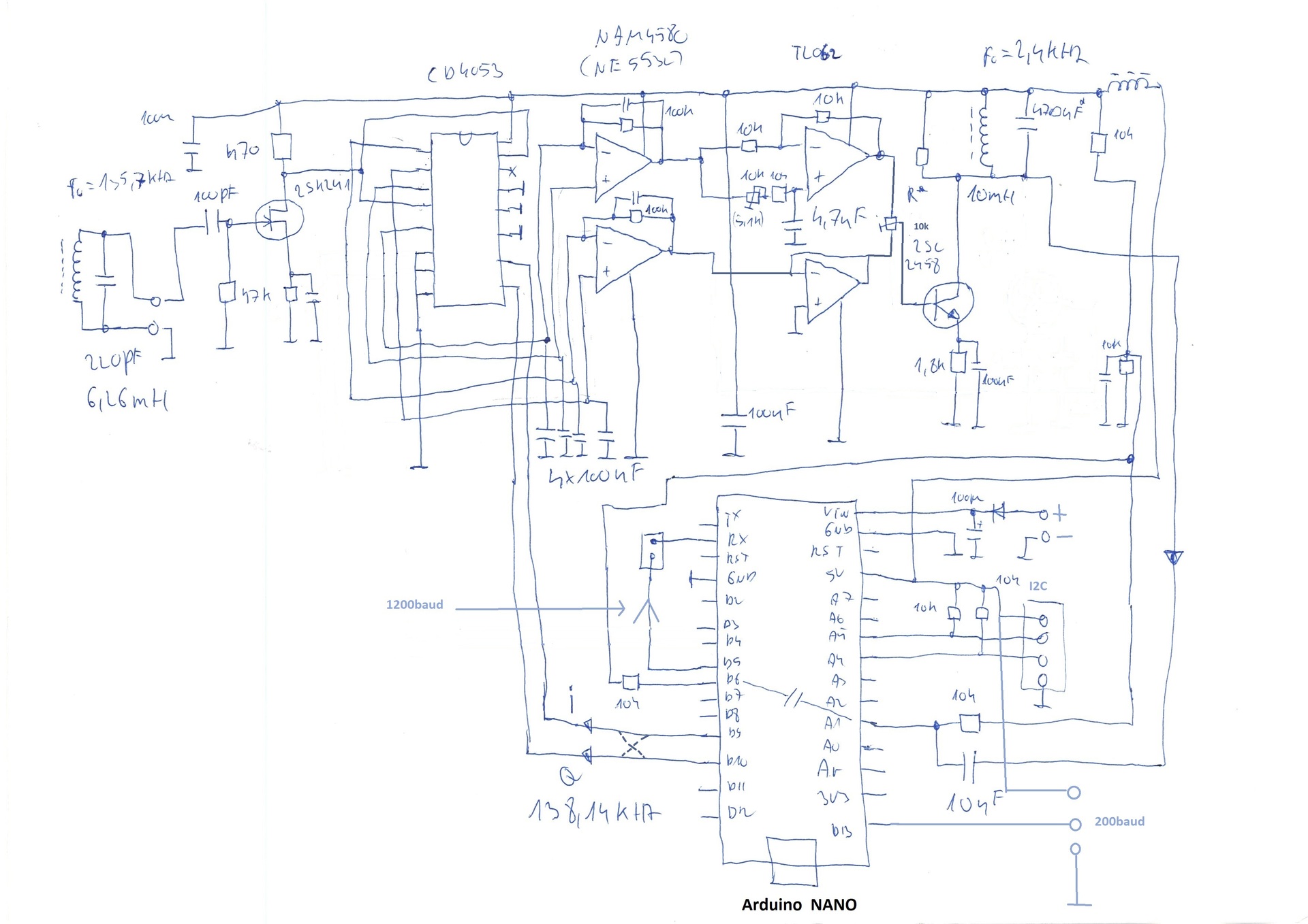
Kapcsolós keverő lehet kétszeresen kiegyenlített - de akkor ellenfázisú antennajel, és 50% kitöltésű, ellenfázisú kapcsolójel kell. Szerintem mennie kell a nemgyuri kartárs által küldött egyszerű egyfázisú kapcsolós keverő kapcsolásnak. Ám az LM358 nagyon zajos. Egy kis zajú op amp kellene, TL071-nél csak jobb. Mondjuk OPA2134 Valahogy így - mellékelt cikk - Be be kell állítani az op amp munkapontját. Az op amp kimenetére mehet valami határroló/komparátor. Gondolom a PIC végezná az FSK demodulációt. vevő CMOS mixerrel
Szerintem nemgyuri megoldása a legegyszerűbb. Nem kell külön demodulátor, a PIC megcsinálja.
Ettől függetlenül én lehet 4046-al csinálom, mert miért ne.
Hehe, már majdnem eljutottunk az SDR-ekig. Ez a pdf is alapmű lett, 2-3 évvel korábban közölte le Dan Tayloe a Tayloe-detektort. Ami után a már rendelkezésre álló I és Q jelek miatt jóval egyszerűbb a DSP-s feldolgozás. Csak lehet, hogy átugorjuk a komolyabb DSP-t, mert nincs rá szükség, ill. egyszerűbben megoldható. Na, pont egy hasonló panelt emlegettem, hogy meg akarom mutatni, már több mint 15 éves.
Egy illető számtalan változatot készített belőle zéró KF-hez (jobb műveleti erősítőkkel is) és sokat mérte őket - csak ahogy nézem, megszűnt a honlapja és alig lehet néhányat megtalálni a rajzaiból: https://www.qsl.net/va3iul/Homebrew_RF_Circuit_Design_Ideas/HF_IQ_S...LM.gif https://www.qsl.net/yu1lm/DR2A%20additional%20measurementsYU1LM&...PN.pdf Amúgy négyszeres órajel kell nekik a vett frekihez képest. Volt néhány kvarcoszcillátoros kapcsolása is: https://www.qsl.net/yu1lm/HF-VHF%20universal%20oscillator-YU1LM.pdf A hozzászólás módosítva: Jan 6, 2026
Mottó: Ha valaki rám hallgat, azt csinál, amit akar.
Szóval, nemgyuri Halásztelken egy fűszállal is tudja fogni az adást. A kapcsolásában az LM358 olyan semmilyen beállításban van. Az op amp-ot vissza kéne csatolni, ezáltal az erősítését beállítani. És a DC munkapontjáról is gondoskodni. A komparátor-határoló pedig egy külön fokozat kéne, hogy legyen.
Nincsen semmi baj azzal a kapcsolással...leszámítva azt az apró, de lényeges momentumot, hogy a komparátor fél tápfesznél billen, míg a bemenetén a jel nincs DC leválasztva, így a fél tápfesztől messze kerül, ezért elég nagy jelszint kell, hogy billenni tudjon(az 50mVpp messze nem lesz ott elég ehhez). Egy soros kondenzátor viszont megszüntet minden bajt, az érzékenysége drasztikusan megugrik tőle.... Az opa zajossága itt nem számít, olyan messze van az érzékenység ettől, mint ide a Jupiter ) De a javított verzióval szerintem Magyarország nagy részén stabil vételt adna már ez az egyszerű vevő is....
Idézet: Inkább azt mondanám, hogy max. erősítés van beállítva. Határolást az 5V-os tápfesz biztosítja, de az aluláteresztő jellegre szükség van.„A kapcsolásában az LM358 olyan semmilyen beállításban van” Ha jól emlékszem próbálkoztam 4066-al de a 170Hz-es löket miatt beletört a bicskám - stabilitás! Egy dologban kell módosítani - távolság - és az a bemenő fokozat. Megbízható demodulálás érdekében a 4053 bemenetére ~30-50mV-os jel kell. Gerjedésmentes max. erősítésű bemenő fokozat kell. (Jelalak és hasonló "butaságokkal" nem kell foglalkozni, a jel digitális (FSK), ez nem HiFi) Ha kitaláltok egy érzékeny bemenetet, és is kipróbálom. Idézet: „bemenetén a jel nincs DC leválasztva, így a fél tápfesztől messze kerül” Ezt kifejtenéd? A 4053 kimenetén ~5V-os jelszint van.
Úgy néz ki, működik a Google technológiája, mivel megjelent az ajánlásaim közt egy 8 hónapos videó az angol hosszúhullámú kapcsolóeszközök vezérléséről - valószínűleg mert annyiszor kerestem rá hasonló témára, bár erre sosem.
https://www.youtube.com/watch?v=DEjDdtCRNlQ A videó szerint a BBC 4 hosszúhullámú adásába vannak a jelek belekódolva (PSK a vivőn, 50 bps), a lekapcsolás pedig elvileg tavaly nyáron történt volna vagy esetleg meg is történt - csak fél füllel hallgattam. bbc-controlled-electric-meters-are-coming-to-an-end A hozzászólás módosítva: Jan 6, 2026
A maximális érzékenység úgy érhető el, ha a komparátor bemenetén is ugyanaz a DC szint van, ami a komparálási szint a másik bemeneten. Az ott a fél tápfesz(bármennyi is legyen a tápfesz), így ezt célszerű rávezetni a bemenetére. Oda csak egy leválasztó kondenzátoron keresztül ajánlatos rávezetni a HGA jelét...
Igazad van! Kotorásztam a gépemen és a vevőt is előszedtem: A kapcsolási rajzot a NYÁK tervről rajzoltam vissza, remélem sikerült... Kellett a leválasztás és a max erősítés.
Ez így már tetszik, pont ezt hiányoltam:
- op amp erősítése, DC munkapontja beállítva - komparátor egy külön fokozat.
Ez így már ok..., viszont klasszikus példája annak, hogyan bonyolítsunk tovább egy eredetileg viszonylag frappáns elképzelést, mindössze azért, mert ott van a tokban a másik opa is!!
Ugyanis attól, hogy két fokozatba szedted, semmivel sem lesz jobb ez a rádió! Az érzékenysége ettől nem növekszik, ellenben feleslegesen beépítettél még pár alkatrészt azzal a plusz fokozattal.Pedig az eredeti verziódat is lehet tovább egyszerűsíteni, anélkül hogy romlanának a paraméterei...
Na közben megjött a ferritrudam, nem voltam rest, egyből feltekertem rá 415 menetet.
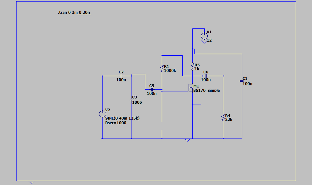
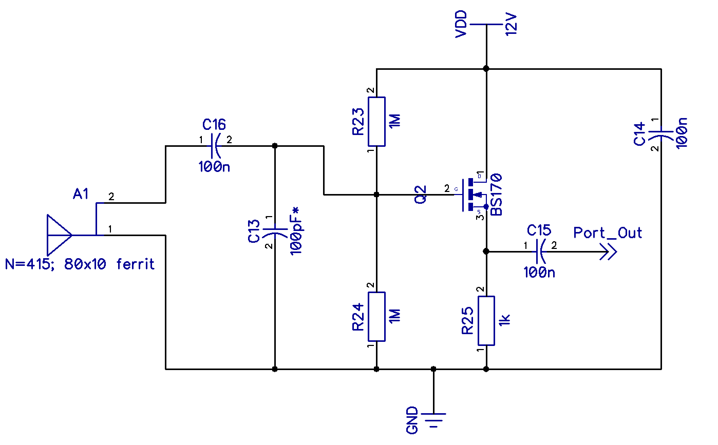
![]() Kicsit túllőttem a célon, a kondival le kellett menni 100pF környékére. Pontosan nem tudom mennyi, mert sajnos a multiméterem 1nF alatt már nem igazán mér kapacitást. És mivel még mindig nincs JFET-em (de már megrendeltem ), maradt a BS170.A szinusz szerintem ahhoz képest elég szép, alig szőrös. Itt ezen nincs semmi plusz szűrés/erősítés, csak az a kapcsi amit csatoltam.
Szia,
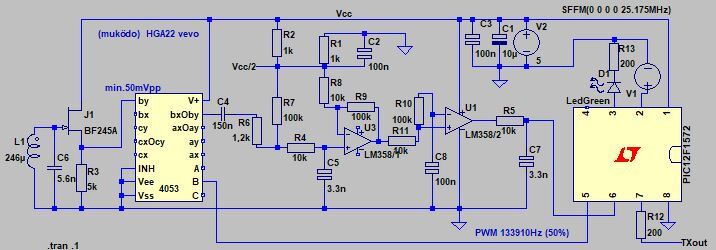
Köszi, igen valóban, csak impedanciaillesztést végzett a FET, egy külön fokozatot raktam utána erősítésnek. Este lehet kipróbálom, bár napközben lehet lesz JFET-em is. Itt a saját vevőmItt a saját verzióm:
Na gyűlnek a kapcsik, lesz miből mazsolázni.
![]() A source-on mekkora az ellenállás? Illetve ha még emlékszel, a ferriten hány menet van?
Nekem japán jfet 2SK241 van nem kell hozzá ellenállás 0 ohm beáll a munkapont, de azt nem kapsz a boltba meg már jfet-et sem nagyon, a ferrit kis méretű a conrad-ból vettem azért is van inkább nagy erősítés, a menetszámra nem emlékszem olyan nx100, lényeg a rezonancia frekvencia, a tekercset mindenképpen úgy kell kialakítani hogy el lehessen csúsztatni a ferriten így lehet finomhangolni.
Lomexben rendeltem JFET-et: J310.
A ferritrúdra tettem egy papír palástot, és így tudom csúsztatni a tekerccsel együtt a rúdon. Nálam 150+150+115 menet van rajta, tehát egymáson 3 réteg, a rétegek közt festőszalag. De azon gondolkozom, hogy csinálok egyet kevesebb menetszámmal is, ne kelljen annyira lemenni a kondival. Meg azt vettem észre, mintha kicsit mászna a rezonanciafreki (nagyon lassan), pedig csak 2 fóliatrimmer van benne. Bár lehet pont azért...
Felesleges lejjebb menni menetszámmal, ha már megvan készen! Minél kisebb az induktivitás, annál rosszabb lesz a hatásfoka is jelen esetben. Persze, ilyen közeli vétel esetén egy 5cm-es drótdarab is elég egy érzékenyebb vevővel )) Rezgőköri kondenzátornak csakis NP0-ás anyagú(C0G) kerámiát ajánlatos használni a hőstabilitás és elérhető Q miatt, a többi rettenetes hőfokfüggésű! nF fölött jó minőségű fóliakondenzátor is jó lehet....
Ja, bevásároltam NP0 meg fóliakondenzátorokból.
A végleges áramkörben akkor gondolom el kéne hagyni a fólia trimmerkondit? Ilyesmit raktam be, szóval a lemezek nincsenek tokban, a "szabad levegőn" vannak, ha jól láttam.
Ez fólia trimmer! Benne hagyható...de nem érdemes! Megfelelő kondit kell tenni a ferrit antenna mellé, ha kell 2-3 darabból összerakva a kapacitást. A pontos hangolást pedig a tekercs helyzetével a rúdon kell beállítani, aztán rögzíteni csúszás ellen!
Visszatérve még a kis kapacitásra, ha nagyon lemegyünk, ott már beleszól a FET gate-source kapacitása is, nem?
Jó mondjuk a BS170-nek nyilván nagyobb mint a JFET-nek, gondolom ezért is jobb a JFET.
Óbasszus, tényleg, megint kihagytam egy elemet a kapcsirajzon (éjszaka már késő volt, siettem).
Szóval a valóságban raktam még egy 100n kondit az 1k source ellenállással párhuzamosan. De hangsúlyozom, fenntartásokkal kell tekinteni erre az áramkörre, amíg nem lesz meg a JFET-em.
Source követőnél kondenzátor a source ellenállással párhuzamosan??
![]() Oda az nem kell, sőt csak ront... Az akkor kell, ha földelt source módba kötöd, és a drain-ről veszed le a jelet! Akkor a gyakran káros negatív AC visszacsatolás csökkentése érdekében, üzemi frekin ki szokás söntölni egy kondival... Igen, a gate kapacitás szintén hangol a rezgőkörön! És jól gyanítod a MOSFET nagyobb kapaccal bír, mint egy kis JFET....
Uhh tényleg, igazad lehet.
Azthiszem át kéne ismételni ezirányú tanulmányaim.
Ahogy a rajzomon van úgy jó, csak amit vásárolsz jfetet oda kell source ellenállás kondenzátor is hogy több legyen az erősítés, és a drainről veszed le a jelet.
Ha most újra építeném csak egy tranzisztor lenne a szűrőkörben:
|
Bejelentkezés
Hirdetés |








), maradt a 












