Fórum témák
» Több friss téma |
Én úgy gondolom, hogy a relatíve kicsi, 170 Hz-es löket miatt.
"Mármint a 4 szögnek?" Mondjuk, az Si-re gondoltam egy már működő kapcsolásban, de így sem rossz. : -)
A gyári DCF77 vevőknek van egy hatalmas előnyük, amit nem tudunk behozni, csak bonyolultabb kapcsolástechnikával: az a nyűves 77,5 MHz-es quartzszűrő, ami a szelektivitást és a jó jel-zaj viszonyt biztosítja. Még csak nem is piezo. Illetve nem az a nyűves, hanem a hiánya: próbálj meg egy 136 kHz körüli kvarcot, sőt: szűrőnek alkalmas kvarcot beszerezni... Gyártatni persze lehetne, csak sok pénzért. A többit ki tudod találni. : -) Amíg eljutsz oda, hogy megvan az a használható FSK jel, természetesen az a probléma, nem az, ami utána jön.
Mi mást tudsz tenni? Az egyenesvevő nem elég szelektív és be is gerjedhet, egy rendes szuperheterodin vevőt viszonylag bonyolult építeni keverővel és létraszűrővel egy tetszőleges KF-en, bár egyáltalán nem kirívó, a zsebrádiók sem voltak mások - vagy marad a digitális világ... ott is többféle választás van, de legalább a szűrést a digitális domainben is meg lehet oldani, már ha elég jó az A/D-nk. Mert hiába alacsony az a freki, ha nem az adó mellett vagy, ami teljesen más tészta, akkor szerintem minden kell bele, ami egy rendes rádióba, mivel a környezeti zaj komoly kihívás, a jelszint meg csak az adó közlében olyan különlegesen nagy. Szerintem. Elhiszem, hogy egy ajtócsengőt meg lehet oldani ezeréves supreg vevővel (bár nem fog örökké stabil maradni), de az más világ... Nézegettem modern DSP-s, egychipes rádióvevőket is, de még nem volt túl sok időm - amiket ismerek, azok nem mennek 150 kHz alá és a demodulációval is gondok vannak. Az analóg trükkökhöz viszont tényleg nem értek, hogy hogyan lehet a stabil lokáljelet és a rendes rádiót másként pótolni, hol vannak ebben a határok... A hozzászólás módosítva: Jan 2, 2026
Egyébként, van profi megoldás a vevőre. RE6032 IC.
Régebben lehetett tőlük venni, most nem látom a lehetőséget. Nem volt olcsó, de végtelen egyszerű megoldás. Ha valaki találna beszerzési forrást... Persze, a hobbielektronikának az is része, hogy nem boltból veszed a megoldást, hanem magad találod ki, és építed meg.
A vevőhoz a Carson-formula szerint BW=2(löket+modulációs sebesség) , 740Hz sávszélességű szűrőre van szükség, minőségi vétel igénye esetén. Ami azért elég kemény. Lehet, persze, enyhíteni az igényeken, de akkor csúszunk bele a bóvliba.
A hozzászólás módosítva: Jan 2, 2026
Pár gyári DCF-es órába belenéztem már, szinte semmi nem volt benne. Quartz / kerámia szűrő biztosan nem. A ferriten rajta a tekercs, ráragasztva, párhuzamosan rajta a kondi, innen egy csavart érpár megy a panelre. A panelen egy fekete pacni, erre csatlakozik a ferriten levő rezgőkör, egy apró óra kvarc (32768Hz), egy kondi a tápon, pár nyomógomb, meg a kijelző is. Emlékeim szerint más nem volt a panelen. Nyilván lehet, hogy az egyszerűsége is szerepet játszott abban, hogy nem volt túl megbízható a vétel, de az is lehet, hogy a nagy távolság volt a fő probléma. A lakihegyi adó szerintem eléggé lefedi az egész országot, a vétele szerintem magyarországon mindenhol megoldható. Az általad berakott spektrogrammok sem úgy néznek ki, mintha alig lehetne kihámozni a sok egyéb zajból az adást.
A hozzászólás módosítva: Jan 2, 2026
Igen, de a DCF77 az AM. Bár annak is meg vannak a hátrányai, mondom ezt én aki alig ért az RF-hez.
Az "óra-kvarc", amit említesz, a DCF77 vevőkben, az 77.5kHz-es, ami egy keskenysávú szűrőt valósít meg, ahogy tki kolléga írta.
Az általam említett RE6032 IC, amihez valóban 32.768kHz-es órakvarc szükséges. ( DCF49 Mainflingen, DCF39 Burg, HGA22 Lakihegy adókat tudja.) Itt digitális szűrő van az IC-ben. Lehet próbálkozni keskenysávú szűrő nélkül, kb. addig lehet jutni, ameddig én is eljutottam ,Sztem, saccra, Lakihegy 100km-es körzetéhez 1db LC szűrő elég, Mo teljes területéhez pedig 3 hangolt LC kör. (Annyira lelkes nem voltam, hogy ezeket elkészítsem.) Vagy digitális szűrőt kell csinálni. Nem értek hozzá, ha beleásnám magam, biztos sikerülne, de megintcsak nem vagyok annyira lelkes.
"Az általad berakott spektrogramok sem úgy néznek ki, mintha alig lehetne kihámozni a sok egyéb zajból az adást."
Az igaz, de vagy egy tucat vevőből választottam ki kettőt, amik valamilyen csoda folytán zavarszegény környezetben vannak. : -) A többi borzasztó volt, ami a szélessávú zavarokat illeti. Sőt valamelyik képen talán még DSP-s zajszűrő(ke)t is használtam, mert egy kis kísérletezés után elfelejtettem kikapcsolni. A hosszúhullám tényleg elég üresnek tűnik Európában, vagyis nagyon kevés másik állomás akad, de persze az antennától is függ, hogy mit látni. Még eljátszogatok ezzel a témával én is. A hozzászólás módosítva: Jan 2, 2026
Na nem bírtam magammal, délután összedobtam egy keretantennát amíg nem érkezik meg a ferritrúd, játszásból.
Gemini-től kértem segítséget hogy számolja ki az antenna és kör értékeit, és ezekből, meg amik itthon voltak alkatrészek próbáltam kihozni a legtöbbet. -42dBV-t sikerült kihozni, ami elég karcsú, annak fényében hogy valami zavar jön 100kHz-en (meg ahogy látom a többszörösein) -62dBV-al. ![]() Igazából most kezdek ismerkedni a rádiós témákkal ilyen közelségben, szóval ezek az első ilyen analóg RF lépéseim a témában.
Na mint kiderült, a 100kHz meg a többszöröse a PC-től jön.
Gondolkodtam, írjak-e egyáltalán valamit, mert hosszúhullámon kevés a tapasztalatom. Szerintem ez így is igazán jól néz ki, úgy 150 kHz szélességben nem látszik más komolyabb jel ezeken kívül, a kb. 35 kHz pedig nagy távolság egy rendes vevő számára. Ha ez 1 MΩ körüli szkópbemeneten ennyi, akkor kicsit nehezen tudom megítélni a nagyságát (kiszámoltattam, de nem bízom magamban), de a jel-zaj viszony teljesen jó. A keretantenna úgysem terhelhető - úgyis erősítő kellene neki, vagyis nem a jel abszolút értéke számít.
Vajon hol rezonálhat? Van egy kb. 40 kHz széles zajszint-emelkedés a jel körül, de az akármi is lehet. Igen nagy Q-ja lehet egy keretantennának, vagyis extrém keskeny tud lenni a szelet, amit vesz. Ezt úgy kell beállítani, hogy az adásnak legalább a lejjebb tárgyalt sávszélessége beleférjen, de inkább jóval több, mert piszok nehéz hangolni, megfelelő frekvenciára állítani és ott tartani (jó kondenzátor kell). Akkor elvileg több 10 dB-lel is megnőhet a vett jel szintje.
Köszi!
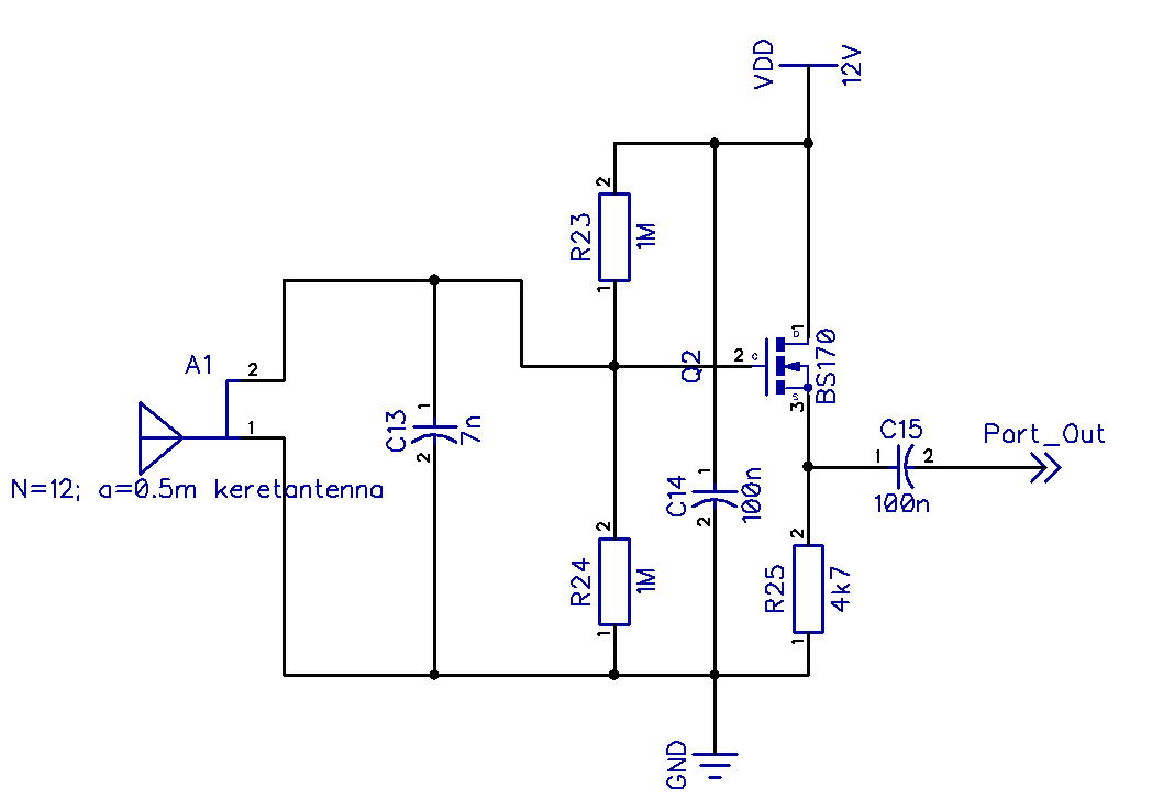
Ezt csak úgy kísérletezgetésképp csináltam. A keret (vagyis négyszög) oldalai 50cm, és 12 menet 0.2mm-es lakkozott rézhuzal van rátekerve egymástól 3mm távolságra, ilyesmi elrendezésben: Bővebben: Link. Mivel nem volt otthon JFET-em, ezért egy BS170-et raktam be, a rajzon lévő kapcsolásban. A kondi pontos értéke nem is tudom már mennyi, de valahol 7nF körül van. Oda kéne egy forgó/trimmer kondi, belőni a pontos rezonanciát, de az meg főleg nincs, próbálgatni kellett diszkrét értékekkel. Szóval simán lehet hogy a rezonanciafreki közelébe se vagyok. Arra gondoltam, hogy a FET csere után rakok még egy LC körös JFET-et, valahogy úgy, hogy a JFET Drain - táp pontja közé rakok egy párhuzamos LC kört a 135kHz-re hangolva. És akkor az impedancia leválasztás után lesz egy erősítés is. Meg kipróbálom, hogy 4066-os IC-vel összekeverem ezt meg egy pl. fix 134kHz-es jelet, aztán arra egy (vagyis több) szűrő. ![]() Szóval ez részemről még csak kísérletezgetés, mintsem komoly tervezés. Majd aztán levonom a konklúziókat, és nekiállok valami komolyabb verziónak. Szerk.: most nézem, az a C14 jelű 100 nF kondi megtévesztő lehet, de az csak a tápot szűri. A hozzászólás módosítva: Jan 5, 2026
Megadtad a módját... kiváló. Kinézetre ez az antenna Karácsonykor amúgy is on-topic, hát még így, alulról... csak néhány LED kell még rá. Az antenna Q-ját a terhelőellenállással lehet beállítani, keress rá, lesz róla információ, hogy a gyakorlatban mit jelent ez ebben a sávban.
Mérni pedig kell egy generátor vagy egy szélessávú zajgenerátor, amit könnyű előállítani. Akartam már mondani, csak az nem jutott eszembe, hogy azt nem kell az eBay-en megvenni, mert megoldható... Pl.: https://www.radiohobbyist.org/blog/?p=1884 - ha minden igaz, most nem tudom sokáig nézegetni. Egyszerű spektrumanalizátorod meg már van. A hozzászólás módosítva: Jan 5, 2026
R24 és R23 is felesleges, mert a tekercs(antenna) kisöntöli.
Nem az ellenállások feleslegsek, hanem a soros csatolókondi hiányzik... de tény hogy így ahogy a rajzon van nem igazán működne, mert a BS170 növekményes FET tipus.
Viszont ha földelt-source kapcsolásban működne, akkor nem csak áramot erősítene, hanem feszültséget is. A hozzászólás módosítva: Jan 5, 2026
Biztos vagy te abban? : -) Egy párhuzamos rezgőkörnek rezonancián impedancia-maximuma van. Ennek az antennának a terhelőellenállás hozza le a Q-ját a csillagokból, hogy használható sávszélessége legyen. Még az is kiderülhet róla, hogy 100 kohmos nagyságrendben kell lennie.
Hú igazatok van, a rajzon nincs rajta az antenna és FET Gate közti csatoló kondi, de a valóságban igen.
Igen, csak JFET esetén lehet elhagyni a csatoló kondenzátort.
De akkor Ugs=0V, nem biztos, hogy a legjobb munkapontba kerül a JFET. Egyébként miért kellene csökkenteni a Q-ját, ezáltal a sávszélességét az antennának? Nagyszerű előszelekciót ad az antenna, mint rezgőkör. Ne féljünk már, hogy "túl jó" lesz. Q=100-nál nem lesz nagyobb lesz a jósága, sztem. f/Q=135000/100=1350Hz. Ahogy már írtam, kb. 740Hz az elfoglalt sávszélessége a HGA22-nek. Egyébként én úgy hangolnám be, hogy - ha Lakihegy közelében vagy, valami erősítőt rákötnék - egy gyorsabb op amp elmegy 135kHz-ig, és egyenirányítva - maximumra kell hangolni a rezgőkört. Kondenzátorok cseréjével nagyjából, és aztán egy forgókondival - ócska KH rádióból- pontosan. - ha Lakihegytől távol vagy, akkor csinálnák egy adót: 13.56Mhz-es kvarc egy standard érték. 10-zel leosztva, rá lehet csatolni az antennára. Úgyis csak nagyjából kell behangolni. Ha rádió többi része, ha összeállt, hallani fogod az adót, fülre maximumra kell állni. A hozzászólás módosítva: Jan 5, 2026
Idézet: „nem biztos, hogy a legjobb munkapontba kerül a JFET” Akkor se, ha a Source-GND közt van egy pl. 22k ellenállás? Forgókondival vagyok bajban, mert olyanom nincs, és boltokban se látok sehol, csak 10pF környékén. Itt találtam 180pF-t, illetve itt 120pF-t. De ezeknél nagyobbakat nem nagyon. Amik vannak vaterán meg ilyen helyeken, azokról meg én meg nem mondom milyen kapacitásúak. ![]() A kvarcos ötlet tetszik! Köszönöm! tki-nek is a zajgenerátoros ötletet! Szerk.: relatíve közel vagyok az adóhoz (Óbuda - Békásmegyer). A hozzászólás módosítva: Jan 5, 2026
AM demodulációval nem fog szólni az adó, mert sima vivőt, ill. időnként vivőket sugároz, úgyhogy szó szerint azért nem lehet fülre hangolni, az FSK demodulációból meg inkább csak két állapot jön ki.
Tényleg, nem jutott eszembe, hogy az ISM sávú kvarc jó lehet generátornak... Azért azt is egy kis idő megépíteni.
Igazából nem is akármilyen forgó kell, hanem jó Q-jú, amilyen pl. egy légforgó. Ja, látom, olyat kerestél. A méretükből és a bordák sűrűségéből elég jól meg lehet saccolni az értéküket, valamint az áttételesek jobbak ilyenkor. De nem kell túl nagyba beruházni, hiszen fix frekvenciára készül, nem egy egész sávot átfogó rádióhoz, úgyhogy össze lehet rakni egy kisebb forgóból és egy párhuzamosan kötött kondenzátorból is (már el is hangzott). Első kísérlethez persze jobb egy nagyobb.
Amúgy nekem is van pár forgókondim itthon, pont arra valók, hogy használja őket valaki, ha jársz kicsit délebbre is... Tény, hogy kisebből több van nekem is, utána kell néznem, ha úgy alakul. Vásárolni pl. ilyen helyeken lehet - ez ugyanaz a honlap, csak a bolhapiac (börze) időpontjai: http://www.radiovilag.hu/talalkozok.htm . És még egy lehetőség: kondenzátort te is készíthetsz, ami ugyanúgy légszigetelésű, jó minőségű. Szembe kell fordítani két pl. 20x20 cm-es NYÁK-ot és eltartani egymástól 0,5 mm-re. Így kb. 700 pF lesz az értéke... És el lehet csúsztatni (vagy téglalapra szabni és elfordítani) őket egymáson azzal csökkentve a kapacitást. A hozzászólás módosítva: Jan 5, 2026
Köszi az infókat!
![]() Közben addig mókoltam, míg sikerült egy 4.8Vpp tiszta szinuszt kiszedni a körből (csatoltam róla képet). És biztos a HGA22, mert WebSDR-el összenéztem mikor megy a modulálás, és stimmel. ![]() Szóval a mérés előtt raktam még egy BC337-es erősítést (ez vót' itthon) a BS170 után úgy, hogy a kollektor körbe raktam egy Thomson képlet alapján kiszámolt LC kört. Addig cserélgettem a kondikat meg forrasztgattam, míg egyszer csak kilőtt a 135.6 kHz (vagyis kb. 135.44 kHz) ![]() A forrasztgatásokra elég érzékeny, dehát a levegőben lóg minden jó hosszú alkatrészlábakkal, ráadásul az LC tagban az L nem árnyékolt fajtájú. ![]() Majd ha lesz időm összedobom a kapcsit érdekességképp. Aztán a következő verzió már valami lyukraszteresen összerakott JFET-es lesz, arra mehet a demodulálás és dekódolás is.
Ha HF sávba kevered a jelet, hallható lesz.
HGA22Pár éve a Békéscsabai találkozón bemutattam az én verziómat. (Tx_képek végén a kapcsolás!)A bemeneti fokozat azért csak ennyi, mert az adóra "rálátok", így is nagy a jel. Akkor is biztonsággal veszi az adást ha a ferritrúd az adóra mutat. Minden 10 másodpercben van idő(bélyeg) és bármikor jöhet egyéb adat. Ezek valamilyen kapcsoló jelek lehetnek...
Á, szóval direkt konverziós vevőt készítünk. Mi lesz a keverője?
Szia!
Nagyon tetszik a kapcsolás, én is hasonlót álmodtam meg, csak a lekeverést 4066-al, és én is 134 kHz-et választottam meg frekinek.
Á, én is, és sokkal gyengébb alapokról... Viszont néhány napon belül valószínűleg hozok egy már kész 4066-os megoldást, legalábbis ami az analóg részét illeti. Addig meg figyelek, hogy a PIC-kel hány utat sikerült lerövidíteni az erdőn keresztül.
A hozzászólás módosítva: Jan 6, 2026
|
Bejelentkezés
Hirdetés |





,











