Fórum témák
» Több friss téma |
Fórum » Időzítő
Témaindító: Mekkmester, idő: Dec 25, 2005
Témakörök:
Figyu, ha ennyire nem értesz hozzá, akkor inkább ne építs ilyen áramkört, mert még kárt teszel magadban.
Amit küldtem kapcsolást (http://www.zen22142.zen.co.uk/Circuits/Timing/asym.htm) változtatás nélkül használható arra a célra, amit írtál. Simán megy 12-15V-ról ís, írtam is, hogy menniyre igénytelen a tápfeszültségre (18V-nál azért ne legyen több). Az aktív és passzív időt te állítod az ellenállások és a kondik arányával. A rajz alatt ott van, hogy miképpen. Ha nem akarod, hogy 20 percnél több legyen, akkor méretezd úgy. Ha állíthatót akarsz tegyél bele állítható ellenállásokat.
Két 4541 egymást indítgatva monostabil üzemmódban.Ez biztosan kellően stabil és nagyon hosszú időket is be lehet állítani.
Igazából nem próbáltam, de szerintem működik ,ha nem akkor kell még hozzá egy 555.
A 220 K helyére potit rakva 100K nál szerintem kb 1Hz vel villog a led Kb 2 óra után addig amíg meg nem nyomod a gombot vagy 2 óráig.Az időt állítva változik a villogási sebesség.Gombnyomásra újraindul,de ha bekapcsolod célszerű azzal kezdeni,vagy a gombbal párhuzamosan kötni egy 100 nF kondit. szerintem 9-15 V ig kellene működnie ( igazából csak a led fényerejének kellene változni 5-15 V ig.)
Gagyi mobil stopperfunkcióban?
Oké, köszönöm mindenkinek a segítségét!
Köszi a válaszod, nem láttam, hogy érkezett hozzászólás. köszi mégegyszer
Üdv!
555-el tudtok feldobni egy monostabil kapcsolást, ami annyit tudna, hogy pozitív vezérlőjelre (+10V körül) bebillenti a kimenetét, majd kb 30s múlva lekapcsolja? Lényegében öntartóan kell működnie a vezérlő impulzus meglététől függetlenül. Amennyiben megvan a vezérlőimpulzus a ciklus végén is, úgy induljon újra a buli. Köszi előre is!
Üdv Mindenkinek!
A következő problémára keresek megfelelő kapcsolási rajzot: a kérdéses elektronika kb 12V-os bemenőjelre /ami pár msec-os és egyszeri jel/ a kimenetén késleltetés nélkül jelenjen egy, kettő ill három vezérlőjel ami hálózati feszültséget kapcsol /nem relével!!! mondjuk triakkal/ egy 1kW-os trafóra. A vezérlőjelek száma változtatható legyen,h egy ,kettő vagy háromszor kacsolja a trafót hálózatra. Az impulzusok hosszának is változtathatónak kell lennie kb 10msec-tól 100msec-ig mondjuk 10msec-os lépésekben.Ami fix az a két vagy három impulzus közötti időtartam ami lehet fixen kb 0,5 sec. Közvetlen újabb bemenőjelre a periódus várakozás nélkül újra végigmenjen a beállítástól függően.Ha gáz a leírás kérdezzetek!!! Köszönöm előre is. cs
Üdv Mindenkinek!
A következő problémára keresek megfelelő kapcsolási rajzot: a kérdéses elektronika kb 12V-os bemenőjelre /ami pár msec-os és egyszeri jel/ a kimenetén késleltetés nélkül jelenjen egy, kettő ill három vezérlőjel ami hálózati feszültséget kapcsol /nem relével!!! mondjuk triakkal/ egy 1kW-os trafóra. A vezérlőjelek száma változtatható legyen,h egy ,kettő vagy háromszor kacsolja a trafót hálózatra. Az impulzusok hosszának is változtathatónak kell lennie kb 10msec-tól 100msec-ig mondjuk 10msec-os lépésekben.Ami fix az a két vagy három impulzus közötti időtartam ami lehet fixen kb 0,5 sec. Közvetlen újabb bemenőjelre a periódus várakozás nélkül újra végigmenjen a beállítástól függően.Ha gáz a leírás kérdezzetek!!! Köszönöm előre is. cs
Kiegészítve lényegébenhasonló kapcsolásra lenne szükségem mint"sniperx" -ek csak rövidebb állítható impulzusok /10ms-100ms 10-es lépésekben/ és ha lehet tudjon ebből az impulzusból akár 3-at 0,5mp időközökkel.
Köszönöm!
Hidd el,hogy feléled van rá példa! A kapcsolgatás a primér körben menne végbe.
Ha túl bonyolult a kérdésem akkor nem is fontos több impulzus csak egy, de az állítható legyen az előbb leírtak szerint.Fontos még,h ne relével kapcsolgassa a hálózatot.Ott is jó lenne megoldani a az áramerősség változtatását a triakkal.
Bonyolult?
Hálózati 230v-on szeretnék egy ventilátort késleltetve kikapcsolni. Világítás felkapcsolásával indulna és lekapcsolás után pár percig még menne. 30w-os elszívó ventilátorról van szó és olyan vezérlés kéne ami alapban nem fogyaszt és nem relés.
Úgy értettem az árammentességet, hogy az elektronika se fogyasszon. Vagyis lámpa felkapcsol, elektronika öntartóvá válik és lekapcsoláskor indul az időzítés és pár perc múlva lekapcsol és fogyasztás nulla. Ötletem is volna véleményt várnék. Kis gate áramú triacs aminek a gate áramát egy 1,5 farádos pufferkondival táplálnám.
Nem tudom mekkora késleltetés hozható ki így?
Köszi a rajzot megnéztem csak nem értem, vagy nem jól látom a rajzon a hálózati pontokat. Ha a kapcsolót bontom mindenhonnan elmegy az áram tehát az elszívó is leáll. Beleírtam a rajzba egy hibát javítottam szerintem.
Sziasztok!
Én egy olyan időzítőt szeretnék építeni, amelynek 10-60sec között lehet állítani a kikapcsolási késleltetését. Ez eddig ok. Szeretnék még bele egy olyat, hogy egy bizonyos fényerő (nappal) esetén hiába kap indítójelet az időzítő áramkör, nem húzzon be a relé. Gondoltam fotoellenállásra, amit egy másik ellenállással feszültségosztóként kötnék az 555ös 4es lábára. Ez működőképes ötlet? Előre is köszönöm az ötleteket.
Üdv.!
Szerintem működhet, de én inkább egy tranzisztor bázisosztóját alakítanám ki a fotoellenállással, és a reset lábat a tranzisztorral kapcsoltatnám. Csupán azért, hogy meredekebb legyen a kapcsolás. Üdv.: Attila
köszi a gyors választ!
Vizualizálnád is az elgondolásodat?
Üdv mindenkinek!
Egy szivattyú vezérléséhez keresek olyan időzítőt amely a szivattyú idulásának pillanatában indul. Ezt követően 10 másodpercig megy és 10 másodpercig áll a szivattyú.Ezt a műveletet csinálja kb 3-4-szer és ezután folyamatosa megy a szivattyú mig a nyomáskapcsoló le nem állítja. Minden ötletet szívesen fogadok.
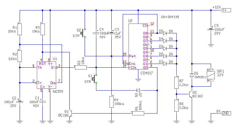
Hello, szerintem egy CD4017-tel lehetne készíteni egy lefutó vezérlést. A bekapcsoláskor indul a számlálás, a páratlan kimenetek indítanák a szivattyút, az utolsó, amely szintén páratlan, reteszelné az IC órajelét, igy a számlálás megáll.
Szia!
Miért is van erre szükség? Ha elsőre nem kapja fel a vizet, akkor ott hidrosztatikai problémák vannak. Idézet: akkor cukkoljuk még, hátha begurul! „Ha elsőre nem kapja fel a vizet”
Tökéletes megoldás!
De minek kell a szivattyút "szivatni"?
Szia!
Esetleg egy rajz van róla
Szia!
Valóban nem veszi fel a vizet elsőre. Amikor leáll a szivattyú az automata légtelenítő kiereszti a gázt és ezután már folyamatosan dolgozik.
Mondom én, hogy hidrosztatikai probléma van!
Az automata légtelenítő nemcsak leállás után kell hogy dolgozzon. Annak folyamatosan mennie kell. Szerintem ott betapad valamilyen szeleprésze, és csak a leálláskori hirtelen nyomáskülönbség tudja "felszakítani". Át kellene nézni, és kipucolni, meg a gumirészeket leszilikonozni kicsit. A spray megfelelő.
Hello!
Tolmácsolnám Medve ötletét. üdv! proli007
Szia!
Nagyon szépen köszönöm!
Szépen, jól megtervezett áramkör!
Azért azt a légtelenítőt nézd meg, mielőtt megépítenéd. Sehol nem indítanak így! |
Bejelentkezés
Hirdetés |













