Fórum témák
» Több friss téma |
Mielőtt kérdezel, a következő két dolgot ellenőrizd!
I. A helyes tápfeszültségek megléte.
II. A kimeneten van-e egyenfeszültség.
Élesztés.
A lényeg a toroid mérete. 300W felett már használnék.
Bizony igazad van! :yes: Én is tanusítom hogy ez nagyon hálózat függő:
Ja értem, szóval a toroid teljesítményétől függ!
Sajnos erre a szörnyetegre nincs ráírva a teljesítmény, csak a kimenő feszkók
ird meg a sulyát én meg megmondom hány wattos
A súlya az kb 1,24 kg és 4X20V-os
Köszi.
Két TDA2030AV -t akarok vele meghajtani, amik max 40W-ot adnak le 4ohmon, és max 44V-ot bír, szóval a két 20Vokat összekell kötnöm, de így pufferelve szerintem már sok lesz, feszosztóra gondoltam még és akkor már nem lesz sok. Vagy kicsi lesz a trafó? Ezt akarom megépiteni (kétszer )
Na így gondoltam... Csak jobb oldalinál nagyobb a feszkó mint a bal oldalon, ráadásul már ez is túllépi a 44V-os határt, hát még pufferelve (ezért gondoltam a feszosztóra)
Persze értem, de akkor nem tudom belőle kihozni a 40W-ot
Akkor mégsem 4x 20V AC van a trafón ????
Előzőleg azt írtad , hogy 4x 20V AC ! Most meg különböző egyenirányított feszültségeket adsz meg .Így ezt nem értem , valami nem stimmel ! . Ha csak a trafó 1/2 szekundereit használod jó ha 20W összejön .
Hát gyakorlatilag van annyi, azt csak azért írtam hogy legyen egy kb érték. De csatoltam a rajzot.
Körülbelüli értékekkel nem tudunk mit kezdeni , főleg ha a határadatokat már súroljuk ...
Pontos feszültségeket kellene mérned , mind két 2x20V tekercsen , egyenyirányítsd szűrd és mérd meg pontosan mennyi lesz , mert ha 2x20V váltód van valóban , akkor még jó is lehet , mert abból nem lesz 48V terhelt feszkó .
Meg van oldva a probléma, csak az egyik ágat kapja az erősítő, ami pontosan 23V.
Üdv.Mostanában akarok egy nagy teljesítményű végfokot csinálni,én az STK4048V vagy a Castone cpa400 valamelyikén gondolkozok. Szerintetek melyiket érdemesebb megcsinálni melyik szolhat nagyobbat meg szebben tisztábban várom a hozzászólásokat főleg a tapasztaltabbaktól...
Esetleg még ez is szóba jöhet de erről semmi adatot nem tudok...
Tisztábban az stk szerintem, de gondolom ilyen teljesítményt nem otthonra szánsz szóval valami nyúzhatóbb kell, az viszont a castone.
ez a vagy-vagy nekem nem tünik eléggé átgondoltnak.akkor legalább 2-2 választás kéne ha értesz.szoval 2ics-2 tranyós nem? mert ez igy majdnem olyan mintha azt kérdeznéd hogy trabantot vegyek,vagy zsigulit...egyébként néztél már trafót vmelyikhez?mert nem 2fillér ha nem akarod alulméretezni...a castone-ról: megbizhatósága a hangminöség rovására megy,ezt én is csak megerösiteni tudom.azt hiszem pont 400-asat hallotam 2 reflex hangfalon csutkán döngölni,_jól beállitva_és tény hogy apai-anyai benne van abban amit kiad,de nem túl kifinomult a hangja,és ami még fontos,hogy minél tovább hallgatod,annál inkább rájössz hogy gépszerüen "csépel",elsöre megtévesztö "hüdemilyenállat" hangja van.
Sziasztok!
Egy kis segítség kéne. Építettem QUAD 606-ot, most dobozolnám be, csak helyszűkében vagyok abban a dobozban amit kinéztem magamnak. Van egy darab 400W-os toroid trafóm hozzá, aminek 77V szekunder feszültsége van. Tök jól is működik vele. Viszont...az áramkör kapcsolási rajzát itt találhatjtok és a kérdésem az, hogy ezzel a 400W-os toroiddal kb mire lenne képes az áramkör, hogy érdemes-e külön dobozolnom a két mono blokkot, két külön táppal-trafóval, ami pont ugyanilyen lenne, mert egy dobozban nem férne el a két trafó plusz két végfok, vagy ezzel a 400W-tal közel max kivezérlésig lehetne hajtani? Asszem 8 ohmon 130W szinusz a gyári adat. Bár fogyasztásra ha jól láttam 30-850W-ot írnak remélem nem mono blokkonként gondolják ezt a 850W-ot, ha ennyi.
Ez már elkészült?
igen. Jövő hét a dobozolás utolsó fázisa.
Trafó az van 2X50V~ szekunder feszültségű még a multkor hoztam az eggyik haver sráctól.És ehhez akarok építeni egy kemény végfokot.De inkább az STK felé hajlok mert egyszerűbb olcsóbb meg csak szobai döngetésre lesz arra meg szerintem érdemesebb az STK...AM eddig az STK4048V akatam venni de most erősen meginogtam az STK4241V-felé mert szobai használatra elég ez a teljesítmény is amit ez tud meg olcsóbb egyszerűbb a kivitelezése is...Multkor megcsináltam a VF2-t is de szerintem az a büdös életbe nem fog kiadni ennyit (100/200W) egy pár FET-tel meg nekem a hangja se tetszett annyira...Persze ez az én szubjektív megitélésem nem akarom elvenni senki kedvét tőle...
Sziasztok
Ha van nekem 2db 2Ohm-os erősítőm, ha azt hídba kötöm akkor 4Ohm-os hangszórót lehet vele hajtani? Két erősítő hídba kötéséhez még mire van szükségem, vagy hogyan kell ezt pontosan? Hangtechnikában még nem vagyok járatos igazán!
Hidalva 4 ohm -ra jó lesz , ellenfázisban kell vezérelned a 2 végfokot , kell elé 1 fázisfordító áramkör, ami a bemenő jelből azonos amplitudójú ellenfázisú jelet állít elő és ezt vezeted a végfokok bemeneteire .
Lehet tranyós vagy IC -és is.
Helló
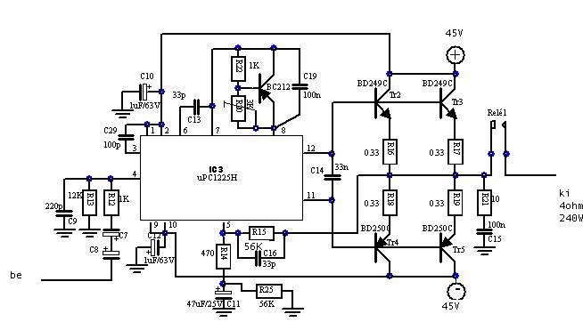
Már megint szivat az erősítőm. Már harmadjára mentek ki a végtranyók. Erről a kapcsiról van szó. csak kis hangerőn hallgattam, egyszer csak pukk és a biztit kivágta. megnéztem a bordát és tűz forró volt. Szerintem nagyfrekisen gerjed. Azt nem értem, hogy a párja miért megy már lassan egy éve, úgy hogy azóta hozzá sem nyúltam. Ebbe meg már harmadjára is kiment a végtranyó. Mit lehetne vele csinálni? Múltkor, amikor megcsináltam, akkor nem melegedett a borda, de mégis megadta magát egy idő után.
A táp részébe tenék kis puffer elkokat 10-től 100uf-ig és 100nF kerámia kondikat hátha segitene a gerjedés megakadályozásában!!!
párba válogatott darlingtonokat szoktál venni hozzá?
Mindkettő zárlatba megy.
Köszönöm szépen a válaszodat, így már minden világos.
Az erősítő tápfeszültségén nem kell módosítani? Ha egy tápegységről megy a két végfok az nem probléma? |
Bejelentkezés
Hirdetés |








Múltkor, amikor megcsináltam, akkor nem melegedett a borda, de mégis megadta magát egy idő után.





