Fórum témák
» Több friss téma |
Fórum » Ki mit épített?
Ez a téma ha úgy tetszik a mi "kiállítótermünk", nem pedig a ki mit csinált volna másképpen, mások helyett, és legfőképpen nem javítós téma.
Minden készüléknek van saját témája, ott kell kitárgyalni a részleteket!
FONTOS! A kapcsolási rajzok keresésére is van saját téma, ott keressetek rajzokat!
Basszus! Szerintem most jó néhányan csaptunk a homlokunkra...
Hello bocs az offért de nem tudom hova írni és ebben a topicban láttam azt az eszközt amit építeni szeretnék. szóval valaki épített egy propeller clockot ami egy 12cm-s PC ventillátorba volt építve. sajna nem tudom hogy ki és mikor építette de emlékszem rá légyszi írjon aki tud valami infót a cuccról.Köszi és mégegyszer bocs az offért...
Én építettem egyet, de az 8cm-es ventillátorban van. A kiegyensúlyozás nem sikerült jól, ezért azóta sem történt vele semmi. Ha kell akár fel is ajánlom neked anyagköltségben.. Ha nyákterv, ilyesmi érdekel, később meg tudom majd osztani, de épp bent ülök az egyetemen előadáson, és merül a laptopom, szóval most sajnos nem..
![]() Üdv!
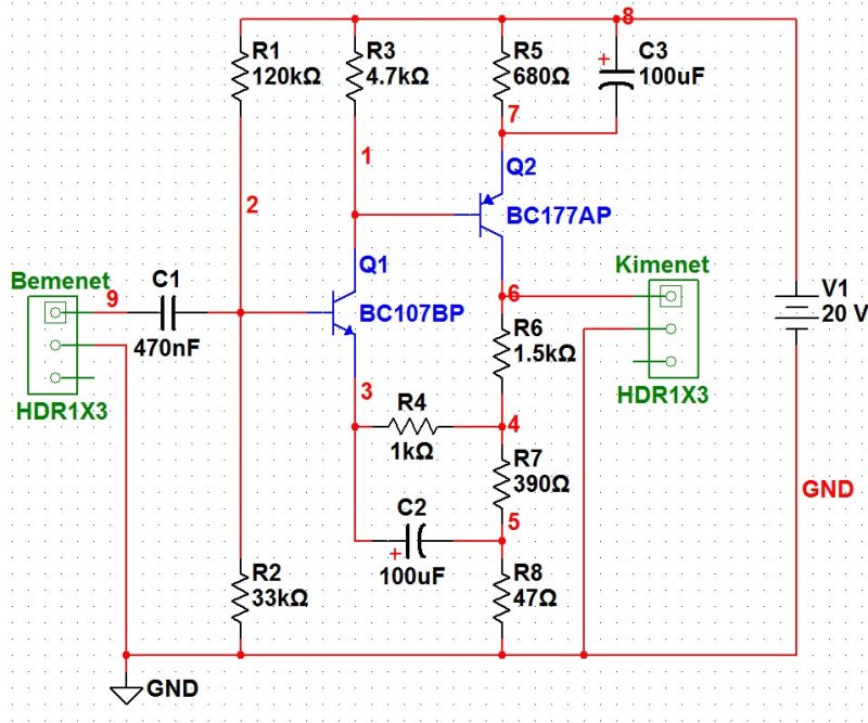
Egy előfokot építettem ~10voltos kimenő jelet képes produkálni torzítás mentesen. Tök jó hangja van.
Ejeejj, hapro mester, te mindig csak építesz?
Tök jól is néz ki! Frankó lett GRAT!!!
Gratulálok hozzá. Esetleg kapcsolási rajzot is tudnál feltenni a előfokról?
Sziasztok! Már majdnem kész a forrasztóállomásom csak a dobozolás hiányzik.Köszönet a kapcsolásért Attila86-nak
LM317-tel csináltam hozzá 20voltot, és íme a kapcsolási rajz. JLH bácsi tervezése
Szevasztok!Már elég régóta figyelem ezt a fórumot.Végre én is tudok mutatni valamit
Még nagyon kezdő vagyok.Gondoltam megmutatom második munkám(első is ugyanez volt csak kudarba fulladt.)Szóval ez itt az én forrasztóállomásom amit vzolee cikke alapján építettem!ezúton is köszönet!Élesztve még nem volt de remélem nem lesz gond!
Közben készülget a tápom, Attilával igazgatjuk a dolgot.
Itt egy videó a képességről, amire hozzáteszem , véletlen jöttem rá. Hát én azt hittem eldobom az agyam. Jót nevettem. Elhasználtam egy csipeszt. ![]() Én ma EZT építettem.
Ez a kísérlet ismerős gyaksziról... Tomi20-szal kísérleteztem ilyennel, de 160V 2A mellett!
Mi bicikli küllőt olvasztottunk néhány miliméteres ív mellett!
Igazabol kb harom honapos a cucc, de most 'elromlott' es behoztam a kocsibol. Kiderult, hogy a szivargyujto- csatlakozo olvadt el belul.
Szoval ez egy szemetbol osszeeszkabalt 17 collos LCD monitor az autoba a computerhez. A gyereknek filmet vetitek vele menet kozben.
Nos. elkészültem a hőmérővel. Köszönöm a sok segítséget Vcsys-nek!
Fuuuuuu, ez bazi komoly lett! Végülis sikerült belőni pontosra?
Gratula! Nagyon szép lett! :kalap:
Köszönöm.
![]() Először is bocsánat, elgépeltem a neved, kedves Vicsys. Sajnos nem... 1C fokkal többet mutat, mint a többi hőmérőim. 125-190-325-390mV. Valami ilyesmi. Ekkor a teljes tartományban 1 C-kal mutat többet. Ha beállítom amit igazából kellene, a 90-190-290-390mV-okat, akkor jelentős eltérés tapasztalható. Pedig az eredeti értékekkel kellene pontosan mérnie. Relytély.
Nem akarok offolni, de olyan tipusú szenzort használtál amit megadtam? Mintha lett volna valami más változat is olcsón, ami nem 100%...
Persze. LM35 DZ (0...100C) Azt használtam. Méricskéltem már jobbra-balra rengeteget, állítgattam is, de még nem sikerült belőni pontosra. Ha ugye 90mV-ot állítok, akkor 100mV-nál gyullad ki az első led és így tovább. Ha 80mV-ra állítom, akkor 90mV-nál gyullad ki az első led. Elméletileg 80-180-280-380 párosítással lehetne lefelé csalni, eltolni azt 1C-ot. És fordítva, 100-200-300-400mV esetén pedig felfelé. Nemigaz?
Húú ez tényleg marha jó lett!! Mintha gyári lenne! gratulálok, szép munka.
Wáhúúúú!!!
Ez nagyon ott van! Mikortól lehet majd a boltokban kapni és mennyiért?Nagyon szép kivitelezés, remélem a belseje is legalább ilyen precízen van kivitelezve! :kalap:
Sziasztok szeretnék dicsekedni egy picit anyira örülök
épitettem egy 400w-os erölködöt és nagyon megy
huu. ez szép munka.
Látom mindjárt hármat is építettél belőle.... megmutatod a kapcsolási rajzát?
Köszi,
ez egy volt de négyet fogok belöle épitenia rajzrol anyit h ne harizatok azt nem akarom kiadni mert akitöl kaptam az nem biztos h örülne neki
Esztétikusan megmunkált NYÁK lett és körültekintő beültetés! Szép lett. További sok sikert hozzá.
Üdv!
szia,
nagyon jó lett, nekem is készül a 400-as végfokom, nemsokára teszek fel képeket. ezt mintha láttam volna valahol... Mav
Nagyon jól néz ki!
Milyen dobozt használtál fel és mivel feliratoztad ill. mivel készitetted az az egybefüggő, középen ferdén elválasztott fekete területet? |
Bejelentkezés
Hirdetés |








Tök jól is néz ki! Frankó lett GRAT!!!









épitettem egy 400w-os erölködöt és nagyon megy 







