Fórum témák
» Több friss téma |
- Ez a felület kizárólag, az elektronikában kezdők kérdéseinek van fenntartva és nem elfelejtve, hogy hobbielektronika a fórumunk!
- Ami tehát azt jelenti, hogy a nagymama bevásárlását nem itt beszéljük meg, ill. ez nem üzenőfal! - Kerülendő az olyan kérdés, amit egy másik meglévő (több mint 17000 van), témában kellene kitárgyalni! - És végül büntetés terhe mellett kerülendő az MSN és egyéb szleng, a magyar helyesírás mellőzése, beleértve a mondateleji nagybetűket is!
Az attól függ, mire szeretnéd használni. Az, hogy 60VA-es, még elég kevéske infó róla. Tudni kellene, milyen feszültség(ek)et ad le, az(ok) megfelel(nek)-e Neked, és ahhoz képest lehet számolni, hogy bírja-e a terhelést a 60VA leadása mellett.
Gondoltam, adódik, hogy 12V-os
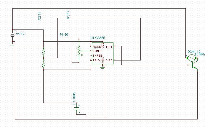
![]() Transzformátor toroid 60VA 1x12V ez a neve az üzlet weblapján Elméletileg 48VA terhelés körül lenne az egész áramkör, így ezért gondoltam a 60VA-esre (meg, mert 50-es nincs). Nekem úgy tűnik, használható lenne. Szerinted is?
Igen, ha ezek a paraméterek lesznek (az áramkör és a trafó esetében is), akkor nem lesz vele gondod.
Idézet: „Gondoltam, adódik, hogy 12V-os” Bocs, nem olvastam vissza az előző hozzászólásaitokat...
48W terheléshez elméletileg pont jó a 60VA-es trafó. Hajrá! (ne felejts el a komoly graetzet és puffert sem. Az, hogy +12V-od legyen hogyan oldod meg?)
7812-es, meg 7912-es stabIC-vel gondoltam, de kelleni fog nekik hűtőborda, azt tudom.
Az egyenirányításra őt szemeltem ki: Bővebben: Link Vagy keressek másikat? Puffernek milyen értéket tudnál ajánlani? 2200µF/50V jó lenne? (A graetz után szándékozom kötni, és 50V elvileg ott úgysem lesz, ezért gondoltam 50V-osra, bár lehet, 25V-os is megfelelne, de nem lesz baj szerintem, ha 50V-os lesz)
Hüm-hüm... A 7812 -ugye tudod, hogy 1A-ral terhelhető...? Elég lesz neked?
A graetz okés, bár én valamilyen felcsavarozhatót ajánlanék. Puffernak meg 4700µF-ot. Apropó! Elég lesz neked az egy szekunder kivezetés? Frankye! Öregszem, hiába no! Te meg csak fiatalodsz...
Ohh, tényleg 1A-rel terhelhető.. Megint el vagyok kalandozva kicsit
![]() Mit tudnék helyette használni? Egy szekunder kivezetésnek elvileg elégnek kellene legyen, bár, mint említettem, nem nagyon értek sajna a trafókhoz
Javaslom, ezt azért 1x olvasd el! (Nolám, nem is kell érte messzire menni...
)http://www.hobbielektronika.hu/cikkek/egyeniranyitok_-_tapegysegek.html Stab IC-nek pedig az LM338-at javaslom (5A, TO220 tokozás). Igaz, ezt be kell állítani 2 db ellenállással, 12V-ra. Ha tudsz, inkább 2x12V-os trafót vegyél. (persze eggyel is megcsinálható)
Ez a cikk valahogy nem tűnt fel sosem
Köszi! Trafónak akkor majd 2x12V-osat igyekszem beszerezni. Egyelőre akkor áttanulmányozom a cikket, utána, ha valamit nem értek, majd visítok Köszönöm a segítségeket!
Szólj bátran, igyekszünk segíteni.
Másik: Megkérdeztél valakit az utánépítők közül, hogy mennyit vesz fel +12V-on? Lehet, hogy nem is kell ilyen böszme trafó....
Még nem kérdeztem meg senkit sem, valamiért az eddig elmaradt..
Ha nem felejtem el, akkor megkérdezek valakit, remélem tud majd segíteni.
Szia!
Aki megépítette ezt az áramkört itt van a fórumon: K1ll3rghost néven! kérd meg mérje le az áramfelvételt, mert szerintem az a 60VA nagyon sok! Ahogy számoltam van 20 kijelző sorod. Egy UAA három sorba köti a ledeket, és a katalógus szerint 10mA-rel hajtja őket, ez IC-ént 30mA. Tehát a ledek árama 600mA, de ha 1A-t is számolunk az csak 12W! Plusz az integrált áramkörök fogyasztása, de szerintem így sem több 20-25W-nál.
Rendben, rákérdezek, köszi!
Most kicsit visszaolvastam a témát, és most látom, hogy már egyszer említettétek őt ![]() Szóval beszélek vele
Írt vtnagy levelet, a többit itt folytassuk, vagy a spektrum analizátoros topicba.
![]() Amúgy max 2 hét és teszem fel a ki mit épített projectbe... Igaz lenne még mit csinálni rajta, de már a videót kezdtem el összevágni, a fejlődéséről, mert ez egy 2 éves project, idő hiányában és egyéb szivességek miatt csak ilyen lassan haladtunk, ugyanis egy barátommal csináltam, nah de majd ezt a ki mit építettben... Lesz pár sorom hozzá Nem egy váratlan meglepetést okozott .)ui.: Amúgy még nekme is hátra van egy panel fotózása.. mégpedig a biztosítéktartóé... PC tápról üzemeltetem, meg abban van 230-as bizti, de én szeretnék tenni a 12V-ra; -12V-ra és 5V-ra is. Ezt még én sem tudom hanyas lesz, kb 3-4 napja élesztettem az egészet, illetve már 2 hete, csak problémák adódtak, de 3-4 napja tökéletesen üzemel
Szia!
De ha már működik, akkor PC-tápról is meg tudod mérni az áramfelvételt amikor világítanak a LED-ek.
Igen, tudom
![]() Csak most össze vn rakva, sőt a dobozát is összeszereltem és felraktam a leendő helyére, hogy hogy mutat és ott maradt 3-4 napja, de le kell szednem mert potik nincsenek benne a hangerőszabályzóé, hanem csak átkötéssel van megoldva Meg még van rajta munka, majd holnap max péntek este ha itthon leszek akkor szétszedem.
Szevasztok! A téma triviális, de én nem tudom, azért kérdezem: mit jelent a mobil telefonnál, hogy kártyafüggetlen, ill. kártyafüggő?
Köszönöm.
Ha csak egy operátor ( szolgáltató ) SIM kártyáját fogadja el és a többiével nem működik, akkor lock-olt a készülék->Kártyafüggő. Ha bármely szolgáltató kártyájával működik, akkor független.
Hello mindenki!
Régi számítógépeket bontok, és kíváncsi vagyok, hogy a kábelek, amik a NYÁK lapokra vezetnek, ezüst, vagy csak ónozott réz kábelek. A fémrészek ezüstszínűek, megkaparva enyhén sárgás árnyalalatúak (pont mint az igazi ezüst), de olyat is hallottam már, hogy az csak ónozott réz, amit a könnyebb forrasztás érdekében ónoztak be. Légyszi segítsetek! pityu
Hello szeretnék egy két dologra választ kapni, mellékeltem a kapcsolásiképet és azon bejelöltem a kérdéseimet! pl. (VCC= a pozítív polaritással? vagy azok amiket bejelöltem azok lennének a negatív polaritásúak?)
Válszt előre is kösz!
Igen, ahogy a képen jelölted az úgy jó.
Az a földnek a jele, amit bekarikázgattál. A VCC-re meg kötöd a pozitív ágat.
Sziasztok! Arra lennék kiváncsi, hogy tudnék beüzemelni egy 80W-os HGLi lámpát 2db 40W-os folytóval? Sajnos nincs 80W-os viszont 40-esből egy rakás
Ha valaki tud ötletet adni azt megköszönném!
Sziasztok!
Hogyan lehetne stabil,zajmentes 12V-ot előállítani egy műszernek a kocsiban, ahol ugye 12-től egész kb. 14,4 voltig változik a feszültség? Köszi Üdv.
Minden valószínűség szerint csak ónozott rész, de persze biztosra nem mondanám.
Vannak ilyen stabkockák amik stabilan tartják a 12v ot csak ki kell keresni a megfelelőt.
Ajaj, ez elég nehéz kérdés!
Mindenképpen kellene egy komoly puffer, meg egy feszstab, valamint egy jó szűrés. (Ja, és akár 12V alá is mehet a feszültség... Szóval "böszme" puffer kellene. Szerintem. :gumicsirke: )
Nagyon keresni nem kell, a 7812 típusok azok. A típusszámban a 78 utal a pozitív tápfesz-szabályozásra, a 12 pedig a feszültségre, vagyis pl. a 7805 -> 5V-os, a 7806 -> 6V-os, stb.)
A baj az, hogy a stabilizátor működéséhez is szükség van némi többlet-feszültség tartalékre, ami kb. 2V. |
Bejelentkezés
Hirdetés |





:beka3:


Ha valaki tud ötletet adni azt megköszönném! 




