Fórum témák
» Több friss téma |
- Ez a felület kizárólag, az elektronikában kezdők kérdéseinek van fenntartva és nem elfelejtve, hogy hobbielektronika a fórumunk!
- Ami tehát azt jelenti, hogy a nagymama bevásárlását nem itt beszéljük meg, ill. ez nem üzenőfal! - Kerülendő az olyan kérdés, amit egy másik meglévő (több mint 17000 van), témában kellene kitárgyalni! - És végül büntetés terhe mellett kerülendő az MSN és egyéb szleng, a magyar helyesírás mellőzése, beleértve a mondateleji nagybetűket is!
ki beszélt arról, hogy kösse össze a két "fázist"?
valamint ha sztereó dugót dug monó aljzatba, akkor is a test a test, mese nincs, Andersen meghalt
Sziasztok!
Az lenne a kérdésem hogy valaki tudna-e küldeni nekem egy táblázatot,amiben LED-ek müködési áramait foglalja össze. Mondjuk konkrétan a 10mm-es magasfényű fehér LED-nek az árama érdekelne legjobban de a többi is jól jöhet még. Előre is köszönöm mindenkinek a segítséget. Üdv: Dempsey.
Szeretnem ha valaki felvilagositana egy csoppet
Hogy is vannak ezek a pic-k. Mondjuk van egy PIC16F877 microcontrolerem es szeretnem programozni, van ra eselyem hogy programot toltsek ra fell draga kartyak nelkul??? esetleg tudna nekem valaki kapcsolasi rajzot mellekelni egy improvizalt fejlesztorol?? bocs ha hujeseget kerdek vagy irok meg digitalis dolgokal nem foglalkoztam.
Mondjuk ilyen tablazat nincs. Ez ugyanis gyartofuggo.
A hagyomanyos, magasfenyu feher ledek arama kb 20mA. Az adatlapja megmondja pontosan. De leteznek olyan, igazan magasfenyu ledek, amik 700-800mA-rol mennek, szoval egyertelmu valasz nem adhato a kerdesedre. A 20mA-t szerintem mindegyik kibirja, ha ennel a fenyesseg hiheto, akkor maradj ennel.
Javaslom a pickit2 starter kit-et. Nem drága és jól használható. A chipcad forgalmazza.
Ha csak egyszer szeretned, akkor inkabb kerj meg ra valakit, akinek van programozoja.
Ha hosszabb tavon is szeretnel ezzel foglalkozni hobbiszinten, akkor pl. a ChipCad-nel lehet olcso programozot venni, kb 6e.
Oké köszi a választ kb én is ilyesmi értékre gondoltam.
Üdv
Látom felébredtetek. Jó reggelt!
Feszültségosztóval kapcsolatban kérdezek újra. Ha voltban számolok, akkor az ellenállatkák értékét is ohm-ban kell értenem, ha jól tudom. De ha jobban belegondolok nem változik a kimenű feszültség értéke, ha arányosan növelem az ellenállások mértékét. Elmehetek így kiló ohm-okig is? Kell azzal számolnom, és ha igen hogyan, hogy ha a kimeneten egy nagy áramfelvételű (mondjuk motort) hajtok meg? Ezekre a különbségekre vonatkozik a terhelt/terheletlen feszültségosztók szabálya? Kössz!
A feszültségosztó alapesetben tulajdonképp sorbakapcsolt ellenállásokból áll,és a lánc kezdő és végpontja között a tápfeszültség az ellenállások arányában osztódik le. Az osztó bármely tagjával párhuzamosan kötött terhelés boritja a kialakult feszültségviszonyokat,át kell számolni a terhelés ellenállásának figyelembevételével.
Kiloohm értékű fesz osztóról nagy áramfelvételű motort működtetni nem tudsz,hacsak nem kilovolt értékű a tápfeszültséged is.
Sziasztok
Van egy hangfalam amibe nincs hangvalato ezert nem is halgatom nehogy tonkre menjen benne a magas sugarzo ! Szeretnek CSAK a magas sugarzonak egy nagyon nagyon egyszeru hangvaltot csinalni ! Azt szeretnem ha olyan 2500-3000 tol vagna ! Ha tudtok segitteni akkor kerlek benneteket h ne tartsatok magatokba ! Koszi;Sziasztok
Én már csináltam ilyet: a csipogóval sorba egy 2µF bipoláris kondi, a mélyhez meg egy az egybe mehet a delej.
Kitűnően működik. üdv
Koszi majd ha eljutok a bodba akkor veszek
Idézet: „Én nem bíznék annyira az elemállapot kijelzőbe! Engem már többször hülyített.” Esküszöm, elsőre az "ELEMállapot"-ot "ELMEállapot"-nak olvastam... Na, hogy az hülyített, azon nem csodálkozom...
Igen, utána jött az elmeállapot, miután félnapot szívtam vele! :yes:
Sziasztok!
Szeretnék egy ki segítséget kérni! Építek egy kis "modell" elektromotort valami ilyesmit, mint a linkben van. Elecric motor Az enyémnek is 3 tekercse van a forgórészén. Azt szeretném megtudni, hogy a kommutátor 3 lemezére hogyan kössem be a 3 tekercs két-két kivezetését? / az egyszerűség kedvéért, és, hogy én is megértsem , hívjuk őket úgy, hogy az 1-es tekercs előtt van az első lemezke, a 2-es tekercs előtt a második lemezke, és a 3-as tekercs előtt a harmadik lemezke. /Köszi! ui.: bocsi hogy kicsit hosszúra sikeredett.
ugyan olyan rossz a cucc a te nyákoddal is Attila
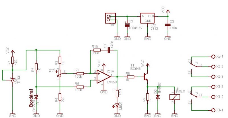
Privátban azt írtad hogy kidobod a hővédelmet, mert maga a kapcsolás rossz.
Ez nem igaz! A kapcsolás jó! Harpo is írta, hogy már több példányban is megépítette, és neki is működik. Bővebben: Hozzászólás Továbbá itt van az asztalomon az én példányom, ha nem hiszed, el lehet jönni és megnézni hogy működik! Pont az ilyen esetekre tartok meg minden áramkörömből egy példányt, hogyha valaki kétségbe vonná az áramkör működőképességét, akkor meg tudjam mutatni hogy márpedig működik. Szóval nem azért nem működik a hővédelmed mert a kapcsolás rossz, hanem mert valamit TE rontottál el rajta. Mondom, az Örs-Vezér téren lakom, holnap egész nap itthon vagyok. Ha eljössz megmutatom hogy működik. De nem kell a kapcsolásra azt mondani hogy rossz, mert ez nem igaz. Üdv.!
Én elhiszem neked hogy működik, de akkor valami az oldalon lévő rajzban van, mert pl már akkor más van amikor kinagyítom a képet. Sőt te is montad, hogy te sem tudod, hogy miért van 12kohmos a 220 ohmos helyet (R4). Így várhatom hogy jó legyen.
Üdv
Igen, de még az igazából nem egy kész cikk. A feltöltött képek hivatkozásai nem jók, de a kapcsolás ettől még működik.
Az az ellenállás azért más, mert én közben két diódával építettem meg a hővédelmet, egy BYW29-el és egy MBR10200-al. A kettőnek a karakterisztikája más, ezért más a komparátor osztójának az értéke. De a te kapcsolásodban jelentkező hibát ez nem okozhatja.
amikor sokáig melegítem, akkor a kapcsolgatás egyszer csak megszűnik, és folyamatosan húzva marad a relé, de az már éget az a hőmérséklet, illetve hol jó, hol nem
Figyelj! egy biztos....ez így ahogy van működik.
És ez pedig az én nyákrajzom hozzá, amiben 7812 IC van diódahíd után, és ezzel is tutti működik. Adsz ennek a kapcsolásnak ezzel a nyákkal 12-24V váltóig bármit és pöcc-röff mennie kell.
akkor R2 1 kohm?
Én 1k-val használom.
A fenébe, holnapra ígérem összehozom azt a kapcsolást úgy, hogy tényleg készen legyen (az oldalamon egyenlőre "béta státuszban" szerepel). Lesz fénykép, szájbarágós leírás, jútyúb videó meg minden...
(Ha csak nem jön közbe valami.)
Bocs, aszem Szamóca kötögette a fázis plusz minuszát, ne haragudj, az nem neked szólt
Viszont, ha sztereó jackdugót használok monóként(pl. gitárkábel), akkor én összekötöm a testet, meg a középsőt testté, és ők közösen a test, mert a monó aljzatban nem biztos, hogy eléri az érintkező a jackdugó külsejét, nagyon gyakran a közepén kontaktol. Lehet, hogy Andersen mégis él?
így sem jó, így folyamatosan megy a venti
A helyedben tüzetesebben megnézném a trimmerpotit,mert valószinűleg kontakthibás.
A helitrimmerek azért elég jók szoktak lenni.
kicseréltem újra: ua
|
Bejelentkezés
Hirdetés |




Na, hogy az hülyített, azon nem csodálkozom...
, hívjuk őket úgy, hogy az 1-es tekercs előtt van az első lemezke, a 2-es tekercs előtt a második lemezke, és a 3-as tekercs előtt a harmadik lemezke. /






