Fórum témák
» Több friss téma |
Fórum » Relé meghúzása fél feszültségről
Témaindító: szunyogpal, idő: Okt 17, 2008
Témakörök:
Van nekem egy lm 7805 ic vel elkészitett stabil tápom. Szerenék róla egy 12 v-os relét működtetni.
Helló!
Ha fél feszültségről szeretnéd járatni, akkor le kell tekerned a relén lévő huzal felét. Vagy csak simán tekered le és közbe többször rápróbálsz, hogy behúz-e már. De fél menetszámnál kb. 2x-es áramfelvételre számíthatsz, mint ami rá van írva. üdv
Mi a kérdés?
Valahol már láttam ilyet két előre feltöltött kondenzátorral csinálták, de ott nem volt ekkora különbség a táp és a relétáp között. Esetleg a nyers egyenfeszről a stabilizátor előttről nem lehetne nagyobb feszt "kinyerni"?
Köszönjük az információt.
De ha netán kérdésed is van, akkor azt is nyugodtan felteheted!
Szia!mennyi a stabilizálatlan egyen fesz.?Létezik 5V-os több amper kapcsolására alkalmas relé !Üdv!
Azt tudom h a egy relé meghúz, akkor az űzemi feszűltségének a fele is elég a benntartásához. A kérdés az, hogyan lehetne 1o-12 v feszűltséget "varázsolni" a meghúzás pillanatában 5 v stab feszből.
Üdv.
Van egy adott helyzet, amit itt nem lehet megváltoztani. A stabilizálatlan egyenfesz 8-30 v közöött ingadozik, és én csk 12 v os relével tudom megoldani , másépp sajnos nem lehet.
Üdv
Akkor 7812-vel csinálj 12V-ot. Majd egy 7-8V közötti Zener-el oldd meg, hogy 13V alatt átkösse a stabot. Ha van 13V-nál nagyobb, akkor 7812 stabilizál, ha nincs, akkor azt átengedi. 8V-al be fog húzni a 12V-os relé.
De ha ez egy olyan eszköz, ahol szeretnéd, hogy stabil legyen, akkor felejtsd el az egészet. 12V-os relé azért 12V-os, hogy 12V-ról húzzon be. Alatta bizonytalan. Ha jó a néha igen, néha nem behúzás, akkor használd úgy.
Valóban, ugy lehet meghuzatni fél tápfeszről, hogy feltöltünk egy kondenzátort, és a meghúzás idejére sorba kapcsoljuk.
Uána a tartásra fél tápfesz elég. Kipróbáltam, műküdik. (és energiatakarékos ![]() A konkrét kapcsolást már nem tudom felidézni. Úgy emlékszem, egy réges-régi Elektronikai kiskönyvtár Elektronikai receptek c. könyvben láttam.
...Rá kell tekernie mégegyszer annyi huzalt...
Szia!
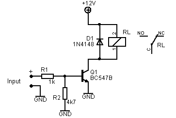
Ezzel a kapcsolással kisebb akár 1.5V-ról is be tudod kapcsolni a relét. Az inputra kell kötni a kapcsoló feszültséget
Igen, csak neki az a +12V hiányzik, ami a rajzon fel van tüntetve
Feszültségnövelővel. Step-UP converter. lásd MC34063
Ezekre leltem, lehet elébb mész vele egyszer:
Relék működtetése a névleges megh. feszültségnél kisebb feszültséggel (átford. kond.) AM07/25 = Bencze T. László:Elektron-hobby '76 [76] Relé tartóáramának csökkentése monostabilos vezérléssel. BC141 BD204 EK31/3-143 = Nührmann, D.: Professzionális kapcsolástechnika [00] 24 V-os relé működtetése 12 V-ról. (Kondit tölt fel, ellentétes polaritással hozzáad.) HE91/2-17 = :Hobby Elektronika [91] 24 V- os relé meghúzatása 12 V- ról RT75/5-217 = :Rádiótechnika [75] Áramtaklarékos (csökkentett tartóáramú) tranz., MOSFET-es relévezérlő kapcsolások. BS108 RT93/6-291 = :Rádiótechnika [93]
Csinálj egy egytranzisztoros (PNP) invertert 5/12 menet 0.4 CUZ
ferritgyűrűre... és két kondi meg egy dióda
Én ezzel az inverterrel oldanám meg...
A tekercs (0.3-0.5 cuz) egy kis 10-15mm-es ferritgyűrű, a tranyó meg 0.5-1.5A PNP 30V...stb Fél gyufásdoboznyi helyen elfér, akár bontott alkatrészekből is el lehet készíteni...
Szia!
Muszáj 12V-os relét használni? Lehet kapni 5V-osat. Ha bármilyen kiegészítő elektronikát készítesz már ugyanott vagy árban mint egy másik relével!
hali
Én 24voltos relét üzemeltettem 12Vról és ment kell hozzá egy kondenzátor és egy dióda párhuzamosan a rellével.
Háát..
Én is csináltam egy kapcsolást. Nekem annyira nem tetszik, de szerintem működik, ha: - a relé be tud húzni 9-10V-ról (vannak ilyen 12V-os relék), és - tartásban tud maradni 4,3V-on (ha schottky a dióda a kondival párhuzamosan, akkor 4,7V-on) (Nagyobb az esélye a működésnek, ha az 5V-os tápot fel lehetne emelni 5,7V-ra.) Ha valamit mégsem vettem észre, és nem megy, szóljatok!
Köszönöm szépen a megoldást. Siiiiiikerűlt!
Vannak még csodák.....
Jaffry megoldása nem működhet abban a formában amiért honorálták. Annál inkább köbzolié.
Ezek szerint tényleg vannak... (Pedig én is mindig az ellenkezőjét szoktam mondani.)
Vagy 6V-os a jelfogó.. Köbzoli megoldása tényleg jó, az enyémnél amiatt még jobb is, hogy elektronikus.
Jaffry! Tudnál tenni egy rövidke videót a működésközbeni áramkörről? Ha lehet látszódjon a relé feszültsége is,valamint a tekercsére kapcsolt feszültség is. Nagyon szkeptikus vagyok,a rajzod működését nem támasztja alá semmi.....
Az a kondenzátor csak a tápláló feszültségforrás szintjéig töltődhet fel,és miután párhuzamosan van a relével nem csinál érdemben semmit.
A pont miatt biztos jó neked, de nehogy azt mondd, hogy egy relé (amelyik különben nem húz be 5 V-ról), azért fog behúzni, mert párhuzamosan teszel vele egy kondenzátort, meg egy diódát! A töltetlen kondenzátor rövidzárként fog viselkedni az első pillanatban, tehát a jelfogón (figyelembe véve az áramforrás belső ellenállását) sokkal lassabban emelkedik a feszültség, mintha nem lenne ott a kondi. Mikor a kondi feltöltődött (kb. 5V-nál egy picit kevesebbre, a belső ellenállás miatt), akkor lesz a maximális feszültség a jelfogón. A diódának csak kikapcsoláskor lesz jelentősége, mikor a jelfogó tekercsén az önindukció miatt ellentétes feszültség alakul ki, azt fogja elnyelni. A diódát egyébként a kapcsolóeszköz védelmére szokták berakni, amit nem is látok a rajzon. Hol lenne egyébként a kapcsoló?
Ez a kapcsolás erre a feladatra teljesen alkalmatlan. Amit köbzoli rajzolt, az működik, ugyanolyan feltételek mellett, mint amiket én írtam a kapcsolásomhoz. Szerintem a pontot köbzoli érdemelné.
Nem láttam az elkészített, működő kapcsolást, de csak egy magyarázata lehet (Mert ugye a csodákra még várni kell!) :
Az áramkört egyenirányított váltakozófeszültségről táplálta. (A csúcsfeszültségre töltődő kondenzátorról valóban meghúzhat a relé.)
A rajzon egyértelműen egyenfeszültségű áramforrás szerepel,a topic cime pedig:Relé meghúzása fél feszültségről.
Ezzel együtt amit irtál helytálló lehet,bár az 1.41x-es feszültség is elég soványkának tűnik (nem tudom,nem próbáltam). De kár is többet polemizálni rajta,amig nem szolgál Jaffry mindenki számára elfogadható bizonyitékkal.
Erre én is gondoltam, de a topiknyitó első mondata az volt, hogy van egy 7805-ös ic-vel készített stabil tápja, és arról akar 12V-os relét működtetni.
Az tiszta sor, hogy Jaffry kapcsolása nem jó, de miért írta szunyogpal, hogy sikerült? Valami általunk ismeretlen dolog van még itt... |
Bejelentkezés
Hirdetés |














