Fórum témák
» Több friss téma |
- Ez a felület kizárólag, az elektronikában kezdők kérdéseinek van fenntartva és nem elfelejtve, hogy hobbielektronika a fórumunk!
- Ami tehát azt jelenti, hogy a nagymama bevásárlását nem itt beszéljük meg, ill. ez nem üzenőfal! - Kerülendő az olyan kérdés, amit egy másik meglévő (több mint 17000 van), témában kellene kitárgyalni! - És végül büntetés terhe mellett kerülendő az MSN és egyéb szleng, a magyar helyesírás mellőzése, beleértve a mondateleji nagybetűket is!
Köszi szépen.
Mivel a lemezlejátszó mechanika részét nem kaptam hozzá ezért kis felújítással retro erősítőt csinálnék belőle(minden marad a régiben csak épp külső jelforrásról szól majd). Első dolgom persze a kondicsere lesz majd, mert nincs olyan sok benne, a nagyobb probléma inkább az, hogy mit csinálok ha akár 1 tranyó is rossz benne? Pedig nem olyan öreg, csak 28 éves Bővebben: Link.
Sziasztok!
Ha egy erősítőre (nevezetesen TDA2030) néhány másodpercig túl nagy bemenő jelet adtunk, úgy, hogy terhelve nem volt, azaz nem volt rádugva a hangfal, akkor lehet valami baja tőle? kössz: uli
Sziasztok!
Valaki meg tudná mondani, hogy ez a hálózati trafó kb. hány W-os lehet? ( 230V~/14V~ ). A vasmag méretei: 17*40*48mm. Köszi Üdv.
Talán ez segít, számolgass
![]() puli
Szia!
Köszi szépen, remélem nem lesz szükség rá (holnap hozom el, akkor kiderül majd).
Sziasztok! olyan kérdésem volna, hogyha egy Zener úgy van megjelölve hogy zy16 akkor az 16V-os?
Sziasztok!
Valaki meg tudná mondani hogy a kondenzátoroknál (au én esetemben kerámia) az "N" betű milyen tűrést jelöl? Egy oldalt találtam de az "N" betű nem szerepel rajta.. :no: Bővebben: Link A kondira ez van írva "10nNq" vagy másikon "10nNs" Előre is köszönöm üdv!
Most lestem meg mibaja lett, de tényleg semmi
köszi
Sziasztok!
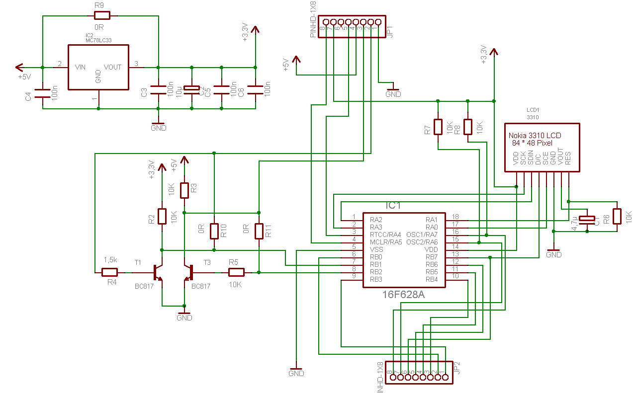
A HEstore-ban vattem egy Ilyen LCD kijelzőt... Az lenne a kérdésem hogy a furatoknál ha a csavarokon át GND-t kapna károsodna az LCD kijelző? Amibe be van építve a dobozon (alumínium) rajta van a gnd (máshogy nem tudtam megoldani a táp csatlakozást). üdv!
Nem, mert ha jól megfigyeled az GND-re menő furat (jobbról-balra a 2. illetve a 16-os) össze van kötve a felfogató furat körül lévő paddal. Max. eggyel kevesebb kábel kell mert ha már a házról kap GND-t akkor azt nem kell onnan is bekötni.
Sziasztok! Kapcsolok két eagle fájlt. Megtenné valaki, hogy csinál belőle nekem jpg-t mondjuk?! Köszi!
Hello!
Mi itt a probléma? üdv! proli007
Sziasztok.
Bocsi, csak kicsit elektronika, inkább energia -témájú kérdésem volna. Valahol, emlékeim szerint, itt, a he -n olvastam egy berendezésről, amit valamelyik skandináv országban (én svédországra emlékszem) használnak fűtésre. Valami olyasmit csinál, hogy egy kb négy fokos tó hőenergiáját felhasználva egy panelházat húsz fokon tud tartani. Nem emlékszem már egészen pontosan és sem a he kereső, sem a google nem adott egyértelmű választ, habár a működését tekintve eléggé úgy tűnik, hogy a hőszivattyúról van szó. De nem vagyok benne biztos, kérem, aki hozzá tud szólni, pontosítson engem. Másrészt lenne mégegy kérdésem, ami ide kapcsolódik: ha esetleg valaki belefutott volna ebbe a hozzászólásba, meg tudná mondani hogy melyik topic lehetett? ![]() (keresési eredményeim alapján ami nem: -Ingyenenergia gépek -központi fűtés hőszivattyúval (!!! nem, itt sem) -Áramtermelés (háztartási célú erőmű)) Előre is köszi, igazából még akár a fenti topicokban is lehet, most jutott eszembe hogy az emberi tényezőt nem vettem figyelembe: összefolynak már kicsit a betűk ![]() jóéjt mindenkinek
Szerintem viz-viz hoszivattyura gondolsz, itt nez korul: http://www.permanent.hu/hoszivattyu.php
Szevasztok!
4017-es IC vel csináltam egy futófényt. Kérdésem az lenne, hogy a LED-ek számát hogy lehetne növelni? Meglehet csinálni ennél az IC-nél azt hogy a 12-es lábából továbbmegyek még1 4017-esbe? És akkor ujabb 6 LED_et be lehet kötni? Mellékelek kapcsolást!
Heló!
Megnéztem a rajzot és a 4017-es adatlapját és valami Carry-outnak írja tehát vmi kimenet azt is megnéztem hogy mit jelent az a Carry-out azt írja: kivitelez; teljesít; végrehajt. De vannak 12 ledes sőt 24ledes Knight Rider futófényhez rajzok.
Na sziasztok abban szeretném a segítségeteket kérni, hogy egy mini tesla tekercset vagy valami magasfeszültséggenerátort akakrok csinálni ha valakinek van kapcsolási rajza kérem tegye fel!
Hello!
Közvetlenül nem lehet használni a Carry out kimenetet, mert akkor a másik 4017, csak 10 lépésenként fog egyet lépni. De már láttam hogy valaki foglakozott a kérdéssel, csak másik topikban, keresd meg. Ott a megoldás az volt, hogy a két 4017, közös órajelről járt, és ha elérte valamelyik a számlálás végét, a másik kezdett el tovább számolni. Viszont láthatod, hogy a Led-ek vezérlését diódás mátrix végzi itt is, hiszen a 4017 csak egy mezei 10-ig számláló. Tehát megoldás lehet az is, ha bináris számlálót alkalmazol, majd (4/16) bináris decimális átalakítót. Akkor a kimenetén már 16 kimenet lesz. De akkor is mátrixolni kell a Led működést. Szóval minden képpen "kódolni" kell. Így elég értelmetlen a tovább fejlesztés. Régebben ilyesmi célra használtunk PROM IC-ket, amivel a feladat elég könnyen megoldható lenne. (esetleg egy egyszerű EPROM-al, de az meg fogyaszt, és 5V-ot kér) Lehetne egy Shiftregisztert is alkalmazni a lánc meghosszabbításához, ahol az egyetlen magas bitet végiglépteted. Megoldás számtalan lenne, de ez leginkább egy procinak való feladat, azzal sokkal egyszerűbb. üdv! proli007
hello mindenkinek! Csak egy nagyfeszültség generátort teszek fel nekem 1. nem sikerült de másodjára is megpróbálom!nem olyan bonyolult a kapcsolási rajz vágj bele!
Ma ki tudtam próbálni, 220V hejett inkább 240v-re állítottam a kapcsolót. Rendesen működik viszont a potik sürgősen cserére szorulnak.
üdv
én néztem de a furatok nincsenek összekötve semmivel...
Honnan vetted azt hogy ha megnézem jobban látni fogom hogy össze van kötve? üdv! (mértem is de se lábakhoz se semmihez nincsenek kötve)
Biztos azért mondta, hátha tönkreteszed....
Akkor nincs összekötve, általában össze szokott lenni a kijelző fém keretével és a furatok opadjaival. Mindenesetre tönkre nem teszed vele. üdv
sziaztok az lene a kérdésem a mostani lidli újjjjjságban van az a fórasztó hogy jó-e? egy kezdőnek?valaki aki ért az eltronikához adna egy msn címet? lene 1-2 kérdésem még
szeretnék nyákot nyomtatni, de spirit-Layout nem engedi kinyomtatni mert hogy demo, valami módot tudtok a problémám megoldására?
Üdv mindenkinek!
Az alábbi kérdésem lenne. Egy nyomógombal szeretnék vezérelni egy lézer diódát. A pontos működése az alábbi lenne. A nyomógombot benyomom a lézer egy villanásnyi időre fényt ad majd kialszik de a nyomógomb továbbra is benyomva van. Ha azt akorom, hogy újra villanjon akkor előbb elenged majd újra benyom. Tehát a lényeg hogy csak egy villanás legyen még akkor is ha a gomb behyomva van. Megoldható az álltalam felvázolt működés ?
sziasztok
egy visszajelzőt szeretnék csinálni az autónkra ami például mutatná hogyha fel van kapcsolva a világítás, meg az index, féklámpa világít vagy hogy melyik ajtó van nyitja..ledekkel fogom a külcsínyt megoldni viszont a fő részét nem tudom hogy hogyan oldhatnám meg hogy minél kevesebbet fogyasszon mert már így is eléggé sűrűn kiég a féklámpa biztosítéka hogyha a futó hozzá van kötve..csináltam egy skicc rajzot amit jó lenne ha megnéznétek hogy hova milyen alkatrészek menyjenek..az IN az általában a 12V lenne(párhuzamosan rákötném az izzóra) csak az a gond hogy nem tudom hogy milyen alkatrészek kellenének hogy odakerüljenek..előre is köszönöm segítségeteket
Monostabil 555-el. A lézerdiódát relével akarod kapcsolni? Milyen időtartamú felvillanást szeretnél?
|
Bejelentkezés
Hirdetés |




ezért kis felújítással retro erősítőt csinálnék belőle(minden marad a régiben csak épp külső jelforrásról szól majd). Első dolgom persze a kondicsere lesz majd, mert nincs olyan sok benne, a nagyobb probléma inkább az, hogy mit csinálok ha akár 1 tranyó is rossz benne?
Pedig nem olyan öreg, csak 28 éves 












