Fórum témák
» Több friss téma |
Fórum » Death of Zen (DoZ) 20W-os A osztályú erősítő
Témaindító: vendelkiraly, idő: Dec 17, 2007
Témakörök:
De még mennyire, hogy van kedvem!
Majd a részleteket megbeszéljük privátba. Úgy is terveztem, hogy valamikor elviszem hozzád a vasat, ezek szerint már tényleg érdemes lesz.
Hozzászólásodban TÖKÉLETESEN leírtad a vakteszt lényegét,amit olyan országokban,ahol a hifinek létezik fejlett kultúrája,(tehát NEM nálunk...)rendszeresen alkalmaznak is,főleg magasabb árkategóriájú készülékek esetében.csakis így lehetne korrektül,s többé-kevésbé objektíven megítélni egy erősítő hangminőségét/karakterét egy másikhoz(vagy egy etalonhoz)képest.pont ezen tesztek eredményét publikálják a visszább említett szakújságírók,s éppen erre akartam utalni a hsz-omban,h érdemes leszűrni esetleg vmi "összegzett" tanulságot ezekből,ami nyilván nem jelenti azt,h vakon bízva mindent kötelező elhinni nekik,amit leírnak... ők is emberek,s mindenki ítéletét befolyásolja saját szubjektivitása,ezért kell húsz-harminc egyénnek legalább meghallgatni az adott produktumot.így a készülék gyakorl.minden erénye,s fogyatékossága említésre kerül.ezek egyébiránt hivatalos teszteknek számítanak,s éppen emiatt a hangnyomás-szinteket műszerekkel állítják kínos pontossággal egyformára.ezt a vakteszt-gyakorlatot az egykori HIFI-magazin is(mivel itthon akkr még nem volt kiforrott módszertana),nyugatról vette át,nagyon helyesen.
Az az igazán érdekes,h bár az említett marantz erősítőnél szinte megdöbbentő különbség jelentkezett a kétféle üzemmód között,addig otthoni kísérleteim arra az eredményre vezettek,h valójában semmiféle eltérés nem érzékelhető a hangzásban,bárhová is állítva a nyugalmi áramot.a dolog ezen része tehát egybevág a Te tapasztalataiddal.az ilyen erősítők építése tapasztalatszerzésnek jó maximum,de létjogosultsága kérdőjeles lehet.erre utaltam azon korábbi mondatommal,hogy ha már A-osztály,a csövekkel érdemes komolyabban foglalkozni.tudom,ez nem az a topik...
egyébként a JLH-t hallgattam az Ágoston-féle hifi-kiállításon.a doboz teteje le volt emelve,s látható volt,igen profi módon rakták össze.a nagyáramú huzalozás 3négyzetmilliméteres(!)tömör rézvezeték volt,de megvallom őszintén,ennek ellenére egyáltalán nem tetszett a hangja... persze,mint mindenki másé,ez is csak egy szubjektív vélemény.
Hello mindenki nem tudom itt a fórumban hányan építettetek ilyen vagy hasonló A - osztályu erősítőt? Kérdezném hogy akinek van tapasztalata hogy milyen hangfalakat ill hangfalat érdemes ehhez nézegetnem?Nos nem csillagászati darabokra gondoltam ,ami még viszonylag elérhető áron van!Tehát egy átlagos 4x5 méteres szobába kellne?Valami ami ezzel a géppel jól produkál.Egyébként már a dobozolásom folyamatban van , szerintem a hétvégére kész .Majd kommentálom,vendelkirálytól kérdezném? hogy ha jól emlékszem akkor ő épített a gépébe előfokot!Nos ez valami féle A -osztályú előfok ? vagy eggyáltalán va -e erre szügség.Ha publikálnád ezt az előfokot akkor megköszönném! Üdv BL
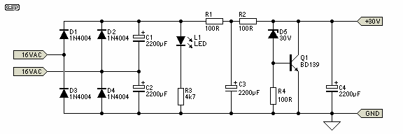
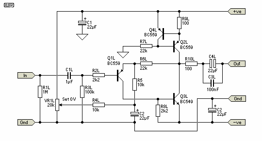
Igen én valóban megépítettem a Rod Elliott által ehhez az erősítőhöz tervezett előfokot. Azonban nemrég ki is szedtem az erősítőmből, mert feleslegesnek találtam és egyébként se működött jól, mert összeveszett az erősítővel. Külön táppal, külön dobozba tervezem, hogy összerakom megtoldva egy mikrofonelőerősítővel és egy keverővel.
Ez az előfok teljesen jól működik nekem is szuperált, csak bedobozoláskor valamiért megsértődött és elkezdett gerjedni, meg mindenféle nemkívánatos hangot kiadni, ezért szedtem ki a dobozból. Milyen hangforrásod lesz? Szerintem próbáld ki vele, ha elegendő a hangerő, akkor fölösleges az előfok. Szokták mondani, hogy minél rövidebb a jelút, annál jobb, pláne egy A-osztályú erősítőnél. Igaz azt is szokták mondani, hogy nemárt, ha az erősítő bemente pontosan illeszkedik a forrás kimenetéhez (impedancia). Az előerősítő 30V-os táppal Az előerősítő +-15V-os táppal Rod Elliott-féle projectek
Én a 30V-os szimpla tápos megoldást választottam.
Ha tudsz angolul érdemes végigolvasni a leírásokat, hátha valami olyat talász benne, ami segít eldönteni, hogy érdemes-e megépíteni. Hangfal témában szerintem lamalasék több tapasztalattal rendelkeznek és könnyen tudnak neked segíteni, tanácsokat adni.
Ajánlanám (döntés előtt) a köv. oldalakat: http://www.sonido.hu/ , http://forum.index.hu/Article/showArticle?cmd=Article_showArticle&t=9125074
Ha teheted látogasd meg Varga urat. A múlt héten jártam nála, a beszélgetésre tervezz legalább 2 órát. Ő a hangszóróihoz a osztályú erősítőket ajánl.
Hy!természetesen én is bejártam ezt az utat,jómagam a hiragával küszködtem,de az se mostanság volt... hogy milyen hangdobozt használj hozzá,azt elsősorban a zenei ízlésed,és az anyagi lehetőségeid határozzák meg.én ezeket nem ismerem,és az"elérhető ár"abszolút relatív fogalom... :yes: ha a DoZ-ben gondolkodsz,ez ugye 20W-ot teljesít,ezzel a power-rel pedig minden valamirevaló hangláda tisztességesen meg tud szólalni.az A-osztályú gépek elég"erőteljesen"hajtják a terhelést,tehát az impedancia-karakter sem kritikus tényező.a jobb auditív minőség a finomabb akusztikus/hangszeres zenéken kerül előtérbe leginkább.(bár nekem az A-osztály fölénye nem meggyőző...)a végleges döntés előtt MINDENKÉPP hallgasd meg a kiszemelt dobozt.szubjektív...!
azt meg értelmetlen dolognak tartom,h egy adott hangszórót csak A-osztályú erősítővel lenne érdemes használni,annál is inkább,mert te az elektronikához keresel dobozt,és nem fordítva...
Szia! Azt szeretném megkérdezni hogy milyen végtranzisztort használtál az erősítődben. A képeken nem látni rendesen a típusát, de tuti nem 2N3055 vagy MJL4281. Egyébként nagyon tetszik az erősítőd.
Szia én Mj 15003 at használtam föl a végfogban és a tápban is .Ezek már jól bevált tranyok , ezeket már használom egyéb erősítő kapcsolásokban már mintegy 15 éve . Ugyanis ennek jobb a hőleadása mint a 2n - es tranyoknak,nagyobb a chipje!De ehhez az erősítőhöz bőven megfelel a jó öreg 2n3055 is , természetesen megfelelő hűtéssel, és az ajánlott beállításokkal!Ha nézegeted a fórumokat akkor egyébként mindenki ezt a két tipust részesíti előnyben,ezekhez a gépekhez.Még valami a tranzisztorok fölszerelésére nagyon nagy gondot kell fordítani,mert az nagyon fontos hogy szuper legyen a hő elvezetése.S természetesen a hűtőbordából drasztikus nagy méretet kell alkalmazni.Nekem mintegy 8000 négyzet centiméternyi a felülete , és ezzel a felülettel , a gép 3-4 órai járatás után is 40-45 fok.Ha érdekel akkor szivesen megosztom az eddig szerzett okosságokat ezzel az erősítővel kapcsolatban. Üdv Benus L
Hello nos én amikor kérdeztem ezt hogy vajon milyen falat kellene venni ehhez az A-osztályú erősítőhöz , akkor nem valami szuper egymilliós kütyüre gondoltam !Ugyanis én nemvagyok olyan szuper fül,és az én zenehalgatásom is eléggé ósdi .Nem igazán halgatok olyan akusztikus zenéket mihez kellene nekem olyan hangfal ami ebbe kategóriába tartozik.Nem igazán keresek az elektronikához hangfalat ?Nekem csak egyszerűen a lakásba kellene valami viszonylag esztétikus és jó áru és elfogadható hangzású doboz! Üdv BenusL
Hát igen nagyon tetszetős ez az egéssz, valószínű hogy a szépségén kivül a hangzása is gyönyörű.Csak sajnos az én számomra ez nem igen elérhető , a jelen pillanatban. Talán majd egyszer ! Azért kössz az ajánlást Üdv Benus L
Kössz szépen a gyors választ de közben már megnéztem Rod Elliott által ajánlott előfokot ,/megtaláltam/ és úgy döntöttem hogy majd később visszatérek erre a témára.Először befejezem végre a dobozolásomat,majd keresek valamiféle hangfalakat.A zeneforrásom eggyenlőre egy CD játszó,ill van bakelit lemezjátszóm-NAD saszi ,Shure fej+Shure tű-és Revox előfok hozzá.Eddig ezekkel halgatgatom az aranyost most még HS 280 - On,hát nekem ez is lenyűgöző! Üdv Benus L
Lenne még valami. Érdekelne a lágyindítás áramköre és a tápegységed nyákterve. Ezen fórumon felbuzdulva nekem is kedvem támadt az erősítő építéshez. Régebben építettem már "TDA"-s erősítőket és egy Quad-ot is, de mindig is szerettem volna egy jó kis Class A-t építeni. Most van is rá lehetőségem és ki is tudom próbálni a kicsikét, ugyanis tavaly sikerült vennem egy 'Yamaha NS-555' hangfalat ami igazán jól szól. Tápom az van hozzá, igaz csak egy 100W-os 2*30V-os torroid, de egy oldalnak elég lesz. Minden olyan 'okosság' érdekelne ami az erősítő építése során fontos lehet. Üdv.
Szerbusz magery!
Örülök, hogy kedvet kaptál az erősítőhöz, bár gondolom ebben nagy szerepe lehetett CIROKL gusztusosan elkészített DoZ-je, ami valóban páratlan darab lesz. Úgy látszik sokan ki akarják próbálni az A osztályt. Ezel jó magam is így voltam. Sokan kipróbálták már kiváncsiságból, megszállotságból, vagy épp szükségből. Azonban fel kell, hogy hívjam a figyelmedet, hogy ez az erősítő tényleg igényli az "anyagot" és most nem a pénzre gondolok, hanem inkább arra, hogy nemárt minden részét túlméretezni, olyan "oroszosra" csinálni. CIROKL példája mutatja, hogy a hűtésre milyen nagy bordák kellenek. A trafóval sem szabad spórolni, nekem oldalanként 140W van de így is túlságosan melegszenek és az erősítő belsejében is "pokoli" hömérséklet van, ami egyenesen rosszat tesz a kondenzátoroknak. Egyáltalán nem akarlak lebeszélni, sőt... azonban szerintem csak akkor fogj bele, ha biztosan be tudsz hozzá szerezni megfelelően "brutális" alkatrészeket. 1,7 A-rel nagyon tud fűteni ez a kapcsolás. Persze lehet lejjebb venni és akkor máris nincs vele probléma. A tranzisztorokra kitérve valóban bőven megfelelnek a 2N3055-ösek is. Sőt szerintem azokkal majdnem szebben is szólt a próbaverziós DoZ-m, de ez már tényleg nagyon szubjektív sokmindentől függhet. Még annyi, hogyha megépíted, akkor érdemes a javított verziót megcsinálni. Már korábban feltettem egy külföldi fórumról lementett kapcsolást, ami elég jól tartalmazza a korrigálásokat, de a Rod Elliott féle honlapon is megtalálod a módosított kapcsolást. Nyákot is találsz, a fórum elején, azt utólag is át lehet alakítani a módosításokhoz igazítva, bár valóban nem ártana egy újabb nyákterv. Alkotót kéne megkérni, hogy tervezze át egy kicsit a nyáktervét.
Szia először is a végéről indulok ,ahogyan írod 100Wattos trafód van !Valóban elegendő egy csatornára ,de nem 1,7 amper nyugalmi árammal.Ha ezt akarod használni akkor szerintem mintegy 1,3 - 1,4 nyugalminál följebb nemfogsz tudni menni! Ahogyan Vendelkirály is megfogalmazta ezt a technikát valóban "oroszosra"kell építeni ill az alkatrészeit!úgykell vele számolni hogy mindenből drasztikus túlméretezés legyen.Értem azt a hűtőbordákra ,és természetesen a trafókra is.Nekem kettő darab 220 Wattos trafó van bent mint látszik,S bátran kimerem jelenteni hogy ez az alja.Szóval csatornánként 4 Amperes trafó és ez így is melegszik,egy egész napos járatás után kb 30 fok.Hát igen ha bezárjuk a doboz fedelét akkor meg Majd fogja a belső alkatelemeket is fűteni. A táppal kapcsolatban meg azt tudom mondani hogy nem biztos hogy kell ez neked ez a dolog szinte csak a trafó fügvénye!Deha visszalapozol a fórumban akkor fölfedezheted ezt ,már megvitattuk:nekem is kényszer megoldásként jött a képbe.A lágyindító is csak akkor kell ha az össz trafód min 400W-500W ,szóval ezsem létfontosságú!Én a nyákokat nem tervezgettem , csúnya szóval mondva kimásoltam az alkotó által tervezett panelrajzról ,és ezt vegyítettem az én alkatrészeimmel.Nagyon egyszerű úgymond paraszt tervezéssel .Ez gyors és jó megoldás,Azért mellékelem a lopás tárgyát , ez ceruza piszkozat csak!!! Üdv Benus L
Szia!
Bővebben: Link Szerintem Alkotó fentebb hivatkozott hozzászólása most pont ide illik; ha egyetlen csatorna konstans ~70W-nyi teljesítményt vesz föl, akkor ahhoz egy olyan trafó kell, ami ezt folyamatosan biztosítani tudja akár évekig is egyhuzamban. Egy korrektül méretezett 70W-os trafónak ezt bírnia kell. De mivel nem mindig tudhatjuk hogy mennyire korrekt a gyártó, ezért némi ráhagyást illik számolni; így tehát másfélszer akkorára (105W/csatorna) választjuk a trafót (én legalábbis így csinálom). Ennek a 105W-os trafónak az idők végezetéig is bírnia kell a konstans 70W-os terhelésünket. És ha melegszik, az miért baj? Az a dolga, hogy melegedjen - amíg nem füstöl, addig úgy sem esett semmi baja (meg különben is erre való a hőbiztosíték). Egyszóval szerintem teljesen fölösleges 220W egy csatornának. Neked gondolom azért kellett a nagyobb teljesítményű trafó, mert mint írtad, 220W-os oldalanként, és 4A jön ki belőle - tehát 55V-os a szekundere, és így a megfelelő mennyiségű áramhoz már nagyobb teljesítmény tartozik. 30V-os szekunderfesszel ezt a 4A-t egy 120W-os trafó is elbírná. Egyébként az én végfokom egy 225VA-es (nem tudom hogy cos fi mekkora, de kb 200-210W biztos kijön belőle) trafóval fog menni, két független szekunderről (azaz kvázi-duálmonó felépítésben). Ha a 210W-ot megfelezed, az 105W, ennyi jut egy csatornára. Ha ezt elosztod a 30V-os szekunderfeszültséggel, akkor kijön, hogy még így is 3.5A jut egyetlen csatornára, ez pedig szerintem már bőven elég, hiszen ebből 'csak' 1.7A-t fogok használni csatornánként. Magery pedig majd eldönti hogy ezek után milyen trafót választ. Mellesleg ha elkészülök, majd beszámolok róla hogy hogy bírja a trafóm a kiképzést.
Bocsánat, már nem tudok beleszerkeszteni, de a második bekezdésem így visszaolvasva picit zavarosra sikerült.
Az ominózus bekezdés magyarázata, hogy a stabilizált tápon amit eléraktál a végfoknak, mindenképpen disszipálódik valamekkora teljesítmény a nagyobb bemenő fesz miatt. Így tehát megfelelő nagyságú szek.feszültséggel egy, a tiednél kisebb teljesítményű trafó is alkalmas lehet a kapcsolásba (főleg ha kihagyod belőle a stabilizált tápegységet, hiszen az is 'fűt').
Van egy ki bibi az elméletedben. Ne a 30V szekunderrel számolj, hanem a pufferelt feszültséggel, ami 30V-os szekundernél 41-42V. Ha ezt osztod a 105W-al, akkor csak 2,5A-t tudsz kivenni belőle. Tehát ennyi jut egy csatornára, de szerintem ez is elég az erősítő meghajtásához.
Uhh, valóban, ott a pont... Erre nem figyeltem, de valóban így van ahogy mondod.
Mellesleg szerintem is elég kell hogy legyen a 2.5A / csatorna. Idézet: ahogy Alkotó is mondta még a topik elején. „Ha egy trafó jól van méretezve, az tudja korlátlan ideig a névleges teljesítményét”
Sziasztok nos én nem is azt mondom hogy számítások szerint ,meg a ti ráhagyásotokkal nem elég! Én csak az előbbi hozzászólásomban egy már működő és már mintegy hónapja tesztelgetett erősítőnek ,mondottam az eddig észrevett dolgaiból eggyet.Lehet itt számolgatni osztani meg szorozni de a valóság az már igencsak mást takar.Az én trafóim sem valami gagyi gyártmányúak!Létkésen gyártották, nézz utánna!Üdv Benus
L
Szia!
Rendben, értelek teljes mértékben. Trafóban sajnos nem igazán vagyok otthon, így tehát sajnos még a sajátomról sem tudom hogy jó minőségűnek számít-e, és ha igen, akkor mennyire - de remélem, hogy így ezzel a sovány ráhagyással számolva is azért működőképes lesz a konstrukció. Ha sikerül időben valami emberes méretű hűtőbordát találnom hozzá, akkor még a héten összerakom, aztán mindenképpen referálok az eredményről (na és persze képek is lesznek).
Még metoldanám az előző mondókámat annyival hogy én sem 220 wattos trafókat szántam ennek az aranyos masinának csak csupán véletlen eset hogy ez lett belőle.Mielőtt nekikezdtem volna bárminek is én az összes létező és az A - osztállyal foglalkozó fórumot és az összes ezzel foglalkozó cikkeket böngésztem hetekig!Valójában csak csatornánként 160w - tal szemezgettem,az előbb emlegetett olvasmányokból kiindulván!Mostmár így utólag viszont nem is bánom hogy ezlett belőle,ha egy módvan rá akkor minél kevesebbet fűtsön , van már ebbe elég melegecske!
Nekem erre a trafós melegedős dolgra akkor figyelmeztettek, amikor megkaptam a pufferkondenzátoraimat egy gyakorlott szakembertől, akinek megmutattam, hogy mihez kellenek a kondenzátorok. Rögtön azzal kezdte, hogy gondoskodjak a hűtésről, mert az erősítőm házában nagyon meleg lesz és az csökkenti az elkók élettartalmát. Azt is mondta, hogy ez mindíg nagy hiba szokott lenni, az emeberek nagy gondot fordítanak, arra, hogy jó minőségű kondenzátorokat építsenek be, de arra nem szoktak figyelni, hogy megfelelő hőmérsékleten legyenek tartva. Ha jól tudom az elkók élettartalmát meg szokták adni órában adott hőmérséklet mellett. Ez az időtartam tartósan melegebb hőmérsékletten drasztikusan csökkeni fog. Namost lehet hogy vígan elbírja a 100W-os 2,5A-os trafó a terhekést idők végezetig, de a hőt is elég jól leadja, kvázi körülötte is meleg lesz. Persze vannak megfelelő elrendezések, szabályok, hogy a trafótól távol kell tenni a kondenzátorokat, de egy viszonylag zárt dobozban így, is úgy is meleg lesz.
Nos ez csak egy szempont, annó amikor legelősször a Hobbi Elektronika 2001/11 es számában a sok kis kapcsolás rovatban olvastam ennek a kapcsolásnak a leírását megnyugodtam, hogy 70W-os trafó elég lesz. Ki is választottam egy 140W-osat a két csatornának, aztán figyelmeztettek és kettőt vettem így jut egy csatornára 140W és így is nagyon melegednek. Megnézném én, hogy egy 70W-os transzformátorral meddig menne az erősítőm...
Elnézést de ahogyan visszaolvasgatom a beírásaimat elég sok karaktert vagy rosszul vagy hiányosan írtam.Üdv BL / nem javítottam csak írtam !!!
Tudsz valami helyet, ahol jó árba lehet venni hűtőbordát? Én neten keresgettem, de csak egy elfogadható árban lévőt találtam, de az is Székesfehérváron van: ez itt.
Vaterán meg itt-ott elég kis darabokat lehet csak kapni ráadásúl drágábbér mint a fent említett helyen. Az a 90 Ft/cm -es ár szerintem egész jól megéri. Bruttóba 108Ft/cm. Mindenkitől kérdezem, hogy milyen hűtőbordalelőhelyeket ismertek?
Ja az alapkérdést Gé-nek akartam címezni, de tulajdonképpen mindenkitől kérdezem.
Helló ez mostanság elég fogós kérdés , a szinesfémeknek jó áruk van ! Kérdezném mihez kellene a hűtőborda , esetleg használt is jó vagy csak újjban godolkodsz?Lehetséges hogy tudok segíteni , nekem van itthon 20-30 kilónyi . csak itt is az a probléma hogy nem sok egyforma van / ha kell akkor holnap tudok képet csinálni róluk.De ha újjban gondolkodsz akkor ez amit találtál a neten ez nagyon jó ár !!! ettől jobbat nemfogsz találni. Ebből van a legtöbb egyforma 4 darab 10 cm sima alu,5 darab , 19.5 cm - es darab fekete eloxált, a többi sajnos mind 1-1 darab ,.Üdv BL
Szia!
Jelenleg jómagam is ezen töröm a fejem; volt itthon két ígéretes méretű borda, de aztán kicsit számolgattam az adatlapjaik alapján, és kiderült, hogy legfeljebb egy csatornának biztosítanának megfelelő hűtést (csatornánként 70W disszipált hőteljesítménnyel számolva). Így hát én is elkezdtem utánajárni a dolgoknak, de eddig még sajnos nem igazán találtam használhatót... Az alapvető probléma, hogy oldalanként legfeljebb 1°C/W hőellenállású bordát lehet betenni, e felett már semmiképpen nem lesz elegendő a hűtés (legfeljebb ventilátorral, de azt nem akarok beletenni). Ilyen bordákat dögivel lehet találni a neten (például azon az oldalon amit te is belinkeltél ide), csakhogy ezeknek többnyire nem alkalmas a geometriája a beépítésre. Ez alatt azt értem, hogy ha a fenti linkről kinézed magadnak mondjuk az 5300-as profilú bordát, és levágatsz belőle egy 40 centis darabot, akkor azt nagy valószínűséggel csak fektetve (azaz a doboz alaplapjára párhuzamos bordázattal) tudod majd betenni a dobozba, így pedig nem érvényesül a kéményhatás, ami pedig a hűtés hatásfokának romlásához vezet (nem cirkulál úgy a levegő a bordák között). Sajnos úgy vettem észre, hogy a piacon kapható hűtőbordák java része csak ilyen kiszerelésben kapható, azaz - egyszerűbben megfogalmazva - a méretek közül csak a magasság opcionális. Egyébként ha megnézed egy ilyen aluprofil képét, akkor mindig a nem ábrázolt dimenzió az, ami szabadon választható. Idő közben persze rájöttem, hogy te már nem a DoZ-hoz keresel bordát, így a fenti sorok már inkább csak amolyan nyílt elmélkedésnek számítanak - de nem akartam kitörölni őket, hátha valaki még talán hasznukat veszi egyszer... Viszont én még mindig nem tudom hogy nekem mi kerül majd bele a gépbe... Úgyhogy akinek van ötlete, az ne fojtsa magába ha kérhetem. ![]() Mellesleg ahogy CIROKL is írta, az általad linkelt oldalon valóban nagyon jók az árak! |
Bejelentkezés
Hirdetés |




egyébként a JLH-t hallgattam az Ágoston-féle hifi-kiállításon.a doboz teteje le volt emelve,s látható volt,igen profi módon rakták össze.a nagyáramú huzalozás 3négyzetmilliméteres(!)tömör rézvezeték volt,de megvallom őszintén,ennek ellenére egyáltalán nem tetszett a hangja... persze,mint mindenki másé,ez is csak egy szubjektív vélemény. 
















