Fórum témák
» Több friss téma |
Gyurix! Az a jó, hogy (eddig) még nem jutott eszedbe a hálózati árammal játszadozni, de így is elég közel vagy hozzá! Az a kérésem (a Te érdekedben), hogy - egyenlőre - hagyj fel mindenféle tevékenységeddel, mert magadat veszélyezteted. Tudom, hogy dög unalmas, de startolj rá az elméletre. Ne így, ahogy eddig, hogy ezt-azt építesz, hanem járd körbe alaposan a témát (transzformátorok, egyenirányítók, kondenzátorok, tranzisztorok, ellenállások, számítások), mert így nem nagyon tudunk tanácsot adni, ha fogalmad sincs semmiről. Azt tudod, ha ezt a mérést (amit a tápegységed ellen elkövettél) egy 100Ah-s akkumulátoron végzed el, akár égési sérüléseket is szerezhettél volna? Bizonyára nem. Én attól félek, hogy a hálózati áramot sem tiszteled eléggé (az, hogy eddig nem ért baleset, talán csak a szerencsének köszönhető), amiből nagyon súlyos események is bekövetkezhetnek. Hidd el, nem irigylem tőled a játékot, de nincs biztonságos áramforrásod. Láthattad, csináltál egy zárlatot, történt valami? Mondjuk, kiolvadt a biztosítója? Nem. Mert nem is volt neki. Mert nem tudtad, hogy kell, mert nincs rajta a rajzon. És ez baj. Nagy baj. Jelen pillanatban az elektrotechnikai ismereteid még nem állnak azon a szinten, hogy önállóan elektronikai tevékenységet végezz. Márpedig Te ezt teszed, és eléggé veszélyezteted vele - egyenlőre csak - magadat.
Idézet: „ja szoval azért mértem annyit mert a tápegység terhelés alatt volt?” Ez a kérdésed mindent elárul. Fogalmad sincs arról, hogy mit csinálsz. Nem terhelés alatt volt, hanem rövidre zártad. Ettől tönkremehetett (volna) a diódahíd, ami aztán tartósan rövidre zárja a trafódat, ami - védelem hiányában - pár perc alatt leég, akár lakástüzet okozva. Szóval, azt kérem, végre vedd komolyan a figyelmeztetést, amíg nem késő. Az erősítőépítés még várhat, az is csak füstölne.
Itt nézz körül, találsz rengeteg könyvet.Bővebben: Link
Ezekből azokat próbáld kiválasztani, amelyik kezdőnek szól. Abból el tudod sajátítani az elektronika alapjait. Sok ember itt nem tanulta a szakmát, hanem önszántából nekiesett a szakkönyveknek, és megszerezte az ismereteket. Te is cselekedj így.
azt tudom, hogy az ampermérő a rajta áthaladó áram erőségét méri és ampermérőt mindig sorossan kapcsolunk az áramkörben mert a rajta áthaladó áram erőségét méri és, hogy amper mérésnél mindig sorba kell kötni egy fogyasztót amit én azért nem tettem meg mert az iskolában 8-ban tanultuk az ampermérést és meg is csináltuk az sokkal régibb és kevesebbet tudó műszer volt és ott valóban sorba kötöttünk egy izzót de amik most vannak műszerek azok már sokkal fejletebbek és azt gondoltam mért kéne szórakozni vele, hogy izzót kötögessünk be mert azt gondoltam,hogy ezekbe a műszerekbe be van építve egy olyan eszköz ami a fogyasztót helyetesíti és azon meg át az áram és pc táp mérésénél én azt gondoltam, hogy ez íyg is van mert ott helyes értékeket mértem.
Igazad van, (de Köbzolinak is igaza van!) az áramerősség mérőbe bele van építve a "fogyasztó" csakhogy az egy tized-század Ohmos ellenállás. Ezzel alaposan túlterheled azt amit mérsz, esetedben a trafó a zárlati áramát adta le, amely a műszered, és sorban vele, a szekunder tekercs ellenállásán keletkezett. Amúgy szép hosszú mondatot írtál!
)
és ha nagyobb ellenálású fogyasztót kötök sorba akkor az áramerősége nem változik mivel az elektrnoknak csak eyg útjuk van és az áramerőség bárhol mérem mindig ugyan akkora vagy rosszul tudom?
Még nem érti, de ha tanul meg fogja érteni. Pl ha most ebből a hibájából kifolyólag, elolvassa egy alap szak irodalmi könyvben, azt a fejezetet, ami az áram, és feszültségmérésről szól, akkor úgy fekszik le, hogy tudni fogja hol hibázott. :yes:
-Nagyon rosszul sajnos
Ismerkedj az Ohm törvénnyel Stabil tápfesznél az ellenállás növelésével csökken az áramerősség.-Akkor van igazad, ha a sorbakötött fogyasztóknál mérsz áramot. Ott valóban mindegyiken azonos az áramerősség.
ja akkor ez amit leírtam akkor igaz ha több ellenálás van az áramkörben.és mekkora ellenálású fogyasztót kell bekötnöm, hogy megfelelő áramerőséget mérjek?
Medve, ne írj a fiúnak ilyeneket, mert hamarosan erre hivatkozva bajt csinál. Mi értjük, mit írtál, de nem biztos, hogy "veszi a lapot", sőt, nagyon úgy néz ki, hogy nem. Sajnos a digitális műszerek 20A-es méréshatára nem rendelkezik védelemmel, így a kör úgy szakad meg, ahogy tud.
Tehát, a műszeredet - akármilyen modern - úgy használhatod, ahogy az iskolában. Csakhogy ott biztonságos tápegységről működtettétek a mérendő áramkört. Az a készülék teljes biztonsággal megvédett bárminemű helytelen használat esetén is. A most mért áramkör nem olyan. Látom, máshol már kérdezgeted, hogy mi van a diódahíddal. Nem biztos, hogy tönkrement. Az áramkörben nem is nagyon tudod mérni. A trafó, és a kondik eléggé megzavarják a mérhetőséget. A Te gyakorlatoddal ezt nem valószínű, hogy ki tudod értékelni.
Az előző hsz-em második fele természetesen nem Neked, hanem Gyurixnak szól.
és akkor hogy tudom meg, hogy jó e a diódahíd ha megmérem a tápfeszt és megfelelő akkor jó a diódahíd?és mekkora ellenálású fogyasztót kell bekötnöm?
Mért akarsz mindenáron fogyasztót kötni a körbe? A tápegységeken a feszültségeket elegendő megmérni. A terhelhetőségét adja a trafó, a diódahíd, és a kondenzátorok nagysága. Ha ezek megfelelőek, akkor felesleges terhelés alatt mérni.
A hálózati oldalt hogy oldottad meg? Mert igazából az a "vége" problémás....
Na jó, Imi, fékezek. Gyuri, használj valami áramkörszimulátort, azzal próbálgasd. De befejezném: a "megfelelő" áramerősség az amit a fogysztó és a tápegység "elbír". Vagyis a trafó névleges áramerőssége alatt kell maradni, és a fogyasztón sem eshet, folyhat, a megengedettnél nagyobb fesz, ill áram.
-Kössél be egy 1k-s ellenállást fogysztónak! De ésszel ám!
Minden segítő fórum társat megkérek, hogy a "Gyurix problémakört", inkább a kezdő kérdések topikjában tárgyalják ki!
16,7V-ból tudok valahogy 17,5V-ot csinálni ha igen akkor, hogyan?
Lehet, step-up konverterrel. De nem fogjuk elmagyarázni, hogy hogyan kell csinálni
Sziasztok!
Tudna valaki egy jól működő tápszűrő rajzot csinálni küldeni nekem egy LM1036N hangszínszbályzóhoz? sajnos brumizik segény. egy 12V 500mA-as tápról megy. Stabilizált is érdekel 7812 vel pl. ill inkább ez! mellékeltem egy rajzot ami alapján építettem. Előre is köszi! Fontos lenne.
Hello!
Bármelyik háromlábú stabit használhatod. Arról számtalan rajz van mindenhol. De a feszültségnek a pufferkondin, legalább 2V-al nagyobbnak kell lenni, mint a 12V. Ha ezt nem teljesíti a tápod, a stabi után is brummos lesz a kimenete. (Talán az elvi rajz közlése, értelmesebb lett volna!) üdv! proli007
Hát akkor legyen elvi rajz!
Amúgy a stabihoz 16V-om van! Ha van egy elvi rajz esetleg értékekkel az megköszönöm a lényeg hogy ne brumizon Köszi
Hello!
Most tényleg egy rajzot szeretnél? Hát akkor tessék! üdv! proli007
A hálám örökké üldüzni fog csak utol ne érjen remélem megoldódik vele a problémám!!
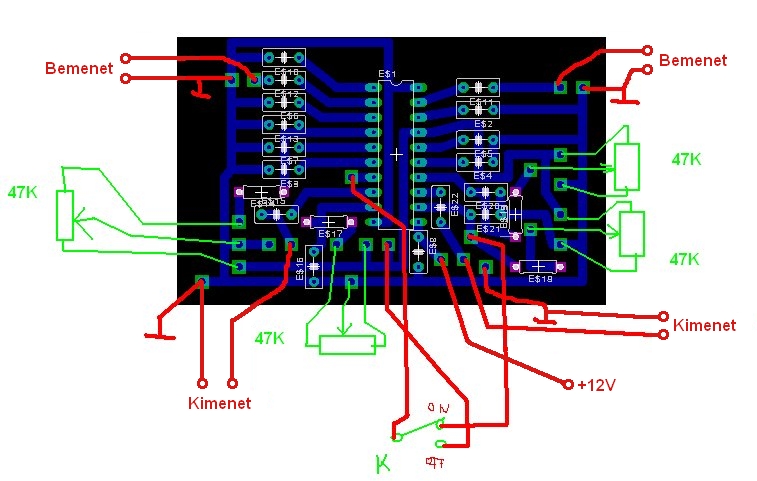
Sziasztok, az lenne a kérdésem, hogy a mellékelt kapcsolást meg e tudná nekem valaki tervezni nyákrajzzá?
a trafónak nem kell rajta lennie, csak 1 egyenirányító, a kondi, meg a 7805 stab ic,! választ várok! heló
Tedd egymás mellé az alkatrészeket és kötözd össze a megfelelő lábakat. Kellően egyszerű az áramkör ahhoz, hogy a nyáktervezés tanulását el lehessen rajta kezdeni...
Ha megadod az egyenirányító és a kondi méreteit, akkor megcsinálom neked, Sprint-layout-al.
A stab IC elé, után tettem még kondit.
Csak ha mégis szeretnél tenni még ide-oda.
Sziasztok
Találtam 1 tápot ami elvileg 14 Voltot ad ki ha egyáltalán még működik,... A mellékletben van róla 2 kép a jobb alsó sarokban ír 5A meg 6A akkor ez most 5 vagy 6 amperes? És ez hány wattos lehet? mert azt nem írja,... segítsetek |
Bejelentkezés
Hirdetés |




)
Ismerkedj az Ohm törvénnyel Stabil tápfesznél az ellenállás növelésével csökken az áramerősség.




