Fórum témák
» Több friss téma |
- Ez a felület kizárólag, az elektronikában kezdők kérdéseinek van fenntartva és nem elfelejtve, hogy hobbielektronika a fórumunk!
- Ami tehát azt jelenti, hogy a nagymama bevásárlását nem itt beszéljük meg, ill. ez nem üzenőfal! - Kerülendő az olyan kérdés, amit egy másik meglévő (több mint 17000 van), témában kellene kitárgyalni! - És végül büntetés terhe mellett kerülendő az MSN és egyéb szleng, a magyar helyesírás mellőzése, beleértve a mondateleji nagybetűket is!
Lehet, de ha valaki megkérdezi hogy mit építettél, akkor azt mondod, hogy változtatható feszültségű tápot.
Nem pedig azt hogy vált fesz tápot negatív fesszel, így kimenet lehet 0 is, és túláramvédelem 2n 3822-es tranyóval, meg megugrásvédelemmel 2n5640-es fettel, meg hővédelem MBR10100 shottky diódával... Csak simán vált fesz táp. Ha érdekelné szegén gyerkőcöt a sok sok rizsa, akkor venne egy főiskolai könyvet, és bemagolná a 40 oldalas leírást a tekercsekről. Nem hiszem hogy ez a vágya
mivel te tudod, hogy a válaszod, szinte még véletlenül sem igaz, akkor legyél tisztességes: vagy elmagyarázod kompletten, vagy nem válaszolsz
:banplz: :bummafejbe:
Bocs én ugyértettem hogy ide a kezdök irhatnak.
Szia!
Szerintem mind a kettő képcsöves, legalábbis a jelek erre utalnak! Költeni nemigen érdemes rájuk, hacsak nem tudsz bontásból szerezni képcsövet!
Szerintemis csak hátha valaki tudna valami modszert a 80 cm es nél hogy azt az elektronikát ami nem teszi rá a képet csak ha már ö megfelelönek tartja azt kiiktatná és rögtön adná a képet amint bekapcsolom akkor sokat müködhetne még.
A 68 as ba meg szinte csak zöld nincs az az egy szin fáradt volna el csak?
Szia!
Van egy két módszer, amivel esetlegesen egy kis időre fel lehet támasztani a képcsövet, de ezek szakembert igényelnek, ha nincs elektronikai jártasságod nem javaslom a próbálkozást vele!
Szerintem ez már volt élesztve ahonnan vettem és utána egy honapig beadta a képet. De amugy senki nemtud ra érdemlegeset mondani, legalábbis tevagy az elsö aki egyáltalán ir valamit.
Szia!
Így látatlanba elég nehéz is, és nem tud az ember semmit a TV előéletéről!
Sziasztok kérdésem az lenne, hogy egy 8ohm-os 120/100W-os hangszóró meddig bírja a 30V DC-t mert az én ilyenem sajna azt kapott,de csak egy fél másodpercre mert csak próbának érintettem össze az erősítővel.Ezzel arra akarok kilyukadni, hogy meg-e halt a hangszóró vagy lett-e maradandó kár benne vagy olyan neki mintha nem is lett volna vele semmi csinálva? Válaszaitokat köszönöm!
Szia!
Nem hiszem, hogy baja lett! Ha ki akarod próbálni, egy kb. 8-16 ohmos 5W-os ellenálláson keresztül kösd rá egy erősítőre, és ha normálisan szól nincs semmi baja!
Szia mértem rajta ellenálást és 8ohm volt akkor valószínű, hogy semmi baja.Akkor mehet simán erősítőröl vagy kell oda a 8-16ohm-os ellenálás?
A sony trinitronos TV-m átment fekete-fehérbe. Valami opció elállítódott. Mi lehet?
Még egy TV-s kérdés: Orion-60 TV hangerősítője csöves? Nem akarom szétszedni potyára, mert onnan kihozni... qva nehéz.
Persze, hogy csöves, a PCL86-os csővel van megépítve.
Na ja 60, de azért mégis a biztonság kedvéért.
Köszi! Már kapom is szét. Gondolom 2-3 watt - persze csőben bőven elég.
sziasztok
ha egy ilyen mikrofont hozzákötök a számítógépemhez akkor a gép venni fogja a jeleit vagy kell közéjük egy előerősítő?
Elektret mikrofon, kell hozzá áramkör
Bővebben: Link (Szupi kapcsi)
Sziasztok!
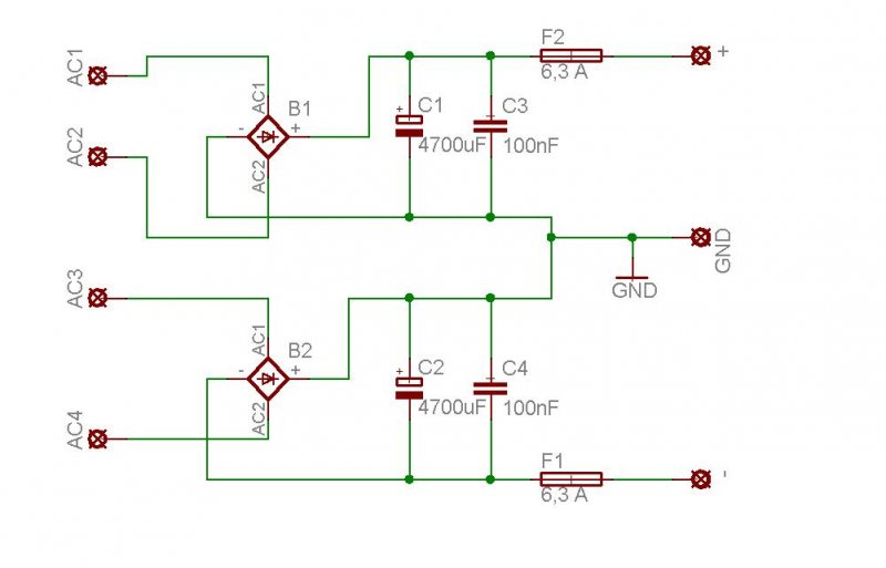
Van egy két szekunder tekercsű hálózati trafóm és egyenirányítani akarom, úgy hogy legyen +, - feszültségem, és testem is. Így jó lesz, mint ahogy a képeken van? Köszi, és Kellemes Ünnepeket mindenkinek!!
Sziasztok! építettem egy ledes kivezérléskelzőt, akkor azt hogy tudom kalibrálni bármihez(fejhallgató erősítő, vagy keverő stb) hogy ne csak villogjon, hanem pontos infót adjon a jelről? Egyik Rádiótechnikában olvastam, hogy hangenerátorral és millivoltmérővel, de ez nekem nincs és ac feszt is csak V-onként mér a multiméterem. Mit tudok ilyenkor csnálni?
Köszönöm és kellemes ünnepeket!
Az nehéz lesz, esetleg megkérsz valakit, hogy "lőjje be" Neked.
Üdvözletem mindekinek!!
A következő lenne a gondom: Van egy hangfalam amit rá szeretnék kötni a tv-re aminek mono kimenete van. Videoton. Abba pedig a képen látható dugó megy bele. A Hangfalamnak pedig nem mindegy hogy melyik a + és melyik a mínusz. A dugón melyik érintkező a plusz és melyik a mínusz???? A tűs vége vagy a téglalapos?? Előre is köszi! További kellemes ünnepeket mindenkinek!
Helló!
A tűs a plusz, a lapos a minusz. Mehetett volna a kezdő kérdésekhez is. Üdv: Ricsi
Helótok! Azt szeretném kérdezni hogy egy trimmerpotit hogyan tudok kimérni hogy az hány ohmos? köszi előre is
ohmmérővel
Bocsanát ha felkavartam a dolgokat. Sikerült megoldanom köszönöm.
Megjaegyzem használtam én azt a keresőt, nem ez az első fórum amire írok Csak hát nyilván nem találtam olyan cikket amiből még értettem is volna valamit Úgyhogy köszönöm
Azt tudom hogy ohmmérővel de hogyan? Feltekerem a potit maximumra és pl kiirja a műszer hogy 100kOhm akkor 100kohm-os a poti?
hát azt hiszem, hogy ha egy CORA, AUCHAN-ban kapható kínai kis multimétert használod, a legalsó méréshatára 0-200mV , 700-1200FT, szerintem ilyened van.
Hanggenerátort meg egy kis kéttekercses kis ( ha egytekercses, akkor Graetz) trafócskát (nem autotrafó) kétoldalasan egyenirányítassz, akkor már van egy 100Hz-es jeled (kb) mérheted, potival, fix egyforma ellenállásokkal oszthatod, szóval kalibrált generátorod van, 20% hibán belül meg lehet csinálni. Pici fantázia
bonyolíthatod is , de a trimmer 3 kivezetése között 3 ellenállást mérhetsz A legnagyobb a névleges, a 2 másik a két részlet!
|
Bejelentkezés
Hirdetés |












