Fórum témák
» Több friss téma |
- Ez a felület kizárólag, az elektronikában kezdők kérdéseinek van fenntartva és nem elfelejtve, hogy hobbielektronika a fórumunk!
- Ami tehát azt jelenti, hogy a nagymama bevásárlását nem itt beszéljük meg, ill. ez nem üzenőfal! - Kerülendő az olyan kérdés, amit egy másik meglévő (több mint 17000 van), témában kellene kitárgyalni! - És végül büntetés terhe mellett kerülendő az MSN és egyéb szleng, a magyar helyesírás mellőzése, beleértve a mondateleji nagybetűket is!
Az a baj, hogy nekem is sokszor alapvető hiányosságaim vannak. Ez szerintem abból fakad, hogy nincs EGY olyan könyv, mely mindent tartalmazna. Az infók szanaszéjjel, sok-sok könyvben. Nem olvashatod el mindet. Ebből kifolyólag: saját magadnak IS kell tapasztalni, és biztos, hogy lesznek fehér foltok! Még az alapvető kérdésekben is!
Igen, oda akartam bedobni először a kérdést. Szabályokat akartam így követni
![]() Át is battyogok oda, köszi a választ. Üdv.
üdvözlet!
tudna valaki tippet adni hogy milyen nagyságrendbe esik ennek a tekercsnek az induktivitása? ennyit tudok róla: 255 Ohm-os, kb 0,15mm-es vezeték és egy relében volt
Nem igazán. Ha jól mértél , akkor kb 3-4000 menettel lehet kalkulálni, de a vas kicsi, inkább majdnem légmagos, hasraütéssel jó mHy nagyságrend
sziasztok!
+- 32voltom van hogy tudnék erről hajtani egy 12 voltos pc ventilátort?Lehet 8-10volt kb,nem kell szabályzós,csak valami fix megoldás,, mindent szivesen fogadok
Köszönöm!
akkor marad az áttekercselés ( 500-600 mH a cél) egy ferrit magra. M1 81 Al=3800 szerepel rajta és 15mm az átmérő belül. L=(u0*ur*N^2*A)/l képletnél a mű relatív a 3800? mert így l=0.02 és a= 0.0002 és N=300 esetén már 4,3 Henry-t kapnék... vagy újraszámolom
nem jó üzlet, gondolom nem hemzsegnek otthon a dc-dc kockák tán a fél feszből egy 19v 2wfölötti zener sorba?? nem kéne oda még egy ventillátor?
Hogyan lehet ezeket a gyárilag össze rakott hang dobozokat szétszedni úgy, hogy utána össze is lehessen rakni? Nincs rajta csavar. Alján van két kis lyuk azzal lehet szerintem lefeszíteni az előlapot, patentos? Vagy csak ragasztva van? Sony mhc-rg270-nek a hangszóróiról van szó. Nem igazán merek hozzányúlni. Szedett már szét valaki ilyen csavar nélküli cuccot?
Hello!
Nagyon úgy látszik, hogy a hálózati feszültség kapacitív úton jut be valahol a számlálók bemenetére. Legnagyobb valószínűsége annak van, ami már elhangzott, hogy a CMOS bemenetre valahonnan rájut az 50Hz. De ezt csak akkor teheti meg, ha egy bemeneti pont a 'levegőben van" vagyis nem terheli a kimenet amiről hajtva van. Tehát keressél kontakthibát, rossz forrasztást, szakadást a számlálók bemenete körül. Tegyél egy ellenálláson keresztül egy Led diódát a 4060 (0,5sec), majd a 4013 (1sec) kimenetére és nézd meg, hogy ott változik-e a villogás, ha tapizod a vezetékeket és így haladj előre. (A rajzon szinte semmi nem látszik. De az óra mögött egy fém lemez is segíthet, ami a GND-re van kötve. DE nem szabadna "pörögnie".) üdv! proli007
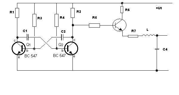
1/3 kitöltési tényezőjű négyszögjellel töltögetni egy nagyobb kondenzátort egy ellenállás+diódán keresztül?( 2 tranzisztor, pár ellenállás és 3 kondi) így a lehető legkevesebb a veszteség
Szia!
Ugy érted hogy esetleg 2ventit kössek sorba és igy kevesebb feszt kéne eltegyek ?végülis tele vagyok mindenféle dologgal csak a megoldás az amiből kevés van,,,,de már egy másik venti nem férne el
Szia!
Tudsz erről nekem adni rajzot esetleg hogy is fogjak hozzá?,, Nagyon köszönöm! üdv
Hello!
Ha a táp brummjára gondolunk, az két okból sem lehetséges. - Nem szűnik meg, ha valamit megfog. - Állítása szerint, másik óra tápjával is próbálta, ami addig rendesen működött. üdv! proli007
ez vmi számlánc:? mert akkor lehetne a ciklust rövidebbre venni
háát, ez csak egy ötlet
a frekvenciát sztem pár KHz-re szerencsés rakni, a kitöltési tényező c1 és c2 arányától függ. pár nF-os a c1, c2. Könnyen lehet hogy ez a rajz nem működik, hátha valaki jobban ért a témához és továbbgondolja ( ha érdemes)
Valamelyik IC-d vagy túl érzékeny vagy kezdi visszaadni a lelkét az alkotójának. Mindenképpen ki kell szűrni a hibás vagy érzékeny alkatrészt!
értem...az elem töltőkben ujabban 1-2mikrós bipoláris kondikat látok 230ról csökkenteni,majd ezt egyenirányitják és már kapják is a cellák,,,vajon elképzelkető ide is egyetlen kondi?
érintésvédelmi okokból sem jó ötlet. én nem kötném 230V-ra a 12V-os ventit sehogy inkább
Ha van időd kísérletezni, R1, R2 Kohm-os nagyságrendben, az R3,R4-et 10-100 Kohm, R5 1K körül, R6, R7 pár Ohm, és egy folytótekercs pár mHenry-s. C4 µF kb, c1,c2 nF nagyságrendű, arányuk kb 1:2-höz. a 3. tranzisztor legalább 1 A-es legyen v nagyobb és hűtőbordán. Semmilyen felelősséget nem vállalok, csak 1 ötlet a kapcsolás ! Mielőtt ventit kötsz rá, helyette egy 24V-os kb 10W-os izzót ( kb akkora ellenállással terheld mint a venti) rakj a helyére és mérd le hogy mekkora feszt kaptál a táp gondolom egyenáram 36V, valamennyire szűrve...
impedanciája van, tehát feszültség esik rajtaés a cos fi miatt kicsi a vesztesége, de kétoldalas egyenirányítás kell,( Graetz ), különben nem váltó megy a kondin !!! De ügyelni kell, mert a 230 V igencsak rúg, harap
Működik, csak hatásfok nem igen lesz nagy
230ra nem tenném,esetleg a +-32voltos tápfeszre ami az erősitőt táplálja..próbáltam egy 15voltos zénert sorba felforósodik,,gondolom egy stab ic is hasonlóan járna el,,viszont annak a diszipálását is csak arra a bordára tudnám tenni amit amugy is hüteni kell,,a megoldást legegyszerübben egy nagy borda,,vagy egy 5voltos kistrafó jelentené,,de sajnos egy kész gyári erősitő lett élesztve 2db tda7294es végicvel és hely nem sok van,,,ezért szeretnék minél egyszerübb megoldást,,hogy lehet pl feszültségosztót ellenálásból?
talán az is megtenné
csak a +-32ből akarnék gazdálkodni,,a 230at csak próbaképp irtam az egy itholi töltős lámpáé,,
aztán erre a 32re kellene valami megoldás,,kb 8-10volt,, kibirja a venti a teljes tápfeszt is de akkor már hangja van :yes:
végülis találtam a panelen egy 12voltos pontot amiről elindul a ventilátor,,csak alap hangerőn hallatszik a ventilátor ha lefogom megszünik,,van e ötletetek esetleg ennek a kiszürésére?
vagy tegyek be másik trafót ami csak ezt látná el ?(nem sok hely van)..
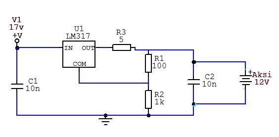
Helló!segítséget szeretnék kérni mert nem vagyok biztos a dologban.Szóval a lent látható kapcsolás elvileg egy akkumulátor töltő ,amely egy 12v 1,2Ah -s akksit töltene.A kérdésem az lenne hogy 16V -os trafóval még marad elegendő feszültség a töltéshez és ha az akksi feltöltődik akkor ez a kapcsolás lekapcsolja a töltést, vagy átvált csepptöltésre,mert felügyelet nélküli töltő kéne nekem,riasztó akksihoz ,amit soha nem vennék le a töltőről.A segítségeket előre is megköszönöm.
Nem működik!!!
A két ledes villogóm nem működik tudnátok segíteni??? azt csinálja, hogy az egyik led folyton világít, és ennyi (de az is nagyon halványan)
talán ha valami infot, esetleg kapcsolási rajzot-fényképet adnál akkor...
Itt van fel van rakva a kapcsolásokhoz:Bővebben: Link
mindent ugyan úgy csináltam, csak nem tükröztem
Azonkívül, hogy kétledes villógó .....más info is lenne, mert itt nálam nem látni és igy nem tudok segiteni hiába szeretnék. :guluszem1: :zavart2:
|
Bejelentkezés
Hirdetés |

















