Fórum témák
» Több friss téma |
Fórum » Kapcsolóüzemű táp autóba Hi-Fi-hez
Nagyon szuper kapcsolás! Gratulálok!
ezt énis megépíteném majd ha lesz rá időm
nagyon szuper
Sziasztok!
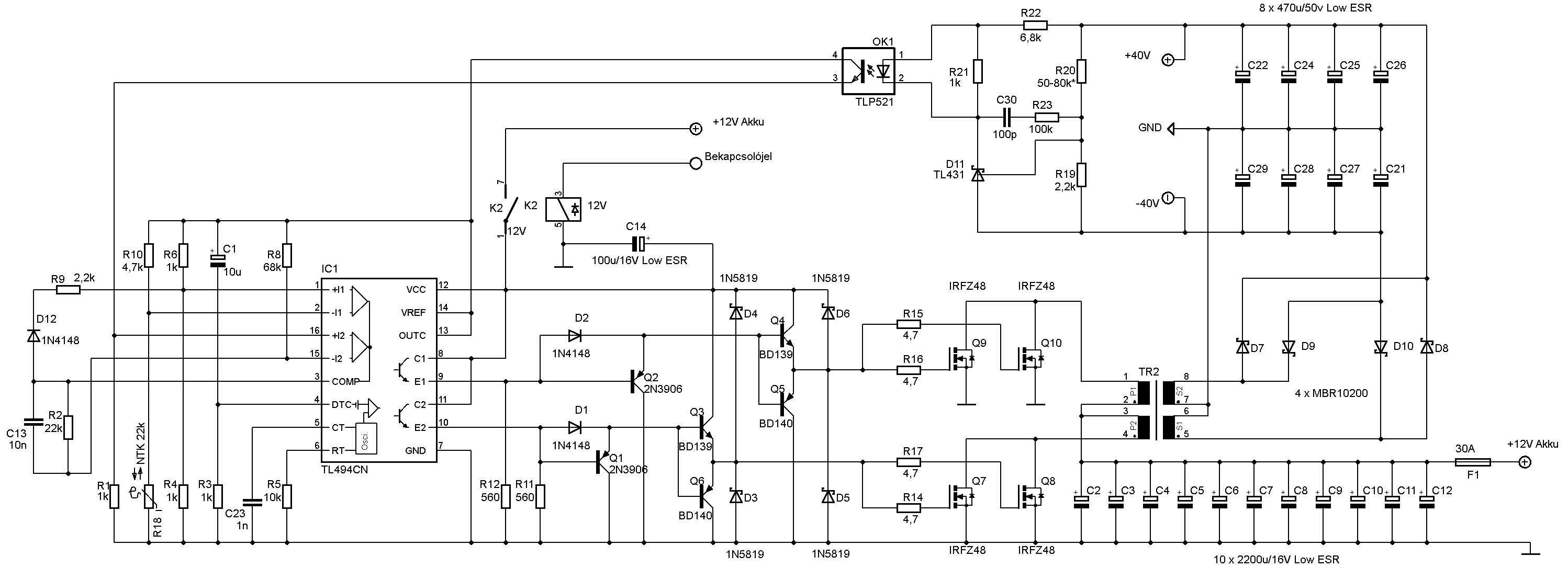
Megrajzoltam a kapcsolását a tápnak, még kicsit módosítottam is, így akár nagyobb teljesítményre is képes lesz mint amit a tesztek folyamán mértem (340W folyamatos) Kapcsitáp 12V-ra 1.0 Ezt a teljesítményt csak ennél a nyáktervnél garantálom :yes:
Szia!
ETD49-es ferrit trafóm van itthon, ezzel is meg lehet építeni? Ha igen, milyen tekercsadatokkal?
Üdv!
ETD49-el is valószínűleg menni fog, hasonló a keresztmetszete mint az én toroidomnak. Csupán azért javaslom a toroidot, mert könnyebb 2x2 menetet tekercselni, és nem kell törődni a cséve lábkiosztásával. Nálam 2x2 menet primer és 2x10 menet szekunder. Ezzel 45-50V a kimenőfesz.
Ezek 40mm átmérőjű, 16mm széles, 8mm vastag gyűrűk. Egy 1,5 kW-os zavarszűrőben vannak. Ezek használhatóak?
Ezer hála, mester úr!
Már csak egyetlen egy probléma van, nem tudom megnyitni sprint layouttal... :no:
8*16mm azaz Ae=1,28cm^2
0,15T gerjesztéssel 57kHz-en 2x3 menet kell szekundernek 2x10-12 40V-hoz. Ezzel a maggal szerintem úgy 300W kinyerhető. Ha egyáltalán ferrit, és nem porvasmag. De én ferritnek látom. X Sügi X! 5.0+ verzióval megy csak.
Ez király... pont jó is lenne. Köszi hogy kimatekoztad nekem
Miképpen lehet megbizonyosodni a gyűrű anyagának mivoltáról? Itt egy nagyobb kép, hátha jobban kiderül a dolog. Ha ezt sikerülne megcsinálni, akkor egy STK 496-90 et, és egy szimpla TDA 7294-et hajtanék vele, persze csak szolidan.
Én mértem már ilyen 230V-os fojtótekercset és az ferrit volt. Ferriteknek nagy az Al száma, és ilyen bemenetekre jópár mH-s fojtókat tesznek.
De ha beleépíted a tápba akkor úgy is kiderül, ugyanis porsasmagnál olyan mintha rövidre lenne zárva a trafó, azaz nagy áramot venne fel a táp és nagyon melegedne a vasmag.
A tiédbe hol szerezted be a toroidot?
Ezzel érdemes próbálkozni? Ha nekiállok, nem fogok kockáztatni bontott vasakkal.
Teljesen alkalmatlan!
Ez rádiófrekvenciás toroid. Teljesítményt nem lehet rajta átvinni. Megfelelő vasakat, mint pl az enyém a Tali transformers-nél kapsz. Nekem azt hiszem a toroidok közül a 1180-as van.
Felrakom az újonnan elkészült tápom kapcsolási rajzát és nyáktervét.A vasmag ETD39. Ime:
üdv!
Szép munka, gratulálok! Mekkora teljesítményű ez az erősítő? Esetleg nem tudnál róla rajzot publikálni?
ST 151-et használt.
A fórumon fent van a kapcsolása, vagy csupán :google:
igen ezt a linket én is megtaláltam de nekem nyákrajz kell!!
Köszönöm! Első ránézésre nem tudtam megállapítani az erősítő típusát, nem ismerem az ST-151-et, de majd utánanézek. Különben gondoltam olyan erősítőt építenék meg amiről már van valakinek egy konkrét véleménye!
Szia. Háát: éljen a lomtalanitás!!!!Nem vicc, ezt a kapcsolást már én is megépitettem, nagyon jónak és megbizhatónak bizonyult.Lomtalanitásnál szedtem össze a vasmagokat, nem volt semmi gond
Egy jó tanács: a vizet nem birja, NE hagyd nyitva a tetöablakot
szia Gery! ez a kapcsolás hány w-ot képes leadni?
Szia!
Megfelelő trafóval és jó hűtéssel, el-elvisz 250Wattot maximum! Bár az tényleg a legfelső határ. Ez az eredeti verzió. Ez közel 500Wattos.
Véleményem szerint a 2 fetes megoldás sem tud sokkal többet 250W-nál.
Ugyanis 2 fet esetében az a 100-100 ohm elég nagy gate ellenállás. Ugyan nem magas a kapcsolófrekvencia, de a fetek lezárását az az 1k ellenállás hihetetlenül belassítja. Így már kis teljesítménynél is jelentős lehet a disszipáció. Ezen kívül a 3-as lábról nincs VCS, így eléggé durván szabályoz a táp. És legfőképpen, a teljesítménynek egy rossz nyákterv szabhat határt. Kapcsólóüzemű cuccok esetében egy kapcsolás önmagában semmire sem elegendő.
szóval egy hidalt tda7294-est elvisz?beültetési rajzod nincs?
Talán elviszi...
Amit cimopata írt abba meg nem tudok belekötni, mert nincs tapasztalatom a 4fetes verzióval, nem is építettem meg. ELVILEG!, az a 2fetes elvisz 250wattot, de nem tenném rá a nyakam, ami biztos hogy 150Wattot lead mert azt megcsináltam és tökéletesen működik. :yes:
Szia! Ehhez a kapcsihoz megtudnád adni a vasmag adatait? Hogy mien kell meg a méreteit?
Hali!
Én egy 45mm külső átmérőjű illetve 21mm magas toroidot használtam. Az átmérője 230mm^2. 57kHz-en 2x2 menet primert és 2x8 vagy 2x10 menet szekundert tekerj fel. Ezek a menet értékek csak ezen a frekvencián és ehhez a maghoz érvényesek. Amúgy bárki méretezhet egyénileg trafót: B=(Uprim*10000)/(4*f*Ae*n) B=0,15T Uprim=12V f=működési frekvencia Hz-ben Ae=hasznos keresztmetszet cm^2-ben n=menetszám
Sziasztok
Végigolvastam a témát á-tól cettig! De annyi kapcsolás és annyi leírás van hogy teljesen belegabalyodtam! Szerintetek az itt fellelhető kapcsolások közül melyiket lenne legcélszerübb megépíteni? jó lenne ha állítható lenne a kimenő fesz! és minimum tudjon 300W-ot! Válaszokat várom! köszi heló |
Bejelentkezés
Hirdetés |















