Fórum témák
» Több friss téma |
Szeretnék neked segíteni, de hozzáteszem én is kezdő vagyok a témában. Csak jó feladatnak gondoltam a problémádat
. Nekem ez jött össze, mondom ne vedd biztosra te is gondold ezt végig, valahogy így összehozható szerintem. Remélem tudtam segíteni!
Ez igy nem fog menni utólag rájöttem
. Gondolkodok még rajta.
Nah ez már kicsit jobb. Életben lehet hogy menne, a szimuláció valamiért nem jó, de elméletileg mennie kéne.
Csak itt az a gond, hogy alap helyzetben is világít a led, szerintem. De közel járok ![]()
Nah, eljutottam a végleges megoldásig
. A többit ki se próbáld nem fognak működni! Ebben mit most feltöltök, biztos vagyok, ezt próbáld ki!
Ez is megy. Azt próbáld ki amelyiket akarod. De amit utoljára töltöttem fel, az is jó!
Nemtudom, mit bonyolítjuk
. Ahhoz hogy egy LED 5 mp-ig világítson, és aztán kialudjon ennyi kell csak.
jó ez így, ami megy szimulációban, az általában megy a gyakorlatban is...
Ha az Mplab lefordítja akkor meg 100%... Ha több időzítőt akarsz használni, akkor válassz másik megoldást, mert egymásra hatással lehetnek...tettem fel példát néhány oldallal visszafelé... egy ötlet...egy nyomógombot, 4,7-10k ellenállással köss pozitvra, és testre kapcsolj, ekkor az adott bemenetet invertáltra állísd (gombóc) a szimulációban ilyenkor azonnal aktív, ne tévesszen meg... Pl: egy nyomógombos set-reset
előszőr köszönöm mindenkinek, aki segít.
hello Dcsabi! az az Mplab jó, ami abban a zipben volt, aminek a linkje még a legelső hozzászólás oldalon az utolsó hozzászolásban volt? elkezdtem tovább fejleszteni a kapcsolást, de most is elakadtam. a működés az volna, hogy többször megnyomok egy gombot, addig a led nem csinál semmit, közben pedig egy számláló számlálja a lenyomásokat. Amikor már lenyomtam annyiszor az első gombot, aminnyiszer akartam, akkor egy második gomb lenyomásával engedélyzem, hogy a led kezdjen villogni annyiszor amennyiszer lenyomtam az első gombot. (a led villantása pl. lehet 2 mp-ig villágít, majd 2 mp-ig elaslzik, maj újra villágit 2mp-et és igy tovább...) próbáltam már számlálokkal és shift regiszterekkel, de semmi eredményre való dolog nem jött ki üdv, Rozsomák
hello moltan!
tanulmányoztam a kapcsolásodat és sokat tanultam belőle, köszi szépen csak az LG3-as kapu létét nem értem. mit szolgál a kapcsolásban, mivel a rajta lévő bemenő jel ugyanaz mint a kimenő jel
Néha nem akar működni egy egy dolog és akkor egy ilyen megjavitja
kérésre: néhány bevált egyszerű, de hasznos megoldás...
beállítás engedélyezés, érték beadás, irányváltás kijelzések, tárolás EEpromban...(figyelem: a bemenetek negáltak, testre kapcsolnak, szimulációban helyesen értelmezni ! )
Soros kommunikáció PIC-ek között. erre legjobb példa amit ide fel fogok tenni, a szerző eredetije.
Német nyelvű kommentekkel. Arról szól, hogy 1 byte cim és utána 2 byte adat... Itt egy szám (konstansként) de lehet a program egy aktuális változója, számláló, analóg bemenet...stb Az adó oldalon két irányba lehet küldeni a 14-es és 20-as cimű szolga felé. A vevő oldalon csak a saját cim-nek megfelelő adatra reagálnak...A példában a 14-es... A vett adatok a programban tetszőlegees módon felhasználhatók, kijelezhetők, müveletek végezhetők vele... A port-sebességeket egyező értékre kell állítani, használjunk quartz időalapot, az adó TX lábát a vevő RX lábával kell összekötni,(kétirányú forgalom esetén természetesen átlózni TX-RX RX-TX) és a "földet" közösíteni. Hosszabb, max 30-40m távolságra használjunk árnyékolt kábelt. PC-vel való illesztéshez, használjuk a Max232-es portillesztőt, segítségnek ezen topicba már feltett Rscheck.exe progit...tettem már fel egy-két bevált progit...Pl triac5 és a FÜT páros
Sziasztok. Tanácsot szeretnék kérni. Parsic ban megirt programjaim működnek építettem már vele több kapcsolást is,eddig nem volt gondom vele.
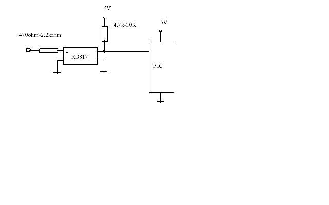
Most viszont opto csatolóval szeretném vezérelni mert a jel kb. 10-15 méterről jönne. Bemenetnél hiába alítom invertálóra. vagy nem invertálóra az 1 shot kaput sem negatív sem pozitív éllel nem indul biztosan .A külső vezetékre még rá sem kötöttem csak panelon van tehát zavart a vezetéken nem tud összeszedni /egyelőre/.Ha nem invertál a bemenet akkor+5 volttal biztosan indul de optoval már nem. Előre is köszönöm
Addig eljutottam, hogy opto+ tranzisztorral elindul invertált és nem invertált bemenettel is de simán opto nem tudja inditani már több tipusu optot kiprobáltam de simán opto nem inditja.
Az opto kimeneti tranzisztorának kell adni collektor áramot...és a PIC bemenetet invertáltra állitani. Én így használom...
ha 20-50ms, esetleg 100ms késleltetést is teszel, akkor biztosan nem szed össze zavarokat. Természateen, ha ennél gyorsabb jeleket akarsz feldolgozni, akkor nem...
Helló át forditaná nekem valaki hexbe? kösz
Lefordítom, viszont a az OS1, OS2, OS3 kapcsolat számomra egy kicsit furcsa. Biztosan fog valamit csinálni, legfeljebb nem azt amit várnál tőle...
Azt a 50ft-os qurtz-ot meg a két db 22pf-t nem spórolnám ki, főleg ha több időzítőt használsz. (tapasztalatból mondom) a "B" végű file-t quartz-osra fordítottam...
oké kösz és szerinted ha teszek qurtz-ot akkor jó lesz
Köszönöm. Biztosan működik eddig még minden jó lett amit tanácsoltál,de ma már nincs kedvem kipróbálni. Igazából tibi65 problémája vagyis annak megoldása érdekelne.A kapcsolást én segítettem elkészíteni neki, nálam próba panelon működött többször lett módosítva igénye szerint. Küldtem pic és hex filét is többször , amire mindig azt írta nem működik igaz én kvarc nélkül csináltam de nálam így is ment. Nem értem a TE hexeddel megy neki az enyémmel nem? Valamit elrontottam? Csak okulás miatt kérdezem ha hibáztam legközelebb ne foduljon elő. Sok időt fordítottam arra, hogy segítsek neki és nem értem mit csinálhattam rosszul.
Nem tudom, mi lehet az oka? Én 3.6-ot használok és mplab v5.05-t...még nem hagyott cserben.
a programirás legtöbbször annyi csak, hogy rajzolok egyet és beégetem a helyén, és megy is...Ez a parsic pont erre való...
Sziasztok.Segitséget szeretnék kérni.Szereztem egy pickit2-őt.De mivel kezdő vagyok a pic-ekben nem megy úgy a dolog ahogy kéne.16f690-el probálkozom.de akámit próbálok irni bele nem sok eredményt mutat. nincs valakinek valami file-ja amit beleirhatnék. Kösz előre is
A parsic készletében nem szerepel...az ...F690
de ha bele tudod tenni a 16F628A-t 16f876A-t...akkor ezen topicban mazsolázhatsz. vagy mond mit szeretnél kipróbálni és perceken belül dobunk fel valami müködő dolgot így "vaktába"...A parcic még a "hasmenésnél" is gyorsabb...
Előre is köszönöm. Adtak ehez nekem egy Probapanelt s amin vn egy poti meg 4db led meg kapcsoló.ehez kéne valami progi mert már
a fejem.
Először én is sokat agyaltam a 690 en
aztán vettem 628 at és csináltam hozzá demópanelt , azóta csak azt használom (most próbálom ki majd a 876-ot)
Ha azt modod 628a-val többre megyek akkor holnap beszerzek egyet kettőt. nem ismerem a parsic-ot sem.Hol lehet letölteni?
|
Bejelentkezés
Hirdetés |




.
. Gondolkodok még rajta. 

a fejem. 




