Fórum témák
» Több friss téma |
- Ez a felület kizárólag, az elektronikában kezdők kérdéseinek van fenntartva és nem elfelejtve, hogy hobbielektronika a fórumunk!
- Ami tehát azt jelenti, hogy a nagymama bevásárlását nem itt beszéljük meg, ill. ez nem üzenőfal! - Kerülendő az olyan kérdés, amit egy másik meglévő (több mint 17000 van), témában kellene kitárgyalni! - És végül büntetés terhe mellett kerülendő az MSN és egyéb szleng, a magyar helyesírás mellőzése, beleértve a mondateleji nagybetűket is!
Lottó 4-es szintű szerencse, ha ennyiből valaki megmondja! Vidd szerelőhöz...
sziasztok!
csináltam egy audio spektrum analizátort nemrégiben, csak még a bemenő jelerősítőjét nemtudtam megcsinálni. olyan kapcsolást szeretnék ami sztereó jelből monová alakítaná a bejövő jelet, és fix, beállitható kimenő jelet erősítene, a bejövő jeltöl függetlenül. remélem érthetően irtam le..
Köszönöm a gyors választ! Viszont nem teljesen értem ezt a feszültségkövető kapcsolást. A zenert hova kellene kötnöm? Esetleg kérhetnék róla egy skiccet?
Előre is köszönöm a segítséged!
Valami ilyesmire gondoltam.
Ha a tranyó nagyon melegedne, hűteni kell.
Mindig ugyanannyi ideig megy?
Ha egy jo nagy ventit vagy hajszaritot hideg uzemben belenyomatsz sokaig, akkor jelentosen kitolhato-e az idotartam? Ha igen, valami tulmelegszik. Ha nem, akkor esetleg pl. a belso mikrokontrollere reseteli magat valamiert.
Még annyit, hogy az 1K-s ellenállást addig lehet növelni(3k3...10K) amíg a terhelés hatására nem esik a fesz a kimenetén 10V alá. Ezzel csökkenteni lehet a fogyasztását az áramkörnek.
Ezt gondold végig! Ha fix a kimenő jeled, akkor hogyan fog változást mutatni a kijelződ? Amit te keresel az a dinamika kompresszor. Így keresgélj a neten.
Köszönöm szépen a rajzot és a segítséget! Így fogom csinálni!
Szívesen! Még annyit, hogy ha az áramköröd nem melegíti meg a BD241-et, akkor választhatsz kisebb tokozású tranyót is, csak a feszültségtűrésére figyelj, hogy legalább 60V-os legyen!
Sziasztok!
Full kezdő létemre építettem egy 12V 30A- es tápot... Legalábbis megpróbáltam. Mert nem egészen jött össze... A kapcsolási rajz szerint megrajzoltam a nyákot és elkészítettem, összeforasztottam és áramot adtam neki..... Természetesen más következett be, mint amire vártam.. Mégpedig: -16,5v-ot adott le a kivezetési ponton.. 12v helyett - Az elsö 47000ľF- os kondi melegedett elég rendesen így gyorsan le is kapcsoltam.. - a teszternek használt ventillátor rendben ment.... - a poverfetek (tip2955) nem melegedtek egyáltalán semmit... talán nem működtek? - a fesz stabilizátor (lm7812cv) meg ép, hogy langyi lett.. pedig elvileg hütőborda kellene rá..... ALehet hogy a kapcsolási rajzban, esetleg nagyobb valószinűséggel az általam elkészített nyákkal van a baj? Kérlek titeket segítsetek nekem ezt a problematikát megoldani.... kapcs rajz
Rendben! Mondjuk SMD-ben fogom megépíteni, remélem találok megfelelő paraméterű SMD tranyót.
1. A TIP2905 nem FET, hanem tranyó
2. Egy kondi csak akkor melegedhet, ha fordítva kötötted be, vagy kisebb a feszültségtűrése, mint amekkora feszültség rákerült. 3. 30A-re nem szúnyogösvény vastagságú nyákrajzolatot tervezünk, mert le fog égni az egész. A nyák bekötése jó, ha az alkatrészek felfelé állnak a képen látható nézethez képest. Ez így van? 4. Az egyenírányító híd biztosan jól van bekötve?
A nyák rajzon lévő "szunyogsövény" méretü nyákrajlat legkisseb méretű vezetéke 2,5mm- es a tervező prg szerint 7,5 A kell elbirnia... alegvastagabb pedig gnd éss a +12 nél 5mm..
A kondi negativ pólusaa a gnd-re van kötve.. a kép átvilágítva van így az ick és a tranyó (bocs) 180 fokkal elfordítva a tuloldarra kerültek ....
Ráadásul nemTIP2905, hanem tip2955-ök vanak rajta...
A hid jól van bekötve.... most néztem meg...
Meg van a hiba...
Bennem rejlik, ami bagatel... 12v helyett 24 et neki.... A kondi meg 16v os...
A 16V-os kondi még 12V AC esetén sincs túlságosan túlméretezve.
A kimeneti tranzisztorok csak a terhelés hatására kezdenek el fűteni, egy venti bagatel.
Köszönöm!
Szerined ha én 24 voltal táplálom akkor elég e neki egy 60v-os kondi vagy az is kevés?
Nem probáltam a ventit. viszont ha le kapcsol és a régi jol irányitott ütésel ujra be kapcsol.
mindig ugyan annyi idöt megy ha le szedem a hátulját akkor nem kapcsol le.
A váltófeszültséget 1,41-el kell szorozni, annyi lesz az egyenfeszültség. 24V AC esetén ez 33,84V. Ehhez 40V-os kondi "jár".
Szerk. Arra számíts, ha 33V-ból állítasz elő 12V dc-t a hatásfok nagyon alacsony lesz. Magyarul sok teljesítmény alakul hővé a tranyókon.
Persze, mert a diódákon nagy csúcsáramok folynak, ilyenkor kicsit "letörik" a trafó feszültsége is, és ezért nem lesz közel sem 33V a kondin. De üresjárásban igen, ezért kell a 40V-os. A tranzisztorokon 30A-nál darabonként több 10W teljesítmény alakul hővé. Ez a 6 tranzisztornál egyformán jelentkezik. Folyamatos terhelésnél elég problémás ennyi hővel "birkózni". Ventilátor nélkül ne is kísérletezz.
Köszönöm a segítséget!
Legy szives, hasznald a valasz gombot, igy csak veletlenul talaltam ra a valaszodra.
Ezek szerint valami olyasmi lehet a baja, hogy tulmelegszik es elhajlik ettol valami. Utesre visszaugrik. Ez nagyon sokminden lehet, elsokent az elektrolitkondikat kellene megnezni, de elvileg barmi mas lehet, talan muanyag vagy uvegpalcaval lehetne kicsit kopogtatni az alkatreszeket, hogy hol ugrik vissza... Csatlakozok biztosan jok? Nezd meg, ahol atvezet a taprol a panelra, ha van ilyen. Parszor ki-be huzni a csatlakozokat a TV kikapcsolt es kihuzott allapotaban. Kis- es nagyfeszt egyarant.
Soha nem értettem miért tesztek fel kérdéseket, ha ilyen jól tudjátok a frankót! 30A az nem 7,5A! De 7,5A nek is kevés az a nyák, de nekem tök mindegy, majd ha lefüstölt gondolj rám, 30A-től biztosan le is fog!
A 2905-öt elírtam, van ilyen...
Üdv!
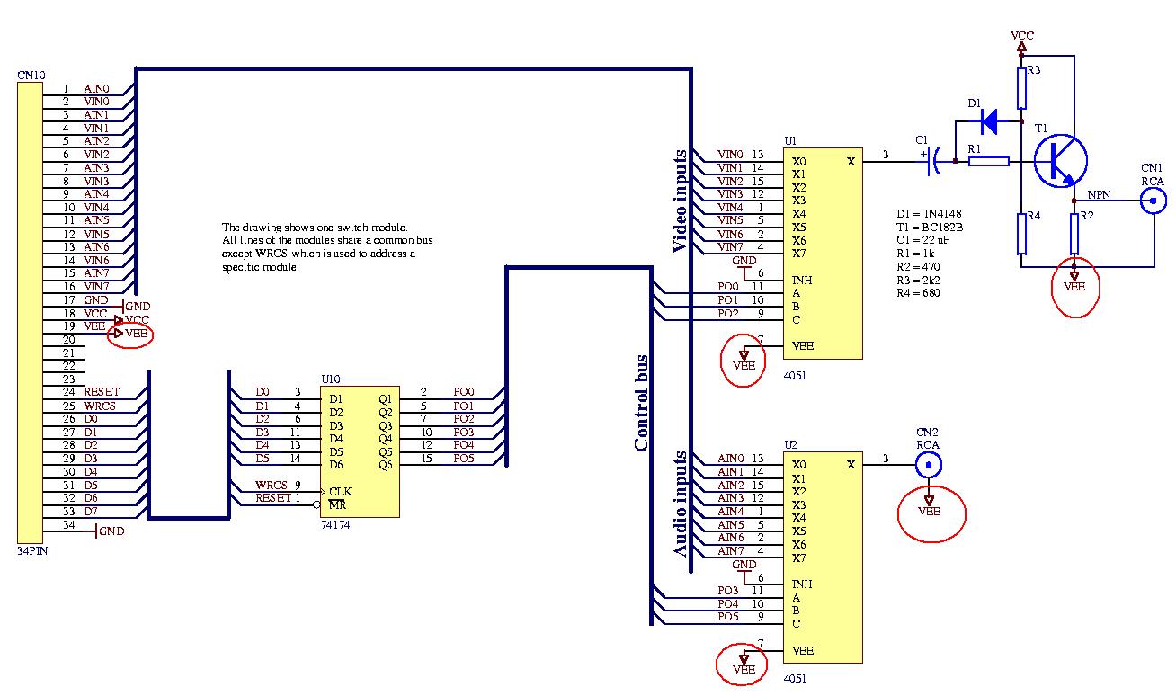
Találtam egy kapcsolást, ami audio és video jelet kapcsol 4051-es ic-vel. Azt szeretném megtudni egy hozzá értőtől, hogy a rajzon szereplő video kimenet és audio kimenet RCA csatlakozóinak a test pontja miért a 4051-es VEE lábára van kapcsolva. Illetve a video és audio bemenetek test pontját szintén a VEE lábra kell csatlakoztatni? Bővebben: Link
Hali!
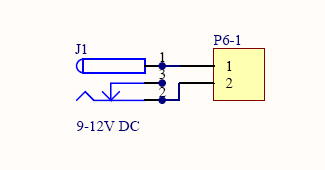
A csatolt ábrán meg tudná valaki mondani hogy mi van?
A Vee is GND-t jelent.
Vcc, Vdd : táp Vee, Vss : GND
Ez egy iker tápcsatlakozó. Olyan áramkörhöz, ami külső tápról és belső telepről is működik. Amikor nincs beledugva semmi, akkor a telep csatlakozóit zárja össze, amikor beledugsz egy külső tápot, a telep áramköre megszakad. Így nem tölt rá a külső táp az elemekre.
|
Bejelentkezés
Hirdetés |






mindig ugyan annyi idöt megy ha le szedem a hátulját akkor nem kapcsol le. 






