Fórum témák
» Több friss téma |
- Ez a felület kizárólag, az elektronikában kezdők kérdéseinek van fenntartva és nem elfelejtve, hogy hobbielektronika a fórumunk!
- Ami tehát azt jelenti, hogy a nagymama bevásárlását nem itt beszéljük meg, ill. ez nem üzenőfal! - Kerülendő az olyan kérdés, amit egy másik meglévő (több mint 17000 van), témában kellene kitárgyalni! - És végül büntetés terhe mellett kerülendő az MSN és egyéb szleng, a magyar helyesírás mellőzése, beleértve a mondateleji nagybetűket is!
szeretnék én megismerkedni az elektronikával, ahhoz valahol el kell kezdenem
idegesít, hogy csak összerakok dolgokat, de fogalmam sincs, mi hogy , és miért működik. Későbbiekben szeretnék majd összerakni dolgokat. Fogok is venni egy 4001-es és kipróbálom hogyan is működik Amúgy msot néztem, hogy van eza LOW és HIGH, ez ugyanaz hogy 0 és 1. mink a suliban 0 1 . igy tanultuk, nempedig L W, de lényegében ugyanaz
A nyitott bemenet nem féltápfesz? És akkor csúnya lineáris módban működik.
Elfelejtettem említeni, hogy az L -> H és H -> L váltásnak gyorsnak illik lennie.
Üdv Mindenkinek
Én egy JVC JA-S11 Stereo Integrated Amplifier erösitöhöz keresek kapcs rajzot mert szeretném felujitani elko csere stb mert már ráférne, illetve STK ic vel szerelt végfok van benne de én ugy látom hogy nem az eredeti tehát ezért is érdekelne a kapcs rajza ha lehet gyári mert akkor tudnám hogy mivel lehet helyetesiteni . Sajnos az STK n semmi fajta adat nincs csak annyi hogy S-40 W de gondolom ez csak a teljesitménye, ill. Sankea a gyártó,646-os szám van a baloldalán alul, és hét lábú az ic. ja és kettö van benne a.Ha segit +/- tápja van 23 Voltos képet is rakok fel késöbb. Ha valaki tudna segiteni megköszönném.
Nem 4 voltot, hanem 0.4V-ot es igy mar tenyleg joBB a helyzet. Mivel ugye ez hokent fog jelentkezni.
De azt ugye tudod, hogy a Peltier elem a teljes felvett elektromos teljesitmenyt hove alakitja (15.5V*30A), az tobb, mint 450W!!!!!!!!!! es ehhez adodik hozza meg pluszban az atvitt hoteljesitmeny, amirol eddgi meg szot sem ejtettunk!!!!! Ekkora teljesitmenyt elfuteni teljesen felesleges es karos is szerintem, foleg egy szobaban, nyaron, kulonosen annak fenyeben, hogy ez visszamelegiti a vizet. Inkabb vegyel egy splitklimat. De ha mindenkeppen ragaszkodsz ehhez, akkor az adatokra visszaterve: Trafo, jo nagy amperos Graetz-hid, pufferkondi. Terheld le elsonek mondjuk egy gepkocsi 100W-os tompitottjaval, es merd meg az izzon eso feszultseget. Ha ez nem lepi tul a 15V-ot, akkor nyugodtan rakapcsolhatod a Peltierre. Bar 15V ala celszerubb lemenni, kis Ohmos teljesitmeny-ellenallasok sorbakotesevel beallitva a pontos erteket. Ha a feszultseg jelentosen leesik, akkor a trafod nem birja a nagy aramot.
Nézd már meg, biztos ez a tipusa 200 ból nem találtam, vagy őslény?
Benne van az adatlapjában, egyébként ~20W 8 ohm -on
Sziasztok tudna nekem valaki küldeni egy jóadag csövs kapcsolást és egy elektroncsőatlaszt az e-mail-emre? előreis köszönöm.
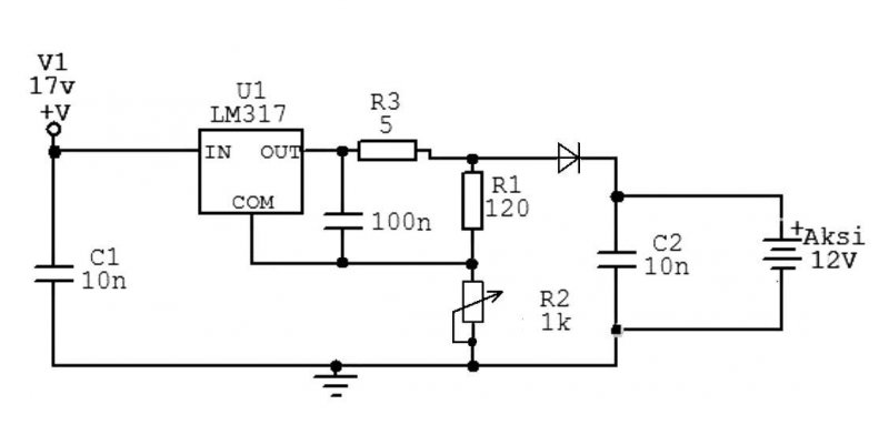
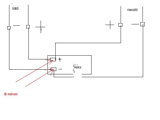
Helló!Egy problémával kapcsolatban szeretnék segítséget kérni.Van egy riasztóm 12v-os és ajánlottak hozzá egy akkutöltő rajzot.Én meg is csináltam és azt mondták h a feszütséget állítsam 13,5-13,6V-ra.Ezt is megtettem.Egy 2*22v-os toroid trafóról megy persze graezt hídon keresztül.Ha nem kapcsolom rá az akksira akkor be tudom állítani a 13,5V-ot de amikor rákötöttem akkor az akku feszültségét mutatta azaz 12,7V-ot.Majd pár ór múlva ismét rámértem (a riasztó és a töltő folyamatosan működött)és már csak 11,88V később 11,66V ot mutatott.Kérdésem,hogy ha rákötés nélkül 13,6-ot ad le akkor ha rákötöm miért mérek kissebbet?Hiszen a 13,5V folyamatosan megy és az akksi sarujánál mérek.
Ha valaki tudna segíteni, akkor nagyon örülnék. Az akksi 12V 1,2Ah
Hello Klubtagok!
Minta alapján elkészítettem a melléklet kapcsolást, ami egy érintésjelző áramkör, és jól működik. A relé (amely érintéskor csak impulzust kap, nem marad behúzva) kapcsoló érintkezőihez egy olyan tirisztoros kiegészítést szeretnék kapcsolni, amely képes tartósan meghajtani egy 12 V-os szirénát működtető kis áramkört. Így érintés esetén a sziréna mindaddig működne, amíg a tápfeszt. nem kapcsolom le, gyakorlatilag egy riasztó áramkörről lenne szó. Sajnos, a tirisztoros kapcsolásokhoz sem értek. Előre is köszönet a segítségért !
A lépés érzékelők hogy működnek?
Próbáltam megfejteni az angol verziókat, de nem értem. Egész nap kerestem a neten eredménytelenül. Annyit sikerült megértenem, hogy valami szendvicset kell csinálni alufóliából stb...stb... De hogy ez pontosan hogy is van.... Nekem csak arra lenne szükségem, hogy egy laptop nagyságú négyzetre, ha rálépnek akkor az egy kapcsolóként mondjuk egy ledet be tudjon kapcsolni. 5V-om van a célra .
Valószínű a riasztó többet fogyaszt, mint amit a töltő tölteni tud. Mérted már mekkora áram folyik, ha rákötöd az akkura?
Helló!
Igen,most is rajta van és egyre lejjebb megy a feszültség,de aztért nem értem mert a töltőből, ha nics az akksin akkor akár 18V is kijön.De ha ráteszem akkor pedig kevesebbet mutat és csökken most 11,5V-nál jár és kb dél óta müködik és akkor még 12,7v-ot mutatott. Az akksi zsír új pénteken vettem,az 100% hogy jó
Most lehet nem értem a kérdést.Így, hogy rajta van (a töltő az akksin és onnan tovább a riasztőba.És ahol írtam ott mértem most jelenleg 11,5V és lassan csökken.
Hello!
Itt több probléma is lehet. - A töltőnek nagyobb áramot kel szolgáltatnia, mint amekkora a terhelés. - Ha terheletlenül állítod be a kimeneti feszültséget, akkor a kimeneti dióda feszültségesése, figyelmen kívül marad (a műszer nem méri bele a nyitófeszültségét). Így a dióda előtti feszültséget állítod 13,6V-ra. De amikor a terhelés megjelenik, a kimeneten eleve 0,7V-al. Tehát 12,9V-nál nem lesz több a feszültség. Így alacsonyabb lesz a feszültség, mint az előzőleg beállított. Tehát legalább egy ellenállást tegyél a kimenetre, mikor beállítod. - Ennek a kapcsolásnak alap hibája, hogy egyszerre szabályozza a feszültséget és az áramot. Így a szabályozási könyök nem lesz meredek. Ez azzal jár, hogy amikor a feszültség már megközelíti a beállított értéket, a terhelő áram már csak kicsi lehet. Egy sima aksinál, ahol csak töltés van, terhelés nincs, ott megfelelő lehet a kapcsolás, de ott is elhúzódna a töltés vége. Mivel itta riasztó terhelése állandóan rajta van a töltőn, az soha nem érheti el a beállított töltőfeszültséget. Javaslom, hogy a katalógus ajánlata szerint alakítsd át a feszültség és áram határolását. Ez egy plusz tranzisztort jelent csak, de az áram és a feszültség határolás, független lesz egymástól. A kimeneti dióda maradjon, és a feszültséget terhelés mellett állítsd be. (a feszültség és áram beállításának számítása is mellékelve van a rajzon) Kiollóztam az ajánlott kapcsolást. (R4 ellenállás elmaradhat, mert neked az áram határolásakor, nem kell, hogy a feszültség nullára essen.) üdv! proli007
Hello!
Pontosan úgy, mint a billentyűzeted alatti fólia érintkezők.. üdv! proli007
Ne haragudj, de ha nem tudod mi a különbség az áram és a feszültség között, akkor nem tudok segíteni.
Helló!Ez biztos ,hogy jó lesz,mert már egy párat megcsináltam amire esküdöztek,hogy jó,de eddig egy sem lett jó.
Hello!
Rakd össze, mérd meg és értsd meg a működését. Akkor nem kell esküdözni. Amíg csak "értelem nélkül" után gyártasz, nem is lesz jó, semmi. (Watt is azt kérdezte, hogy mekkora a riasztó felvett áram, de hiába. Fel is adta.) Én úgy látom, csak írsz, de nem olvasol, és nem gondolod át a dolgot. De szeretném, hogy ne legyen igazam! :yes: üdv! proli007
Hát igen. bevallom elég amatőr vagyok ebben ezért is szerettem volna egy már kipróbált és bevált töltőrajzot.
Azért megpróbálom megérteni, de ez az áramerősség beállítás nem nagyon megy.Egyébként Watt válasza azért késett, mert közben az a töltő ami rajta volt mostanra felada és le kellett szednem az akksit,hogy le nem merüljön.Még egy kérdés a lelkes amatőrtől milyen tranzisztor kell hozzá?Amúgy az 2*22v-os toroid trfó elég lesz ugye,és egy 16 v-os elég lenne?
Hello!
- Hiába egy "bevált töltő rajza", ha a környezeti feltételeket, igényeket nem ismered. A riasztó áramfelvétel azért szükséges, mert a töltőáram minim kicsit többnek kell lenni mint a fogyasztás, hogy ne merítse az aksit. - Ezt az áramot úgy állíthatod be, hogy a tranyó bázisellenállását, helyesen választod meg. A tranzisztor, úgy 600..650mV-nál fogja leszabályozni az áramot. Ez a feszültség lesz az ellenálláson. Az áram meg amekkora, amekkora töltőáramot szeretnél beállítani. Így az ellenállás értéke már ohm törvényével számítható. - Tranzisztornak bármi megfelel, csak NPN legyen. - A 2*22V-ot nem is értem. Ide még 14V-os trafó is megfelelő lesz. A lényeg, hogy az egyenirányító utáni pufferkondiban, kb. 3V-tal nagyobb feszültséget mérjél, mint amit be akarsz állítani a kimeneten. A pufferkondi értéke, amperenként 2200µF legyen legalább. Ha a trafó feszültsége igen magas, és a töltőáram tetemes, akkor igen fűteni fog az LM317. Ezért a túl nagy trafó feszültségnek nincs értelme. ( A katalógus rajzán a trafó, egyenirányító és pufferkondi nincs rajta. De a kockába oda van írva) üdv! proli007
Köszönöm szépen a segítséget.Azt hiszem kezdem kapsgálni,de azért még átnézem párszor.Aztán ha valami nem tiszta,majd megkísérlek segítséget kérni Tőletek
Üdv.: Kókány
Üdv !
A következő kérdésben várnám a segítségeteket. 74hc573 kimenetével szeretnék meghajtani IRLL014NPBF típusú feteket. A 74hc573 3.3V ról megy, lehet ezt simán úgy hajtani mint egy hagyományos tranyót? A fet 12V-dct kapcsolgatna ledekre. Tehát a led kapja a 12V-ot és a FET gnd-re húzná. Igazából csak azért akarok fet-et, mert ez valamivel nagyobb áramot bír mint a sima tranyó és zárlat esetén talán kihúzza addig amíg a biszti kiolvad. A megkötés, hogy a tokozásnak SOT-223 nak kell lennie.
Ez a FET 3V Gate fesz esetén 1A körüli áramot tud kapcsolni, de a maradék ellenállása nem túl fényes.
Kérdés, hogy Te mekkora áramot akarsz a LED-ek felé folyatni? A másik kérdés, hogy a 74HC573 mekkora feszültséget kapcsol a kimenetére H szint esetén? (meg kell mérni)
350mA-el akarom hajtani a ledeket.
De ha csak ennyit tud így az a fet, akkor inkább kinéztem ezt a bipoláris tranyót BCP56 100V 1A. Ez olcsóbb és egy ampert tud. Én úgy gondoltam az ellenállás osztót, hogy soros 330 óm és a bázist még 2k5-el gnd-re teszem, nehogy valami gerjedéstől bezavarodjon a cucc. Ezt 3v3-ra számoltam, olyan 10mA körül, nem tudom mennyi árammal kell a tranyót üzemeltetni. Az 573-al tudok 5V-ot is kiadni, ha kell de maradok a bipolar tranyónál.
Akkor már a FET is jobb. 10mA nem lesz elég 350mA-hez. De miért nem próbálod ki a FET-el? (óm? = ohm?)
Akkor most melyiket csináljam, azért gondoltam a bipolárisra, mert a fet jóval drágább ráadásul azt írtad, hogy 1A-nél nem fog többet tudni.
Ja az óm az= Ω. Végül is az a lényeg, hogy nem tudom ki fogja bekötni a ledeket, ezért akarom, hogy izmosabb legyen egy kicsit. De még azelőtt le akarom fixálni mielőt megrendelem az alkatrészeket és a panelgyártást.
Ugye nem azt akarod mondani, hogy kipróbálás nélkül egy fórum válaszaira bízva szeded össze egy sorozatgyártásra szánt áramkör alkatrészeit!
Ez enyhén szólva is komikus és felelőtlen! Vedd meg az alkatrészeket, próbáld ki, hogy úgy működik-e, ahogy szeretnéd, utána gyártas hozzá nyákot! Idézet: „ a fet jóval drágább ráadásul azt írtad, hogy 1A-nél nem fog többet tudni.” Azt írtad 350mA-t kell tudnia. Beteszel egy 500mA-es biztit és az megvédi, de hülyeség ellen nincs védelem, úgy hogy tehetsz oda akármekkora alkatrészt, ha valaki el akarja rontani el is fogja! |
Bejelentkezés
Hirdetés |




idegesít, hogy csak összerakok dolgokat, de fogalmam sincs, mi hogy , és miért működik. Későbbiekben szeretnék majd összerakni dolgokat. Fogok is venni egy 4001-es és kipróbálom hogyan is működik



milyen tranzisztor kell hozzá?Amúgy az 2*22v-os toroid trfó elég lesz ugye,és egy 16 v-os elég lenne?





