Fórum témák
» Több friss téma |
szia trafóról próbáltam pill megmérem ezeket de volt rajta egy rövidke vezeték! üdv
hogyan mérjem a nyugalmi áramot esetleg egy egy ellenálláson a tápágban vagy csak simán sorba a muszert?
Simán sorosan a + ágban. A kis vezetékdarabot forraszd le, mert antennaként viselkedik.
Az a helyzet hogy most csak egy kis alap műszer van nálam mert a jot kölcsönadtam de késö délután már meg lesz. És ezzel meg elvileg -0.4uA
és ugy is ha rövidrezárom. de nem vagyok benne biztos hogy feszt is kapott vagy nem tom.
Nézd meg a biztosítót a multiméterben! Elvileg csak annak lenne szabad kiégnie, nem szabadna károsodnia semminek.
Igen a bizti volt rossz! Tehát megmértem és mind kétféle képpen 36mA folyok!
Oda kell kötni a tápegység + kivezetését
Erdeklodnek hogy elkeszult e mar a remekmu?
Szerintem ne keresd, azt gyanítom, hogy megsértődhetett valamin, mert már 3 hete nem volt itt a fórumon, előtte meg napjában sok-sok hozzászólást írt...
Lehet hogy csak nem er ra, vagy nincs olyan hozzaszolas amire valaszolni akar.
Szerintem első a munka.
Pedig én is kíváncs lennék a 3db párhuzamos 7293-ra. Nameg arra is ,hogy ezt lehet -e hidalni , stb...
Hali! Ha jól értelmezem a TDA 7294 adatlapját akkor:
1.- 70 watt jön ki belöle 1% torzítással. 2.- Hídban- 110-120 watt jön ki belőle 1% torzítással. Igaz ez vagy csak én nem értelmezem jól. Mert ha igaz akkor nem is olyan nagy tudású ic mint amilyennek hirdetve van. Köszi a segítséget.
Hali!
Az adatlapján azt is írják, hogy ezeket az értékeket mekkora feszültség mellet produkálja. Ami figyelemre méltó, az a hídkapcsolás. Az adatlap azt a 110-120W-ot +-25V tápfesz mellett írja, amiről még szó van az, hogy max kb +-50V-ig bírja ki a tápfeszt az IC, efölött meghal. Szó nem esik arról, hogy mi van akkor, ha a hídkapcsolást +-40, vagy +-43V-ról hajtod. Igaz kicsit nagyobb lesz a torzítás, de az előzőhöz képest eszméltetlen nagy teljesítményt kapsz. Amúgy én tegnap végeztem a hidalt 7294-esemmel, +-40V táp és irgalmalanul és szépen szól.
sziasztok ha lehet szeretnék kérni tda7239 végfokhoz- kapcsolási és beültetési rajzot tápegység szűréséhez mivell nem találok sehol. amatör vagyok.
Kösz szépen! A tapasztalat azért jobb mérőeszköz
Hát sajna eltűnt, pedig egyedül Neki van tapasztalata a párhuzamba kötött 7293-al kapcsolatban. így hát kénytelen voltam egyedül megtervezni a nyákot (2 IC-s verzióhoz).
Ha összeraktam, kíváncsi leszek hogy mi fog történni, mivel még sosem csináltam ilyesmit (de attól még lehet jó). Majd beszámolok róla, de remélem nem tűzijátékot építek ![]() zoka
Na király...de örülök! El is szállt a friss hidalt egyik csatornája, mert a hűtőbordáról ráesett egy apró alu-forgács és vmit rövidre zárt. A kimeneten 0.05V van és terhelés nélkül is melegszik mindkét IC mint állat. Szerintetek meg lehet nézni valahogy, hogy csak az egyik szállt-e el, meg hogy melyik működőképes?
Na közben megnéztem, képen csatoltam, hogy mi ért össze a panelon. Megkerestem a kapcsolási rajzon is, azt is bejelöltem, remélem jól.
Ha tudnátok segíteni, azt megköszönném.
Az segíthet, ha mindkét IC a panelon van és egyenként megnézem az OUT lábat a földhöz képest? Egyenfesz után kutatva.
Vagy kiszeded mind a kettő ic- és egy jóval összehasonlítod méregetve a lábakat.
Üdv!
TDA 7293-nál problémát okoz, ha max kivezérlésnél szépen rövidre zárom a kimenetet ![]() Egyszóval a védelem megvédi egy ekkora traumától vagy menten szörnyet hal ? 7294: SHORT CIRCUIT PROTECTION 7293: SHORT CIRCUIT PROTECTED (WITH NO INPUT SIGNAL APPLIED)
Ez leforditva azt jelenti hogy "Zarlatvedett (bemeneti jel nelkul)".
Tehat nagy valoszinuseggel megsemmisulne az ic.
Én is úgy fordítottam
![]() Elképzelhető lenne, hogy a 7294-be jobb a védelem ? Rövidre ugyan még nem zártam direkt, nem őrültem meg ![]() Viszont ha alacsony impedanciás terhelést kap és nincs eléggé hűtve nagy tápfeszejen, akkor a védelem jól vizsgázik, legalább is nálam: Szépen növekszik a felvett teljesítmény, majd ahol a védelem bekopogtat, onnan már nem vesz fel több ampert, hiába növelem a hangerőt ![]() De hogy rövidzárnál mi lenne azt nem tudom ![]() Szerintetek 7293-hoz csináljak külön rövidzár védelmet ? Ez nem oldható meg egyszerűen olvadó biztosítékkal ?
Füst és hamu
Bár nem tapasztalat, de borítékolható. Nem a TDA 7293-ra gondoltál? Az bírja a +/-50V-ot.
Mármint a 7294 kopogtat (a hővédelem), 93-mat még nem vettem meg, de remélem a 94 valójában egy "lebutított 93". És mindent tud a 93 sőtt még többet is.
Attól az egytől tartok, nehogy hamis IC-t vegyek majd. Egyébként én is kb. 42V-ról hajtom majd, csak gyengusz lesz a trafóm, csak 400W. (stereo master-slave készül) Majd én is beszámolok a fejleményekről. Üdv: zoka
Egyenlore szerintem probald normal modban.Szerintem birja az ic csak jo hutessel(en altalaban ventilatoral szoktam megoldani meg egy kapcsoloval ha halkan halgatom akkor ki ha hangeron akkor be) meg nem szoktam szigetelni a bordara hanem a bordat a tobbitol
igy sokkal jobb a hutese,hamarabb elveszi a hot.Peldaul epitetem dta7294-et aminek adtam +-33v ami 2 4ohm-osat vit tehat 2ohm-on ez proci hutovel stereonak kb.300w-os trafoval.Szolt is am kegyetlenul
Sziasztok!
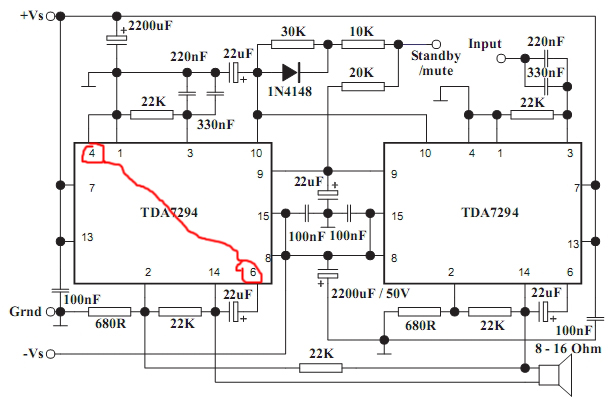
Egy kérdésre keresek választ! Éspedig Megépítettem a Pedro féle hidalt TDA7294et. Ugye az esősítő akkor kapcsol be ha összezárom a MUTE jumpert. Ehhez kellene nekem egy LED ami akkor és csak akkor világít ha MUTE-et összeérintem és utána folyamatosan világítson. Hova kellene kötnöm ezt a ledet és milyen előtét ellenállással? Valaki rajzolja be nekem a nyákra! Köszönöm Szépen ui.: ha a tápot bekapcsolom még ne világítson csak akkor kezdjen világítani ha összezártam a MUTE-t |
Bejelentkezés
Hirdetés |




és ugy is ha rövidrezárom. de nem vagyok benne biztos hogy feszt is kapott vagy nem tom.








