Fórum témák
» Több friss téma |
Fórum » Kapcsolóüzemű (PWM) végfok építése
Itt egy újabb és jobb deadtime kapcsolás. Ebben már nincs szükség diódára, mert annak a parazita kapacitása létrehozhatott volna egy pillanatig 1 szintet a kapu bemenetén.
Itt már nem kell Shmidt triggeres kapu. (amúgy St NOR kaput egyik boltban sem találtam) Az előbbi kapcsolásnál a deadtime egy kicsit kevés volt, itt már 40ns, ami IRFxxx fetekhez 200-300khz -en még pont elég.
Hello!
Itt van az átalakítási javaslatod megrajzolva Tinába, hogy másoknak is követhető legyen. Hány százalék esélyt látsz arra, hogy működjön? A visszacsatoló ellenállásoknak, és kondenzátoroknak milyen értékünek kéne lennie?
Bocsánat, elrontottam: A tekercset véletlenül egy pöttyel rövidre zártam, de az nincs ott.
Igen valahogy így, gondoltam.
kb 4-5khz-es kakcsolófreki elegendő kell hogy legyen szubláda hajtására. Nem tudom hogy így fetmeghajtás nélkül mennyire lesz gyors a nyitás zárás 5kHz sebességgel. C6-ban nem vagyok biztos hogy szükséges lesz. C1 helyére viszont biztosan nagyobbat kell tenni. akár u-s nagyságrendűt. A többi dologról még így nem tudok nyilatkozni. Ha jól működik az áramkör akkor az invertáló lábra a kimenő szinuszjelre ráülő fűrészjel fogja billegtetni a műveletit a komparálásban. Ez majd attól függ, hogy mekkora a kimenő szűrő és a VCS időállandója.
De a háromszögjel frekvenciájától függetlenül azért (kb 5kHz) fog menni?
Azt majd szépen betudod állítani az LC taggal és a visszacsatolás elemeinek értékével.
Kikell próbálni több értéket.
Ha valakit érdekel, közben megcsináltam az eredeti kapcsolás NYÁK tervét. Beültetési rajz nincs hozzá, de a Sprint layout LAY fájljába megcimkéztem az alkatrészeket, meg amúgy is ki lehet találni.
Sikerült hozzájutnom néhny JBL végfokhoz olcsón. Aktív subládában voltak. Mellékelem a szervíz doksiját, sajnos maga a végfok egy bedobozolt modul.
Kérdésem az lenne, hogy ha a kimeneti szűrő induktivitását csökkenteném akkor használható lenne e ez a modul teljes sávszélességre? Kapcsolási frekije csak 100kHz, szerintem ez alacsony, de még nem vagyok annyira otthon a témában. Cimopata: Tesztelted már a módosított végfok kapcsolásod? Gondolkoztam már én is, hogy megépítem, de még nem mertem nekiállni. Igazából nekem 2*200W kellene subra és 2*150W középmagasra, 8 Ohmon. psw-d115
Idézet: „Sikerült hozzájutnom néhny JBL végfokhoz olcsón. Aktív subládában voltak. Mellékelem a szervíz doksiját, sajnos maga a végfok egy bedobozolt modul.” Nekem nem nyitja meg a fájlt. Idézet: „Tesztelted már a módosított végfok kapcsolásod? Gondolkoztam már én is, hogy megépítem, de még nem mertem nekiállni.” Nem tudom, most pontosan mire gondolsz?
A linkre kattintva valamiért nekem is kötözködik. De ha letöltöd, vagy a link elérési útját bemásolod 1 böngészőbe akkor megnyitja.
Konkrétan erre a kapcsolásra gondoltam. Bocs, hogy nem voltam egyértelmű.
Ezt a JBL erősítőt biztosan nem tudod szélessávúra feltuningolni. Ahhoz valószínüleg túlságosan lassú az áramkör lelke (végfokmodul)
A 100kHz kapcsolófrekit nem tudom, hol olvastad. Mélyláda erősítőknél felesleges 5-10kHz-nél magasabb kapcsolófreki. De ha tudna is 100kHz kapcsolófrekit azzal is max 5kHz felső határfrekvencia. Az IR2110-es kapcsolás egy "javított" verzió. Az elődje úgy ahogy működött, a javítás elméletileg kiküszöbölte a problémákat, de tesztelni azt már nem teszteltem le. Nem tudok semmi biztosat mondani.
Van egy kisebb változata is a JBL végfoknak lehet annak a dokumntációjában olvastam.
De biztos, hogy 100kHz mert mértem szkóppal. Sejtettem, hogy kevés lesz. Amúgy jól szól teszteltem ma egy kicsit. +/- 70V-ot tudtam neki adni. Zenével hajtottam és egy 8Ohmos mélyládával terheltem. Szkóppal mértem kimenetet kb 150W jött ki belőle. 1 óra után is simán fogható volt kézzel a hűtőbordája. Gyorsan vettem is belőle még néhányat
+-70v-ról 150w 8ohm-on? Amúgy nekem szerintem meg van a rajza, nyák tervel együtt, vagy valami ilyesmi, mert az is JBL.
A mellékelt pdf-ben ennek is, viszont a végfok modul egy fém doboz, ami ki van öntve. Ahol vettem szédszedtek egyet, és azt mondják irl FET-ek vannak benne, és vaalmi vastagréteg áramkör szerűség (nem tudom pontosan hogy hívják) úgyhogy rajzot se lehet róla csinálni.
Ha esetleg a végfok részről is lenne rajzod az érdekelne. Terhelésnél visszaesett 64V körülre. Tápot csak multiméterrel mértem. Zenével csúcsban 50-52V jött ki belőle, fölötte már vágta a jel csúcsát. Elvileg +/-88V kéne neki, majd ha működik a kapcsitápom....
Üdvözlet Urak!
Megépítettem a kapcsolást, de nem nagyon működik... Élesztésnél (elöször tekercs nélkül) kiugrott -tápra a kimenet. Betettem a tekercset, ugy nem ugrott meg az áram. +-18V ról élesztettem. Néha beáll úgy, hogy a tápon nem lép be az áramkorlát, és csak pár mA -t vesz fel. De...! Ha rövidre zárom a bemenetét, akkor egyből kiakad (mármint az áramkorlát), és ha teszek rá terhelést (jó nagy volt, 220ohm) akkor is. A FET-ek egymásra nyitnak. De ez hogyan lehetséges???
Terveztem egy PWM erősítőt, arra lennék kíváncsi, hogy szerinted működhet-e .
Az alkatrészek értékeit megadtam, de a cmos nor kapuk tápját már nem volt kedvem megrajzolni. Amúgy azt persze tudom, hogy ezt nem is kell. A kapcsolás stabil +/- 50V -ról menne. Igazából a dead-time előállítóra, és a visszacsatolás helyességére lennék kíváncsi. Azért kell majd a stabil tápfesz, hogy a szinteltolás után a kapuk bemenő jele ne mászkáljon mindenfelé. Nem stabíl táphoz is meg lehetne oldani, csak úgy mégtöbb alkatrész kéne, de már így is elég hosszú folyamat lesz a paneltervezés. Amúgy a valóságban létezik ST NOR kapu, mert sehol nem lehet kapni.
Üdv!
Azok a diódák (1N5817) biztosan nem lesznek jók. Próbáld meg először kiszedni. Az IC invertáló lábát kösd földre, a VCS-t kösd ki. a bemenetre pedig adj lassú 5-10kHz es jelet, fűrész négyszög, szinusz mindegy. A kimeneten ugyanolyan frekijű négyszögjelet kell mérned +/- tápig. Elsőnek ezt ellenőrizd.
Hali
A DT így elvileg működik. Az átvitel logikáját nem követtem végig mert ahhoz most egy kicsit fáradt vagyok A háromszög generátornak a tápja valahol +/-5V legyen és akkor szimmetrikus lesz a háromszögjeled. De én szebb megoldaásnak tartam ha nem fix 3szöges lenne hanem önrezgő. Ha a háromszöged nem teljesen lineáris és nem 50% akkor már maga az torzítást fog okozni. A szinteltolásodnál nem értem hogyan akar az működni, azt légyszíves fejtsd ki bővebben. Ahol veszel IR2011-et ott lesz IRS20124-is valószínűleg. Abban betudod programozni szépen a DT-t és áramfigyelés is van benne. 1 bemenete van így nem kell invertálni. felteszek majd egy elvi rajzot hogy gondoltam az egészet.
Hello!
Nem, nincs benne dióda. Az eredeti kapcsolást építettem meg (ami ha jól tudom Spafi terve). Közben felvetődött olyan vélt probléma is, hogy az OPAMP tápágjaiban 150 ohm van, a terhelése pedig 100 ohm. A műveleti erősítő rövidzárási kimeneti árama (ha jól értelmeztem a katalógust) max 38mA. De 25V/150ohm+100ohm= 100mA! Ez nem lehet gond? Mellesleg ugy néz ki, hogy az 530-as FETem hőgutát kapott.
Ne féltsd azt a müveletit, nemlesz épp hideg, de bírja.
Nincs véletlen valakinek kapcsolási rajza olyan class d erősítőhöz ami eljár +-150V-ról is akár? Mivel ekkora tápfeszre nehéz gyors eszközt beszerezni, ezért csak 10-30kHz közötti kapcsolofrekvenciát fogok használni(a kimeneti szürő így elég nagy lesz, de nemtok jobbat). Egy 1200V, 125A-es IGBT félhidat akarok kimeneti fokozatnak(ezért is kell ilyen alacsony kapcsolofreki, de a sávszélessége elég ha 200Hzig megy, mert sub erősítő lesz kizárolag. Tudom , hogy lenne ide jobb eszköz is, de mivel ez van ingyen ezért őt szeretném felhasználni.
Hova kellene ekkora tápfesz?
Hidalva az erősítőket elegendő kevesebb mint fele tápfesz ugyanahoz a teljesítményhez. Csak nem közvetlen hálózati 300V-ról akarsz erősítőt?
Emiatt és még sok más dolog miatt kellene a tranyóssal próbálkozni amit összehoztunk. Aztán ha már megy meglehet fejelni még mindegyiket 1-1 kicsike tranyós fetmeghajtóval.
OK.
De amíg az "alap" áramkör nem megy, addig fölösleges ujabb alkatrészeket belepakolni. Idézet: „OK. De amíg az "alap" áramkör nem megy, addig fölösleges ujabb alkatrészeket belepakolni.” Épp ez az, az alap áramkör teljesen más. Pontosan hova is kell a végfok? Szubhoz? Van egy félkész áramköröm, már működik szépen, csinálok róla majd egy skiccet aztán azzal érdemes lesz majd próbálkozni neked is. Arról annyit, hogy viszonylag egy lassabb áramkör max 150-200kHz kapcsolófreki. Tehát minőségi szélessávra nemigazán alkalmas. Én szub végfokokra fogom használni +/-60V környékén. Ha érdekel valakit felrakom.
Más...? Hogy érted? Mihez képest más? (kezdesz úgy fogalmazni, mint akik az elektronika könyveket írják
)De hát annak működnie kéne... Nem? Amúgy na ná, hogy érdekel a másik áramkör, és igen, SUB-hoz lesz. Viszont ha már ennyi időt szántatok rám és a kapcsolásra, akkor ugy volna illendő, ha megfejtődne a rejtély a kicsi erölködővel kapcsolatban.
Nos, ugye erről beszélünk.
Ez a kapcsolás nekem már az elején nem tetszett. Nem ez az eredeti kapcsolás. AZ eredeti: oldal alja. Valaki nagyon belekavart. A kapcsolást akkor majd holnapra megrajzolom.
Jóéjjszakát!
Hupsz... Valaki szépen legalyazta a kapcsolást. Köszönöm, hogy megmutattad, most már nem fűzök sok reményt ahhoz az egyszerű micsodához.
Üdv,
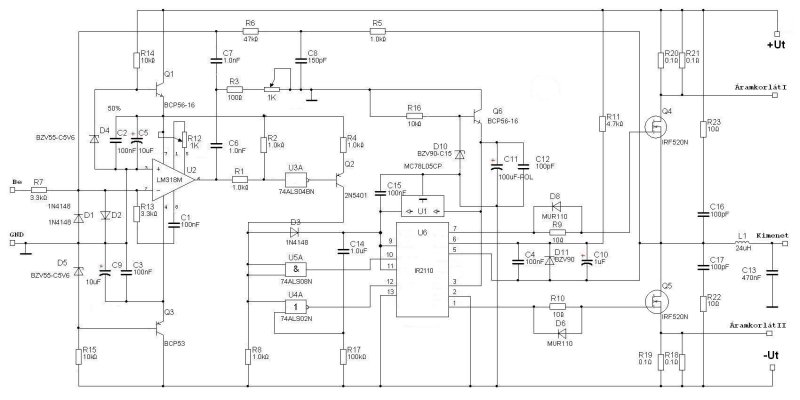
Itt a kapcsolása amivel mostanában kísérletezgettem. Sajtóhibákért nem vállalok felelősséget Ezekkel az értékekkel szigorúan csak szubra. Tápfeszt teljesítményt ... adatokat szándékosan nem írtam, még kísérleti fázisban van az egész, de már működik. Az alkatrészek tűréséből +/-60-65 lenne a max tápfesz.
Két darab 1000W(rms) 8 ohm-os ládát szeretnék hajtani, azért kell ilyen magas tápfeszültség. Azért döntöttem inkább ennél a megoldásnál, a hidalás helyett mert ehhez minden megvan itthon, és fele annyi az alkatrészigénye is. Nem közvetlen a hálozatról fog menni, hanem van egy 700Wos trafom, amit megfogok tekerni 110/110+110 ac feszre/a 110V a primerje lesz/. Ezt egy triacos szabályzáson keresztül fogom a 230-ra kötni, a kimenete stabil lesz, mivel egy visszacsatoláson keresztül nézi a kimeneti feszt, aminek a függvényében szabályozza a triac gyújtási szögét. (van egy 1200W-ois carverem, abba egy ránázásre 300Wos trafo van, és nem szokott tulzottan meleg lenni semmi benne, akkkor se ha hidalva koppanásig küldöm egész éjszaka, és lazán leszolja az 1200-es castone,ágota stb végeket)
|
Bejelentkezés
Hirdetés |















