Fórum témák

» Több friss téma
Fórum » Keltető hőfokszabályozó
 
Témaindító: Bfg10k, idő: Máj 21, 2008
Témakörök:
Lapozás: OK   4 / 43
(#) johi2001 válasza Tom-ee hozzászólására (») Márc 8, 2009 /
 
És használod, jól működik?De nem relés ugye?
Elküldheted.
Esetleg nincs valami rajzod 200-300db-os géphez, hogy hol legyen a lámpa és mennyi, légterelő, venti....méretek..?
Bocsi ,de tök kezdő vagyok.
Köszi!
(#) Tom-ee válasza johi2001 hozzászólására (») Márc 8, 2009 /
 
Havernak építettem, de ő meg volt vele elégedve (gyakorlatilag 0 nedvességszabályzással 70-75%-os kelési arányt ért el; a páratartalom szabályzása folyamatban van)
A kapcsolást SSR (szilárdtest relé) végzi. (de emellé is kerülni fog egy időzítő, hogy ne legyen gond a váltással)
A fűtésről egy hajszárító gondoskodik, de köthetsz a helyébe lámpát is, vagy fűtőszálat. (nekünk ez volt kéznél)
A "doboz" pedig egy kisméretű hűtőszekrény. (mint említettem vala) Nekem ezek voltak adottak, ehhez készítettem az elektronikát. Azt, hogy neked milyen méretek és kialakítások kellenek, nem tudom, ehhez inkább szakirodalom kellene, vagy olyan, aki az állatok terén is járatos. (én csak egy gépész hallgató vagyok, aki néha összerak ezt-azt )

Image2.jpg
    
(#) johi2001 hozzászólása Márc 9, 2009 /
 
Helló!

Már tervezem a dobozt, ami bútorlapból lesz, 4cm hungarovell szigeteléssel.
Az lenne a kérdésem, hogy ha 3db izzóval akarom fűteni és 3 tálcát akarok egymás fölé akkor a hőeloszlás jó lesz-e, kap e minden tálca megfelelő meleget? kb. 50*40*70cm lenne a belső tere.
És még annyi, hogy a ventillátor az mindig megy, vagy csak ha fűt?
Köszi a válaszokat.
(#) johi2001 hozzászólása Márc 10, 2009 /
 
Ez szerintetek jó?

incman.pdf
    
(#) johi2001 hozzászólása Márc 10, 2009 /
 
vagy ez?

2.jpg
    
(#) proli007 válasza johi2001 hozzászólására (») Márc 10, 2009 /
 
Hello!
Ha már egy AD590 van benne, aminek 1uA/Kelvin az áramgenerátora, akkor a szabályozott hőfokot is lehetne vele egyben mérni és kijelezni. (A hőfok beállítási tartománya is (P1) túl durva és külön referencia illene neki. A 75K is el van méretezve..)
üdv! proli007
(#) fongab válasza johi2001 hozzászólására (») Márc 10, 2009 /
 
Szia
Több tálcás ( egymás felett ) megoldásnál a felső tálca a legmelegebb. Ott keverni kell a levegőt. Ezt álltalába ventilátorral oldják meg. Ha sok levegőt szállít, akkor kiszárad a tojás. Amit eddig olvastam könyvet a keltetésről az mindig figyelmeztetet A keltetésre szánt tojásokat, és a keltetőből kiszedett tojásokat, huzatnak kitenni nem szabad. Mindig hűvös, friss levegő legyen, de huzat mentes.
Égővel kapcsolatba. Nem tudom, hogy jó e. És nem az égő, mint fűtő testel vannak gondjaim. Hanem a fénnyel.
Eddig bármilyen tojással szaporodó állatot láttam, a tojások, a legkevesebb fényt kapják. Vagy azért mert a tojó ül rajta, vagy ha nem, akkor a többi állat elől rejtik a tojást. Pl.: hüllők.

Az elektronikával kapcsolatba. Biztos jó. De én a relé és a termisztor kivételével az egészet vastagon lakkoznám. Keltető térbe van. Ez jó, mert azonos, a hőfok. Kicsi lesz, a alkatrészek hőfokszórása. De a utolsó napokba, a pára tartalom változik, ami bezavarhat.
Amit még, javasolnék. Az, az, hogy a termisztorod a lehető leg kisseb legyen. ( Tömegbe, ne értékre ) Pl.: ha felfogató zászló, lemez van rajta. Akkor, annak is át kell melegedni, le kell hűlni, ez idő, míg átveszi, a keltető hőmérsékletét. Minél kisebb annál hamarabb melegszik, hűl.
üdv.
(#) fongab válasza johi2001 hozzászólására (») Márc 10, 2009 /
 
Szia
Mind a két rajznál
Ha a referencia feszültséged nem pontos, ( változik ) akkor változik a hőfok. ( Műveleti erősítő, előtti rész. )
üdv.
(#) johi2001 hozzászólása Márc 13, 2009 /
 
Milyen hőmérőt vagyek? Melyik a legpontosabb, és olcsó?
(#) johi2001 hozzászólása Márc 13, 2009 /
 
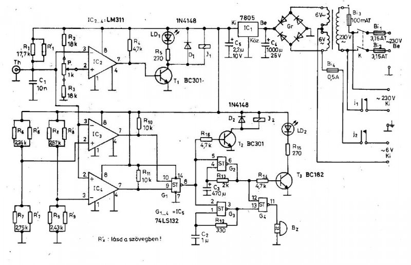
Van valakinek nyák rajza az abábbi kapcsoláshoz?
(#) zolika60 válasza johi2001 hozzászólására (») Márc 13, 2009 /
 
Úgy látom neked van. Ott van a jobb oldai képen.
(#) johi2001 hozzászólása Márc 13, 2009 /
 
de alig látni
(#) djgabi_8 hozzászólása Márc 13, 2009 /
 
Hali!
Tudna valaki küldeni Páratartalom mérőhöz kapcsolási rajzot.

(#) Tom-ee válasza djgabi_8 hozzászólására (») Márc 13, 2009 /
 
Amit mutattam link az nem jó?
(#) djgabi_8 válasza Tom-ee hozzászólására (») Márc 13, 2009 /
 
Nem találtam semien rajzot ami jólenne.
(#) Tom-ee válasza djgabi_8 hozzászólására (») Márc 13, 2009 /
 
Pedig akad bőven, csak keresni kell
(#) djgabi_8 válasza Tom-ee hozzászólására (») Márc 14, 2009 /
 
kösz
De ezeknek a rajzoknak hova kell ''Fout, CTN"-t csatlakoztatni?
(#) fongab válasza johi2001 hozzászólására (») Márc 14, 2009 /
 
Szia
Bocs hogy csak most. De a legolcsóbb az 1N4148 mint érzékelő. Én 2Ft ért vettem, 5éve.
De ha itt megnézed (HE store ) 20db veszel akkor 1,40Ft/db. Ha csak 1db akkor 2,30 Ft.
NTK/PTK diódánál az a nehézség hogy kell egy pontos ( 0,1°C leolvasási pontossággal ), egy üveg hőmérő. Amihez állítod, az érzékelőt. Ha több diódát teszel sorba, ( 1N4148 ) érzékenyebb lesz. Egynek az érzékenysége, kb.:2mV/°C Több diódánál, a hátrány, ezt a 2mV 650…680mV nál adja ki. Tehát ha 5db diódát, sorba kötsz 0°C nál kb 3,25V feszültséged lesz. és 1°C fok emelkedésre 3,26V feszültséged lesz. És neked, az a 0,01V ami kell. A 3,25V ot el kell, tüntetni. A diódán 1mA áramot, kell áthajtani. Ha ennél nagyobb, akkor a dióda melegszik. Változik a hőmérséklete, ami nem jó. De ez igaz, a NTK/PTK elemekre is. Kicsi áram, mert melegszik, több darab, nagyobb jel. De itt, nem 2Ft egy darab.
Az LM35 hő érzékelő, kicsit lomha, a nagy tok miatt. De ennél, tudod a hőfokokat. Nem kell, üveg hőmérő. ( De jó, ha van ) az ára meg szerintem sok, ha neked olcsó kell.
üdv.
(#) Tom-ee válasza djgabi_8 hozzászólására (») Márc 14, 2009 /
 
Az Fout frekvencia kimenetet takar in english. Ott is van alatta a táblázat, hogy adott páratartalom mellett milyen frekvenciát bocsát ki. Egy megfelelő frekimérővel kész is a páratartalom mérő.
A CTN feltételezhetően a hőmérséklet kimenete, mivel az a kütyü egyszerre hő és páratartalom szenzor, de nem volt időm elolvasni. Biztos le van írva minden a PDF-ekben.
(#) djgabi_8 válasza Tom-ee hozzászólására (») Márc 14, 2009 /
 
És hol jelzi hogy hány százalékos a páratartalom?
(#) Tom-ee válasza djgabi_8 hozzászólására (») Márc 14, 2009 /
 
A frekimérő kijelzőjén. Ez a cucc a páratartalommal arányos jelet ad kifele. Ezt az említett mérővel érzékelhető jellé tudod alakítani. (LED, LCD kijelző pl.)
(#) proli007 válasza johi2001 hozzászólására (») Márc 14, 2009 / 1
 
Hello!
Remélem, ezt már látod?
üdv! proli007
(#) djgabi_8 válasza Tom-ee hozzászólására (») Márc 14, 2009 /
 
A ledet azt hogy kösembe?
(#) fongab válasza djgabi_8 hozzászólására (») Márc 15, 2009 /
 
Szia
Szerintem félre érteted. ICL7107 LED kijelző. Vagy bármelyik A/D átalakító ami LEDet hajt meg.
üdv.
(#) djgabi_8 válasza fongab hozzászólására (») Márc 15, 2009 /
 
Heló!!
Ez jó hozzá?

kijelző.jpg
    
(#) Tom-ee válasza djgabi_8 hozzászólására (») Márc 15, 2009 /
 
Jó lehet ez is, attól függ, milyen a frekvenciamérő egységed. Az említett 7107-hez én 4-eset használtam, de neked sztem elég a 2-es is, mivel tizedes pontossággal felesleges kijelezni a páratartalmat, a 100% meg már jó sok. De ha nem elég a 99, akkor ez a neked való.
(#) djgabi_8 válasza Tom-ee hozzászólására (») Márc 15, 2009 /
 
3-as kijelzőmva. Azt hogy kössembe a Foutra?
(#) Tom-ee válasza djgabi_8 hozzászólására (») Márc 15, 2009 /
 
Közvetve! a 2 közé kell az említett A/D konverter.
(#) djgabi_8 válasza Tom-ee hozzászólására (») Márc 15, 2009 /
 
Tudsz küldeni A/D konverter rajzot ami jó hozzá?
(#) fongab válasza djgabi_8 hozzászólására (») Márc 15, 2009 /
 
Szia
Még egyszer. Itt kaptál A/D átalakítót LEDre :

Bővebben: Link

Igaz itt még hőmérő volt a cél. De a páratartalom mérőnél is a kijelzés ugyan az. Van mV érték azt kell kijelezni.
Meddig jutottál, a hőmérővel?
Mi az, ami, nem megy?
Hol nem tudsz, tovább lépni?
üdv.


Következő: »»   4 / 43
Bejelentkezés

Belépés

Hirdetés
XDT.hu
Az oldalon sütiket használunk a helyes működéshez. Bővebb információt az adatvédelmi szabályzatban olvashatsz. Megértettem