Fórum témák
» Több friss téma |
- Ez a felület kizárólag, az elektronikában kezdők kérdéseinek van fenntartva és nem elfelejtve, hogy hobbielektronika a fórumunk!
- Ami tehát azt jelenti, hogy a nagymama bevásárlását nem itt beszéljük meg, ill. ez nem üzenőfal! - Kerülendő az olyan kérdés, amit egy másik meglévő (több mint 17000 van), témában kellene kitárgyalni! - És végül büntetés terhe mellett kerülendő az MSN és egyéb szleng, a magyar helyesírás mellőzése, beleértve a mondateleji nagybetűket is!
Na! Akkóóó most megnyugodtam.
Köszönöm a segítséget.
Nekem fix hőfokú pákáim vannak, egy 410 és egy 480-an fokos, meg egy régebbi pisztolypáka, de az nem tudom hány fokra melegít. Létezik ónmentes forrasztás is, mert még igy se hajlandó semmit csinálni az alaplap, bár ónszippantóval nem próbálkoztam, de egyszerűen hiába melegítem a lábat olyan mintha nem ón lenne ott, nem akarja elengedni az alkatrészt a nyák. Legrosszabb esetben fogom azt fűrésszel meg fúróval nekiesek, mert már ugysem kell a NYÁK lap, csak annyira nem szeretem az ilyen vandál módszereket.
Heló
Vettem egy ilyen forrasztóállomást: Fahrenheit 28020 ( 230 V • 60W • 150-480 °C) És az lenne a kérdésem valakihez akinek ilyenje van hogy a piti milyen állásába van kb 250-300 fokon? Sajnos nincs mivel megmérnem a hőfokát! Köszi a segítséget! heló
Sziasztok.Itt az oldalon a Kapcsolások között van egy rajz ami arra szolgál hogy telefon kijelőjére kapcsolva egy foto ellenállást ha telót felhívják meghúz egy relét.A kérdésem az lenne hogy ,hogy lehetne megoldani hogy ha egyszer felhívják a telót akkor meghúzzon a relé és ha mégegyszer hívják fel akkor pedig elengedjen.
A válaszokat előre is köszönöm!
Sziasztok!
Most találkoztam előszőr High Speed Double Diode-al, amire a lomex úgy hivatkozik, hogy Dióda-kapcsoló Bővebben: Link Nem teljesen értem hogy ez miért kapcsoló, és miért kell hogy 3 lába legyen... Kérem valaki magyarázza el....
Sziasztok!
Megvenném ezt a transzformátort Bővebben: Link és az lenne a kérdésem, hogy ezt hogyan tudom egyeniránítani? Tudna valaki egy kapcsolást? Illetve az még azt, hogy egyenirányítás után 12V*gyök2 lesz a feszületsége? Előre is köszönöm a válaszokat.
Hello, beírod a Googleba, hogy egyenirányító, és az első találat....AZ egyenirányítás után 12V-~1,2V lesz mert a diódákon kb annyi esik. Ha erre ráteszel egy pufferkondit, akkor jön csak a gyök2-es szorzó. Ám a trafó csak bizonyos terhelésnél adja ez a 12V-ot, üresjáratben ez a feszültség magasabb.
Köszi a választ találtam egyet csak az lenne a kérdésem, hogy ennek a transzformátornak 4 lába van és, hogy a kapcsoláson csak kettő csatlakozik a Graetz-hídhoz szóval mit tegyek a maradék két lábbal? És érdemes lenne belerakni a kapcsolásba egy 125mA-es biztosítékot?
Rájöttem, hogy az a két láb a bemenet
Kapcsolódióda. Egyszerű, gyors.
Nem kapacitás-, nem Z-, nem alagút, sok minden nem, egyszerűen csak dióda. Meg lehet spórolni egy forrasztást. ( A belső kapcsolási rajzból kiderül, sorba van kötve a 2 dióda. ) Illetve egy beültetést és egy forrasztást lehet spórolni az egyedi diódához képest.
Hogyan lehet megmérni egy tekercs induktivitását?
Sziasztok!
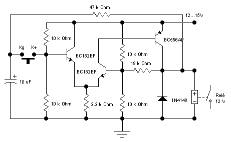
Nekem egy kapcsolási rajzra lenne szükségem. Amit szeretnék: Egy nyomógombal működtetni egy relét. Egyszer megnyomom a gombot: relé behúz, mégegyszer megnyomom, relé elenged. Gondolom kell egy IC, pár kondi, tranyó, csak rajzom nincs. A segítséget előre is köszönöm!!
Szia!
Nekem is ilyen van, bár igaz még sosem mértem ki csak érzésre soktam állítani (persze nem fogodsva ), de úgy nagyából a 3. sáv lesz az a tartomány.
Tessék!
ilyenem véletlenül van!
Sziasztok! Van egy Pioneer A-450r típusú sztereo erősíőm,de sajnos már így táv nélkül vettem.Szükségem lenne hozzá egy távirányítóra,viszont eredetit csak töröttet és horror árut találtam.Van egy Sal urc2-es távom,de nem tudom rávenni,hogy vigye.Az eredeti táv típusa Pioneer cu-a001.Van valaki akinek van hasonló erősítője és más távval használja vagy valami tipp távra.Előre is köszi!
Talán induktivitásmérővel?
Egyszerű RLC mérő PC-vel Esetleg párhuzamosan kötsz vele egy ismert kondenzátort és megméred a rezonanciafrekvenciáját GDO-val.
Sziasztok!
tudja valaki véletlen hogy mennyibe kerül 1 új vagy használt Tannoy Mercury 4 hangfalpár? sehol nem találok róla árat! köszi szépen!
Létezik ónmentes forrasztás is?Sehogysem hajlandó semmit csinálni az alaplap, bár ónszippantóval nem próbálkoztam, de egyszerűen hiába melegítem a lábat olyan mintha nem ón lenne ott, nem akarja elengedni az alkatrészt a nyák. Tuti én bénázok valamit, mert gyszerűen nem tudok alkatrészeket lementeni.. Pár csatlakozót ki tudok forrasztani de kondik tranzisztorok ragaszkodnak a helyükhöz :S
Legrosszabb esetben fogom azt fűrésszel meg fúróval nekiesek, mert már ugysem kell a NYÁK lap, csak annyira nem szeretem az ilyen vandál módszereket.
Ólommentesre gondolsz? Esetleg próbálj Flux-ot használni...
Flux, az micsoda? :S Fluxusról már hallottam, de fluxról..
Hmm.. Tök jó ez a cucc, de nekem miért is jó? :S
Segít az ólommentes forraszanyag megfolyatásában.
Itt is van néhány...
Sziasztok
Szétnéztem kutyafuttában google-val, de érdemleges dolgot nem nagyon találtam. A lényeg, hogy valaki meg tudná-e nekem mondani hogy a DVI 5V-os kimenetét hány mA-el lehet terhelni maximum? Ha 100-150mA-t elbír akkor már boldog vagyok. Köszi szépen
Üdv Mindenkinek! Van egy 4 , 5 V-os ( 3db ceruza elemmel működő ) Optikai szálas lámpám. 3db nagy fényerejű led található benne. Az lenne a kérdésem, hogy hogyan működhetném meg ezt egy nokia vagy sony ericsson töltőjével, úgy hogy ne ölje meg a ledeket a miliamperek miatt? Ötletnek én csak egy 12V-os ellenállásra gondoltam. Szerintetek?
Ha 3 db. ceruzaelemről megy, akkor az 5V-os Nokia töltővel nem lesz semmi baja. A kérdés az áramfelvétel, mert a Nokia töltők 400~900mA közöttiek szoktak lenni.
"12V-os ellenállás" = ? Itt mire gondoltál ?
Sziasztok!
Ledeket raktam az autóm hátsó lámpájába sorosan áramgenerátorral. Két tranyó két ellenállásos és LM317 + egy ellenállás megoldásokkal. Eddig tökéletesen működik, de ha leállítom az autót akkor egy kis ideig még halványan vibrálnak a ledek. Mi lehet a probléma oka és hogyan tudom azt megszűntetni? A segítséget előre is köszönöm |
Bejelentkezés
Hirdetés |





), de úgy nagyából a 3. sáv lesz az a tartomány. 





