Fórum témák

» Több friss téma
Fórum » DC motor/lámpa PWM szabályzása
 
Témaindító: redcar, idő: Márc 3, 2006
Témakörök:
Lapozás: OK   12 / 155
(#) mex válasza mex hozzászólására (») Máj 21, 2009 /
 
Közben átrajzoltam.
(#) borvendeg válasza mex hozzászólására (») Máj 22, 2009 /
 
Hello?
Ez így nem működik. Viszont holnap megpróbálom optocsatolóval...
Vagy van egyéb 5let?
(#) mex válasza borvendeg hozzászólására (») Máj 22, 2009 /
 
Ajjajj... Te P fetet használsz, az meg alapból nyitva van,meg gondolom nem is úgy van kötve a motor ahogy rajzoltam. Akkor bizony nem jó. Módositok.
(#) mex válasza mex hozzászólására (») Máj 22, 2009 /
 
Azzal a fettel sajnos nem fog menni leválasztás nélkül. Jobb hijján marad az ötleted, használj optocsatolót.
(#) mex válasza (Felhasználó 13571) hozzászólására (») Máj 22, 2009 /
 
Nyilvánvalóan jó ez a kapcsolás is. De próbálj meg ide betenni egy P fetet. Sajnos én sem figyeltem a tipusára.
(#) mex válasza (Felhasználó 13571) hozzászólására (») Máj 22, 2009 /
 
Azért csak nekiugrok, eszembe jutott egy lehetséges megoldás.
(#) mex válasza borvendeg hozzászólására (») Máj 22, 2009 /
 
Igy működni fog, és mehet az egész kapcsolás a 24V tápfeszről. A 330 ohm 1W-os legyen.
(#) lewi válasza (Felhasználó 13571) hozzászólására (») Máj 24, 2009 /
 
szia. én megépítettem ezt a kapcsolást smd kivitelben, de nem megy. pont ma akartam a hiba felderítésével foglalkozni, mert a panelfúrómat hajtja meg.
mi is ez a lendítődióda? hová kell teni?
mindent előre is köszi: lewi
(#) Medve válasza lewi hozzászólására (») Máj 24, 2009 /
 
Hello, én ugyan nem tudom, hogy mi az a lendítő dióda, de a rajz szerinti diódák valóban kellenek még.

555 PWM.JPG
    
(#) lewi válasza (Felhasználó 13571) hozzászólására (») Máj 24, 2009 /
 
a kapcsolásban szereplő fet tel próbáltam. a motor kb 2-3A t vezs fel max, de szerintem inkább 2. a dióda nincs berakva, mert az nem volt a rajzon
a dióda típusa milyen legyen: pl: 4148???
köszi: lewi

ui: lehet haogy a nyák is rosz még, mert előfordulhat, hogy az smd 555 öt tükröztem. majd még azt is megnézem. köszi minent
(#) lewi válasza (Felhasználó 13571) hozzászólására (») Máj 24, 2009 /
 
akkor maj veszek 4001 eset. és szólok, ha van eredmény. köszi mindent!
lewi
(#) devilio válasza (Felhasználó 13571) hozzászólására (») Máj 24, 2009 /
 
Szia köbzoli!

Néztem az általad közölt rajzot, és azt szeretném kérdezni, hogy ezzel tudnám-e szabályozni a 12v-os kb 25A-es motoromat?

Üdv
Devilio
(#) devilio válasza (Felhasználó 13571) hozzászólására (») Máj 24, 2009 /
 
Szia!

Köszi az infót!
Egy autó hűtőventi szabályzáshoz kellene, gyakorlatilag csak arra, hogy a klíma hűtő venti fordulatát kicsit vissza tudjam venni...
Milyen diódát javasolsz (nem vagyok igazán szakértő...), és szerinted mekkora hűtő borda kellene neki ?
Illetve még1 dolog, a két fet, hogyan kapcsolódik? (a rajzon csak 1 van, esetleg le tudnád rajzolni?)

Üdv
Devilio
(#) devilio válasza (Felhasználó 13571) hozzászólására (») Máj 24, 2009 /
 
Szia!

Köszönöm!
Beszerzem az alkatrészeket, és megépítem 7végén!
(#) devilio válasza (Felhasználó 13571) hozzászólására (») Máj 25, 2009 /
 
Hali Köbzoli!

Ez így működőképes lenne?
(mielőtt hülyeséget csinálok...)
Illetve a 100ohm, és a 0.1ohm hány wattos legyen :kerdes:

Üdv
Devilio

mot_vez.JPG
    
(#) devilio válasza (Felhasználó 13571) hozzászólására (») Máj 25, 2009 /
 
Szia!

Ok, köszi!
Ilyen módon akár 5-8 FET-et is beköthetek ugye ?
(ha pl 500W-600W-ot szeretnék szabályozni...)
Összerakom, aztán majd meglátjuk... ha sokáig nem jelentkeznék, akkor ledarált a venti

Üdv
Devilio
(#) potyo válasza devilio hozzászólására (») Máj 25, 2009 /
 
Beköthetnél, de minek? Inkább tegyél komolyabb mosfetet. Az IRF540 az inkább csak gyerekjáték, ilyen helyre IRF3205 vagy inkább IRF1405 való. Nálam a fényszórókhoz IRF1405 melegedés nélkül visz 10A-t zárt dobozban mindenféle borda nélkül. Szellősebb helyen valamicske bordával 20-30A-t simán tud számottevő melegedés nélkül, és akkor még közel sem járunk a gyári adatához, ami 75A a tokozás miatt (maga az átmenet tudna ennél jóval többet is, csak a tok nem tudja elvezetni a fejlődő hőt).
(#) devilio válasza potyo hozzászólására (») Máj 25, 2009 /
 
Szia potyo!

Igen, igazad van, de a FET számomra ismeretlen terület... eddig nem voltam rászorulva... ezért azt se tudom honnan kell nézni
A sz.gép tápokban mekkora FET-ek vannak? Azok mit bírnak ?

Üdv
Devilio
(#) potyo válasza devilio hozzászólására (») Máj 25, 2009 /
 
Ritka az olyan számítógép táp, amiben fet van, tipikusan bipoláris tranzisztorok vannak bennük. De ha még fet is lenne, ott nagyobb feszültségűnek kell lenniük, azoknak meg viszonylag nagy a csatornaellenállásuk - így nem tudnak nagy áramot. Hálózati feszültségre néhány amper felett inkább IGBT való, mosfetet csak kis áramra hasznának.

Viszont 12V-ra nincs versenytársa a mosfetnek. Jó dolog a mosfet, érdemes megismerni azokat. Sokáig én sem használtam, de kicsit nagyobb áramra mostanában ezeket használom. Az a jó bennük, hogy ha teszel erősebb darabot, mint amit a feladat diktálna, akkor jobb esetben hűteni sem kell, mivel az erősebb példánynak kisebb a csatornaellenállása és így a melegedése is. Pl. az említett IRF1405 csatornaellenállása 5,3mohm, 10A áramnál ezen csak 0,5W veszteség keletkezik. Ugyanez 2N3055 bipoláris tranzisztornál kb. 0,8V maradékfeszültség mellett 8W veszteséget jelentene. Nembeszélve arról, hogy a mosfetnél nem kell áramot nyomni folyamatosan a gate-be a bekapcsoláshoz, hanem elég csak egy tüskével feltölteni a gate kapacitást utána pedig csak a feszültséget tartani rajta, így az egész meghajtó rész fogyasztása jóformán független a meghajtandó résztől - és emellett minimális. Az említett 2N3055 bázisába közel 1A-t kell folyamatosan belenyomni, tehát a vezérlése sem épp kisáramú.
(#) devilio válasza potyo hozzászólására (») Máj 25, 2009 /
 
Aha... köszi a hasznos infókat!

Lehet hogy keresek valami durvább FET-et a feladatra, és akkor nem kell hűtő bordázni, elég ha a kasznihoz csavarozom...
Esetleg konkrét típus? kb 350W-os és egy 450-500W os ventiről van szó?

Üdv
Devilio
(#) potyo válasza devilio hozzászólására (») Máj 25, 2009 /
 
Mindenféle hűtés nélkül az IRF1324 az, ami birná, csak nem tudom, hogy hol lehet beszerezni. Az IRF1405 elég jól beszerezhető, ez 8,48W-ot fog disszipálni 40A mellett, de a kasztnihoz nem csavarozhatod közvetlenül, mert a drain lába van a hűtőzászlójával összekötve. Ha veszel hozzá szigetelő alátétet, meg a csavarozáshoz átvezetőt, akkor már jó lesz. A kasztni el is fogja vezetni a fejlődő hőt.

Ne 100 ohmmal hajtsd meg a gate-et, hanem inkább úgy 10 ohmmal. A pnp-npn párral megerősítheted az 555 kimenetét erre a célra.
(#) devilio válasza potyo hozzászólására (») Máj 25, 2009 /
 
Szia!

megnéztem az IRF1405 kb 500ft és tényleg jól beszerezhető...
akkor ez lesz a nyerő...
de azért ezt ne egészen értem... ezek az adatai:

Feszültség 55 V
Áram 169 A
Teljesítmény 330 W

hogy fog ez elbírni egy kb 350W-400W-os ventit ?

Üdv
Devilio
(#) potyo válasza devilio hozzászólására (») Máj 25, 2009 /
 
A teljesítmény az a feten eldisszipálható teljesítmény, nem pedig az, amit működtetni tudsz vele. A teljesítmény inkább erősítős alkalmazásoknál határoló tényező, nem kapcsolóüzemű alkalmazásoknál.

Neked az 55V a lényeg, mert az magasabb, mint amekkoráról a ventilátorod működni fog (ha jól értettem, autóban vannak a ventilátorok), illetve a 169A, mert maximum ekkora áramot engedhetsz át a mosfeten.
Amúgy a 169A az, amit a kristály tudna, a tokozás miatt csak 75A folyamatos áram engedhető meg - ezt valahol a táblázatok alatti megjegyzésben írja. De a 75A is jóval felette van annak, amit a ventilátor fog felvenni.
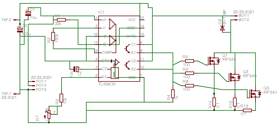
(#) uli hozzászólása Máj 25, 2009 /
 
Sziasztok!
Szerintetek ez így jó?
Igazából a végére lennék kíváncsi, ahol a FETek vannak, hogy ott jó-e minden. Kössz: uli

PWMjpeg.jpg
    
(#) devilio válasza potyo hozzászólására (») Máj 25, 2009 /
 
aaaaahhhhááááááááá.....
na ezért mondtam, hogy a FET nem az én világom, de ezek a jellemzők tetszenek!!
Egyébként jól érted 12V-os autós ventiről van szó, és kb 30A-es a bizti!
És köszönöm a felvilágosításokat, ebből tényleg tanulok!!

Üdv
Devilio
(#) potyo válasza devilio hozzászólására (») Máj 25, 2009 /
 
Ugyanez a teljesítményadat szerepel a bipoláris tranzisztorok adatainál is, ott is ugyanígy kell értelmezni.

Ha 30A a biztosíték, akkor ott szerintem csak 20 esetleg 25A körül mehet át üzem közben. Nem szokták ennyire kihegyezni a biztosítékokat, illetve a motor induláskor nagyobb áramot vesz fel, annak az áramát is el kell viselnie rövid ideig a biztosítéknak.
(#) devilio válasza potyo hozzászólására (») Máj 25, 2009 /
 
Értem!

Én is úgy gondolom, hogy kb 25-27A kell neki...
szerintem a köbzoli féle rajzot összerakom az előfokkal, és egy nagyobb FET-el, pl IRF1405-el

Üdv
Devilio

mot_vez2.JPG
    
(#) potyo válasza devilio hozzászólására (») Máj 25, 2009 /
 
A rajzon össze van cserélve a fet D és S lába, de amúgy jó.
(#) nrg válasza uli hozzászólására (») Máj 25, 2009 /
 
Hali,

A fetek gate vezérlése nem jó, jelen esetben, a tranzisztorokon keresztül feltöltődnek a gate-ek, de az az 1k-s ellenállás nem fogja kisütni őket normálisan. Azaz a felfutó éled olyan lesz amilyennek lennie kell, de a lefutó éled azaz a fet kikapcsolása közel sem lesz ideális.
(#) EcoPityu válasza potyo hozzászólására (») Máj 26, 2009 /
 
Nem akarlak befolyásolni! De egy TO 220-as tokozású MOSFET-nek az 1/2 mm2-es lábán , te sem gondolod komolyan, hogy 75A át tudna folyni? Ugye? ( a 30A-es lassúkioldású autóhifis üvegcsöves biztosítékban vastagabb a szál, mint az a láb a legszélesebb helyen...)

Bár az emberünknek közel ekkora áramra sincs szüksége, de én , azért inkább több FET-et tennék, ilyen tokozással, 20A-enként 1-et.
Én az IRFP 250-jeimen max 15A-t engedtem át folyamatosban, és az TO247-es tokozású, ráadásul a lába tövében majd 3mm széles a kivezetés. /ja, és csak 230Ft/
Következő: »»   12 / 155
Bejelentkezés

Belépés

Hirdetés
XDT.hu
Az oldalon sütiket használunk a helyes működéshez. Bővebb információt az adatvédelmi szabályzatban olvashatsz. Megértettem