Fórum témák
» Több friss téma |
Fórum » Elektronikus gyújtás
Meg lett tisztítva a topik a sallangtól már az elején...mostantól lehet a támánál maradva társalogni :yes:
Sziasztok.Egy olyan áramkörre lenne szükségem amire 12Voltot adva a gyujtó trafón keresztül szikráztatná a gyujtógertyát.A gyujtó trafó is 12V rendszerű.Köszi
csikosgabi
Szia
itt egy
Keress rá az elektromos gyújtás szavakra a keresőben!
Köszi! Azt hiszem, jelen témacímmel elnyerhetnéd a fórum legkacifántosabb topikcíme díjat...
köszi.Ez nagyszerű,és bocsi az új témáért
Idézet: téma ide áthelyezve. „Gyujtógertya-szikra előidézés maszekon”
Sziasztok keresnék valamilyen egyszerü elektronikus gyujtás kapcsolási rajzot.Valamikor régebben épitettem egy olyat amelyikben megmaradt a megyszakitó és az vezérelte az elektronikát amely négyszögesitette a jeleket és úgy került a trafora.Ezt a rádiótechnikából csináltam de sajna már nincs meg a doksi,egyébként nagyon egyszerű kapcsolás volt,nagyon jól müködött!
Vagy ez? Melyiket részletezzük ki?
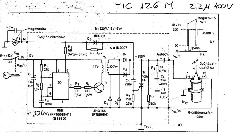
Én ezt építem meg majd. Állítólag elég jó. De valamit nem értek: nekünk a kocsiban(Skoda120) a megszakítóra nem párhuzamosan van kötve az a kondenzátor, ami a megszakítót védi, hanem VELE SORBA. Szóval a megszakító egyik kivezetése megy a testre, másik a kondi egyik lábára, és a kondi másik lába megy a gy.trafóra.
De akkor ezen a rajzon miért nem így van, vagy hogy is van ez pontosan??? Mert állítólag azt a párhuzamos kondit ki kéne iktatni a tirisztoros gyújtásnál, de hát nem párhuzamosan van kötve a megszakítóra.
Én ezt követtem el még régen... Vannak extrái!!!!
A megszakítót nem célszerű meghagyni szerintem. A legtöbb pontatlanságot ez az elem okozza. Nem tudom, milyen autóba lenne a gyújtás, de pl. ladához készen lehet kapni komplett hall jeladós elektronikus gyújtást, nekem is az van. 3 részből áll:
-Hall jeladós elosztó -gyújtómodul -nagyteljesítményű trafó e 3-ból kettőt fel lehet használni bármilyen autóhoz, egyedül annyi a rituálé, hogy a gyújtómodul bemenetéhez egy megfelelő jelet kell vezetni. Mivel egy kis jel, nem nehéz elkövetni.
Tény, hogy célszerű újra cserélni a megszakítót és beállítani helyesen, hamár elektronikát akasztunk rá. Mivel az áram erősen lecsökken rajta, igy kopni alig fog. A nagy előnye viszont a meghagyott mechanikus megszakítónak ott van, amikor meghibásodik a nagy önbizalommal épített ketyerénk. Ilyenkor elég egy dróttal áthidalni az elektronikát, és mehetünk tovább...
Vicc: Hallottam egyszer egy olyat (én ugyan kételkedem benne, de viccnek jó), valami korai Samara, vagy Aleko lehetett, ahol éjszaka gyújtáshiba lépett fel, amikor mögéálltak egy reflektorral...
Szerintem az valami opto-jeladós gyújtás lehetett és elölről álltak rá...
Arra azért számítani kell, hogy a megszakító csinálhat dupla gyújtást.. jártam már így. A pogácsák közé került vékony olajfilmet nem pucolta ki a a párszáz mA-es tisztítóáram és 2x érintkezett, amolyan prellezés szerű jelenséget produkálva. A fordulatszámmérő duplát mutatott ![]() Szóval hiába nem kopik, mindig tisztogatni kell... nem szeretem, inkább kicseréltem jeladósra.
Hm....fura...de az, amit én mutattam, mintha direkt tudna ilyet, hogy nem egy szikrát ad, hanem többet, kvázi hosszabbat, igy biztosabb a gyújtás, főleg hideg motornál. Nem tudom jól értettem e. De ha pereg, s ez rossz, akkor egy monofloppal ezen lehet javítani épp...
szia ezt a napokban épitettem elsö ilyen munkámként, sikerélménnyel. müködik. az észmunkát azthiszem ezen az oldalon találtam. thx érte.
Nagyon frankón néz ki,milyen autoban használod?
hát ez az eredeti egy zsiguliban üzemel(t), amit én csináltam félig kész, nincs dobozolva. arrol itt vannak képek, egy audi 80 asba szánom. e-mailba tudok küldeni videot is a probálásárol, mert ide nagy .
-Csak arra vigyázz, hogy ha rajtahagyod a gyújtást véletlenül, nehogy leégjenek a FET-ek...
-Lehet, hogy ezen áramkör tervezésénél is a gyújtóáramkörök gyengéjét vették figyelembe, miszerint is , általában, a gyútrafót egy tranzisztor is meghajtaná, de mivel ez az eszköz alaposan "nyúzva" van, (nagy áram, feszültségtranziensek) ezért azt megkettőzik. Lehet, hogy indokolatlan a félelmem, de én a végfokozatot átkapcsolhatóan kettőzném meg. Nem kellemes lerohadni a semmi közepén. A másik megoldás a már említett áthidalás.
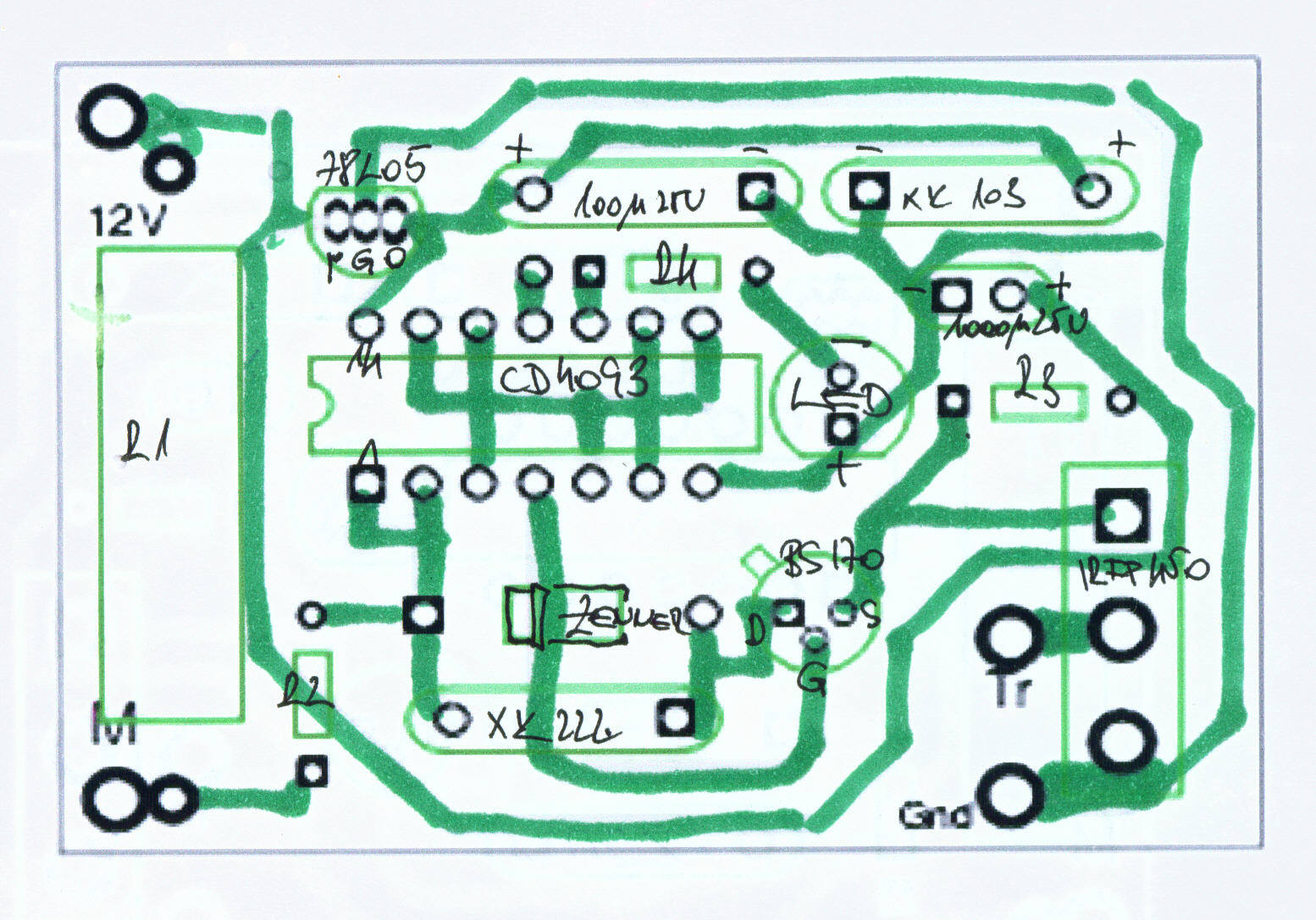
Csövi mindenkinek! Segítsetek légyszi. Az alábbi oldalon lévő e-gyuszit megcsináltam. (http://www.fiat126netclub.hu/cikkgenerator.php?uid=8365389731&rovidcim=tuningegyuszi ) Nem működik csak félig. Mellékelem hogy hogyan forrasztottam be a cumókat. Valaki aki ért hozzá megnézné hogy jól csináltam-e? Előre is köszi.
Az előző képről mint utólag megtudtam lemaradt egy átkötés.Az ic 7-es lába össze van kötve a zenner negtív lábával.Ez nincs a rajzon jelölve.
Sziasztok érdeklődnék ti mejiket ajánljátok egy Nissan CHERRY 1.3 benzines 1983 autóba?
Találtam még egyet megprobalom belinkelni a képet. Bővebben: Link
Sziasztok, nekem is erről a kapcsolásról lenne kérdésem:
http://www.fiat126netclub.hu/cikkgenerator.php?uid=8365389731&rovid...gyuszi El tudnátok mondani, hogy mi a funkciója az áramkör kimenetére kötött gyújtókondinak? Köszi.
tudna nekem valaki panelrajzot küldeni erről???
megköszönném!!
Hello
Tessék, itt van. Én ezt megépítettem, de csak egyszer lett kipróbálva S120-ban, de nem jól járt a motor, azt hiszem kihagyott gyújtásokat. De 99%-ban biztos vagyok, hogy mi volt a gond. A megszakítón levő párhuzamos Cm kondit nem kötöttem ki. Sajna azóta nem lett újra kipróbálva. Ha megépíted és kipróbálod, leírhatnád, hogy mi a helyzet vele. Üdv.
Azért csak halkan megjegyzem hogy ven egy igen nagy előnye a félvezető mentes gyujtásnak !
Mégpedig az hogy az atombomba elektromágneses impulzusát biztosan túléli és nemárt neki a sugárzás se ! Köztudott hogy a kommunista , orosz jáművek nem alkalmazzák a félvezetős gyújtást. Azért ez stratégiailag egy nem rosz dolog hogy el tudunk menekülni a városból ha kitör az atomháború. |
Bejelentkezés
Hirdetés |













