Fórum témák
» Több friss téma |
Na ugorjunk neki ennek mégegyszer, kissé zavaros a kérdésed, szóval, 48V-os a biciklid, és amit arról használni szeretnél az meg 12V-os? Akkor egy 48V-12V átalakító kell neked? Jól értem?
A Te érdekedben használj nagybetűket, és írásjeleket. És figyelj hogy ne írd egybe a szavakat. Szerintem nem akarsz figyelmeztetést kapni. De választ a kérdésedre igen. Én és Doncso sem értettük teljesen a kérdést.
De én szerintem is 48V-12V DC-DC-t akarsz építeni. Igaz ez?
Szevasz!
Mekkora teljesitmenyre kellene? Mit tud az invertered, mik az adatai? (csak gondolom, nem 230V-ot szeretnel a bringadra...)
...Nem tudom sracok, hogy vagytok vele, de nekem Roland-feelingem van....
Mid van???
SZiasztok
Jó lenne készíteni egy kapcsitápot , csak nem értek a tervezéshez. Én valami banálisan egyszerű dologra gondoltam.. Egy 555-ös IC-vel előállítanék egy kb 100kHz-es jelet, majd ezt egy 4027-es ic-vel és két tranyóval ráküldeném két FETre. A FETekkapcsolgatnák a trafót ami a túloldalon előálít +,-,GND-t. Szerintetek ez müködőképes lehet? Vagy ha tudtok mást, ami nagyon-nagyon egyszerű és mégis jó és működöőképes, akkor légyszíves segítsetek: ![]() Köszönöm szépen!
Ez például nagyon-nagyon egyszerű, és jó. Bővebben: Link
Elvileg működne, de csak sokkal kisebb frekin, és a hatásfok sem lenne az igazi.
Nagyobb teljesítményre csak fetekkel és valamilyen meghajtóval lehetséges. Ha komolyan gondolod, csináld TL494-el, mondjuk nem annyira egyszerű mint az 555, de akkor már visszacsatolásról is lehetne szó. Csatoltam egy kapcsolást, ami talán jó lesz neked. Amúgy mihez kell ?
Köszönöm.
Egyébként erősítőhöz gondolnám. Kb 2x50watt és lehetőleg szép hangú... De az erősítőrész majd ezután jön először alaposan szétnézek.
12V-ról akarod működtetni ?
Állj! Ekkora teljesítményhez ez a kapcsolás így még nem jó. Fetmeghajtó kell, mondjuk ir2011, az van a HQ-nak. Hamarosan lerajzolom.
JÓ estét!
Rendes 230-ról akarom működtetni, lényegében az egész cucc egy hifihez hasonló dolog lenne. Holnap majd én is felrakom az elképzelésem, hogy megoldható-e az
Szerintem is csinálj egy Cimó-féle rezonáns tápot, nem túl bonyolult és ha ügyesen megépíted, majd jól beállítod, akkor egy nagyon megbízható tápod lesz. Én már kettőt építettem, kb 600W teljesítményre. Abszolut "golyóálló" mindegyik :yes:
Sziasztok
Én pont ezt az önrezgő dolgot szeretném kiküszöbölni, mert lehet hogy hülye vagyok, de ha jól értem ennek a tápnak szépen, pontosan be kell állítani az értékeit, hogy rezonáljon. És ha jól tudom, akkor egy egészhidas tápegység ezt megoldhatná , meg ugye az elég brutál teljesítményekre is jó Csatolmányban rakom, hogy én mire gondolok, lehet, hogy az egész egy nagy hülyeség, de azért megpróbálnám kikérni a véleményt..
Önrezgő tápnál aligha fogsz egyszerűbbet találni. Ahhoz ,hogy az egészhidas tényleg nagy teljesítményre legyen képes, sokkal többet kell vele méregetni, meg számolgatni. Szerintem 700-800w bőven elég neked.
Amúgy mi az a .dch fájl ?
Sziasztok!
Tudna nekem segíteni valaki abban hogy hol találhatnék egy +- 50V 600W körüli kapcsi táp rajzot és tervet egyben? Komplett lenne a legjobb nekem! Köszönöm előre is! Idézet: „Én pont ezt az önrezgő dolgot szeretném kiküszöbölni, mert lehet hogy hülye vagyok, de ha jól értem ennek a tápnak szépen, pontosan be kell állítani az értékeit, hogy rezonáljon.” Ha önrezgőre készíted akkor a rezonancia frekvenciáján fog működni, nincs mit állítani. Igazából az ilyen tápok rendesen megtervezve, méretezve a leginkább költséghatékonyabbak. Idézet: „És ha jól tudom, akkor egy egészhidas tápegység ezt megoldhatná” Nem tudod jól. A dch-fájlt meg nemtudjuk mivel megnyitni.
Válassz ki egy kipróbált, jól működő kapcsolást és méretezd a szekunder részét a kívánt feszültségre és persze áramerősségre.
Szia! Ez az amit nem találok! Nincs fent komplett ter és rajz! Én legalább is nem találok!
Sziasztok
Köszönöm szépen a segítségeteket, akkor majd lehet nekilátok az önrezgőnek. Mégegyszer köszönöm
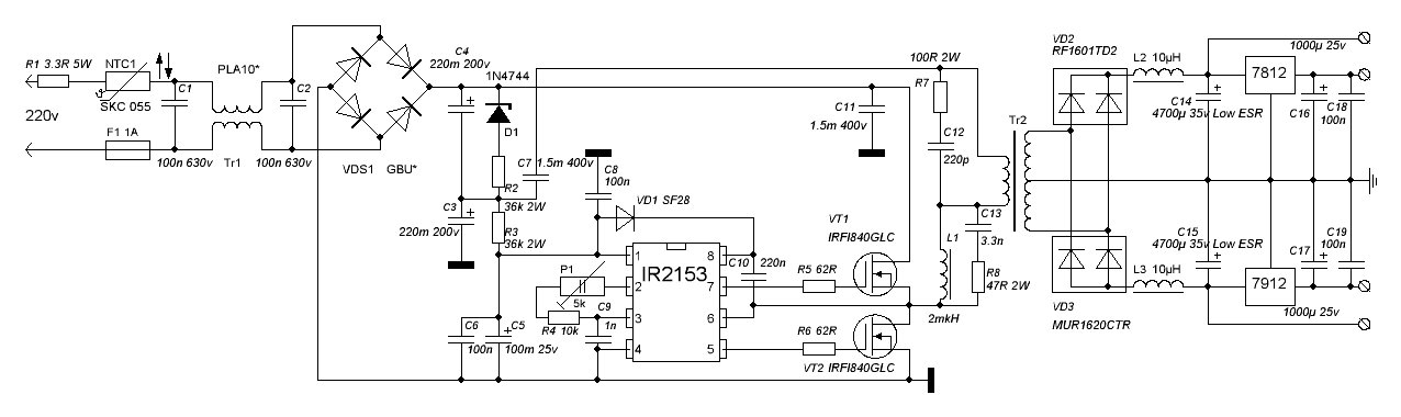
Itt van a Cimó-féle kapcsolás . Eddig kettőt építettem belőle +/- 40V-ra kb 600W teljesítménnyel, ETD 49-es magból, IRFP 450 fetekkel, BYV 79-200 diódákkal.
Folyamatban van egy harmadik is, de ehhez keskenyebb nyákot kellett terveznem, ennek a rajzát ezennel közszemlére teszem, ha valaki hibát lát benne kérem jelezze.
Ezt én is megépítettem és csak ajánlani tudom, tényleg jó kis táp.
Sziasztok!
Egy olyan kérdésem lenne hogy kaptam egy rossz 400W-os számgép tápot és a trafólyát szeretném használni ezzel a kapcsolással (csatolt fájl). Az lenne a kérdésem hogy mennyi menetet tekerjek a primer és a szekunder oldalra és mekkora vezetékből ha a szekunderen egyenbe 2X55V-ot szeretnék kapni? Segítségeteke előre is köszönöm! Roland
Számold ki.
És olvasd át a fórumot, párszor már le van írva minden.
Szerintem az egyik dióda nincs bekötve jobbra lenn. Egyébként valami sematik vagy leírás nincs hozzá? Már mint a kapcsoláshoz.
Először is meg kell mérni a ferritmag Al értékét. Tekerj rá 10 menetet és mérd meg az induktivitását, aztán hajrá.
Itt olvashatsz egy kis tudományt a dologról.
Ez a Cimó-féle táp. Rossz LAY-t mellékeltem.
Íme a jó (remélhetőleg)
Ez tényleg szép. De miért nem csinálod 2 oldalasra és SMD-ből? Praktikusabb és kisebb lenne . Mennyi pénzbe jön ki egy ilyen? Szkópod van?
Az SMD-k végett nem lenne sokkal kisebb. A pufferek, az ETD, a hűtők, fetek, diódák mérete adott. A kétoldalas panelt nem nagyon szeretem, inkább dróttal, rézlemezzel csinálom az átkötéseket. Egy ilyen 600W körüli táp, kb 12.000 Ft-ból jön ki, ha mindent úgy veszel hozzá, de ezen-azon még lehetne spórolni, attól függően hogy mire akarod használni. Sajnos nincsen használható szkópom, de nélküle is megy a dolog. Az induktivitás és frekimérő sokkal fontosabb.
Szia! Mennyiért csinálnál nekem egy 600W +- 50V-ra?
Sajna bedöglött a szkópom is és idő hiányban is szenvedek!
Jó napot mindenkinek!
Készítettem egy kapcsi tápot: IR2153, 2X IRFP460 fetből. A tranyók borda nélkül sem melegednek, de terhelés nélkül is szinte felgyullad a toroid, mi tévő legyek ilyenkor? Toroid: 4 cm széles, 1 cm magas, a tekercs 1mm vastag 50menet. IR2153, CT:15k, CT:330P. Ha valakinek vannak ötletei azt megköszönném! Néhány óra múlva képet is töltök. |
Bejelentkezés
Hirdetés |











