Fórum témák
» Több friss téma |
cimo! mi lenne ha a tápfesz duplznánk és annak megfelelően tekernénk a trafót is nem lenne kihasználtabb pl.: egy 900V-os tranyó??
Helló!
MSN-en megbeszéljük.
Helló!
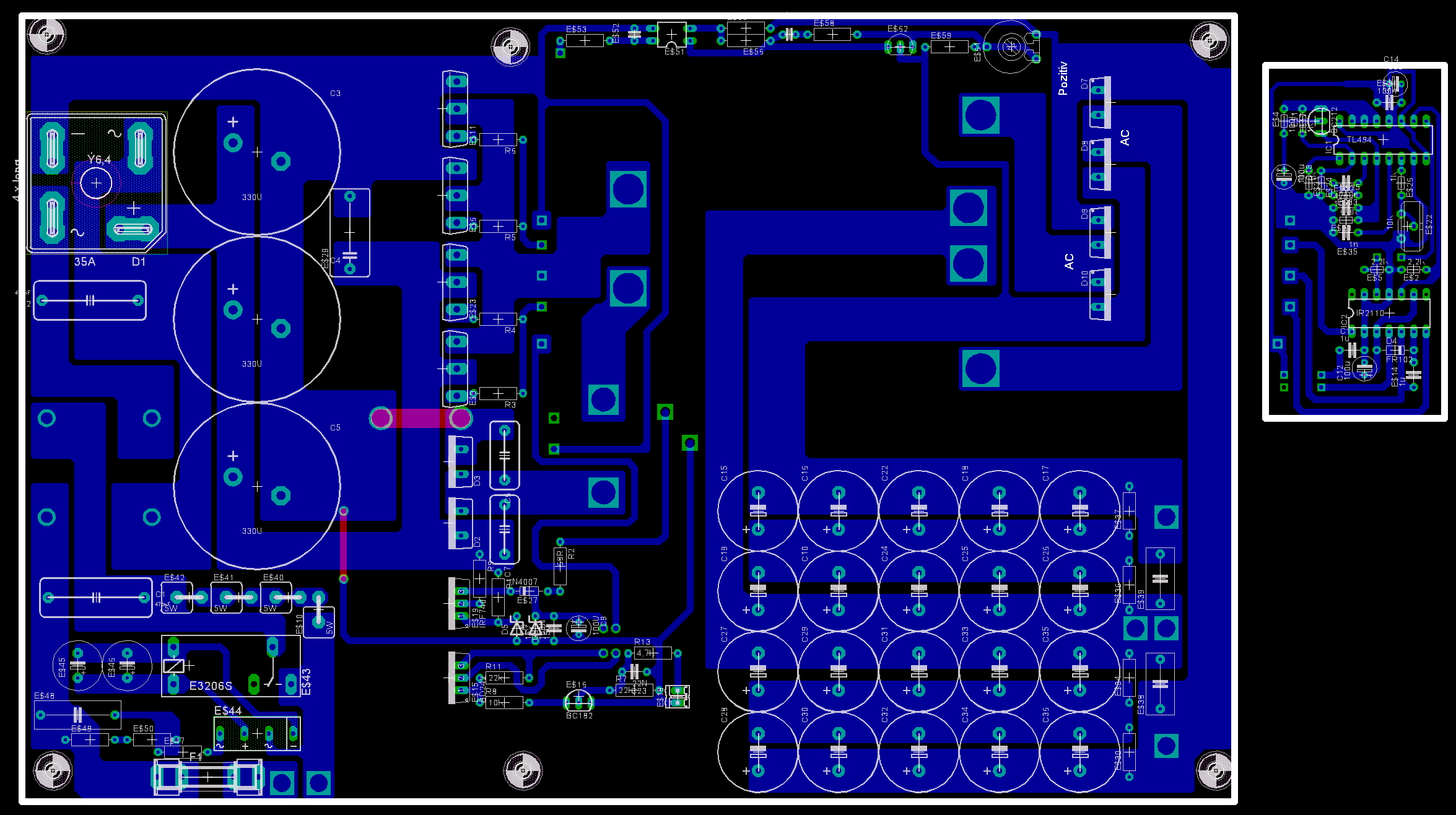
Rakok fel új képet akkor, ez jó felbontású és már áramváltó is van rajta. Alkatrészértékeket direkt nem irtam még. Engem csak a vonalvezetés érdekelne igazából. Egyszer csak a fő panel, vezérlés nélkül.
Udv az uraknak!
No, ido hianyaban most van az eles tesztje a Cimo tapjanak. Meg mindig nincs frekimerom, ugyhogy szemre megy a dolog.... Az tortenik, hogy a nyugalmi aram minimuma 33,5V szekunder feszultsegnel all be, pufferelve, terheletlenul. Komolyabb muterheles nem leven, 50w-os halogen izzok vannak a szekunderen. Ez kb 30mA aramot vesz fel. A feszultseg visszaesik 28V korulire. Ha eltekerem a potit a nagyobb ellenallas fele, akkor emelkedik a kimenofesz, feljebb megy a nyugalmi aram (90mA) es langyosodik az ETD49 (n87 anyag). Mit baltaztam el? IGBT-k vannak a primerben, mellekeltem az adatlapjat. Amugy minden hideg, csak a mag melegszik fel olyan 35-40 fokra fel perc uzem utan. Ha visszatekerem a potit, esik a nyugalmi aram es a szekunder feszultseg, es a mag hideg marad. Varom a szakertok otleteit
Helló ufy!
Ilyen magas tápfesszel már túllőnénk a célon. Szigetelésre még jobban kellene ügyelni. Komoly diódák rezonáns kondik, puffer kellene... Ha nagyon spórolni akarsz az árammal, csinálj push-pull tápot, mint az autóhifikben.
A nyákra hip-hop fellehet pakolni azt a 4 db SMD tranyót.
Ezt az egész cumót azért rakjuk bele, hogy a lomha fetet amit megrendeltél iparkodásra bírjuk. De mint mondtam, senkinek sem árt betenni. Ez elenyésző mértékben bonyolítja a projektet.
Kérdés mekkora a freki és hány menet a primer?
Addig semmi biztosat nem mondhatunk. Az N87-es anyagú vasaknak is meg van adva az adatlapban, hogy x freki, x gerjesztés melett hány mW a magveszteség cm^3-ként. Ha ez kiadna 10W-ot akkor ne csodálkozzunk, hogy melegszik.
Huh, ez a bajom, nincs frekimerom....
Csak L-C muszerem van. Akkor szerintem ott van a gikszi, hogy alacsonyra allitottam a frekit. Raneztem az IR2153 adatlapjara, megmertem az idozito alkatreszeit es igy a freki kb. 42kHz-re adodott. Szerintem ez tul alacsony, a szamitott ertek 47u szorasira es 47nF kondikra 80kHz volt... A primer 24 menet, 20x0,3-as litzebol. Mi a meglatasod az IGBT-krol? Kosz a gyors valaszt. ps: ezek szerint rossz iranyba tekertem a trimmert, nem neztem utana, hogy az ellenallas csokkenesevel no a freki... Akkor az 1nF es 10k idozito-tagokkal elvileg 80kHz, nem?
Hmm.. Legyen benne akkor tranyó is! Milyet rendeljek még? Lassan több alkatrészem lesz mint a boltnak.
Megnéztem konkrétabban a tápot. A forrasztási oldalon volt egy forrasztás ami összeért egy másikkal . Kijavítottam, de nem sokat segített. Most 1.5 perc helyett 2 percig üzemel, és ugyan úgy melegszik. Az a baj hogy nem értek hozzá, és nem tudom mit ellenőrizek. Az erősítőre 35v megy a dvd lejátszóhoz 5-6V . Nem tudom ezek mennyire jó értékek. Milyen kondikat kellene kicserélnem és hol?
A képen amit feltettem bal alsó sarokban van a TL431 ami fűt.
Szia!
Mérd át az összes ellenállást a TL környezetében, cseréld ki az elkókat a szekunder oldalon stb. Valamelyik alkatrész csak színt vall!
Szia!
Mérd át az összes ellenállást a TL környezetében, cseréld ki az elkókat a szekunder oldalon stb. Valamelyik alkatrész csak színt vall!
Ugye ez az a szóban forgó tranyós kiegészítés?
Érdemes a tranyókat összeválogatni, vagy mindegy neki?
Igen ez, csak a bázisok elé nem kell ellenállás!
Összeválogatni felesleges.
Szia! Nos hozzátettem a megrendelésekhez.
A nyákterv hogy áll?
Sziasztok!
Beszereztem néhány vasmagot. Mellékelve csatolom a képüket. A kérdésem az, hogy melyik lenne alkalmas kapcsolóüzemű rezonáns tápegység készítéséhez? A kicsiket egy régi PC tápból bontottam, a nagyot meg valami batár ősírógépből. 35V mellett 2A leadására legyen képes a tápegység, de mindezt 2X kéne tudja, de nem szimmetrikus táppal, hanem két szimplával/asszimetrikussal. Tehát max 150W kell nekem. Még az életbe nem építettem ilyet, és csak annyi fogalmam van erről, amit elolvastam itt és Skory oldalán. Viszont valószínű Skory féle rezonáns tápot építeném meg, mert azt jóval egyszerűbbnek találom (kevesebb alkatrész van benne) mint cimopata félét. De örülnék neki, ha abban is segítenétek. A legnagyobb keresztmetszet amit kívülről le tudtam mérni 10X13mm.
Sziasztok! Egy sztereó EL84 SE + 1db EM34 Csöves erősítőhöz szeretnék kapcsoló üzemű tápot építeni. Lehetőleg nem IRxxxx IC-vel, hanem Ic nélkül, tranzisztorral, FET-tel. PC táptrafójával. Van 1db 2SC4126, 2SC5027 tranzisztorom, K2645, IRF630 FET-em, egyenirányításnak PC tápból TO-220-as diódáim. FET-et tudok rendelni, de szerintem jó lesz a fentiek valamelyike.
300V/400mA, 6V/2A, 25V/1A kellene. Ez ráhagyással 200W, ha jól számoltam. Tudok szerezni még egy (rossz) PC tápot. Ezzez kérnék kapcsolási rajzot. Köszi!
Igen, melyik ferrit az valószínűleg alkalmas.
Valamint méretileg a nagyobbik biztosan, a két közepes talán.
Azt, hogy melyik ferrit azt miből tudom megállapítani?
A képeden mind a négy ferrit.
Rezonáns tápba a alsó középső lenne a legjobb, már a cséve is szóró trafóhoz van kialakítva.
Annak keresztmetszete viszonylag kicsi, a vasmag külmérete 30X30mm, a keresztmetszete kívül, mert a csévetestben nem tudom lemérni: 4 X 9,5mm.
Ebből kijönne szerinted 150W? Alsó-középső alatt ugye azt érted amelyik alsó sorban van és nincs burkolata a réz huzaloknak a csévén?
A 300V feletti Low ESR kondi beszerzése, lehet hogy nehéz lesz. Érdemes lenne egy kis rezonáns tápot csinálnod, ETD 39 maggal. Miért akarod mellőzni az ícét? A Cimó-féle kapcsolás nagyon jó kis cucc, csak ajánlani tudom.
Szerintem az egy ETD29, 150W simán lejön róla.
Rakhatnál fel szemből is egy képet.
Vannak PC táp kondiim, meg kell keresni, meg van egy 400V-os is. De van még 350, 385V-os is. Még 2db MM (150u/350V) kondi is van, egy már benn van az erősítőben. Ja, van még egy 32u/400V-os is. De tudok szerezni még PC tápot, abban van 2db 200V-os, azt sorba lehet kötni. Ezek nem tudom, hogy Low ESR-ek-e, de az egyik 400V-os az az.
Itt van pár kép róla közelebbről.
Szerintem N27 anyagú ferrit.
Az oszlop kör vagy négyzet keresztmetszetű? A cséve alapján így ránézésre nem mondanám hogy ETD mag. Az ETD-k így néznek ki:
És ez mit jelent az én szempontomból (150W)?
Úgy néztem kör alakú az oszlop, de nem nagyon látszik. A ferrit2.jpg file-on talán látszik, hogy abszolút kör alakban van rátekerve a réz. Meg amennyire alá láttam...
Hogyha valóban ETD 29-es a mag, akkor mellékelem az adatlapját és itt van egy kis segédlet, a maximumálisan átvihető teljesítmény meghatározásához.
Igazából Cimó tápegységét azért nem akartam megépíteni, mert elsőre nekem az egy kicsit bonyolult. Azért akarom mellőzni az IC-t, mert ha megvannak hozzá a cuccaim, nem fogok várni, az IC-re, meg miért vennék, ha nem muszáj bele... Megnézem Skori tápját is, hátha az "tetszik".
|
Bejelentkezés
Hirdetés |















