Fórum témák
» Több friss téma |
- Ez a felület kizárólag, az elektronikában kezdők kérdéseinek van fenntartva és nem elfelejtve, hogy hobbielektronika a fórumunk!
- Ami tehát azt jelenti, hogy a nagymama bevásárlását nem itt beszéljük meg, ill. ez nem üzenőfal! - Kerülendő az olyan kérdés, amit egy másik meglévő (több mint 17000 van), témában kellene kitárgyalni! - És végül büntetés terhe mellett kerülendő az MSN és egyéb szleng, a magyar helyesírás mellőzése, beleértve a mondateleji nagybetűket is!
Lehet hogy hülye kérdés, de Germánium dióda helyett jó az egyenirányító dióda?
Üdv!
A kocsiba a helyzetjelző helyére egy erősfényű fehér LED-et tettem. Nem is ez a lényeg. 12V ot kap egy 1 kohm os ellenálláson keresztül és 5 perc mulva meghal. Miért van ez?
Germániumból készült egyenirányító ( dióda ) kell.
Olvastam olyan ellenállásokról, amelyek 1 W alatt használhatók, vagy 1W-osak. Ezek kék alapúak és nem négy, hanem 5 szín van rajtuk. Ugye? Nekem is van itthon egy ilyen ellenállásom, a színkódja:
barna, piros, szürke, citrom, narancs (vagy fordítva a sorrend). Jó ez az ellenállás bele?
Hello!
Elég jó pofa Led lehet, ami kb. 12mA-re "erős fényt ad". Itt valami álruhás van! Mondjuk az ellenállás nem 1kohm, vagy nem azon keresztül kapja a villanyt. üdv! proli007
Gondolom ennek a dekteros (Ős)rádiónak kell valami áramforrás. Négy elem összesen 6V-tal, egyenként 2500mAh-sak jók? Bővebben: Link
Pár sorral lejebb van egy másik kérdésem is. Válaszolnár arra is légyszíves
Kösz köbzoli
Sziasztok!
Ezt a villanymotort szeretném beüzemelni. Segítséget kérnék, hogy mit kössek össze mivel? A képeken látjátok amim van:
Hello
Szerintem a kép alapján egyértelmű, hogy a két lecsípett vezeték helyére kell a 230Vnak kerülnie. A többit meg ne bántsd Üdv!
Szia!
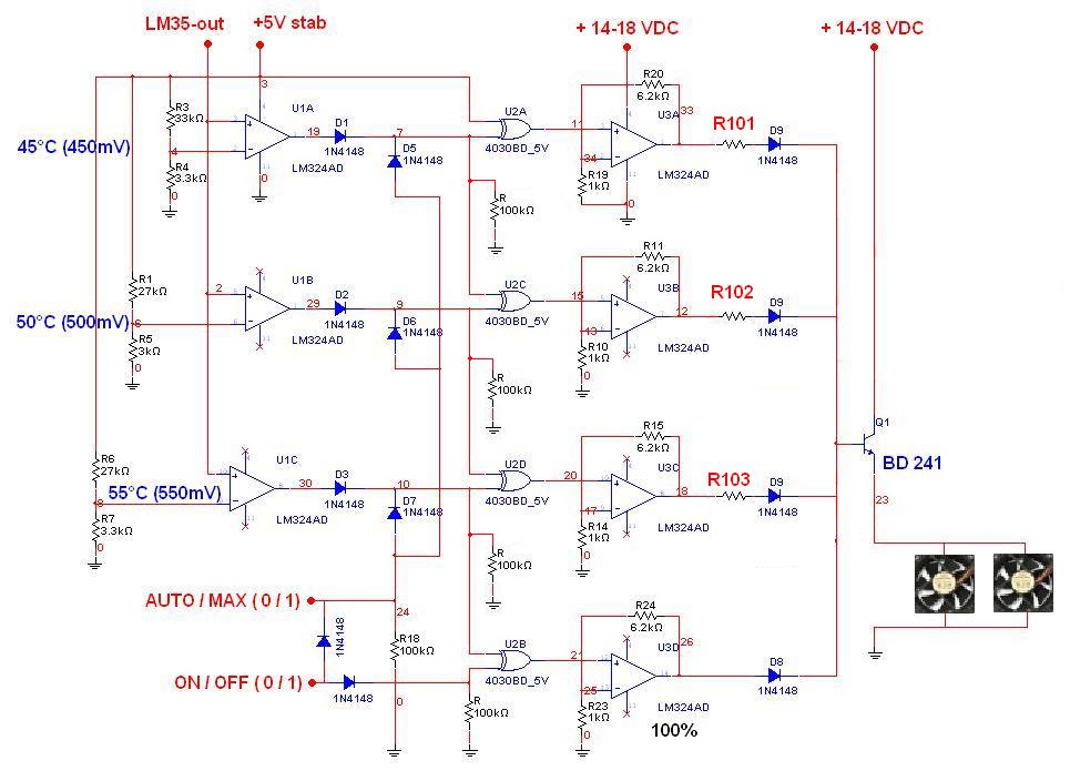
Sikerült megépítenem próbapanelen az egészet: Nem módosítottam semmit, csak ugye 4030 lábait földre húztam, hogy ne legyen bizonytalan. Így most rendesen megy, nem zavarja semmi. Igazad volt, így tényleg necces a venti vezérlése: ez a fesz osztó az OPok kimenetein nem nyerő. Igazából nem befolyásolja nagyon, hoyg milyen arányban osztok feszültséget, de az sokkal inkább, hogy az egyes ellenálláspárok milyen nagyságrendben vannak (pl: 20k vagy 2k nem mindegy). Vagyis elegendő 1 ellenállás, minden kimenetre. Ez már meg is oldja a szabályozást. Az értékeket ki kell kísérletezni. De az való igaz, hogy jó pár volt elveszik. Pl.: 14,8V-ot kapott az IC meg a végtranyó, és 12,3 jutott a ventire (dióda nélkül, ha csak egy kimenetet nézek, 0,6V-al több). Végeredmény: így működik a dolog, de az IC-nek kb max fesz kell, hogy a venti elérje a 12-13V-ot. Nem tudom, lehet, hogy fokozatmentesen csinálom, minden esetre a LED-es cucc az nagyszerűen működik. Köszi a segítséget még egyszer! Üdv! zoka
Még pár kép
Bocsi még egy kérdés! Ennek az antennáját is ki kell vezetni az ablakon, vagy az antenna lehet benn a szobában is?
Ebből meg minden egyből kiderül, a két kis párhuzamos vonal a kondi jele
Tehát vettem 4 méter 3 szálas vezetéket meg konnektordugót, akkor abban a földelés vezetékét(zöld-sárga) nem kötöm sehova?
Ha a motoron, nincs külön földelésnek csavar akkor max valamelyik összehúzató csavarja alá fogatod, és akkor lesz földelése
Még egy kérdés! Ahova az antenna csatlakozik, az a tekercs ne legyen megszakítva, tehát egy drótból legyen összeállítva, mert a YouTube-on sok videót láttam, ahol, meg van szakítva a drót és több kisebb tekercsekből épül fel, ezeknek kombinálásával változik a freki és az adó is. Ennél a rádiónál az adó a tekerős konditól változik?
Ami kapcsolást linkeltél, annak nem kell helyi táp. A rádióadó energiájával működik. Nagy antenna, kis teljesítmény. Nagyellenállású fejhallgatóval működik.
Vagy hangfrekvenciás végerősítőre kötöd, aminek persze kell áramforrás. Olyan, amilyen. De az más tészta. Építhetsz LM386-os IC-vel erősítőt, annak elég 6 volt.
Igen. A vételi frekvenciát ( vivőfrekvenciát ) itt a forgókondenzátorral állíthatod be.
A tekercs leágazásaival a fejhallgató illetve az antenna jobb illesztését érheted el. Azaz hangosabb lesz.
A hangerőt nem lehet egy normál lineális, potival növelni?
Ha igen, hova kapcsoljam?
Nem. Azzal csak csökkenteni lehet.
Valakinek van ilyen fúrója?Bővebben: Link
Ha igen akkor el tudna mondani róla pár dolgot?Például zajszint ,meg még azt ,hogy mekkora a legkisebb hegy amit be tud fogni? Üdv
CRT monitort kene szetszerelnem. Mihez nem kene hozzanyulnom? Mire kell ugyelni?
Húzd le a képcső nyakáról óvatosan a panelt, ügyej rá nehogy nekiüss valamit (a képcsőnek). Ezután szabad a pálya
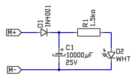
Annyit szeretnék, hogy kocsiban a kilincset megvilággítani.
A 12V-ot az ablakemelöről venném le, de sajnos ez csak akkor világít, ha gyújtás van a kocsin. Szóval én azt szeretném, ha leállítom a motort, akkor ez az 1 led még 30 másodpercig villágítana, az elötte lévő 1,5kohmos ellánálással...
Fogsz pár kondit (ha akarod utánnaszámolok, de tippre 2 darab 4700uFos elég) amit párhuzamosan rákötsz a 12V ra, ezzel párhuzamosan a led+előtét
Szerintem.
Hello!
Azért a rajzot feltehetted volna, mert az a gyanúm, hogy ebben az "alkatrész temetőben" azért még vannak felesleges tiszteletkörök. üdv! proli007
Szia!
Valóban egy alkatrésztemető, mire minden a próbapanelre került, volt vele munka (Még így sem tettem be mindent, csak amit tesztelek..) (R101-103 értékeit kellene még kikísérleteznem) Itt a rajz. És még egyszer mondom, lehet, hogy marad az "analóg" megoldás ![]() Üdv!
Hello!
Így van, ahogy Stefan írja. De úgy gondolom, az emelő motor ide-oda forog, tehát a polaritás a motoron változik. Így szükséges még egy dióda is, hogy fordított polaritást ne kapjon az áramkör. Aztán úgy kell a motorra kötni, hogy záráskor világítson a led. (Gondolom arra gondoltál, hogy ha leállítod a motort, akkor záródik az ablak.) üdv! proli007 |
Bejelentkezés
Hirdetés |




.














