Fórum témák

» Több friss téma
Fórum » Labortápegység készítése
Egyéb népszerű labortáp témák:
- SMPS labortáp
- Labortáp javítása
Lapozás: OK   171 / 847
(#) scooby_ válasza Medve hozzászólására (») Júl 15, 2009 /
 
Nekem bőőven elég a 24V!
Engem a nyákon érdekelne a ki és bemenet!(valahogy sehogysem értem )
Az IC-t meg télleg nem láttam
(#) scooby_ válasza scooby_ hozzászólására (») Júl 15, 2009 /
 
De most legalább fekete a nyák a JPG-ben!
Nemtudom hogy méretarányos-e,a LAY az biztos hogy az!
(SP5-el csináltam)
(#) scooby_ válasza (Felhasználó 13571) hozzászólására (») Júl 15, 2009 /
 
Számozást?
(#) scooby_ válasza scooby_ hozzászólására (») Júl 15, 2009 /
 
MEGVAN!
5,1 bemenet 12,2 kimenet?
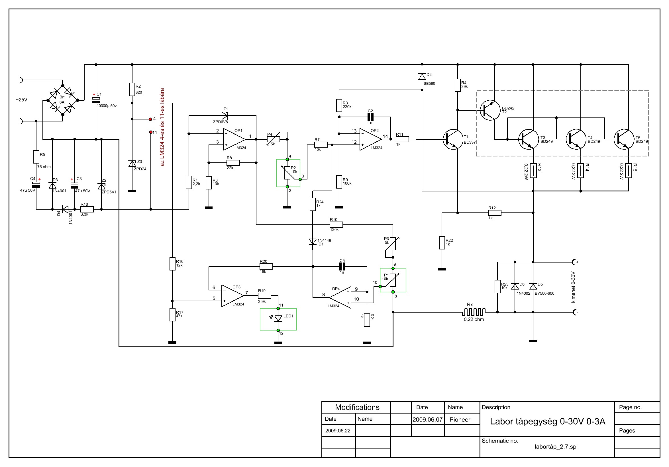
(#) Pioneer válasza scooby_ hozzászólására (») Júl 15, 2009 / 1
 
Szia!
Az általad közölt tápegységet javítottam fel teljesen, az alább közölt kapcsoláson.
A helyedben ezt építeném meg.
(#) Doncso válasza scooby_ hozzászólására (») Júl 15, 2009 /
 
Vagy ha vársz egy kicsit, hamarosan elkészülök egy 50V 10A-es FET-es táp nyákjával illetve tesztelésével.
Üdv.
(#) Thomas10100 válasza Doncso hozzászólására (») Júl 15, 2009 /
 
Helló!

Lehet tudni a FET-ek típusát?

(#) Doncso válasza Thomas10100 hozzászólására (») Júl 15, 2009 /
 
Titkos akció .
Most éppen IRFP460-ak lesznek benne, de jó esély van a sokrétű helyettesítésre, lesz 50VAC és 36VAC változat is.
Hála a segítő jobboknak itt a fórumon.
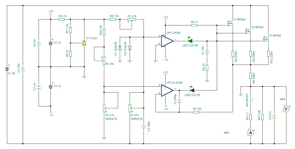
(#) Pioneer hozzászólása Júl 15, 2009 /
 
Esetleg, ha valakinek kell egy végtelenül egyszerű FET-es kapcsolás, íme.
(#) Attila86 válasza Pioneer hozzászólására (») Júl 15, 2009 /
 
- C1 és R6 miért kell? Szerintem kifejezetten káros.
- LED1 és LED2 nagyon ötletes, ennél egyszerűbben tényleg nem lehetne megoldani az üzemmód-kijelzést.
- R1-et és R2-t ki lehetne spórolni.
(#) Pioneer válasza Attila86 hozzászólására (») Júl 15, 2009 /
 
Idézet:
„- C1 és R6 miért kell? Szerintem kifejezetten káros.”

Ezt hogy érted, kifejezetten káros?
Az R1-et és R2-t valóban ki lehet spórolni.
(#) Attila86 válasza Pioneer hozzászólására (») Júl 15, 2009 /
 
Az az R-C tag gyakorlatilag megnöveli a fetek gate-kapacitását, amit a műveleti erősítőknek (üzemmódtól függően valamelyiknek) kell töltögetni meg kisütnie. Ettől lelassul a szabályozás.
(#) Pioneer válasza Attila86 hozzászólására (») Júl 15, 2009 /
 
Ebben igazad van!
Akkor a LED1 katódja és a föld közé kell egy 1nF körüli értékű kondi a negatív visszacsatolás végett.
(#) Attila86 válasza Pioneer hozzászólására (») Júl 15, 2009 /
 
Igen. Én 100p-1n közti kondenzátort tennék oda.
(#) Pioneer válasza Attila86 hozzászólására (») Júl 15, 2009 /
 
A kapcsolás, az általad javasolt módosításokkal.
(#) Attila86 válasza Pioneer hozzászólására (») Júl 15, 2009 /
 
Látom az osztók értékeit is újraszámoltad. Szuper!

Még eszembe jutott valami: Bár ez nem annyira lényeges, de én LM358 helyett inkább NE5532-t használnék. Ez sokkal precízebb és ami miatt ajánlom az az, hogy az LM358-nál hatszor kisebb az offset driftje.
(#) Pioneer válasza Attila86 hozzászólására (») Júl 15, 2009 /
 
Természetesen, elég sokfajta műveleti erősítő felhasználható ide.
(#) scooby_ válasza Doncso hozzászólására (») Júl 15, 2009 /
 
Inkább az 50V-os,mert nekem csak 30 illetve 14V-os trafóm van(a 14V-os forrasztópákának van ítélve.)
(#) Doncso válasza scooby_ hozzászólására (») Júl 15, 2009 /
 
Már csinálom a nyák tervét, napokon belül remélhetőleg tesztelhető állapotban lesz. Szimulátorban nagyon jól viselkedik, meglátjuk élőben is mit produkál. Előre szólok, iszonyat borda kell majd hozzá .
(#) scooby_ válasza Doncso hozzászólására (») Júl 16, 2009 /
 
Az nem gond!
Max rászerelek egy csődarabot(abbol van elég)
[OFF]Zoly mingyárt jön,mert vagy 200 témában értesítése van azt mondta
Ő a szelem,mindenhol ottvan
(#) scooby_ válasza scooby_ hozzászólására (») Júl 16, 2009 /
 
Amúgy még ittvan a 30VDC-os kapcsolóüzemüm is!
Megvan a vezérlő IC is,de nemtudom hova kéne rá kötni a potmétereket,és elvileg nem is lenne labortáp minőségü
(#) zoly15 válasza scooby_ hozzászólására (») Júl 16, 2009 /
 
Jajjamár
Csődarab minek a hűtésnek?
Vízhűtés?
(#) scooby_ válasza zoly15 hozzászólására (») Júl 16, 2009 /
 
Vízhűtés?
nem rossz ötlet!
(#) zoly15 válasza scooby_ hozzászólására (») Júl 16, 2009 /
 
Miért, akkor minek a csődarab?
(#) SALáta hozzászólása Júl 17, 2009 /
 
Az Alkotó féle rt táp modifikációjával kapcsolatban lenne kérdésem, hogy tudnék több 2n3055 tranzisztort használni a tápban? A rádiótechnika újságban maximum 5 tranzisztort ajánlanak a kapcsoláshoz, csak a meghajtó tranzisztort BD241 et cseréljem nagyobbra? Például BD249C re. Minden határadatát változatlanul akarom hagyni, csak a bordát szeretném gyorsabban felfűteni mivel ott helyezném el a fix hővédelem (bimetál) áramkörét.
A több tranzisztor között jobb lenne a hőeloszlás. A bordám mérete nem akadályozó tényező.
(#) Alkotó válasza SALáta hozzászólására (») Júl 17, 2009 /
 
Simán beraksz 5-öt, de ne várj tőle csodát (a meghajtót nem kell kicserélni, jó az eredeti). Ha L idomod felveszi a hőt, akkor már nagy gond nem lehet a 4 tranzisztorral se. Az L és a borda közti hőátadás nagyon jó, szinte ideális (nagy a felület, nincs csillám, szinte tetszés szerinti finomságúra polírozható az éintkező felület).

4 tranzisztornál, feltételezve, hogy azért nagyjából egyformák az elektromos jellemzőik, azaz egyenletesen oszlik el rajtuk a teljesítmény, 1,25A jut tranyónként. ezt biztosan kibírják bármeddig. Ettől kritikusabb az eldisszipálható teljesítmény, ami 5A-nél, és mondjuk 10V tartaléknál, persze rövidzárral, összesen 60x5=300W, amit ha negyedelsz, 75W jut tranyónként. Na ez az ami sok lehet, de addig bőven kibírja, míg a hővédelem leold.

Fontos!! Ez a táp eredetileg csak 35V-ra lett kitalálva, csak én húztam fel 50-re. Viszont ennek azaz ára, hogy ÉSSZEL kell használni (ez általában majdnem mindennek jót tesz).

Ha pl. 24V-on terheled 4A-el (ezt én kipróbáltam egy ilyen izzóval), vígan elmuzsikál 55°C körüli hőfokkal, akár órákon keresztül is. És ugye éppen erre van kitalálva, ezért növeltem meg a feszültségét, hogy pl. erősítőket lehessen vele éleszteni, a végleges tápegységnek megfelelő feszültséggel.

Alkotó
(#) niedziela válasza SALáta hozzászólására (») Júl 17, 2009 /
 
0,1 Ohm -t tegyél minden emitterágba.
(#) djgombi hozzászólása Júl 17, 2009 /
 
Sziasztok! Az lenne a kérdésem, hogy ez működő képes kapcsolás?
Köszi a választ!
>>>> KATT <<<<
(#) Alkotó válasza niedziela hozzászólására (») Júl 17, 2009 /
 
Ha ugyanarról a tápról beszélünk, akkor ne változtass az eredeti emitter-ellenállások értékén.
Persze vannak olyan elvek, amik indokolnák a csökkentést, de minél kisebb az ellenállás, annál precízebben egyformának kell lennie a tranzisztoroknak. Ha szélsőséges esetben teljesen egyformák, akkor akár rövidzár is lehetne helyettük. De a tranyók nem egyformák, sőt a különbözőségük még az éppen átfolyó áram nagyságától is változik, tehát nagyon is jó lesz az a 0,22ohm.

Alkotó
(#) proli007 válasza djgombi hozzászólására (») Júl 17, 2009 /
 
Hello!
Elvileg működőképes, gyakorlatban elhibázott még szöveg is, ami hozzá van írva.
- A BC179 helyére olyan tranzisztort kel tenni, aminek kollektorárama meghaladja az LM317 1,5A-es kimenőáramát. Mert amikor az Rf ellenálláson létrejön a túláram korlátozás, akkor a kimenő feszültség csökkenésére az LM317 kinyit, és táplálja a kimenetet. Ilyenkor a BC-nek le kellene nyelni az 1,5A áramot. Az viszont 100mA-es.
- A kimenő áram számítása hibás, mert nem csak a BD242-őn áthaladó áramot kell figyelembe venni, hanem az LM által szolgáltatott 1,5A-t is. Tehát a mintapéldában 0,65V/0,22ohm=2,9A Azaz 3A kimenőáramot ír, de a valóságban 4,5A folyhat.
- A BD242 gyenge, mert maximális árama éppen a 3A és ha a nyers tápfeszültség 20V. Akkor rövidrezárt kimenet esetén ez 60W-ot jelentene, miközben a a BD242 csak 40W-os. Mindenképpen indokolt, nagyobb teljesítményű tranyót választani ide.

Valószínűleg, ahonnan koppintották a kapcsolást, a kis teljesítményű LM317L volt az áramkörben, és nem volt a kimenőáram 3A.
üdv! proli007
Következő: »»   171 / 847
Bejelentkezés

Belépés

Hirdetés
XDT.hu
Az oldalon sütiket használunk a helyes működéshez. Bővebb információt az adatvédelmi szabályzatban olvashatsz. Megértettem