Fórum témák
» Több friss téma |
Szevasztok.Ami a képen van az egy Lada alapjárati elektronika.Nézzél rá a Lada barátikör oldalára,ők sok
mindent fabrikáltak maguknak.Hali.
Köszi az infót!
Hali.Találtam ithon,LADA e.feszszabot.Ezen csak három kivezetés van. 31. (D-) Test-GND
67. (DF) Gerjesztés 15. (D+,30) Gyujtáskapcsolora. - (54) Töltés jelző A zárójelben lévő jelölések egy NDK-s,szabájzórol valók. Ha jól láttam,a motorodon,külön álló diódahid van?Azokat le tudtad elenőrizni?
Helló!
Vettem ETZ egyenirányítót, és LADA fesz szabályozót. Olyat ami 2+föld kivezetéses. 600Ft volt postával.
Hali. Akkor a problémád meg oldódott.Valami infót írhatnál a dióda hídról,(hol/menyibe kerül/esetleg a diódák tipusa).Persze csak ha publikus.Amúgy meg jó időt,széles utat,a motorozáshoz.
Hali!
Az egyenirányító az 3000Ft volt postával, valami ősdiódák vannak rajta, hamegjön akkor megnézem a tipusát. Vaterán vettem. Amúgy ez csak egy motorblokk, váz nélkül. Szöcske lesz belőle, ha beindul
Hali.A szöcskéhez sem árt a szép idő,bár út nem igen kell neki.Előre is kösz az infót a diódákról.
Helló!
SY170/1 a diódák típusa.
Kössz az infót.Van itthon egy marékkal.
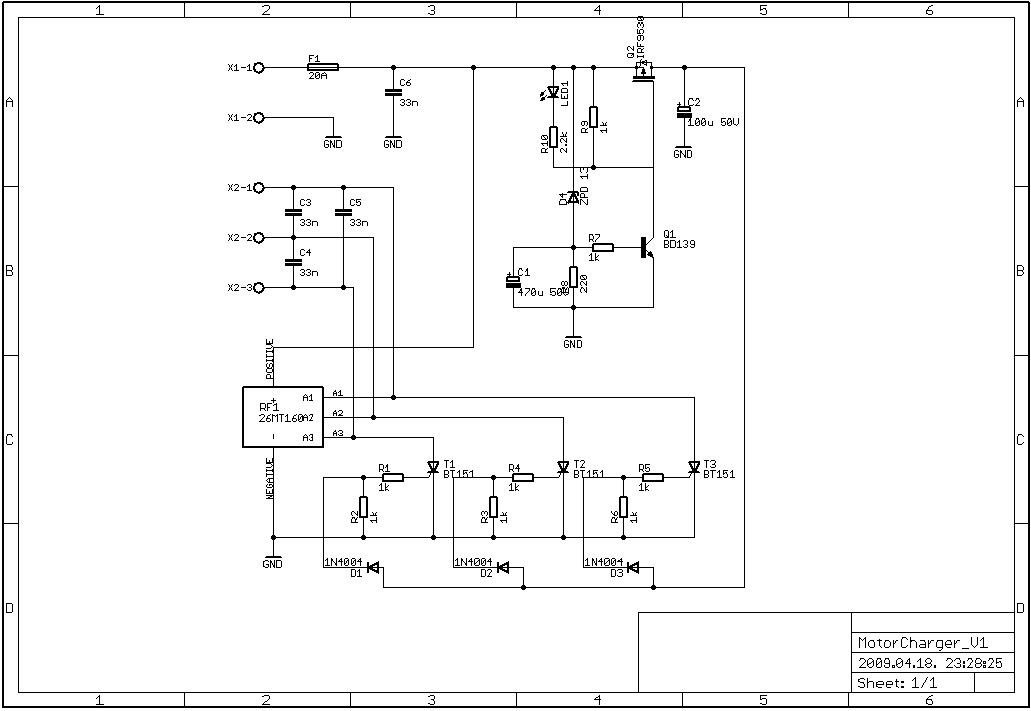
Üdvözlök mindenkit.Sikerült meg építenem,a motoromba a
fesz.szabot,köszönet érte mindenkinek.Sajnos némi problémám van vele.Kb.7000-es fordulat fölött,el kezd bizonytalankodni.Szkópon nézve,nagyokat ugrál a jel.Nem nagyon bízok a régi orosz szkópomban,de eddig nem volt vele bajom.Egy régebbi motor egyen-irányítóját raktam be egyelőre.Ez egy 1985-ös SUZUKI GS.ből valo. Anyít sikerült ki bogarásznom,hogy szilicium diódák vannak benne (szerelhető).Van egy, egy hengeres APRILIA 4T motorom is,abban kiválóan működik.A nagy motorom,16500-nál szabájoz le. Nem lehet hogy a nagy fordulat számokkal függ össze problémám?Ha valaki tud valamit hozzá szólni a dologhoz,kérem tegye meg.Köszönöm.
Végülis melyik változatot épitetted meg és milyen tipusú diódákat illetve tirisztorokat használtál.
Mit értesz azalatt,hogy nagyon ugrál a jel. Több periódust testre zár,és ilyenkor megszűnik a töltés?
Szeva.A Lui3,(Honda VFR750) által közöltet építettem meg.A tirisztorok:BT152-800R,a dióda-híd:45PI(1)2_28_86,csak nehezen tudom le olvasni.7e-ford. fölött,fel ugrik a fesz.16-18V-ig.Ha vissza veszem a gázt beáll 14,xxV-re.Teljesen rendszertelenül csinálja.Az aprilliámon jól működik,de az nem forog 6-ezernél többet.Volt hogy próbáltam egy kicsit felpörgetni 14-16 ezerig,és jól működött,aztán a köv.indításnál megint ingadozott,lámpán is látszott hogy változik a fényereje.A csatlakozásokat,forrasztásokat többször is le ellenőriztem.Most hogy ezt írom,közben kipróbáltam,most jól működik.De meddig?Nincs a tirisztoroknak,vagy a diódáknak valami határ frekvenciájuk?Kössz a választ.
Alighanem rátapintottál a lényegre:a határfrekvencia a bűnös. Próbáld ki BT151 tipussal is ,csak az a baj,hogy ez kisebb terhelhetőségű. De lehet,hogy csak az ellenálláscsere is megoldás,illetve a zenert is cserélheted 1,3W-os tipusra,és ekkor már bátrabban csökkentheted az ellenállásértékeket is.
A leirásod szerint ugyanis nem gyújtanak be a tirisztorok.
Üdv.Tanácsod szerint,ki cseréltem a zénert (1,xxW), és kisseb (180 ohm) ellenálásokat raktam be.Ezzel párhuzamosan,készítettem egy diódahidat is,sajnos csak 8A-osak,de így legalább egy hűtőbordára fel ment az egész.Teljes a siker!Többféle fordulaton is mértem minden hol beált,a 14,xxV-re.14,6V-nál több nem volt egyszer sem.Persze a puding próbája az evés.Ezért ki vittem az életbe.Az aksit le merítettem egy kicsit,(had dolgozzon a szabályzó).kb.120Km mentem vele végig
világítással,változó fordulatszámokon.Otthon megint,le ellenőriztem,de minden OK.volt.A fesz.szab allig langyosodott.Most este is próbáltam,indult a motor pöpecül.Köszönöm a segítséget mindenkinek. Ui. Ha meg tanulok, egy kapcsolási rajz szerkesztőt rendesen kezelni,akkor felrakom ide a pontos,módosított rajzot.Rajta vagyok a dolgon.http://www.hobbielektronika.hu/forum/wtopic.php?post_id=310965&act=modpost&pop=1#
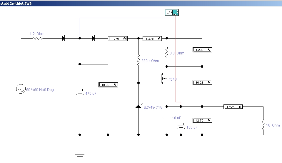
Sziasztok nekem olyan problémám lenne hogy egyfázisú generátor van ami csaknem 100W és nem gerjesztő tekercses a fesz is felmegy rajta 50 V fölé.
És ebből kéne nekem 12V 10W kb csak 2 műszernek. Nem tudom hogy ezek a tirisztoros megoldások el tudnak-e ennyi többlet teljesítményt "fűteni". Szimulátorban összedobtam egy Fet-es kapcsolást ami egész jól működik és ezt szeretném ha megnéznétek. Csak ideális diódákkal működik, ezért kérdezem hogy a valóságban működhet-e, mit lenne érdemes máshogy csinálni. Köszi.
Szerintem a fet veszettül fog fűteni. Nézz szét találsz valamelyik motor-akkutöltögetős topicban egyszerű tirisztoros szabályzót egyfázisra is.
Bocsi azt nem irtam hogy nincs a motorban aksi.
Lehet én nem értem. De a kapcsok alapján a tirisztoros leföldeli a többlet teljesítményt. Ez jó lenne ha lenne sok fogyasztó és a többlet teljesítmény aránya kisebb lenne. De nálam nem ez a helyzet. Azért találtam ki ezt a Fet-es megoldást mert ezen csak annyi áram folyik amennyit fogyasztok, nem pedig az összes többi maradék teljesítmény.
Üdv!
van itt nekem egy fesz szabályzó, a gond csak az h nem tudom, hanyas érintkező mi rajta. Ebben szeretnék segítséget kérni tőletek. A yamahámban beszart a fesz.szab, ez olyan h 4 vezeték jön ki belőle. Van egy másik is, egy apriliáé, ezen több érintkező van, de csak 4 volt használva ezen is (abból ítélve h az a négy érintkező szép tiszta, a maradék 3 viszont csupa retek). Na most az apriliáén csak számok vannak 1-7ig, de nem tudom mi micsoda. 1-2-6-7 es érintkezők voltak bekötve. Valakinek meg tudná mondani nekem, hogy tegyem be? Mellékelek egy képet is róla.Nem valami jó minőség, de a telefonom sajnos csak erre képes.. Köszi!
Sziasztok,
Készítettem egy fesszabályozót a YAMAHA SR125-ös motoromba. Minden 3fázisú töltéssel ellátott motorhoz használható. Minden févezetőt csavarozhatónak választottam,hogy könnyebb legyen szerelni. Ime a rajz:
A zenerfeszültséget jobb lenne 6V környékére választani (kevésbé változik a hőmérséklet hatására), és a gate ellenállásokat is csökkenteném, mondjuk 680 ohm-ra. A 470µF is kicsit sok, bár ez generátorfüggő.
Igen a zener feszültségét lehetne kisebbre választani és elétenni egy ellenállás osztót és valamivel pontosabb lenne.De ez volt a fiókban....
![]() A gate ellenállás nekem először 470Ω volt de nagyon melegedett,kicseréltem a jelenlegi 1kΩ értékre és jól működik vele.A használt félvezető BT151 tartóárama 10-40 mA között van,így benne vagyunk a tartományban. A 470µF-ra szükség volt,mert 220µF-330µF-al nem volt túl stabil.
Nos én egy kicsit nagyobb problémával néztem szembe,meg nemis tünik egyszerünek a feladat
Egy Qvad 200 ccm motorra kisérletezem a töltésszabájzót de semmiképp nem akar beválni. Mostmár rátok bizom a problémát Tehát 1 fázisu kimenet. Alapgázon 17...19volt. Teljes gázon 70...75v.. Eléggé nagy az amper teljesitmény,mert az 50w-os halogén izzót azonnal kicsapta alapgázon.... .... Még talán nem is volna gond hogy 50 euró a saját neki való szabájzó,hanem hogy itt szerbiában nem lehet hozzájutni. még ha hozzá is jutnánk nem tudnám bekőtni mert minden kábel le van csupálva a motorról.....sajnos.. Na kiváncsi lennék erre miien rajzot tudtok ajálni?
Üdv Mindenkinek.
Elnézést, hogy beleszólók, de én is motoros vagyok.A kinai Keeway 250 cm3 is 3 fázisú, tirisztoros, 12V-s Minden alkatrész olcsó hozzá. (pl komplett gyújtás 3500Ft) Szerintem a fesz szabályzó sem drága. Az elv ugyan az. Nekem jól bírja. üdv
Ez igaz,csakhogy nem a Keeway szisztémárol van szó.
Hanem Yamaha Corporation......4 kerekü.. S,tényleg csak 1 fázisos. De ma próbaképpen ráillesztettem egy egyenirányitót.. Majdnem hanyattestem mikor a müszer 168 voltot mutatott egyenáramon :eek2: Azt már majdnem sokallom De akkor hogy lessz ebböl 12 volt? Már kezd foglalkoztatni a gondolat hogy áttekercselem,mint a Jawa stellánál a világitó tekercset
Némi átalakitással tökéletes lehet ez .
A háromfázisú diódahid helyett sima graetz kell, a tirisztorok számát csökkented kettőre, a vezérlés maradhat egy az egyben ugyanaz. Feltétel:a töltőtekercs kezdete, és vége is ki van vezetve, és egyik sem testelt.
Bocs valami nem jó,,nem birom megnyitni az ''ez"-t
köszi!
meg mindjárt hozzá is fogok... azt hiszem van is ithon hozzá való minden alkatrész
Helló Cumo.
Mint mondottam nem akarok beleszólni, de fantázia megmozgató ötletnek szántam. (egyébként nem tudom, hogy mi a keeway szisztéma) Szerintem (mint elektromos ember) a feszültségszabályzás nem függ a kerekek számától. Amit én ajánlottam az egy olcsó, kész, mechanikailag jól kiépített, és hűtött alkatrész. A három fázist egyébként lehet közösíteni 1 fázisra. Mielőtt még tiltakoznál, tudom, tudom. De mivel azonos technológiával, azonos gépen készültek a benne lévő diódák, a karakterisztikájuk nagyon hasonló lehet, így gyakorlatilag összeköthetők. Elnézést a tipp adásért, részemről visszavonulok, és maradok mint olvasó. (egy kis helyesbítés: 168V-t csak egyenfeszültségen mutathatott, és mivel kizárt dolog hogy szinuszos legyen, valószínűleg az sem igaz, de ezek már nem fontosak) További sok sikert |
Bejelentkezés
Hirdetés |












