Fórum témák
» Több friss téma |
Sziasztok!
Nem rég nyitottam egy témát, de nem jól fogalmaztam meg a topik nevét. Bár kaptam egy két jó ötletet, de megoldást még nem találtam. Szükségem lenne egy félvezetős öntartó kapcsolásra, lehetőleg minél egyszerűbbre. 5V os tápfeszültség vezérli az áramkört, a be bemenet -5V impulzusra kapcsolná be az áramkört, a be kimenet -5V impulzusra kapcsoná ki az áramkört. Azaz a kimeneten +5V ra lenne szükségem. Előre is köszönöm a válaszokat.
Ez így nem egyértelmű, mit is szeretnél? Valami bistabil áramkört? A -5V-os impulzus először bekapcsolja, majd a következő impulzus kikapcsolja? Vagy van két bemenete az áramkörnek, az egyik bekapcsolja, másik kikapcsolja?
Szia!
A másik topikban ajánlott áramkör egy kis változtatással erre a feladatra is jó. A BE bemenetre jutó minden negatív impulzus vált egyet a kimeneten. A KI bemenetre jutó negatív impulzus kikapcsolja a relét. A két áramkör akár egy közös nyákon is megvalósítható néhány átkötés, jumper felhesználásával. Szia
Sziasztok!
Köszönöm a válaszokat! Próbálok mindenki kérdésére válaszolni. Ez egy terepasztal vezérléséhez kell.Ez mutatná a vonatfoglaltságot. Eddig relékkel volt megoldva, de a relé nem jó mert túl rövid ideig kapja az impulzusokat a meghúzáshoz. Az asztal kész van, már működött, csak a vezérlést szeretném átalakítani félvezetőssé. Az érzékelés olyan mágneses érzékelőkkel van megoldva, amik úgy néznek ki mint egy kis ic, 4 kivezetéssel. Feszültséget kell adi a szélső kivezetéseire, és ha mágneses teret érzékel, a középső kivezetésein NEGATÍV fesz jelenik meg. Tehát ezért fontos hogy negatív impulzusra működjenek a bemenetek. Nem megoldás az egy bemenetes áramkör, ezért van szükség külön bekapcsoló bemenetre és külön kikapcsoló bemenetre Tehát mindenképp fontos hogy a be bemenetre kapcsolt negatív impulzus CSAK bekapcsolja, a ki bemenetre kapcsolt negatív impulzus csak kikapcsolja. Pont mint a relés öntartásnál, az egyik nyomógomb bekapcsolja, a másik kikapcsolja. Sziasztok!
Ne haragudj, de képtelen lennék belemélyedni egy pic es dologba. Az már túl nagy falat lenne nekem.
![]() A nyákot még talán talán el tudnám készíteni, de a programozásáról és egyáltalán a pic ről halvány lila fogalmam sincs. Modjuk úgy , egy kezdő, elektronika iránt érdeklődő, de nem túl ígéretes figura vagyok. )))Hát valami hozzám illő megoldást tudnék elkészíteni. ![]()
Gondolom ez a mágneses érzékelő 5V-al működik, de akkor a 0V-nál negatívabb feszültség nem jöhet ki rajta. A kimenetre pedig egy tároló ic-t kell kötni.
Igazad van, 5v os at tápot használok.
Mondhatjuk úgy is hogy 0v nál nincs alacsonyabb fesz. Csak a szokás hatalma miatt írtam -5v ot, mert én még úgy tanultam hogy pozitív polaritás és negatív polaritás. ![]() Simpi válaszára reagálva, 13 külömböző áramkört kell készítenem. Ez azt jelenti, 13 külömböző bekapcsolás, kikapcsolás és kapcsolt szál. ![]()
Szerintem a legegyszerűbb és semmi billenőkör nem kell hozzá: Tirisztor!
A gate-tel vezérled, persze egyenáramon nem zár le, hacsak az anódárama nem esik tartóáram alá! Magyarul egyik kapcsoló a Gate-et feszíti elő, egy másik pedig a főáramkört szakítja meg!
Hello!
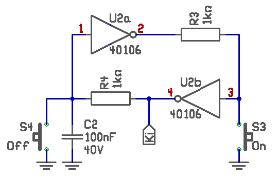
Ha jól értelmezem a vezérlést, akkor ez megfelelhet neked. Ha a bemenetet a +5V-ra húzod kikapcsol, ha a GND-re (0V) bekapcsol. És a hiszterézises inverter úgy is marad, ahogy az utolsó állapotba billentették. Ebben az olcsó IC tokban ebből a fokozatból 6db van. üdv! proli007
Szia,
A topik cimerol rogton tirisztorra gondoltam - ahogy az elottem szolo is irta. Az mellekelt aramkor egy tirisztor mukodeset mutatja be. Csak pongyolan a mukodese: A J1 nyomogombon keresztul folyamatosan zart az aramkor a tirisztor fele, de a tirisztoron nem jut at addig amig a J2-t egy bizonyos ideig (par mikroszekundumig) le nem nyomod. Miutan az izzo kigyulladt (tirisztoron at folyik aram) a J2-t el lehet engedni es az izzo addig vilagit amig a J1-et le nem nyomod. Lenyegeben egy ontarto rele kapcsolasnak felel meg annyi kulonbseggel, hogy gyorsabb, kisebb a fogyasztasa es nincsenek mechanikus alkatreszek. Remelem ez megoldja a problemat.
Szia Proli007!
A kapcsolás már majdnem jó lenne, azzal a külömbséggel hogy az off állapotot egy másik bemenetre kapcsolt gnd -nek kellene kiváltani, nem egy pozitív jelnek.
Köszönöm szépen, azt hiszem ez jó kapcsolás lesz!
Egyszerű, könnyen elkészíthető
Sajnos régen tanultam,és az egyszerű dolgokról hajlamos vagyok elfeledkezni de 6.9.1 ábra még egyszerűbb.Talán két NAND kapu a bemeneten két felhúzóellenállás meg a kapcsolók és kész.
Ha az előző kapcsolás nem működik a szimulátorban az a szimulátor baja.Suliba legalábbis tanították .5.6.10 ábra
Hello!
Jól írja Simpli, csak a bementi osztókra akkor már semmi szükség. Sőt, ha biztosítva van, hogy az On és Off nyomógombok egy időben soha nem lehetnek nyomva, (pld. az egy váltóérintkező) akkor még a két ellenállásra sincs szükség. A kondi is csak a bekapcsolási alaphelyzet beállításához kell. Viszont így ponált és negált kimeneti lehetőség is van. üdv! proli007
Hello!
"Kis hiba", hogy a Be gomb megnyomásával, Q1 kinyíródik! üdv! proli007
Sziasztok!
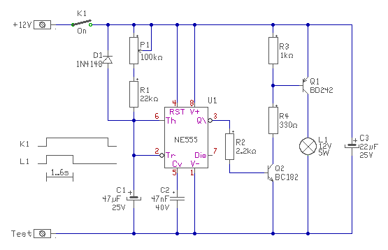
Egy nagyon egyszerű kis kapcsolás érdekelne PNP tranzisztorral! Amit tudnia kellene, csak annyi, hogy ha meg kapja a 12v-ot, kigyullad egy 12v 5w os izzó és 3-5 másodperc múlva kialszik, mind addig még áramalatt van. Ha áramtalanítom és újra rákapcsolom, ismételje az előbb leírtakat ! Hajdanában a multivibrátor produkálta ezt a működést ha valamit elszúrtam rajta! (két izzós villogók "gyártása" során) Előre is köszönöm a segítségeteket ! Üdv. Miki
Hello!
Ez inkább egy NE555-nek való feladat, ha a topikot megnézed, találsz is benne neked valót. Egyszerű tranyókkal, nehéz korrekt áramkört kialakítani. Kis hibája lesz, hogy kikapcsolása után kicsit várni kell, hogy a kondi kisüljön, mert a következő időzítés akkor rövidebb lesz. De legyen kedved szerint. üdv! proli007
Szia proli007 !
Köszönöm szépen a rajzot! Az egyszerűség végett gondoltam a tranzisztorra és azért pnp-re, hogy pozítív legyen a kapcsolt feszültség. Böngésztem az 555 ös topikot de sajnos annyira amatőr vagyok, hogy nem látom a fától az erdőt!
Hello!
Hát ha nincs-nincs, akkor legyen. Bár ennek köze nincs a topik témájához, mert minden van benne, csak öntartás nincs. (Poti nem feltétlen szükséges bele, lehet fix ellenállás is.) üdv! proli007
Az jo lett volna ha kapcsolasi rajzot teszel ide,.Honnan a -5V ?.Ok az erzekelo ilyet ad valahonnan .Valahogy meg lehet "forditani" a jelet ez nem problema .De nem tudom elkepzelni mik vannak a kapcsolasban. De ha van -5V a "0"V-hoz kepest akkor lehet a minusz tartomanyba is mukodtetni az alkatreszeket ez nem lenne problema.Az "oszto" FlipFlop pozitiv tapellatasat a "0" -rol veszed es a -5V lessz a "nullaja".Ilyen "oszto" aramkor vegy kulon IC vagy szamlalokban talalhato. SN474 = ket "D" tipusu "bistabil" van a tokon belul, de a binaris szamlalokba is van "bistabil" szamlalo aramkor pld, SN493.Ezeknek megfeleloje CMOS tipusu is van MMC 4013 = ket "D" bistabil.
valamint MMC 4017 ,4018 ( Johnson szamlalok) . Egy rovid impulzust meg lehet " hosszabbitani " egy monostabil multi-val .Ez egy impulzus hatasara egy RC tag altal beallitott szelesegu impulzust ad a kimeneten. SN 4723 vagy CMOS tipus MMC4046.
Sziasztok!
Keresem a lehető legegyszerűbb kapcsolást a következő feladathoz: Nyomógombot ha egyszer megyomom meghúz egy relayt, ha mégegyszer megnyomom elengedi és ez így ismétlődik ameddig nyomkodom. Konkrét alkalmazás: Megyomom a gombot bekepcsol a lámpa, megint megnyomom a gombot kikapcsol. A lényeg hogy a kapcsoló nem on/off típusú hanem mint a csengőkapcsló egyállású kell hogy legyen. Köszönöm az ötleteket előre is! Zsotya
Van egy egyszerű RS tároló rajza kicsit feljebb két inverterrel. A bal oldali gombot fogod, és nem testre, hanem a megelőző inverter bemenetére kötöd. A 100nF-os kondit esetleg (ez késleltetést ad két gombnyomás között) 1µF-ra cseréled, az előtte lévő ellenállatot 100k-ra, a felül lévőt pl. 10k-ra és kész.
Hello!
Inkább tolmácsolnám... üdv! proli007
Keresek egy olyan kapcsolási rajzot, ami kikapcsol egy 220V-s hálózati fogyasztót áramszünet esetén, úgy, hogy az áram visszakapcsolása után, csak gombnyomásra kapjon ujra áramot a fogysztó. Jó lenne ezt nem relével megoldani (én egy triakra gondoltam), de végül ha más nincs, egy relés megoldás is érdekel.
Köszönöm.
Szia!
Szerintem a relés kapcsolás analógiájára egy szilárd test relé megoldás lenne. Üdv: Gábor
Sima öntartós kapcsolás. Ha megnyomod a gombot a szilárd test relé feszülséget kap és öntartásba marad addig ameddig megvan a hálózati fesz. Utána elold és úgymarad ameddig a gombot újra megnyomod.
|
Bejelentkezés
Hirdetés |










(két izzós villogók "gyártása" során) 







