Fórum témák
» Több friss téma |
Fórum » Propeller Clock
Azzal próbálkozz, amiben van 7407. Az esélyed így kb. 95%. 100% csak a PICKit2 lenne(hibátlan megépítés esetén), de az nem túl egyszerű, esetleg venni érdemes, ha van rá keret...
Elosszor megprobalkozok az egyszerubbel es hat ha nem fog menni akkor megepittem valamelyik masikat.A PICKit2-t feleslegessen nem akarom megepitteni mert nekem csak 1PIC-et kellene beprogramozni.
Jó gondolatok, sok sikert! Majd írd meg, hogy haladsz!
Szerintetek mukodni fog a csatolt kepen lathato kapcsolas legmagos transzformatorral es mas frekvenciaval??A legmagos trafot 0.12es rez huzalbol tekertem.Az aloreszen cca 200menet a forgon pedig 100-150 menet.
Szia WaRL0!
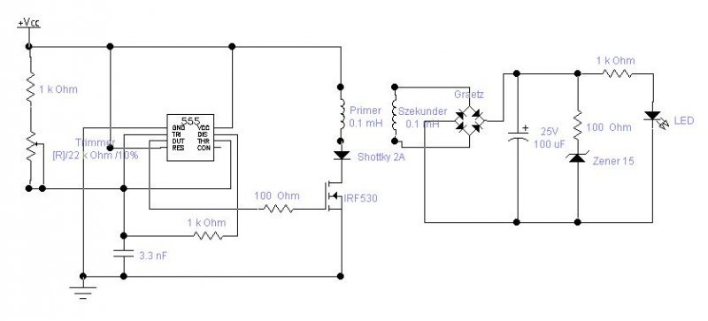
Ha visszaemlékszel, (?) egy korábbi megoldást javasolnék inkább a propeller órád meghajtásához. A jelzett kapcsolás nem igazán lenne alkalmas, sokmindent kellene megváltoztatni azon. Inkább ezt javasolnám helyette, de ezen is kell igazítani, hogy elviselje a terheléseket. Ebből viszont lehet jó vezérlő/meghajtó áramkört kialakitani ahoz a "Bob Blick" féle propellerhez. A primer inkább kevesebb, de vastagabb vezetékkel legyen meghajtva, (min. 0.2 CuZ/100-120menet), mint a szekunder, (150-180menet) tekercse. Ekkor már jobbak lesznek az teljesítmény-átviteli paraméterek is. Működni fog, és nem sok gond lesz ezzel tovább. - A propeller forgás mérésére egy résoptikai kapu, vagy Hall IC is berakható, nem igazán számit mekkora a fordulatszám, de minél nagyobb, annál szebb képet kapunk a kijelzőtöl. Sok sikert hozzá. A rajzát feltöltöm, szia.
Szia!
Igen visszaemlekszek csak azota volt mar sok FORMAT C:....az a gond hogy nincs otthon csak 0.12 CuZ-m.Evvel tuti nem lenne jo?Szerintem ennel a kapcsolasnal szamitt a fordulatszam mert itt nincs a fordulatszamhoz igazitva a ledek "villogasa". Koszi;Szia Idézet: „Igen visszaemlekszek csak azota volt mar sok FORMAT C:....” Nem ismered a particionálást?
Szia!
Ha jól nézem a rajzot, az egyik egyenirányítóról a pic RA4 bemenete kap valami szinkronjelet.... Szia
A dióda hídon a freki nem függ a fordulatszámtól, ha jól láttam. ?
Az eredeti rajzon nem azt az energiaátviteli megoldást alkalmazzák, mint amit itt tárgyaltak! De lehet, hogy én étrtettem valamit félre...
Szia!
Nem tudnad nekem atnezni a kapcsolast hogy nincs-e valami hiba benne? Igen az eredeti rajzon nem ezt a fajta energia atvitelt alkalmazza.De nekem ez a fajta jobban tetszik ezzel fogom megepitteni Koszi;Szia!
Szia WaRL0 !
Az a 10K az egyik dióda felől éppen a fordulatonkénti szinkronizálást végzi. (RA4 / Hp41C!). Miután Te a forgótrafós megoldást akarod megépíteni, ahelyett kell az a bizonyos résoptika vagy Hall IC. amelyel ugyanazt az eredményt tudod elérni, mint a diódahidnál az eredeti áramköri kapcsolásban. Szia.
Szia!
Es nem tudnal nekem segitteni megoldani hall IC-vel a kapcsolast ? En nemigen ertek a PIC-ekhez :no:.Szia;Koszi!
Szia WaRL0!
Az a helyzet, hogy ezt borzasztóan egyszerű megoldani. Az R7 ellenállás azon végét amely a diódák felől jön, (hiszen egyébként sem kellenek már azok a diódák...), a Vdd-re teszed (+5V!). Kell ugyanis egy 78(L)05 stab IC a PIC-nek is, mert a forgótrafó felől jóval nagyobb feszültség jön, de ezt gondolom tudod is. A hal IC-nek (3 vagy négy lábú), a bekötése igen egyszerű feladat lesz. Megkapja az 5V feszültséget két lábon, majd az OUT, (kimenet), láb az RA4-re kapcsolódik. Ilyen Hall IC-t rossz PC hűtőventiböl tudsz kitermelni. Ezután egy kis mágnest kell elhelyezni a propeller alatt fixen úgy, hogy egyik pólusa minden fordulatnál megközelitse a Hall IC-t kb. 1-2 mm távolságra. (A Hall IC érzékeny a geometriai elhelyezésre ill. a mágnes mozási vonalára, ezért azt először le kell modelezni Szia.
Szia!
Azert nem gondoltam volna hogy ennyire egyszeru lessz .Szoval akkor a diodak D8-tol D16-ig nem is kellenek?!Koszi;Szia!
Valahogy igy gondoltad?Persze a kondik lemaradtak.
Szia WaRL0!
Igy gondoltam, csak a Hall IC-nél van egy kis elkötés. Úgy kellene, bekötni, hogy a tápfesz bemenete az egyik a +5V, a másik a GND legyen. A többi az jól van bekötve. - Ha egy ilyen Hall IC- kitermelsz, jól vizsgáld meg a bekötését is a nyákon, (az elhelyezését a mágneshez viszonyítva is), aztán már nem lehet semmi gond vele. Szia.
Szia!
Alakul! A 10k is az +5V-on kell legyen! (Fehúzó ellenállás). A Hall out az közvetlen a PIC RA4-es lábára megy! Szia.
Szia WaRL0 !
Már majdnem jó! Annyi most a gond, hogy az RA4-en kellett volna hagyni az R7 végét, a 0.1 mikrót is, és úgy odakötni a Hall outot. Az R7 másik vége van a +5V-on. Szia.
Szia WaRL0 !
Elnézésed kérem, most tudtam újra átnézni a rajzodat. Igen, így már jó lesz. - Ha a PIC-re közvetlenül kötöd rá a LED-eket, ráadásul a puffer tápról járatva, lehet hogy felmerülhet a PIC túlterhelése. Én egy-egy lelválasztó tranyót közé tennék ugyanúgy, ahogyan itt a topikban a propeller kapcsolási rajzaiban is láthatod. Szia.
Sziasztok! A Hall ict nem fogja bezavarni a trafó? Motoron jártam úgy, hogy össze vissza adta a szikrát mire kiderült a generátor mágneses tere kapcsolgatta, és nem a jeladó mágnes. (saját építésü jeladó volt, és nem mágnesgyürüvel, hanem csak kis darab mágnessel)
Szia Peti.Janka!
Ezt már kipróbáltam, ítt nem zavarja a "nagyfrekis" trafó. Ettöl függetlenül, célszerü a trafótól kicsit messzebb, a propeller panel valamelyik végén vagy szélén elhelyezni a Hall IC-t. (Ezek a Hall elemek csak nagyon közeli mágneses térre tudnak csak átkapcsolni. (1-2mm a mágnes pólúsától). Szia.
Szia!
A PIC-re 7drb 3.2V 20mA smd led fog kapcsolodni 91Ohm-os ellenallason keresztul.Ennyit kibir a pic?? . Nem nagyon szeretnek tranyokat mert igy is eleg nehez nekem megtervezni a NYAK-ot smd-ben Szia!
Szia WaRL0 !
Már csak egy rövidke válasz: akkor viszont ezeket a LED-eket is az 5V-os stabról járasd, és hűteni a 7805-öst. Úgy nem lesz semmi probléma. Szia.
Szia!
Ha lenne egy pici idod megtenned nekem hogy berajzolod a kapcsolasba hogy hogyan is gondoltad? :pirul: Koszi;Szia!
Szia WaRLO!
Ítt a javított rajz, most a soros LED ellenállásai már lehetnek 220 Ohm -osak is. Szia.
Bocsi, csak most értem ide, de látom már kaptál jó segítséget!
Szia!
Koszi !Itt a kezdetleges nyakrajz.Nem tudnad/tudnatok atnezni nekem hogy rendben-e van?A ledek es az ellenalasok azok a fuggoleges nyakon lesznek. Koszonom;Szia !
No üdv mindenkinek, remélem nem feleslegesen nyitottam ezt a fórumo.
Szóval segítségre van szükségem! Építettem magamnak itthinra egy ledes kiiratós játékot ami a következő képppp néz ki van egy motor arra fel van cuccolva egy pálcika a motor ezt a pálcikát pörgeti a motor fordulatszáma nincs szabályozva! no erre a pálcikára ráraktam egy ledsort ami 8 ledből áll ezeket a ledeket egy pic el vezérlem -külön külön , szóval értitek.. mivel forog az egész ezért szép dolgokat lehet pingálni nos én a nevemet iratom ki vele. azért, hogy ne nyúljon el a szöveg , mivel különböző fordulatszámon különböző mértékben nyúllik meg a kiiratott szöveg ezért mérem a perijódusidőt, úgy hogy a pálcikára még egy reed relé az a mágneses teret érzékelő relé van rágyógyitva ez küld egy inpúlzust a pic nek , a pic meg akkor tudja, hogy mennyi a köridő és ezért nem mászik el a szöveg és azonkívül, hogy egy hejlyben van még nem is nyúlik meg. szóval ez az épített kütyüm . és az a baj hogy a ledeknek a fényereje nem túl bagy , vagyis csak sötétben látszik jól. célom az , hogy egy 9V os elemről, tudjátok, ami álltalában a multiméterbe meg mindenféle vacakban van , szóval erről a 9V os vacakról egy 7805 el stabillá téve, mondjuk 1 fél óráig bírjon villőágítani,és nappali fénynél is látható legyen! és itt jön a kérdés ta ta ta tamm hogy kérlek mondjatok egy led típust, pontos számmal , hogy bemenjek a bótba és azt mondjam, hogy egy "xy"-ledből kérek szépen nyolc darabot "xy" előtételleneálásokkkal válaszokat ide is, hogy ne csak én tanulhassak, de feltétlenül az ímélcímemre is kügyétek el! bec1234@freemail.hu várom ielőbbi megtisztelő javaslataitokat üdv béci |
Bejelentkezés
Hirdetés |






? En nemigen ertek a PIC-ekhez :no:.
.Szoval akkor a diodak D8-tol D16-ig nem is kellenek?!


. Nem nagyon szeretnek tranyokat mert igy is eleg nehez nekem megtervezni a NYAK-ot smd-ben

!

