Fórum témák
» Több friss téma |
Hi.
Müködni működne, ha megoldod a tápot neki. Müszi: Nem muszáj toroid, nekem sem az van. És ha meg át lesz tekerve akkor akkor az is jó. EI magos lemezes trafónak hívják. És egyszerű áttekerni azokat. Isa
Hy!
Ezt most hogy érted? : "Müködni működne, ha megoldod a tápot neki." Mert mit kellene csinálni hogy működjön?
Gab_Bee: Szimmetrikus, 17V-os táp kell neki.
Isamisa: Szimpatikus az erősítő, kedvet kaptam hozzá, majd veszek 5534-est akkor meg is építeném. Egyébként az átviteli sávról tudsz valamit? Köszi!
Igyvan. kocsiba csak kapcsiüzemü táppal tudsz szimetrikusat csinálni. Vagy két aksival. De akkor már csak kb 20Wattot fog tudni 4Ohmon. És lehet akkor már nem érné meg.
Balázs: Idézem magamat: "Megkérdeztem azt is hogy mennyí az átviteli sáv. -3dB-es alsó határ 7.3Hz. vagyis 10Hz-től 45kHz-ig " Az oldalon olvasható hogy 50kHz-nél már csak +-10v-ig vezérelhető ki. vagyis itt már szinte nem sok ereje van. Szerintem 10Hz-töl 40-45kHz-ig lineáris, teljesen kihajtható. Vagyis ez egy nagyon jó érték. Isa
Értem, köszönöm! Legközelebbi szabadidőmben megpróbálok majd valamit alkotni!
Üdv: Balázs
12 V már gondolom kevés lenne neki...
Ha áttekerem 17 V-ra akkor ugye nem kell stabilizátor a szűrt és a kondizott egyenáramhoz?
Szerintem nagyon okos ötlet volt Isamisa társunktól a topic létrehozása!
Hi nem kell stabilizátor.
Legfejebb pár 100nF-os kondi szürni a magasfrekis szemetet. De 2* 14VAC ra tekerd a trafót és akkor +-18.7VDC lesz. Szerintem az jó lesz, nekem is +-18.25VDC-m van. A lényeg ahogy írta is hogy ne legyen +-20VDC felett mert akkor behalna az IC. A földelésre pedig gondot kell fordítani mint minden erőssítőnél. (csillagpontos föld kialakítás) Isa mivan tetszik az erőssítő? Én is az egyszerüsége miatt estem bele. :szeret:
Na ezt lerajzolnád valahogy?
Hovakössem a kondikat? Én majd 6800 mikrósat fogok rátenni.
szimmetrikus táp kell neki, kettő szőr tizenkettő váltófesz szóba jöhet!
![]() Íme egy szimmetrikus tápegység: [pic]http://www.hobbielektronika.hu/cikkek/files/deguss_egyen/image024.jpg[/pic]
Kösszi a rajzot
Üdv.: Müszi [b][off]moderálva by szabi83
Szia Szabi!
Azt szeretném tudni, hogy nem lehet-e kapni olyan nyákot ami tiszta likas előre meg van marva. Az itteni alkatrészboltba azt mondták, hogy ők még rendelni se tudnak ilyet. Erre lenne jó építkezni... Üdv.: Müszi
köszi a linket!
Ebbe csak egy bökkenő van: postaktg.!:no:
[off]Csövi!
Jah tényleg hazajöttem most hétvégére, Anyu névestéje, családi banzáj... Müszi a többi alkatrészt megvetted már hozzá? Mert úgy kéne rendelned egyszerre. Üdv: Isa
Én találtam egy koppanásgátlót szerinted működne-e?
tip121 helyett mi jó?
Mittuggyam én. Hol a kapcsirajz?
Van olyan topic hogy tranzisztorok helyettesítése... Én is találtam egy koppanásgátlót itt az oldalon. ![]() Isa
[link=http://hobbielektronika.hu/kapcsolasok/_vedo_aramkorok.html]http://hobbielektronika.hu/kapcsolasok/_vedo_aramkorok.html[/link]
Isa barátom!
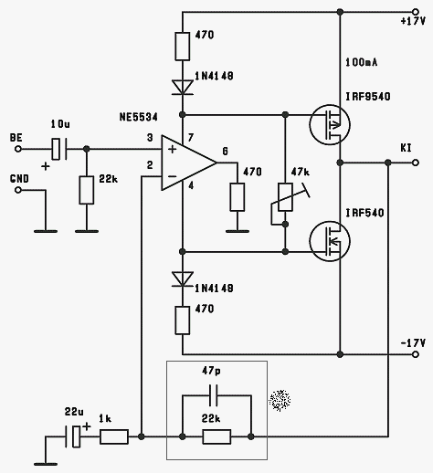
Egyet mondjál meg nekem! Az erőlködő rajzán van egy rész (lásd CSATOLMÁNY; keretezett, csillagozott rész) az a rész mire szolgál ott? Egyébként mindjárt kész! :yes: Üdv.: Müszi
Hi
Úgy tudom ugyan azt a célt szolgálja mint a VF2-nél. Az erőssítés értékét állítja be... Üdv: Isa
Egyik barátom megtekerte hozzá a trafót Az egyik tekercs 15,4 V van a másikon pedig 15,5 V.
Ennyi még elmegy? Üdv.: Müszi
Hi
Az a kis különbség még elmegy. De írtam hogy 14V-ra tekerd. Így 20-20,5V lesz az fesz szürve, egyenírányítva. Szal ez már nagyon necces lesz... Ha tudsz tekerj le belölle 1V-ot Isa
hjaa igy sikerült. Azért próbálj letekerni belölle.
A 7815, 7915- ebben az esetben felejtös. A legelső probléma hogy minimum 3 volt különbség kell a kimenő és bemenő fesz között. A másik hogy ezek éppen hogy csak 1.5A-ert tudnak. Ez is necces lenne. De ha te megelégszel +-17V-al akkor hajrá. De feleslegesen ne fűsd el a teljesítményt. Isa
Mér felejtős??? (egyáltalán ez mit jelent?
)De így működne??
Ne sza*akodj vele én csak annyit mondok.
Tekerd vissza a trafót, és nem kell szenvedned az IC-kell. Azok füteni fognak. Felemésztik a drága teljesítményt. És a sima Graetz hidas pufferkondis a legegyszerübb. |
Bejelentkezés
Hirdetés |




Én is az egyszerüsége miatt estem bele.
:szeret:

:yes:






