Fórum témák

» Több friss téma
Fórum » EWB
 
Témaindító: 021, idő: Dec 16, 2005
Lapozás: OK   6 / 7
(#) mex válasza Kicsa hozzászólására (») Szept 21, 2009 /
 
Igy, de a 10µF-ot forditsd meg, a pozitiv fegyverzet nézzen a kapcsoló felé.
(#) Kicsa válasza mex hozzászólására (») Szept 21, 2009 /
 
Szia!
Te milyen verziószámal futtattad le? Úgy néz ki hogy elég béna vagyok,egyszerűen nem megy. Csatoltam a kiírást...egyébként te ezt a másik verzióban simán betöltötted és megy? Sajnos én "interactive simulation settings" menüt sem találok,csak Analysis Optiont.
Köszi szépen
Üdv Kicsa

ewb3.JPG
    
(#) valve válasza Kicsa hozzászólására (») Szept 21, 2009 /
 
Tegyél egy kapcsolót a tápfeszültség és a kapcsolásod közé (pozitiv ágban).

És miért van a legutolsó 1N4148-as dióda-ellenállás öszekötésében csomópont?
(#) Kicsa válasza valve hozzászólására (») Szept 21, 2009 /
 
Szia!
Tettem,a csomóponti észrevételed is jogos volt. Folytattam de nem működött,kitöröltem a többit és az ott maradt. Javítottam de még így sem működik,elég sok mindent ír...
köszi szépen
Üdv Kicsa

ewb4.JPG
    
(#) mex válasza Kicsa hozzászólására (») Szept 21, 2009 /
 
10-es verziót használok,és működik ahogy irtam...
Próbálj még egy 100k ellenállást tenni az első tranyó bázisa és a test közé.
(#) Kicsa válasza mex hozzászólására (») Szept 21, 2009 /
 
Szia!
Köszi szépen de nem megy. Összeraktam a tervezett áramköröm másik felét...NE555ös órjel generátor...az működik ahogy kell. Nem értem.. Na mindegy,keresek akkor én is 10es verziót valahol..
köszi szépen
Üdv Kicsa
(#) mex válasza Kicsa hozzászólására (») Szept 21, 2009 /
 
Használj szkópot, gondolkozz, bontsd szét a kapcsolást több részre. Legelőször csak az első tranzisztor kollektoráig rajzold meg a kapcsolást, és igy nézd meg a működését.
Nekem sem sikerül sok saját tervezésű kapcsolás, de előbb-utóbb megtalálom a megoldást.
(#) olah.dani hozzászólása Dec 21, 2009 /
 
Üdv!

Valaki eltudná nekem küldeni az EWB valamelyik változatát?

Előre is köszönöm:
Oláh Dániel
(#) Doncso válasza olah.dani hozzászólására (») Dec 22, 2009 /
 
Egy tipp : Gugli- rapidshare keresők - itt rákeres - letölt.
Remélem érted, és segítettem.
Üdv.
(#) Moderátor hozzászólása Doncso hozzászólására (») Dec 22, 2009
 
Khm! Ne buzdítsunk senki illegális szoftverhasználatra!
(#) Doncso válasza (») Dec 22, 2009 /
 
Bocsánat.
(#) henry14pal hozzászólása Jan 25, 2010 /
 
Hellóü mindenkinek! Valaki tudna küldeni nekem egy EWB programot nagyon fontos lenne címem henry1993@citromail.hu
(#) llaci56 válasza henry14pal hozzászólására (») Jan 25, 2010 /
 
Fontos lenne a címed?
Amúgy örülj neki, hogy valaki tud küldeni! De miért gondold, hogy erre kivácsi itt valaki?
(#) Doncso válasza llaci56 hozzászólására (») Jan 26, 2010 /
 
Nem semmi. Csak azt nem veszi észre, hogy hárommal feljebb ott a megoldás, ugyanis 4-el feljebb ugyanezt kérte valaki.
Azért ez már lustaság komolyan mondom, a kaját is megrágja valaki neki?
(#) Action2K válasza Doncso hozzászólására (») Jan 26, 2010 /
 
Az nem jó, mert úgy nem lehet lebuktatni senkit, csak ha direktben küldi. Azért első hozzászólásként mit vár?
(#) Doncso válasza Action2K hozzászólására (») Jan 26, 2010 /
 
Jah, hehe.
(#) llaci56 hozzászólása Márc 12, 2010 /
 
Segítsetek!

Idönként találkozom az EWB-ben megmagyarázhatatlan jelenségekkel.
Miért nem tudom begyújtani ezt a triacot?

proba.ms10
    
(#) mex válasza llaci56 hozzászólására (») Márc 12, 2010 /
 
Könnyen magyarázható.
(#) llaci56 válasza mex hozzászólására (») Márc 13, 2010 /
 
Köszönöm!
(#) llaci56 válasza mex hozzászólására (») Márc 13, 2010 /
 
Így be sem kell gyújtani...?

proba2.ms10
    
(#) llaci56 válasza llaci56 hozzászólására (») Márc 13, 2010 /
 
Ha megfordítom a triacot, akkor jó. Érdekes...
(#) myckie hozzászólása Nov 16, 2010 /
 
EWB programot keresek. Tud valaki segíteni?
(#) Frankye válasza myckie hozzászólására (») Nov 16, 2010 /
 
Hogy mást ne említsek: :google:
(#) szabónagymester hozzászólása Dec 31, 2010 /
 
Üdv mindenkinek!
EWB5.12-höz keresek kibővített alkatrész könyvtárat, mert hát nekem igen csekély mértékű. Néztem itt a topikot, de nem találtam konkrét választ, és a google-en sem találtam semmi egyértelműt.
Ha valaki tudna eben segíteni, az nagyon jó volna.
Előre is köszönöm.
(#) szabónagymester válasza szabónagymester hozzászólására (») Jan 1, 2011 /
 
Nos egész pontosan a BD139/140 és BD249/250 tranzisztorokra lenne szükségem.
(#) Kovidivi hozzászólása Feb 3, 2011 /
 
Sziasztok!
Egyszerű nyitófeszültséget szeretnék mérni hőmérséklet függvényében egy MBR10100-as diódán, de nem sikerül összehozni. Akárhogy állítom a hőmérsékletét a diódának, nem változik a rajta eső feszültség. Csatolom az ewb fájlt, és képként is. Köszi!
(#) Action2K válasza Kovidivi hozzászólására (») Feb 3, 2011 /
 
Nálam változik. 100°C-on 124,4mV, 0°C-on 308,4mV
(#) Kovidivi válasza Action2K hozzászólására (») Feb 3, 2011 /
 
Kipróbáltam 5.12-vel, tökéletes!
(#) Kovidivi válasza Action2K hozzászólására (») Márc 27, 2011 /
 
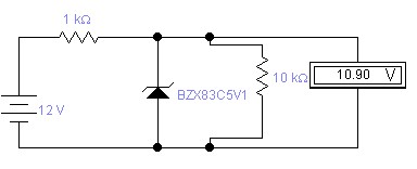
Most zener diódával próbálkoztam. Nem akar stabilizálódni a kimenő feszültség... Valakinek van rá ötlete, hogy miért nem?
(#) mex válasza Kovidivi hozzászólására (») Márc 27, 2011 /
 
Tegyél egy GND szimbólumot a negatív pólusra.
Következő: »»   6 / 7
Bejelentkezés

Belépés

Hirdetés
XDT.hu
Az oldalon sütiket használunk a helyes működéshez. Bővebb információt az adatvédelmi szabályzatban olvashatsz. Megértettem