Fórum témák
» Több friss téma |
Fórum » Csöves erősítő készítése
Ne feledd betartani a fórum viselkedési szabályait, és a topik megmaradásának feltételeit. [link]
A téma átmenetileg fagyasztva lett, hozzászólni nem tudsz!
Na, ha ezt bekapcsolod, a házban nem kell fűteni...
Mayky: Az a trafó nagyon szép lett.
Jah, úgyhogy ez még nem olyan nagy gond.
0,06-ossal már érdekesebb lenne a játék Főleg amikor még nagyon szögletes a cséve. Pont most van róla szó egy másik fórumon PU-t fogok újratekerni. egyébként a múltkor 0,1-essel dolgoztam, nem volt vészes ! a kezem, amelyikkel vezettem jól behintőporoztam, azt hiszem Fleta ajánlotta, a kurblit meg kiegyensúlyoztam, hogy ne rántson, aztán ment ezerrel mondjuk a menet-menet mellét már kicsit átértelmeztem. kimenő lett ECC82-höz ..Ez meg 0,16-os csöves gitárkombóm ( 3. csövesem ) hálózati trafója volt anno
Igen, a légszerelés, szerintem is az az igazi.
Miért nem motorizálsz már egy kicsit? Itt is (HE-n) árul(t) valaki ablaktörlő motorokat.
GG: Jól néz ki bár nem az a klasszikus légszerelés Rendezettebb mint az én cuccaim.
Hogy néz ki egy klasszikus légszerelés?
És ez működik rendesen?
majd egyzser ! Ablaktörlő motor van otthon dögivel
idő / meg kedv nincs
Szép , de nem mondanám " igazi légszereltnek "
Gábor, ez a te műved? Mert akkor :kalap:
Urak, egy nagy kérdésem lenne, 7cm2 es magra PCL86PP-hez primer tekercs készítéséhez, nagyjából sújra mennyi zománc huzalra lesz szükségem? (Kimenőről van szó.) Vagy, hogy kezdjem a méretezést? Az az igazság, hogy nem tudom hogy kérjek majd zománchuzalt, merthát mégse mondhatom majd a börzén, hogy csókolom, kérek erre a magra 2*2400 menetet. Valakinek valami ötlet merre kapirgáljak?
Üdv. Idézet: Nem tudom igazán szerintem sem a Gábor sem a mayky belső szerelése nem légszerelt ! Az én véleményem az hogy akkor légszerelt egy belvilág amikor semmilyen segéd eszköz nélkül van minden alkatrész összekötözve ? Sem nyák sem csőszegecselt bakelit lemez ! De lehet csak én gondolom ezt , ez nem szép de itt nincs semmi segéd felhasználva az alkatrészek közvetlen csak egymáshoz ill a cső foglalathoz vannak forrasztva. Bővebben: Link :hide: „Hogy néz ki egy klasszikus légszerelés?”
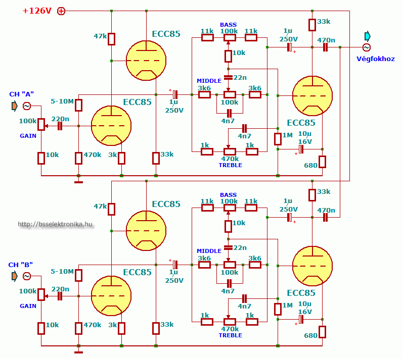
126V-nál az ECC 85 még meg sem zizzen szinte, ECC88-cal jó lenne, annak elég már 90-100V
Akkor csőfoglalatot sem szabadna használnod (segédeszköz) a cső lábára tessék forrasztani közvetlenül, sőt doboza se lehet az erősítőnek (segédeszköz nem szükséges az erősítő működéséhez) Tessék egy (drótokból, csövekből, stb) nagy gombócot csinálni
Nem vita tárgyát akarom ezzel mondani de a légszerelés az akkor légszerelés ha nincs valamiféle szerelő lemez ! A cső foglalata az szerinted szerelő lemez ? És a doboznak mi köze a légszereléshez?
Segédeszköz ami nem szükséges tartja a foglalatokat alkatrészeket.
A foglat nem szerelőlemez, de nem szükséges.
Ok akkor szerintetek milyen technikával készültek azok a régi TV-k rádiók, amik nem légszereltek és nem is nyákosak? Tele vannak forrlécekkel.
Szerintem a forrléc még belefér , kivezetéstől kivezetésig alkalmazott kötésekkel .
Ha sorban felrakjuk az alkatrészeket és behuzalozzuk , az már nem igazán légszerelt technika . Idézet: A forrléc az nem egy hatalmas teleszegecselt lemez ? De ahogyan gondolod ! Nekem az a véleményem amit le is írtam ha neked , másnak más akkor !ahogyan gondoljátok ? „Tele vannak forrlécekkel. ”
Ebből valóban ne nyissunk vitát, akkor lényeg hogy én kidolgoztam egy új technikát. ami ötvözi a 2 előnyeit
Hello
Igen, ez az én GU50-esem belülről
ilyesmire gondoltál
![]() ![]() ![]() GU81M PP drótgombóc, és extra spagetti őskáosz, DE MŰKÖDIK
igen ez volt az elképzelés
Szerintem lábtól lábig szerelés , szerelőlap nélkül minimális huzalozással .
Nyák ösi elődje volt a szegecselt lemez , az alkatrészeket felrakták és valamelyik oldalon huzalozták , ezt sem lehetne légszereltnek tekinteni , mivel itt is van szerelőlemez .. Előnye a könnyű módosíthatóság , semmi más . |
Bejelentkezés
Hirdetés |


Pont most van róla szó egy másik fórumon 







