Fórum témák
» Több friss téma |
Köszi az infót mindenkinek...
Még pár kérdés: Gyári villanypásztorokba is szokás kondit töltögetni és azt rásütni a kimenő trafóra, vagy ott már máshogy oldják meg? Kimenő trafónak érdemes ferritmagosat választani? Habár arra nem sok menet fér, és így nagy lesz a menetek és a sorok közötti feszültség is. Így könnyen átüthet?!
Igen, nem.
Ami gyárival találkoztam, azok így működtek, van ami a hálózatról közvetlenül feszkétszerezővel tölti 600V-ra.. A kimenő bármilyen bilivason lehet, légrés legyen rajta.
Pedig elhiheted, hogy mindent kipróbáltam, pufferkondit is 4700µF-osat, mégsem ment
Illetve nem az elvárásaimnak megfelelően ment. Idézet: „Gyári villanypásztorokba is szokás kondit töltögetni és azt rásütni a kimenő trafóra” Szokás bizony. Ez egy jól bevált technika, jól méretezhető a leadott Joule (persze megfelelő trafóval), egyszerű vezérlés ami már a gépjárművek gyújtásánál bizonyított/kiforrott. Persze vannak trükkök, pl. LACME-ben van BIpulstronic, ez 2 impulzus időben egymás után, de nagyon közel egymáshoz. Állítólag ez a nehezen kezelhető állatoknál (DIFFICILE - a gyapjas jószágok szoktak ilyenek lenni, pl. birkák) hasznos. Élettanilag nem tudom, hogy mekkora Joule indokolt, de egy 2 Joule-os egység a birkát sokszor térdre vágja, akkor is ha közben ennek egy része a fűszálakat szárítja. Imi.
Úgy olvastam, hogy 200 vagy 250Hz freki ami élettanilag nagy hatással van az állatokra, szóval olyan 4-5ms kell a két impulzus között. Kicsit macerásabb megcsinálni, a legjobb talán az IGBT hozzá, azzal meg lehet oldani, hogy ne süsse ki egy impulzusra a kondit mint a tirisztor. Vagy két kondi, két tirisztor kell amit 5ms különbséggel gyújtunk.
A villanypásztor is egy rendszer, de szerintem kb. senki, aki ezzel foglalkozik nem számolja ki, hogy milyen legyen. A joule értéket (persze ha a ráírt valós lenne) a kerítés hosszához, fajtájához kell megválasztani. Számít az ellenállása, hossza, aljnövényzet, talaj fajtája, stb. Pl. alföldi homokos talajon rosszabb a vezetés. Na meg az se mindegy milyen állat kerül bele. Hosszabb rendszernél szakaszolva több jeladót kéne alkalmazni inkább mint egy nagyot, a kezdetnél irreálisan nagyot üthet, ha a végén pont jó. A birka nem baj, ha térdre esik, legalább tanul belőle, buta egy állat.
Sziasztok!
Kedves vegyészmérnök! Nekem kecskéhez kéne villanypásztor, amit irtál az még elbirja "öket" /kb. 20 m2 /lenne bekeritve. Köszi Peti.
Szerintetek hogyan lehetne mérni a kimeneti energiát?
Egy ötlet: Kimenetre nagyfeszkondit kötök, ráadok egy impulzust a trafóra, majd megmérem a nagyfeszkoni feszültségét. A kapacitásból és a feszültségből már meg is van a kimeneti energia. Persze a kondit leválasztva nagyfeszültségű diódával, hogy a trafó ne süsse ki. Kb. ennyi az ötletem ![]() Működhetne is esetleg? Van egyébb ötletetek? Hogy működik egy gyári műszer? (nem találtam semmi ilyet a neten)
Az ötlet jó lenne, ideális kondenzátor, és feszültséggenerátor esetében, de egyik se az.
Terheld meg többféle ellenállással, mérd rajta az áramot, feszültséget. Mondjuk 100,500,1000,2000,5000 ohm-on.
Sziasztok!
Segítséget szeretnék kérni. Kb 2 napja bújom a hozzászólásokat, villanypásztor áramkört keresek, olyat, ami megvalósítható általam is. Nem vagyok egy elektro zseni, de csináltam már gitárpedált, ergo azért egy full kezdő sem, csak hát ez a szikrázó nagyfesz dolog visszatart... Amire szükségem lenne, az egy VP nyák terv, kapcsolási rajz, és egy olyan alkatrész lista, amely Magyarországon fellelhető alkatrészeket tartalmazza listázva... Tudom, tudom, meg a kis micsoda nem kéne? A bajom az összes eddigi hozzászólással, hogy bár fel van töltve egy kapcsolási rajz, az utána következő 10-15-ben le van írva, hogy melyik alkatrész helyett melyik kéne, meg hogy milyen méretezés kellene inkább... kicsit elvesztem a sok komment között. Nos, amire szeretném használni a VPt: 1. Elsőként kutyáim menekülési vágyának összezúzására 2. A szükséges betanulási időszak után 1-2 paci kordában tartására (kb 400-600 méternyi vezetékhez) Tehát valami olyan kellene ahol a kimeneti villám feszültsége állítható a piciny szikrától a bazi nagy sütő fokozatig.... Tudnátok ebben segíteni, esetlegesen egy előbbi, már bevált kapcsolási rajzhoz irányítani? Köszönöm!
Kattints a téma képeinek listázása gombra sok kapcsolást találsz. Válaszd ki ami neked is megfelel, alkatrész szempontjából is. Nincs ezekben beszerezhetetlen alkatrész .Ha elakadsz segít aki tud, vagy éppen itt van
Szia Uli!
Lehet, hogy te leszel a megmentőm? A 490668-as hozzászólásodban látok egy nyáktervet. Ehhez a kapcsolási rajz is megvan (van ott egy .LAY kiterjesztésű file csatolva, csak nem tudom melyik progival tudom nyitni) Tudnál nekem esetlegesen olyan kapcs rajzot, nyáktervet feltölteni, amelyik a jóváhagyásodat élvezi, és tutira működik, és kezdők által is biztonsággal megépíthető? Adnék egy mail címet, ha lehet... Köszi!
Hello!
Tisztelt társ! Engem érdekelne az a nyákrajz... Köszönettel!
Hali!
Tudnátok nekem segíteni? Összeraktam az alábbi 'berendezést' csak szerintem valamit benéztem! A 15 ohm-s ellenállás megfőtt és a BFY 34-es is átemt hősugárzóba. Szerintetek mi lehet a gond? Előre is köszönöm!
Az 555 rosszul van beállitva, túl nagy az egy perióduson belül a jel-szünet arány, a jel javára. A BFY a jel idejére nyitva van,és tekintélyes áram folyik át rajta, és a vele soros 15 ohm-on. A BFY nyitott állapotában csak néhány száz mV feszültséget ejt, a BU nyitófeszültsége is csak ~700mV, igy a 15 ohm-ra kb 10.5-11V feszültség kerül. Ez ~700mA áramot eredményez, ami ennél a feszültségnél ~7W disszipációval jár.
A BFY-t vedd ki, a 100 ohm-ot cseréld 1k ohm-ra, és tegyél egy ledet rá, anód az ellenállásra, katód a testre. Igy már kényelmesen beállithatod a villanás hossza és a szünet ideje közti arányt.Éppen csak érzékelni kell a felvillanást, ekkor működik helyesen, nem fog tönkremenni a tranyó, és nem fog fűteni az ellenállás sem. Ha beállitottad, épits vissza mindent ahogy eredetileg volt.
Köszönöm szépen!
holnap 'átépítem' és majd írok hogy hogy sikerült.
A BFY-nak már valószinűleg vége van, ezt visszaépitéskor ne feledd!
Gondoltam hogy már a BFY nemigazán fog már 'múkodni'.
köszönöm még egyszer, majd megírom hogy mire jutottam a dologgal. Üdv, SXI
Tisztelt mex!
Ahogy írtad: a BFY-t kivettem a 100 ohm-s ellenállást kicseréltem 1K-ra és tettem rá egy ledet! Elvileg így lehet akkor a villanás hosszát és az szünetet belőni. Ezt így összeraktam csak az a gond hogy a LED folyamatosan világít. Ötleted lenne még esetleg? Üdv.
Elnézésedet kérem! A próbaösszeállitást hagyd úgy ahogy most van, de a 470k ohm-al sorbakapcsolódó diódát forditva ültesd be!!
A kapcsolás működése: bekapcsoláskor a BC182-1k ohm potin, a vele soros diódán, és a 100 ohm-on keresztül töltődni kezd a 470nF kondi. Amig ennek a feszültsége nem éri el a tápfeszültség 2/3 részét addig a 3-as láb közel tápfeszültség szintű,és a BFY nyitott (most, hogy dióda van helyette az világit). Miután a kondi viszonylag kis értékű ellenálláson keresztül töltődik, ez az időtartam sokkal kevesebb mint a zárt amikor is a 7-es lábon keresztül a 1M ohm-os potin és a vele sorba kapcsolódó 470k ohm, és a dióda útvonalán kisül. Ahogy a rajzon van úgy nem működhet, de ezt már leirtam jóval előbb egy hsz-ben. Ha a leirtak ellenére sem működik, akkor cseréld az 555-öt is.
Sziasztok!
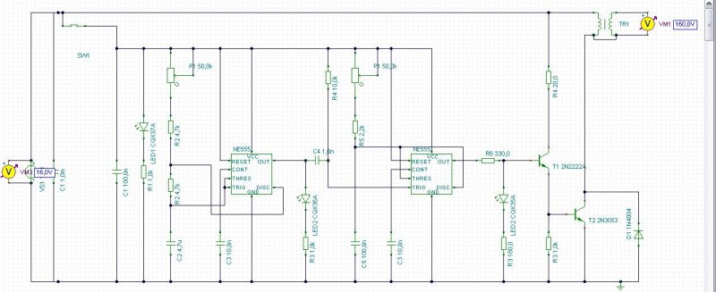
Nos, úgy gondoltam, megvalósítom a mellékelt linken látható villanypásztort. Ezt a kapcsolási rajzot megtaláltam a fórumban is, némi módosításokkal. Nekiálltam hát, hogy megtervezzem a kapcsolási rajzot Tinában, az eredeti rajz alapján. Gyújtótrafó helyett egy sima trafót tettem oda, 10-es áttétellel, és ennek a feszültségét akartam mérni, mondván, tökmindegy, csak lássak valami eredményt, hogy az időzítők jól működnek. Következő módosításokat alkalmaztam: 0. Bemenő feszültségként 16V van, nem 12, de ez itt most mindegy. 1. Amint látjátok, a kapcsoló utánai diódát bele sem raktam, mert ha ott volt, a kimenő feszültség 0 maradt. 2. A trafó negatív pólusára kapcsolt 2N3055 helyett 2N3053-at alkalmaztam, a Tinám csak ezt ismerte. Konklúzió: Szépen világít a bekapcsolás led, illetve szépen felváltva villognak a led-ek, de a bemenő 16V-ból, 160V lesz, minden esetben. Nyoma sincs megszakításnak, vagy feszültség ingadozásnak a kimeneten. Tudna valaki egy lökést adni, hogy vajh mit csinálok rosszul? Köszönöm!
Sziasztok!
Látom ismét élénk a téma ![]() Nos, leírom a tapasztalataimat. Persze én csak a kutyám féken tartására készítettem pásztort. ( A kutyáknál is nagy a szerelem )Először egy egyszerű 555 IC-vel, és egy tranyó - gyújtótrafó megoldással kezdtem. Működött, de igen kicsi volt a teljesítménye, kb 30-50- méter. A gyújtótrafó lehetőségeit, már sokszor leírták. Aztán elkészítettem Cavalier rajza alapján a készüléket. Inverternek a korábbi panelt használtam, R1-R2 helyett potit használtam( mindegyik trafó más és más alapon, az optimális teljesítményre hangolva). A gyújtótrafót nem tudtam kihagyni beszerzési és anyagi okok miatt ennyi fért bele. Simson trafó-6 voltos. 2 db. 4.7 mikrós kondit sütök rá a trafóra, a feszültséget a dugasztáppal szabályzom, kb 250 és 350 volt között. Ha elég a kisebb teljesítmény akkor csak 6 volttal üzemel. Ajánlom még a villanypásztor vezetéket, mert könnyebb a telepítése mint a horganyzott vezetéké. Gyári szigetelőket is vettem. Mellékelem a fotókat is. Szerintem az elkészítése nem bonyolult. Működése megbízható. Ár-érték aránya sem elhanyagolható. Nyák tervem nincs, mert az inverterpanel az első oldalon található rajz alapján készült. A kapcsolás további részét pedig csak úgy skicceltem a nyák lemezre. Még kisebb karámokhoz, kerítésekhez is ezt ajánlom, mert a nedvesség, fűszálak stb. jelentősen rontják a teljesítményt. Még egy apróság, a karámvezeték állandó feszességét rugóval oldottam meg: Trabant gázpedálvisszahúzó rugó ![]() No, ennyi...
Helló.
Ügyes, csak egy a probléma ezzel a szerkezettel még pedig az a sok poti és a szikraköz. Ha kültéren van használva a szikraköz által létre hozott vízpára erősen károsítja,oxidálja az érzékeny (mechanikus és elektronikus) alkatrészeket. Zárt poti használata javasolt, vagy poti kiváltása ellenállással. Vagy a szikraközt a doboz külsejére kell tenni.
A kutyával az a probléma hogy nagyon jól szigetel a szőre és ezért nagyobb feszültség kell neki(Kb 20 kV).Megnéztem az időzítő IC-s kapcsolást,én tranzisztorokkal és fettel szoktam felépíteni mert nekem ez egyszerűbb .Majd feldobok én is egy rajzot ha megtalálom.
Na egy általános sziasztok mindenkinek! ritkán szoktam itt tanyázni, néha beleolvasgatok ebbe-abba.
Ez a villanypásztor téma is csak azért érdekel mert már összedobtam egy-két kapcsolást egy pár havernak(a kutyák szaporodása ellen),és még a mai napig pár üzemel is. Mivel idő és türelem hiányában már lusta vagyok panelt maratni ezért az egyszerű megoldásokat szeretem.( kapart panel felületszerelve esetleg forrléc,vezetékes szabad szerelés) Ha ez most receptként egy szakácskönyvbe készülne akkor az lenne a neve : Villanypásztor összehajigálva. Hozzávalók : 1 db trafo ami 230 ból 12 voltot adni kb 10-25 Wattos terhelhetőséggel 1 db greatz-híd ami 25 voltos és tud 3 ampert vagy 4db 1N4001 dióda hídba kötve 1 db 25 voltos pufferkondenzátor a tápba mely minél nagyobb annál nagyobb az ütési energia, a kapacitása lehet 1000-10000 mikrofarádig tetszőleges. 1 db valamilyen gépjármű gyújtótrafó ami régen megszakítós 12V gyújtású üzemben dolgozott. 1 db kéttranzisztoros ledes villogó ami az alapütemet szolgáltatja 1 db valamilyen teljesítmény fet ami belapátolja az elektronokat a trafóba 2 db fokozatleválasztó tranzisztor ami a villogó és a fet között illeszt és jelet formál.
Szia!
Légyszíves alakítsd át kép formátumba a rajzodat!
na egen, vagy pdf, vagy legalább ird meg milyen progival nyitható
köszi
Hali!
Igazad van a potikkal kapcsolatban, a hétvégén fixálom őket ellenállásokkal. A szikraköz nem üzemel, mert a a vezeték végén, kb. 100 m, van egy szikraköz, kb. 1 cm-er és ott sül ki a feszkó. Tulajdonképpen, csak biztonsági okok miatt van a belső szikraköz. De köszi az észrevételt.
Jaj de megállt itt az élet,
Urak mindenről esett szó ami villanypásztorral kapcsolatos csak arról nem miként ellenőrizhetjük van e fesz a drótban erre várok okosságot ki miként teszteli.
Helló dizi!
A legegyszerűbb, ha megfogod a drótot De komolyra fordítva a szót, volt már szó erről is pl. sniperx hozzászólása (Máj 1, 2008; #217921) Idézet: „Én néha rá szoktam nézni a működésre próbaképpen a következő módon: egy szigetelt rézdróttal odamegyek a karám legmesszebbi pontjához, ahol a földbe szúrom a rézdrót végét, ahogy csak tudom. (10-15cm) A másik végével közelítek a karámhoz. Az áthúzásból látszik, megvan-e a fesz rendesen.” Ezen kívűl volt szó glimmlámpás, feszosztós kis ellenőrzőkről, amikkel kb.ra még a feszt is be lehet lőni, használd a keresőt bátran |
Bejelentkezés
Hirdetés |




Illetve nem az elvárásaimnak megfelelően ment.













