Fórum témák
» Több friss téma |
Üdv!
Azt hiszem az a bajom, hogy kicsi a táp, 12V csak 1A, nos amikor kinyit a fet akkor szinte rövidrezárja a trafón keresztül az egészet. Megpróbálom akkumulátorról, hogy működik-e rendesen. De akkor valami olyan megoldás kellene, ami feltölt egy bika kondit és azt süti rá a trafóra, hogy meglegyen a kellő áram.
Idézet: „Azt hiszem az a bajom, hogy kicsi a táp, 12V csak 1A, nos amikor kinyit a fet akkor szinte rövidrezárja a trafón keresztül az egészet.” Hogy a jóisten áldjon meg... Idáig azt hittem akkuról megy.
Bocs
Ha mondjuk egy 555-öt astabilként 3 kHz-en ráküldenék egy kapcsoló tranzisztorra, annak kollektorára egy 100-150 uH tekercset és azt a tápra illetve egy diódán át egy 200V 470µF kondira, az 1 s alatt töltené aztán az időzítő áramkör a feltöltött kondit sütné a trafó primerére.
Nos ez adna elég áramot neki?
Elég kell, hogy legyen az 1A táp, ha van rajta egy pl. 3300 mikrós kondi, a fetnek csak olyan hosszú ideig kell nyitva lenni amíg ez bőven tárol elég energiát. De ahogy Köbzoli is írja, innen egy diódán keresztül kell megtáplálni az 555-öket, illetve egy másik pufferkondi is kell nekik, párszáz uF.
Inverteres pásztor rajzot töltöttem már fel ide a topikba is, én is megcsináltam már több példányban, meg pár kolléga is a fórumról, bevált, és működik.
Most már annyira beindultam ebbe a kapcsolásba, hogy nem nyugszom addig amíg nem lesz jó.
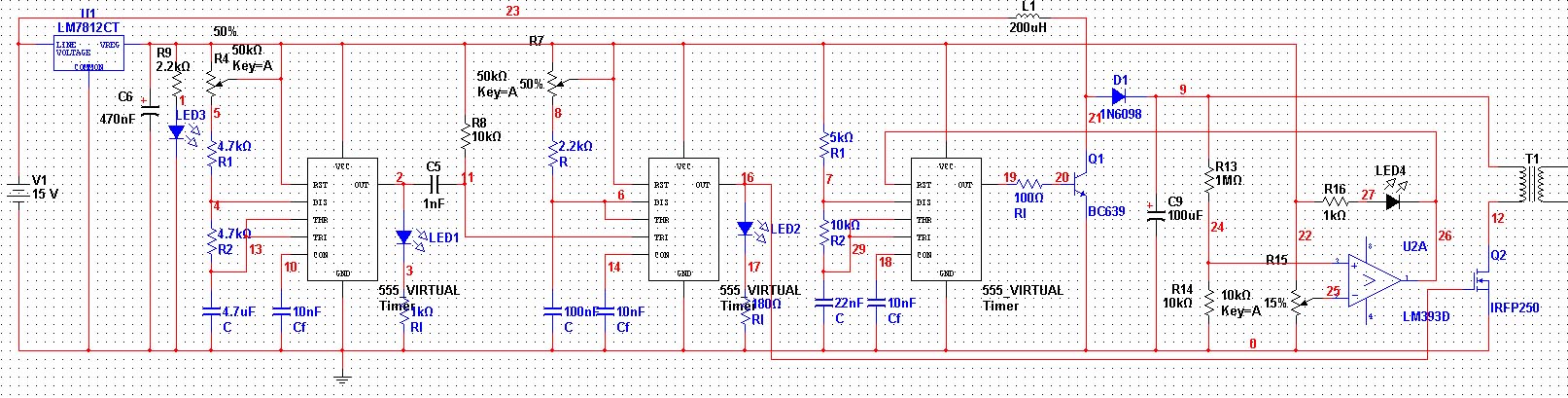
Készítettem egy rajzot arról amit kigondoltam, leszimuláltam, elvileg működik... Megnéznétek és, elmondanátok a véleményeteket? Köszi.
Nem jó helyen van az L1, és a D1.
Ezeknek a stabilizátor bemenetén kell lenniük, de a D1-nek csak akkor lesz értelme, ha a stabilizátor bemenetéhez teszel egy pufferelkót is. A trafót közvetlenül a pozitiv tápfeszre kell kötni, a soros induktivitás csak késleltetné az áram kialakulását a tekercsén, tehát hatásfokromlást okoz.
De azokra a c9 töltéséhez van szükség, azért vannak ott ahol. C9 pedig feltöltődik akár 200V-ra is így és ez sül rá a trafóra, a komparátornál lehet állítani, hogy mikor álljon meg a kondi töltése.
Igen már látom....
A kondi mindenesetre nemhiszem, hogy hosszú életű lesz, és nem is vagyok biztos benne, hogy a fet örül az átfolyó áramnak. A komparátor kimenete jobb ha el van látva felhúzóellenállással, a pozitiv tápfesz felé kellene egy 10k. A led előtétellenállása túl kicsi, a komparátor nem tudja elnyelni az áramát (adatlap szerint ~6mA tud nyelő üzemben).
És ha motorindító kondit raknék, mondjuk 10-20 uF?
Próbálni kell.
Gondold el, egy tirisztoros gyújtás energiáját 1-2,2µF kondi tárolja, és ez sül ki a gyújtótrafón. Gondolom Te is ezt használsz első körben. Bár nagyon nem mindegy mennyi a primer induktivitása a trafónak, de általánosságban elmondható, hogy 2.2µF ha fel van töltve 200-250 V-ra izmos szikrát produkál.Ez 44mJ, ha 200V-al számolsz. A 100µF 200V-on 2J energiát ad le, ez inkább közelit az igényeidhez, de szerintem ez sok a trafónak, fetnek egyaránt.
Hát lada samara elektronikus gyújtású trafójára gondoltam, az elég nagy primer áramot bír, a múltkor beszélgettem egy autóvillamossági szerelővel, ő azt mondta több tíz ampert. A fet 33 A-t bír elvileg.
Azt hogy lehet kiszámolni, hogy a kondi rásülésekor kb milyen áram folyik?
Tudd meg a primer induktivitását, és szimuláld le, mekkora áram folyik a 100 mikróval. A fet source-el köss sorba egy 0.01 ohm ellenállást a szimulátorban és ezen mérheted.
Szia!
Érdekelne a Joule kiszámításának módja. Habár visszaszámolva megvan hogyan kell kiszorozni, de így akkor nekem nem tiszta, mert... ahogy nézegettem a fórumot legtöbben 4-12µF kapacitású kondikat használnak kb. 400 Voltra feltöltve. Ezzel kiszámolva az energia meg se közelíti az átlagos 2-7J-os villanypásztorokat. Tehát hogy is van ez? Másik kérdés: Akkor a kimeneti energia a függ a kondenzátor feszültségétől. Tehát ha lehet állítani a kondii feszültséget, akkor kapok egy szabályozható villanypásztort? Köszi Zoli
1J = 1Ws
Ez alapján:A kondi kapacitását farádban szorozzuk a töltési végfeszültség négyzetével,és az eredményt ismét szorozni kell 0,5-el. A kimeneti energia, jól látod szabályozható a kondi töltőfeszültségével.
Szia.
A kondiban tárolt energia: 1/2*C*U^2 (Unégyzet akar lenni). Tehát egy 12µF ~ 1J. A probléma nem itt van, hanem ott, hogy egy LADA/Samara vagy hasonló régebbi keleti autó gyújtótrafójának akkora a vesztesége, hogy kb. 100mJ-nál több energiát nem tudsz belőle kivenni, vagyis amikor a kondit rásütöd a trafóra, akkor a trafó az energia 90%-át ott helyben hővé alakítja. A 100mJ-t itt a fórumon mérte meg valaki műszerrel, keress vissza rá. A gyári több J-s pásztorokban speckó, saját gyártású, kifejezetten kis veszteségű, vastag drótból tekert, max. 10kV-os trafó van. Imi.
Üdv!
Idézet: „ Tehát ha lehet állítani a kondii feszültséget, akkor kapok egy szabályozható villanypásztort? ” Igen. A gyártók persze szinte Joule-ként külön terméket adnak, nekik így az üzlet. Saját fejlesztésűben lehet értelme, a kondi töltési idejét célszerű variálni. Arra még figyelni kell, hogy kis ESR értékű kondit tegyél bele, mert különben az is melegszik, ott is elvész az energia. Kis ESR értékű kondit gyorsabban fel is tudsz tölteni. Imi. Idézet: „a kondi töltési idejét célszerű variálni” Nem a kondi töltőfeszültségét?
Találtam egy kapcsolást a kondi töltésére, szimulálva egész jól működik...
Állítható, hogy milyen feszre töltse a kondit. Végülis a tegnapi egy fejlesztett változata, csak ez most maga a töltő.
Le lett irva már párszor, hogy speckó trafót kell használni, ez a lelke, gondolom nem olvasott vissza eléggé.
Képzeld egyszer már végigolvastam az összes hozzászólást. Attól én még agyalhatok, ha nincs jobb dolgom.
Miért lenne kár? Aztán lehet agyalni trafón is
Jó, akkor maradjunk egyenlőre a töltésnél. Irták, irtam, hogy a kondi impulzustűrő nagyáramú tipus kell, hogy legyen. Ilyet polarizáltban elég nehéz beszerezni, igy marad a motorinditó kondi, de még jobb az üzemi kivitel. Az induktivitásról is érdemes szólni: adott értéket ebben az esetben olyan vason érdemes elkésziteni, ahol a menetfeszültség max pár voltra adódik, különben idő előtt átüthet.
Szia!
Idézet: „Nem a kondi töltőfeszültségét?” Nem. A kondenzátort töltő feszültséget direkt módon nehezebb szabályozni, mint azt az időt, ameddig ezt a konstans feszültséget ráengeded a kondira. Tehát én valami kaput javaslok (valami MOSFET-ből) amit adott ms-ig nyitsz, így közvetett úton befolyásolod a kondi töltöttségét is. Nyilván a kondi nem 0 Ohm-on át fog töltődni, így ha 1ms-ig nyitod, vagy 2ms-ig, akkor más feszültségre fog feltöltődni. Imi.
Az a baj, hogy a töltőfeszültség minden, csak nem konstans....
szucsistvan az induktivitás áramát szaggatja, igy tölti a kondit, és figyeli a kialakuló fesz nagyságát. Ha eléri a beállitott értéket a komparátor tilt. Igy helyes, hasonló megoldást alkalmaztam én is sok gyújtásnál, igy kézbentartható a tárolt energia. Konstans, terhelhető feszültséget csak az ideális feszültséggenerátor tud szolgáltatni, itt pedig nincs ilyen. Idézet: „szucsistvan az induktivitás áramát szaggatja, igy tölti a kondit, és figyeli a kialakuló fesz nagyságát” Ok, így rendben van, azt hittem, hogy van valami kis belső ellenállású tápforrás, ami az adott áramok mellett nem esik le számottevő mértékben... Imi.
Nem vagyok az elméletben otthon legalábbis olyan szinten nem mint itt sokan közületek. Nem is tanultam ilyet ezért nem is akarok erről a hozzáértőkkel vitába szállni. A tapasztalataim alapján írhatom azt ,hogy az általam épített egyszerű és néhány hozzászólással korábban belinkelt kapcsolás is működik . Nem szimuláltam nincs is ilyen programom . De a kapcsolás akkor is működik. Autó gyújtó trafóval és más sima hálózati trafóról is megpróbáltam. Nem tekertem hozzá specko trafót mert csak a kíváncsiság hajtott. Megépítettem két 555 öt is azzal is simán megy . A tirisztoros kapcsolásig is eljutottam egy több mint 20 éves igen érdekes élményem miatt . Nem melegszik egyikkel sem a trafó bármilyet tettem utána. Igaz a szikra intenzitása változik a trafó típusától függően de ez már egy másik dolog és itt ezt már többen leírták miért. Kipróbáltam akkuról és hálózati töltőről is. Az itt elhangzottak miatt. Most inkább azért írok mert érthetelen számomra szucsistvan miért nem jut vele egyről a kettőre. A fettes kapcsolás szempontjából tapasztalatom szerint az első IC 7es és 6+2 lábra kell a dióda mert a nélkül az időzittés 50% ban + feszültség jut a gátéra és ezt a fett és a trafó sem bírja /melegszik/ .A másik kritikus alkatrész a fett D és + közé tett kondenzátor ami nélkül nem működik ,ha igen akkor össze vissza. Ennek egy több 100 voltos kondenzátornak kell lennie de nekem már 100nf 400voltal is működik amit egy régi kacatban találtam. Napokig mentek minden probléma nélkül. Az elméleti részét rábízom azokra akik ezt nálam sokkal jobban értik csak a tapasztalataimat írtam le. Csupán érdekel az övé miért nem megy .Remélem senkit nem bántottam meg hozzászólásommal mert nem ez volt a szándékom.
szucsistvannak azért nem ment, mert mint Ő is rájött kevés volt a vezérlés tápfesztartaléka, mivel a dugasztápot megrángatta a fet. Hogy aztán tett-e nagyobb puffert diódával leválasztva a vezérlésnek, azt nem tudni, mindenesetre most már nem ilyen megoldáson agyal. Várjuk ki a végét.
|
Bejelentkezés
Hirdetés |






