Fórum témák
» Több friss téma |
Köszi az észrevételeket. Komparátorként is olyan fázisú lesz a kimeneti jel, hogy ha lenne visszacsatolás, akkor az ökölszabály érvényesülne.
Azt gondolom, kezdőknek elég ez így, de a komparátor működésénél tényleg másképpen kell majd megfogalmazni a dolgot. A bemeneti impedancia és a képlet dolog jogos, azt javítom.
Most vettem észre hogy van LM 324N és TL 072 CN típusból is itthon. Gondolom mindegy melyiket használom. Van valami használatbeli különbség köztük? Köszi.
Csak hogy minden tiszta legyen (a TL 072 CN adatlapjáról) Vcc+ +9V Vcc- -5V (vagy -9) 1in+ bemenetem (nekem az LM35 hőszenzor out-ja) 1in- a medve által belinkelt kapcsolás (ellenállások + föl) 1out a felerősített jel. Köszi
Szerintem, így működni fog, ahogy leírtad. Ha tényleg találtál LM324-et, akkor először próbáld meg azt szimpla tápról: ha működik, nem kell a -5V-ot megépítened! ( Elvileg működnie kellene. )
Idézet: „Köszi az észrevételeket.” Szívesen. Idézet: „Komparátorként is olyan fázisú lesz a kimeneti jel, hogy ha lenne visszacsatolás, akkor az ökölszabály érvényesülne.” Jól mondod. Szerintem a hangsúly azon van, hogy : 'ha lenne visszacsatolás'. A műv. erősítő alapegyenlete ugyanis : Uout = A * ( U+ - U- ), vagyis a kimeneti feszültség a nem inv. és inv. lábon lévő feszültségek különbsége szorozva a körerősítéssel. Tehát a visszacsatolás okozza azt a jelenséget, amivel a működést magyarázzák. ( Tényleg nem kötekedni akarok, csak azért magyarázom így, mert nekem annó így sikerült megértenem. És komparátort nem tudtam építeni, amíg azt gondoltam, hogy mindig úgy viselkedik a kimenet, hogy a két bemenet között ne legyen fesz. különbség. ) Továbbá ha ezt a képletet ismeri valaki, akkor mindjárt világossá válik az is, hogy a bemeneti lábakon a különböző feszültségek merre lendítik a kimenetet. De tényleg nem akarok kötekedni! Az összeállítás jó! Reméljük, sokan hasznát veszik majd!
Üdv!
Műv.erősítővel meg lehet oldani ezt: A változó jel 0-5V ig változik. Az erősítést 2V nál kezdje?
Egy kicsit pontosítsd az igényedet:
2Vig mi legyen a kimeneten?
Bocsi!
0-2 V ig megeggyezzen a bemenettel. 2-5V ig erősítsen. Tegnap csináltam egy erőstőt ami 0-5V ig kb 0-10% ig tud erősíteni egy LM324 ből. Terhelés nincs rajta.
Ha már sokszor szóba került, csak érdeklődés gyanánt, megmondaná valaki hogy mi az a komparátor és mire jó?
Köszi
Köszi
Lesz mit olvasgatni meg keresgetni. Köszönöm.
Komparálni = összehasonlítani ( angolul : compare )
Ha műv. erősítővel kapcsolatban hallod, akkor az a lényeg, hogy az egyik lábon van pl. egy fix értékű feszültséged és a másikon lévő fesz. függvényében a kimeneted vagy magas, vagy alacsony. Én azért említettem, mert ugye a műv. erősítő működését mindenki úgy akarja megmagyarázni, hogy "arra törekszik, hogy a két bemenete között ne legyen különbség". Na, ez a komparátor üzemmódban egyáltalán nem igaz. Erősítő üzemmódban ugyanis mindig van egy negatív visszacsatolás, ami az előbbi jelenséget előidézi. A komparálásnál azonban szoktak alkalmazni - milyen meglepő - pozitív visszacsatolást, hogy valamekkora hiszterézist vigyenek a kapcsolási értékek közé. Viszont léteznek kimondottan komparálásra kitalált IC-k is. Ezek néhány dologban különböznek a műv. erősítős komparátoroktól és a műv. erősítőktől.
Erre tökéletes egy JFET a negatív visszacsatolás földre menő ellenállása helyett, vagy vele sorba.
Üdv!
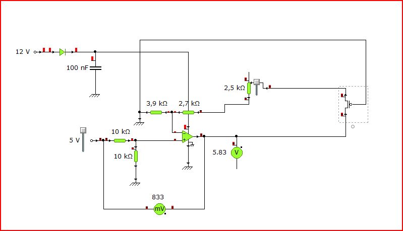
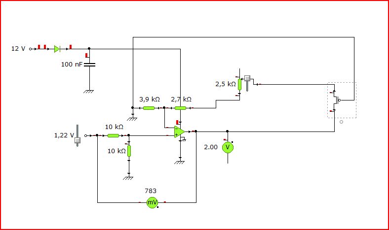
Kipróbáltam, de ha az Ube 2V alá csökken akkor az Uki 2V alá NEM csökken. Csatoltam képet, lehet én nem értem.
Bocs MOSFET-el próbáltam nem JFET-el
Ennyire azért nem lesz egyszerű. Fet nem pontosan 2v-on fog nyitni, sőt talán még a közelében sem lesz.
Szerintem komparátorral kéne figyelni, ha a jel 2v fölé megy, és onnantól erősíteni. A komparátor negatív bemenete 2v referenciára. A pozitív meg a feszre, amit figyelsz. Kell még pár mV hiszterézis. A kimenete már mehet a JFET-re, ami egy soros ellenálláson keresztűl a műverősítő negatív bemenetét lehúzza testre. (vagyis nem teljesen, mert az ellenállat miatt csak az erősítés nő) Többit később, 5 perc múlva megy a buszom.
Kezdem érteni!
Köszönöm a segítséged.
Hello!
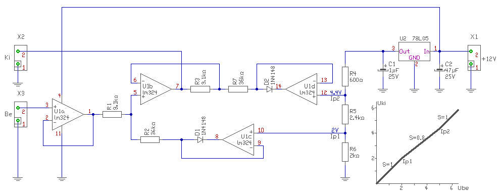
A kívánt erősítő. Ip inflexiós pont alatt erősítése egyszeres, felette az R4/R5 [Au=(R4/R5)+1] osztó határozza meg. A Ip feszültségét az R6/R7 feszültségosztóval lehet beállítani. (jelen kapcsolás mellett, kb. 1..3V tartományban) üdv! proli007
Köszönöm, ezer hála. Nem tudom, hogy tudnám viszonozni!
Üdv Prolimester
A kapcsolást milyen programmal csináltad? Az alatta lévő diagram az szimuláció vagy magad szerkesztetted? Mert ha tud szimulációt a programod akkor érdekelne. Köszi
Hello!
Ez csak rajz program, de a TINA-ban leszimulálhatod. üdv! proli007
Üdv
Lenne még 1 kérdésem a Medve által belinkelt kapcsolással kapcsolatban: 80,6K-ra állította a rajzon a Rvcs-t. Miért nem 80K-ra? Akkor 80/20=4 +1 = 5 lenne a G Így 80.6/20= 4,03 + 1 = 5,03 a G. Ha én egy 75K-s és egy 5.1K-s ellenállást tennék oda akkor az 80.1K lenne ami 80.1/20 = 4.005 +1 = 5.005.. Így is jó lesz? Köszi
Hogyne lenne jó. Amúgy fogalmam sincs már, hogy miért ilyet irtam, egy adatlapon láttam igy...
Hello!
És akkor a kétpontos változat, ahogy szeretted volna.. üdv! proli007
Köszönöm!
Crocodile 3D vel teszteltem de ott nem működik a 4.4V feletti erősítés. Ma összedobom egy próbányákon. Nem tudom, hogy viszonozzam.
Hát az 5.03-as az sok, az 5.005 az belefér
Idézet: „100mV-1500mV tartományt kellene fölerősíteni 500mV-4500mV tartományra lineárisan” Ezt írtad, de ez nem 5X G 100mV -> 500mV 1500mV -> 7500mV (nem 4500mV) Csatoltam az 5G-s erősítést.
Ez a kütyü autóba is pont jó lesz a szokvány légmennyiség mérők jelének módosításához? - úgy értem mod alkoholos üzemre.
Igen. Tényleg ezt írtam, de ezek szerint rosszul.
Nem is néztem utána hogy mit írtam. 200mV-1000mV kell felerősíteni 5x-re (1V-5V). Köszi. Akkor igazából a 80/20 is jó (vagy 40/10). Köszi a kapcsolást.
Iegen jó, de figyelj melyik ellenállás megy a GND illetve a kimenet felé.
Azt elfelejtettem mondani, hogy az erősítést LM324 el csináltam.
|
Bejelentkezés
Hirdetés |





)
Lesz mit olvasgatni meg keresgetni. 









