Fórum témák
» Több friss téma |
Fórum » TV hiba, mi a megoldás?
Az normális, hogy adás nélkül kikapcsol 5 perc múlva. Kapcsold AV-ra és akkor elvileg nem kapcsolhat ki, vagy AV-n adj rá jelet.
A KF-dobozban nézz szét leginkább. Milyen típusú IC-k vannak benne?
a tunerre gondolsz?
megnézem
A ZF-verstarkerre gondolok.
Helló! Lenne egy 1000ft-os kérdésem. Régebbi sony televisio a következő dolgot produkálja. (csatoltam a képeket)
Mi mehetett tönkre benne, és javítható e? Elszántság és alkatrész tv van. Előre is köszönöm
irom
tda 4452 tda 4482 tda 6610-2 ezekkel van szerelve
Szia!
Ha függőleges torzítás van a képen (felül, alul középen),akkor a függőleges végerősítő környékén lévő elkókat kell cserélni. (booster, csatoló). Ha ez a baj, jöhet az ezres
köszönöm
ezt majd késöbb nézem meg holnap dolgozom,idöm lesz megnézem és irok még megkérdezném he lekötöm a tápfeszét akkor a képnek nem kellene szemcsésnek lenni?
ha az ic-halott valahogy egyszerüen nem lehet kiszürni?
Köszönöm az eddigi tanácsokat a linket is, ha tulvagyok a vizsgálódásokon irok köszi
Elsősorban a Te leleményességed és persze szerencséd a kulcs a siker felé. Nézd még meg ezt az adatlapot, ezen több infó van. A video out (4,6)kivezetés után lévő alkatrészeket nézd meg.
Bővebben: Link
Szűretlen a függőleges eltérítés tápfesze szerintem.A képen én azt látom hogy megy a függ. eltérítés,de kevés neki a nafta. Kb. 30V-ról szokott menni. Én egy elkot cserélnék első körben,ha van rajzod,akkor keresd meg. Ha nincs,akkor végig kellene követni a képcsőre menő függőleges eltérítés 2 vezetékétől a táptrafó szekunder oldali diódájáig.
Ha gond,hogy melyik a függ. eltérítés vezetéke,akkor szólj segítek.Ha nem találod azt a kondit,akkor is szólj,segítek. Ha esetleg nem ez lenne elsőkörben a probléma,akkor még szokott lenni egy kondi az eltérítő tekercsre menő vezeték áramköre körül. Értéke olyan 390nF....820nF közötti, 630V-os. Volt már olyan,hogy kirohadt(nem volt) lába a kondinak,vagy a kondi már elvesztette a kapacitását. Majd kiderül,hogy melyik.
Szerintem nem csatoló és booster elko,mert akkor nem törés lenne a képben.De ez csak az én véleményem.
köszönöm szépen
ha ezeken tulvagyok irok a fejleményekröl
A végerősítő "környékéhez" tartozik a tászűrő kondi (k) is. Külön kiemeltem a gyakrabban meghibásodó két kondenzátort is. Egy típusszám jól jönne!
Szétnéztem nagyvonalakban, nem láttam púpos kondit. Holnap mélyebbre megyek és mérek is. Nem tudom merre van az amit keresnem kéne.
Mi a típusa? Ja, és portalanítsd ki!
A piros körrel jelzett bordán van az IC. Az erre kapcsolódó elektrolitkondikat cseréld gondolkodás nélkül!
Hali!
A tápot átkondiztam az ellenálásokat átnéztem de a hiba továbra is fennál.
Sorvégtranzisztor jó? A TV egy pillanatra sem indul be?A sortáp mekkora?
Még egy kérdésem van: mi a készülék típusa? Rajzzal könnyebb lenne a hibakeresés.
Sziasztok
Van egy kis gondom van egy Grundig ST55-715 NIC/top-típusú televízióm. A készülék be volt kapcsolva és egyszer csak „Cicent” egyet majd a kép összeugrott. Azután a tv kikapcsolt szétszedtem a tv és a rajzon megjelölt 10k ellenállás volt leégve. Kicseréltem az ellenállást aztán újra bekapcsoltam az ellenállás megint leéget. Gondoltam lehet, hogy a tranyó okozza de mivel nem volt otthon (D1878)típusú tranyom ezért kipróbáltam egy BU508-al. Most nem éget le az ellenállás de így sincs rajta kép ,csak a stanby Led világít egy pár másodpercig halványan mintha be akarna kapcsolni de aztán teljes fényerővel ég de semmi. Szerintetek hol keresem a hibát vagy mit cseréljek ki jó lenne megcsinálni mert nincs másik tévém. Előre is köszönöm a segítségeket.
Hogy kötöd le a kimenő ágból? Kiforrasztod a szekunder oldali diódák egyik lábát és a levegőben vannak?
Ha igen,akkor meg kellene mérni ekkor a feszeket a diódán (puffer szűrőkondi nélkül mért érték).Ha ez meglenne,az sokat gördítene előre a dolgon...
Az ellenállás előtt van egy 0,68 mikros kondi. Lehet hogy ott folyik el az áram,mert az zárlatos.
A tranyó esetében nem mindig jó helyettesítőnek a BU508. Lehet hogy érdemes lenne S2000. A kép alapján nem diódás a tranyó.Ha pontos típust írnál,akkor megnéznénk katalógba.
Szia
A tranyó amitt kivetem a tv-ből arra csak anyi van írva hogy D1878 egyébként csatolom a képet róla.
Ez bizony diódás tranzisztor, a honlapomon megtalálod az adatlapját a könyvtárban.A becsületes neve 2SD1878Bővebben: Link
Tahát,ahogy a tranyó belső rajza is mutatja a BU508-hoz kellene még tenned egy diódát is,vagy ha van esetleg BU508D,az jobb lenne.
Hali
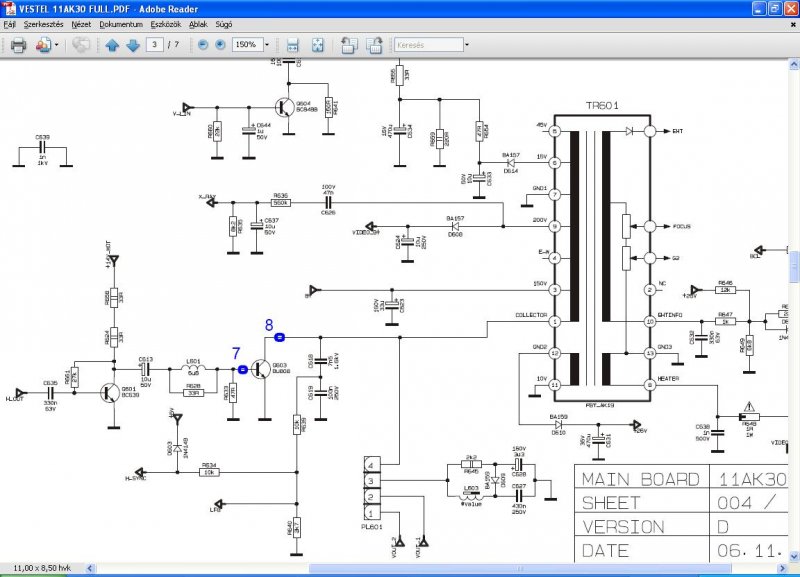
A tv nem indul el egy pillanatra sem de a sor tápjának diodáján egy pillanatra mérhetö olyan 100 volt körül utána semmi. A tv tipusa 11ak30 de mellékélem a rajzát is
Ebben a TV-ben nincs egy olyan ic,hogy TEA2029 véletlenül?
Szia
Vettem BU508D,BU508df tranzisztorokat és a kondit is kicserélem ammiről írtál feljebb. Majd írok hogy történ-e változás. Addig is köszönöm.
Szia!
Nézd meg a sorvégtranzisztor vezérlését. A bázis csatoló elkója szokott megszakadni. Ellenőrizd a többi kondit, zenert, a meghajtó tranzisztort, kollektorellenállásait, csatolókondiját. A sorvégtranyót is nézd meg (darlington). Küldök egy régebbi sasszi-verzió rajzot.
Sziasztok!
Van egy Samsung CZ-20H12T Tv-m, az lenne a probléma vele, hogy bekapcsoláskor a kép elkezd villogni kb. 0.5hz-el, hol eltűnik hol vissza. Ha "bemelegszik" akkor abbahagyja, de néha világosabb képeknél ismét villan egyet-kettőt. Számomra ez egyértelműen táp környéki elkó száradásra utal, csak megerősítés kellene. Most kezdte ezt kb. 1 hete de sajnos nem sok idő van mostanában ilyesmire. Gondolom kezdjem a Primer oldali elkók cserélésével, csakhogy ha jól számoltam ebben összesen kettő van Elég azokat cserélni vagy van még egy-kettő amit időszerű lenne? Ha jól sejtem ez a hozzátartozó szervízkönyv, nem vagyok biztos benne mert nem egyezik egyik típusszám sem 100%-osan, de jobbat nem találtam. Bővebben: Link |
Bejelentkezés
Hirdetés |












