Fórum témák
» Több friss téma |
Fórum » Csöves erősítő készítése
Ne feledd betartani a fórum viselkedési szabályait, és a topik megmaradásának feltételeit. [link]
A téma átmenetileg fagyasztva lett, hozzászólni nem tudsz!
Hát egyforma cső ritka, így biztos nem fognak jól beállni.
Nem tennék oda kondit, nagyon kicsi ofszetet lehet elérni szerintem, gyakorlatban próbáltad már ezt a módszert.
Én sem számítok nagy ofszertre , de így kipróbálhatom kondival is . méréskor rövidrezárva látható lesz 30Hz körül a hatása .
Még nem próbáltam , de kiváncsi vagyok az eredményre . Azért úgy építem , hogy csalódás esetén könnyen sima PP-re tudjam alakítani .
Az AV 760/C a gyári kimenőjével működik, amit egyenlőre egy 100V/8 Ohm-os illesztőtranszformátorral (M102-es magon) illesztek a hangfalhoz. Majd tervezem az áttekerését, de először szeretném beállítani az egész erősítőt. De már így a visszaillesztő transzformátorral is meglepően jó hangja van.
Ha esetleg tudsz segíteni olyanban, hogy a gyári kimenője (TK 760/C) milyen szisztéma szerint van tekerve, az sokat segítene. Ilyenekre gondolok, hogy a pl a primer és a szekunder tekercs hány részből áll? Mert hiába kerestem, nem találtam hozzá sehol sem leírást. Köszi előre is
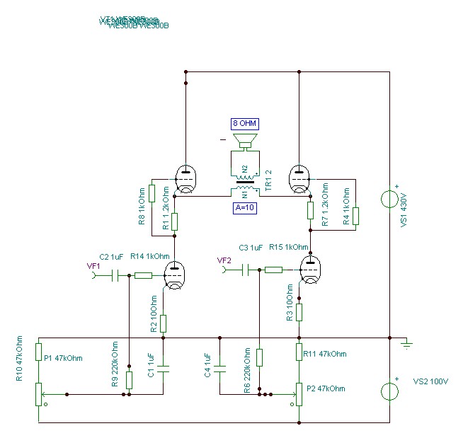
Négycsöves SRPP-ről van szó, ellenütemű meghajtással...?
Igen arról , fentebb látható a kapcsolás vázlata és a tervezett meghajtás .
Valahol leírtam már tavaly vagy tavalyelőtt, de lehet hogy még régebben (talán a terminálon), amit tudtam róla, már csak annyira emlékszem, hogy négy szekunder tekercs van, amiből kettő-kettő párhuzamosan és ezek sorosan vannak kötve (két 50 V-os tekercsrész sorbakötéséval 100 V-os a trafó, ha a négy tekercset fázishelyesen párhuzamosan kötjük 50 V-os lesz. Megpróbálom megkeresni a beírásomat, azt hiszem a primerről is írtam valamit, szerintem 2*5 részre osztott, de nem középen elválasztva, hanem mindenhol egymásra tekerve az egyik és a másik oldal, tehát p/p-sz-p/p-sz-p/p-sz-p/p-sz-p/p. Még a mai napig sem szedtem szét az enyémeket sem, ohmméréssel következtettem a felépítésre.
Bevallom, kapcsolási rajzot nem találom, csak nyákokat..
Akkor itt van .
Nem végleges , csak vázlat .
Sziasztok
Érdeklödni szeretnék hogy a 6.3v-os fötöfeszültségnél menyi megengedet feszültség külömbség lehet ha egyáltalán lehet. Köszönöm.
Gond lesz a nagyértékű katódellenállás sorban a kimenővel attól tartok.
Legtöbb csőnél 6,8-7 V-ig nem csökken érdemlegesen az élettartam (de az anódáramot nem szabad elengedni, mert nőni fog a nagyobb fűtőfesztől), lefele már neccesebb lehet, de 6,1-6,2 még biztos jó.
Valaki regebben lerajzolta...
1000 köszönet a rajzért, így máris átláthatóbb, és rekonstruálható lesz az áttekerése 8 ohmosra.
De lehet nem fogok hozzányúlni, mert csak rontanék a helyzeten, mert amint látom eléggé osztott a kimenője, így a szórt kapacitás elenyésző. Ennél már csak az EA057-es kimenő tartalmaz több részre osztott primert és szekundert Az APX nél csak 2 részre osztott primer, és 3 részre osztott szekunder volt.
Imitől érdeklődj melyik az igazi, mert úgy emlékszem kétféle kimenő rajzot készített. Esetleg a primer menetszámokat amiket letekertem róla azt elő tudom még keresni hozzá.
Hello
A primer menetszámokat megköszönném, és esetleg a szekundereket is, ha olyanod is van esetleg ![]() Egyenlőre az Imi által leírtak alapján nekiállok holnap a munkapontokat belőni.
A szekuder is megvan, de az eredeti 100V-ra való. Viszont abból van 2 féle. Emlékszel köbzolinál beszéltünk róla, hogy két különböző trafó volt a két végfokba, és a háló trafó is különböző. Nem olyan nagy az eltérés köztük, de van. Majd holnap megkeresem, most már alszanak a csajok ahol van doksi, és nem akarok ott matatni.
Oké köszönöm szépen előre is, persze, isten ments, hogy itt felkeltsd őket
Idézet: „...de 6,1-6,2 még biztos jó...” Akkor én azt hiszem, délután tekerek az EL84 toroidjára 1-2 menetet. Annyit, hogy 0,2V-tal töb legyen a fűtőfesz.
Az én véleményem szerint úgy csináld, hogy a terheléstől függően egy kicsit nagyobb feszültségre tekerd, mert a terhelés hatására szeret esni a feszültség.
Én a főtőtekercset mindig 6,8-6,9V ra tekerem, ha trafót kell csinálnom, mert a csőfűtés terhelése hatására áll be a névleges és kívánt feszültségérték, ha még így is több lenne egy kicsit, akkor meg már egy pár tized Ohm-os ellenállással könnyű beállítani. A régi rádiókban lévő hálótrafók fűtőtekercse is ezért szokott 7V körül lenni üresjárásban. A GU-50-esem fűtőtrafója 13,5 V-ot ad üresjárásban, és 2,8A terheléssel áll be 12,1V ra ( az összes csövet ez az egy trafó fűti 12,1V-ról. Röviden ennyi
Egyetértek.Ráadásul a soros ellenállás korlátozza is bekapcsolási áramlökést ami a cső hideg fűtőszála miatt létrejön.
Mayky!
Látom eladósorba került az EL84-esed is. Melyiket hallgatod? [OFF]Vírusos a weblapod!
Akkor az eredeti menetszámok a következők:
kívülről befelé haladva a legfölső sorban: 1. 0,4mm átmérő - 14 menet 2. 0,25mm átmérő - 276menet mellette 0,25mm 276menet 3. 0,4mm átmérő - 118menet mellette 0,4mm 118 menet 4. 0,25mm átmérő - 368 menet mellette 0,25mm 368 menet 5. 0,4mm átmérő - 118 menet mellette 0,4mm 118 menet 6. 0,25mm átmérő - 196 menet mellette 0,25mm 196 menet
Igen, a szükség nagyúr, kell a dohány, qrva drága 2 (4) db Bower tweeter.
Melyiket hallgatom? PCL86 PP 4654 PP Nincs EL34 PP-m. (már) A mai gyártású csövek ennél többe kerülnek, hangban meg elmaradnak ezektől a japcsi csövektől.
a 60mikros kondik azok olajpapír, vagy fémezett papír?
84-t írtam.
A 4654-ről nem tudtam. Vannak fent róla képek valahol?
Jó olcsón adod a 84-es PP-t! A paneljeidhez a - szerintem - epoxi - lapot honnan veszed?
Ja bocsi kevertem mert az EL34-esek is eladók :hide:
|
Bejelentkezés
Hirdetés |





