Fórum témák
» Több friss téma |
Sziasztok!
Egy kis segítséget szeretnék kérni tőletek. Meg kell valósítanom egy ellenálláshőmérőt MSP 430-as controller segítségével és ehhez megköszönnék bármilyen jó tanácsot link-et és egyébb hasznos infót. (kapcs rajz, program, stb) Előre is köszönöm
Itt az MSP430-as adatlapja!
Egyébként mért pont ezzel kell megvalósítani? Más ismertebb nem lenne jó?
Nekem jó lenne csak az oktatónak van ilyen hülye mániája az egyetemen.
Egyébként köszi a leírást
Gondoltam hogy valami ilyesmi áll a háttérben.
Szerencsétlen emberke meg tanulja meg a 1000 fajta mikrokontroller 1000 fajta programozását, mert gondolom legközelebb más fajtát fog feladatul kitűzni. Másban én sajnos nem tudok segíteni, mivel én PIC párti vagyok és ahogy nézegettem az adatlapot nem sok köze van a PIC-ekhez.
Hát nem sok köze és úgy van ahogy mondod!
Mindenféle hülyeséget taulunk de semmit sem tanítanak meg rendesen szal kicsit kivan vele a ...
Hi!
Építettem egy LPT JTAG égetőt MSP430-as kontrollerekhez, de nem látja a FET-Pro430. Ez a kapcsolás működőképes a programmal? Esetleg baj lehet, hogy BC182-t használtam a BC850 helyett? http://elprotronic.com/fetpro430_B.html[FETPro430][/url] Az égetőben a próba idejére egy MSP430F2011 volt.
Üdv,
Van egy kártya (mellékletként csatoltam) amellyel a következő feladatot kellene megvalósítanom: ,,a fényérzékeny ellenállás változtatásával vezérelje a kártyán található DC motort, MSP430 segítségével." Ha van valakinek valami ötlete azt nagyon megköszönném.
Sziasztok!
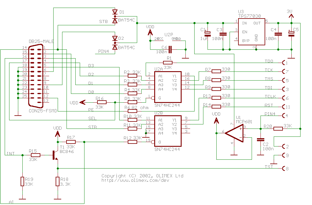
Egy hasonló JTAG programozó kapcsolásom lenne, mint Igyk-nak. Az lenne a kérdésem, hogy a jobb tetején lévő 3Vos feszforrás az megegyezik-e a több helyen előforduló Vdd-kel. Valószínűleg ez valami alapvető dolog annak aki már jártasabb az ilyen tervezőprogramokban, de én még eddig ilyet nem igazán láttam. Másik amit nem értek, hogy ezt a feszültséget hol csatlakoztatják rá, ha olyan szerelésben csinálják, amilyet csatoltam képen. Eleve azt írják, hogy ennek külső fesz nélkül fel kéne tudnia programozni a uC-t, mert elég az amit az LPT portról levesz. A kapcsolást az Olimex tette közzé egyébként, az oldalukon van részletesebb infó róla: Bővebben: Link
Ha megnézed az a 3V-os rész egy kimenet, amit a párhuzamos portból érkező 5V-ból állít elő és Te is írod, hogy ezzel fel tudja programozni a kontrollert! A jobboldali csatlakozószámok a kis fekete csatlakozó lábszámai, ami a kontrolleres panelhez csatlakozik!
A VDD-t az U1 állítja elő, hogy késleltetve kezdjen működni a "cucc" ( ez látja el táppal az U2-t!) ! Steve
Kiszaladtam az időből... + ez látja még el a T1-et is!
Nem ismerem a procit, de vezérelni gondolom csak a 3V-os táp stabil megléte után szabad! Steve
Ahha, így már érthető. Én befesznek vettem azt a 3Vot, azért nem is értettem, hogy most az miért az Outjára van kötve az U3nak...
Tehát akkor az a 3Vos "nyíl" igazából csak egy virtuális mérőpont a kapcsoláson, a VDD-ket meg csak simán össze kell linkelnem, amikor a saját panelomat tervezem, ugye? Ja azt azért tudtam, hogy a jobboldali pontok a szalagkábel csatlakozóba mennek. ![]() Különben nem tudod véletlenül, hogy konkrétan a NI Multisimben, hogy lehet azt megcsinálni, hogy az U2 IC tápfeszlábait is ki tudjam rakni, hogy a kondit közérakhassam, meg az adott feszt rá? Mert az is így két darabban rakja le, de a tápfeszt, meg a földet nem tudom elérni.
Sziasztok.
Munkahelyemen sok MSP430F-at kell programozni. FETPro430-at gyári USB-s égetővel (égetési idö 2,8s) használunk,de JTAG-ra NoIce programot. Bővebben: Link Otthon is öszepakoltam jól működik. Létezik hozzá C fordító is:mspgcc Bővebben: Link
Szia!
Mi egyetemen használjuk az FG439es változatát, de Texastól rendeltem pár mintát itthonra is pár fajtából. A Texas gyári égetőjének az árát kicsit sokallom, azért néztem ezt az Olimexes kapcsolást, már csak a panelt kéne összehozni belőle. Ha szabad megkérdezni, milyen munkakörben dolgozol, illetve mikre használjátok az MSPket?
Olimexes jó választás.Én a táp késleltetést u1 is kihagytam
belőle (gyors készítés) de így is gond nélkül megy. Foglalkozásomat tekintve elektrotechnikusként felüetszerelt áramköröket javítok,illetve tesztelem őket. Nagy cégek,nagyon kis gyártói vagyunk.430f449 gyakran előfordul pl PLC kártya,digitális nyomásmérő,ajtó vezérlő. 430F449 példa
Én is rendeltem egy ilyet úgy gondolom egy próbát megér. Ha más nem legfeljebb kész programokat ráírogatok.
Sziasztok gondoltam nyitok egy témát ennek a kütyünek mert bár találtam hasonló témát de az nem erről az eszközről szólt. Gondoltam hátha kedvet kap valaki és együtt tanulhatunk bele ennek a programozásába
.Az eszközt bárki megrendelheti kb 10 perc alatt. És ingyen kihozzák rendkívül gyorsan. Én csütörtök este rendeltem meg és keddre már itt is volt :yes: A hivatalos honlap : Bővebben: Link
Szenvedtem egy hetet a ccs- el a megoldás az IAR kb 10 ede helyet foglal a progi és nekem működik nem kell licensz stb
Srácok!
Hol lehet hozzájutni a launchpadhoz? Akkor amikor odamegywk és nem hetek múlva?
Bővebben: Link
Bővebben: Link Innen megrendelheted csak 1 bankkártya kell hozzá. De ha egyszerűbb neked én is meg tudom neked rendelni. A kérdésed 2. részét nem értem.
Kész lett a LED-es panelom. Bővebben: Link
Végül sikerült beszereznem egy launchpad-ot. Rögtön gyártottam hozzá egy "barkács - módszerrel" készült vezérelt panelt.
Ez egy CD4051 MUX-DEMUX ic-t hajt meg. 3 kimenetet használok a launchpadról, a 16- ból. Mivel a MUX egy 8 bites eszköz 8 db LED-et használhatok. Igaz alapjáraton csak 1 LED világíthat, azonban az emberi szem valamint a lED-ek tehetetlensége miatt, majdnem folytonosannak látszanak. Írtam hozzá egy egyszerű progit. Sokat szenvedtem vele, mert elfelejtettem a watchdogot kikapcsolni. De már rájöttem. [/code] // Lehet hogy nem a legfrappánsabb, de működik //Egy CD4051 ic-t hajtok meg vele. //A launchpad 1.0; 1.2; 1.4; kimeneteit használom. // A MUX mind a nyolc lábára egy-egy LED-et kötöttem. Mivel sikerült eldrótolnom //a nyákot, a program ennek megfelelően van kialakítva. // a progit a CCS-ben írtam. Ja! már a letöltésnél regisztráltattam magam, //így a CCS "LINCENCED" jelzésel megy #include #include unsigned int d=0; unsigned int s=0; unsigned int a=0; unsigned char kep[9][9]={ "10000000", "11000000", "11100000", "11110000", "11111000", "11111100", "11111110", "11111111", } ; // a felső 8 sor az egymást követő bitmintákat jelöli. //Értelemszerüen 1=bekapcs, 0=kikapcs void LED1(){ (P1OUT=BIT0);} //001 'kimeneti bitminta' void LED2(){ (P1OUT=BIT2); } //010 void LED3(){ (P1OUT=BIT0+BIT2); } //011 void LED4(){ (P1OUT=BIT4); } //100 void LED5(){ (P1OUT=BIT4+BIT0); } //101 void LED6(){ (P1OUT=BIT4+BIT2); } //110 void LED7(){ (P1OUT=BIT0+BIT2+BIT4);} //111 void LED8(){ (P1OUT=0); } //000 azért van hátul, mert eldrótoltam a kimeneti panelt. void kijelez() { s=500; // ennyiszer jelzi ki az aktuális tömbelemnek // megfelelő bitmintát do { P1DIR =0xff; if (kep[d][0]=='1') LED1(); if (kep[d][1]=='1') LED2(); if (kep[d][2]=='1') LED3(); if (kep[d][3]=='1') LED4(); if (kep[d][4]=='1') LED5(); if (kep[d][5]=='1') LED6(); if (kep[d][6]=='1') LED7(); if (kep[d][7]=='1') LED8(); s--; } while(s!=0); } void main() { WDTCTL = WDTPW + WDTHOLD; // Stop watchdog timer for(; {for ( d=0; d!=8; d++) // Én egy 2152-esbe írtam, még egy kicsit nyújtható, //de már nem lesz szimetrikus a kijelzés //Ha sokkal nagyobb tömböt definiálunk felül a //fordító azonnal leugatja a fejemet hogy kicsi a // RAM hozzá { kijelez(); } } } [code=c]
Ha valamire haladsz légyszi azonnal írd le mert énis próbálkozom de... Kéne írni egy cikket mert jó lenne ha elterjedne ez egy kicsit
Az előzőekhez kapcsolódva:
Ki tudja, hogy a flash-ben hogyan tudok adatokat tárolni illetve onnan olvasni programból?
Hát az jó kérdés. Nézegesd a példaprogikat. (ezért kéne erre beizzítani néhány profit
)
Mire gondolsz, hogy mire haladok?
Én is erre gondoltam!
Te mire jutottál, vagy meddig?
A kod első kettő lényeges sora:
" #include " #include Valamiért nem megy át az első include: ez a kontroller teljes neve "h" kiterjesztéssel pl.:[b]msp430g2152 a második a feldolgozáshoz kell ez a string.h Lemaradt a bemásolásnál!![/b][i][u] |
Bejelentkezés
Hirdetés |







{
) 




