Fórum témák
» Több friss téma |
értem köszönöm
34151-es gyári, szval akkor 2 db 4421-el helyettesítek. A nagyobb áramú/kisebb belsőellenállású fetek miatt, a gate ellenállások maradhatnak az eredetiek ? (51 ohm) A toroid magok telítődése esetén, milyen probléma lehet ? Nagyon leesik a szekunder feszültség, esetleg a primer tekercsnek a telítés utáni áramnál már csak az ohmos ellenállása terheli a feteket? Nagy hülyeséget mondtam ? Mégegy kérdés. 2 12 V-os akku soros kapcsolásával 24 V-ból meg lehetne oldani stabil 12-18 -ot szabályozhatóra ? Mondjuk 500 A-es maximális rövid idejű terhelésig. Hasonlóan tl 494, 4121, és mondjuk 20 db irfp064n ?
üdv,az egyenirányitás és pufferelés is megvan.Akkor szerinted is igy müködni fog?Megpróbálok vele eljátszani,valahogy lekel tesztelnem,ugy hogy azért ha nemis müködne a tápnak neessen baja.Köszönöm a segitséget.
51Ohm eléggé nagy ilyen nagy feteknek, mekkora frekin járatod a tápot?
Ha telítődik a mag, akkor hiába növekszik a mágneses térerősség a trafóban (H) az indukció nem fog (B) Tehát a szekunder oldalon nem lesz több indukált feszültség már, hanem felesleges veszteség a trafón. 24V ról nem megoldható.
Ha áramváltót használsz akkor mindenképpen valamilyen komparátort kell használni.
Csak úgy nem szabad rákötni a TL494 4es lábára, mert akkor a tápodból egy áramgenerátor lesz. Legjobb a visszahajló karakterisztika, mert akkor letiltja az egész tápot és kicsivel később kapcsolja vissza. Mondjuk egy R-S tároló.
29,5 Khz
Bővebben: Link Ekkora méretű ferritnek hol lehet a maximuma 30 Khz-en, a primer 3 menet 8x1,5 mm^2, a szekunder talán 10-11 menet. 100 %-os kitöltésnél mekkora a veszteség a fet-en ? 20 V stabilból 15 V működne ? Vagy ezt a fet-ek belsőellenállása határozza meg. elvileg akkor 0,4 mohm a 20 db 064n, az 500 A-en 0,2 V, ha még a síneken esik 1 V akkor is van 19 V körül.
Ilyen típusú toroid van a tápodban?
Mert nem mindegy milyen szerepet tölt be. Másképpen kell számolni a telítését. Először tisztázzuk: ez egy 12V-os ellenütemű táp? Mert én így értetlenül állok a kérdések előtt. A veszteség az I^2*R + a nyitási zárási veszteség. I a feten átfolyó áram, R a fet csatorna ellenállása. A nyitási zárási veszteséghez pedig időben kell mérni a fet Uds feszültségét és az áramát,ezeket összeszorozni majd leosztani a frekivel. szóval nem egyszerű. Ezt a 20V ból 15V ot nem egészen értem mire gondolsz. Tehát most ez egy 12V-os táp, de azt akarod hogy 24V-ról is üzemeljen?
Igen, ellenütemű 12 V
2 db toroid, egy magon pedig 2x3 irfp064N A 20-ból 15 egy másik táp lenne. Tehát 2 db 12 V-os akku soros kapcsolásából, feszgenerátoros, szabályozható 14-18 V kellene, nagy áram mellett.
Ez a mag amit belinkeltél ellenütemű tápba nem jó.
Túl kicsi a mű értéke és nagy lenne a veszteség. Vagy ez már egy működő példányban van benne? Ettől függetlenül a B=(10000*U)/(4*n*f*Ae) képlettel számolhatsz.
Méretre pontosan ugyanekkora, színe világoszöld, semmi mást nem tudok róla, most ismerkedek csak velük.
Ae feületet miből adódik ?
A vas belső átmérője cm^2-ben amire feltekersz 1 menetet
Külső átmérője 47 mm, belső 25, magasság 15
az előbb rosszul írtam 4 menet primer van, 29700 Hz, és 160 mm^2 ,11 V tehát 0,00144 az indukció ? Hogyan tudom tovább számolni, hogy áramra kapjam meg a telítődést ?
Én 0,15T-t számoltam.
Áramból akkor számolunk telítést ha pl egy fojtót számolunk, de mivel ez ellenütemű itt nem azzal kell. Ettől függetlenül tekerj néhány menetet a vasra és mért meg az induktivítását, mert erős a gyanúm hogy porvasból van a toroidod és nem feritből. Ha porvas akkor az AL nagyon alacsony lesz. (L=AL*n^2) Porvasmagon nem tudsz teljesítményt átvinni.
0,77 mH-t mértem 4 menettel
a szekunder és primer tekercseket lekötöttem
Sziasztok!
Elolvastam 30-40 oldalnyi hozzászólást, de itt mindenki nagyban gondolkodik Én mindössze 10-15 wattos 12V körüli egyszerű és kicsi tápot szeretnék építeni. Amúgy power LED-eket hajtanék vele, az áramgenerátor már kész, de a 10 wattos trafót nem tudnám sehova elrejteni, szóval arra gondoltam, hogy egy kompakt fénycső tokjába raknék egy kapcs.üzemű tápot. Ezek a topswitch féle flyback rendszerűek tetszenek, a TOP242-250 adatlapjában szereplő alapkapcsolás nekem bőven meg is felelne, csak alkatrészértékek kellenének, meg trafót sem tekertem még soha. Tudnátok-e esetleg ebben segíteni? (ha volt ilyenről már szó akkor bocsi) Vagy ha valakinek van jobb ötlete, mint kapcs.üzemű tápot építeni, azt is szivesen fogadom. Előre is köszi a segítséget!
Ránéztem mégegyszer, lekötöttem mindent, tekercseket is leszedtem, 0,62 mH 4 menettel.
Szval amit lehet tudni róla ellenütemű táp Al= 38000 nH Ae= 160 mm^2 D=47 mm d=25mm magasság 15mm, toroidgyűrű f= 29700 Hz B=0,15 T primer fesz stabil 11 V terhelés alatt primer tekercs 4 menet 8x1,5mm ^2 szekunder menetszámot nem tudok, de 17 V-nál 80 V-ot csinál egyfeszen, pufferelve, és 5x1,5mm^-el van tekerve Ezekből kiindulva nem lehetne megbecsülni hogy hol lehet a mag vége ? tl 494 vezérli, akkor 47 % körül lehet a max kitöltés ?
Köszi, de azt hiszem mégsem tekercselek trafót, amikor lehet kapni ilyet. A gyártó ajánlása alapján a TOP242P passzol hozzá, már csak ezek köré kéne felépíteni a körítést. L6565öt nem találtam sehol.
Az a baj, hogy nem nagyon értek a tápokhoz, csak abban bízok, hogy valahol találok egy építhető példakapcsolást valamelyi adatlapon, vagy ti tudtok ajánlani egy komplett megépíthetőt.
Szia!
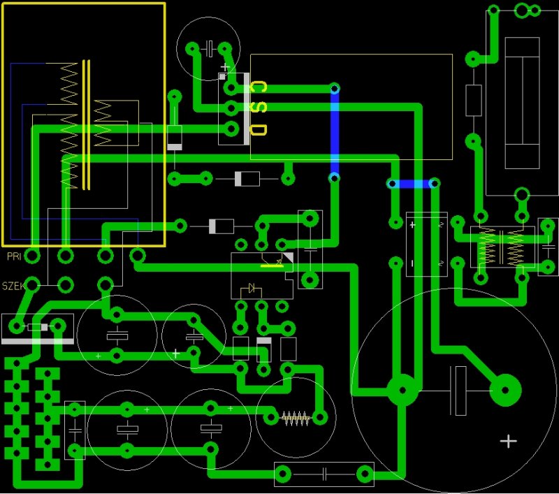
Én tudom a megoldást ![]() Itt ni: Bővebben: Link (pdf) Én pont most építem, nyák már kész van, de még nincs kifúrva. Ha vársz 1-2 napot már tudok majd teszteredményeket mondani. A 202-eshez való kapcsolást ajánlom egyszerű optós visszacsatolással, csak épp 200-ast tegyél bele. Sima ATX készenléti trafóról fog menni, ennek pont 3 tekercse van, 1 primer, 1 szekunder és 1 tekercs a primer oldalon az optónak. Csatolom is a nyákot, pont tegnap lettem kész vele, elég alacsony helyen kell elférnie mert a vezeték nélküli gyertyámhoz lesz. A 242-es kicsit ágyúval verébre történet A trafó is nagyon picike mert láthatod el van fektetve és így is milyen kis helyet foglal, ekkor magasságra 2cm.
Miért kéne külső áramgenerátor?
Csináld egybe:
sprofan: kössz a tippet, ez tetszik, azt hiszem megvan a befutó
A 242-est csak azért erőltettem, mert az be tudom szerezni egyszerűen, de TOP200-ast nem találtam egyik webshopban sem, ahonnét rendelni szoktam, a helyi elektronikai bolt meg elég húzós árréssel dolgozik, ha egyáltalán be tudja szerezni a cuccot. Na de majd megkérdezem tudnak-e hozni. A tapasztalataid addig is természetesen érdekelnek. cimopata: köszi a pdf-et, a következőt lehet, hogy úgy csinálom, de az áramgenerátor már kész van. Eredetileg napelemhez készült, de az a projekt csúszik, addig is szeretném használni 230-ról a pilácsot. Aztán ha lesz napelem, az SMPS-t egyszerűen kiveszem a lámpából. Köszi a segítséget!
Ennyi alkatrészem volt itthon, de még kell 2db ellenállás és lehet próbálni.
A fele még nincs beforrasztva azért állnak olyan furán.
Szerbusz!
Kell egyet bontani, pl valami kiszuperált, kínai DVD játékosból
Pontosan! Azokban mind ez van, vagy a Compaq ATX tápokban is.
Drukkolok neked
Közben aztán én is találtam példakapcsolást nyáktervvel együtt itt, ha valakinek esetleg hasonszőrű problémája akadna. Ez ugyan a TOP224-re épül, de úgy tűnik csereszabatos a TOP200-202 családdal. Egyébként a linkben érdemes a számokkal játszani (RD1.pdf, RD2.pdf, ...), nem mind működik, de van több is ami igen. Bassmester: ez az alkatrészguberálás nem rossz megoldás, jártam már végig a város elektronikai hulladék lerakóit hasonló szándékkal
Sziasztok!
Az lenne a nagy kérdésem, hogy Pc tápbol kivett alkatrészekböl lehet e csinálni egy 12V 100-150W tápot. A lehetö legkisebb méretbe. Tudom hogy lehet ilyeneket kapni de nem valami olcso Ha tud valaki egy kapcsolást azt nagyon megköszönném.
nézz szét skori oldalán, ott vannak ilyenek.
Üdv.
Na kész vagyok, a táp életre kelt
![]() Amit mutattam nyákrajz azon az opto diódája fordítva van, erre még beültetés előtt rájöttem, de arra nem hogy maga az optó is fordítva van rajzolva. Bekapcsoltam kis izó a végén, és látom hogy elindulna de letilt, elindul letilt. Csak az opto lehetett, megnéztem a körítést (zener, ellenállások) majd az adatlapot és akkor vettem észre a hibát. Átvert mert nem a szokásos módon volt ábrázolva a lábkiosztás, hanem pont visszafelé. Szóval optó meghalt, csere, ezután már tökéletesen ment. Csináltam pár próbát rajta, jelenleg a hosszútávon próbálom ki, hogy biztos nem melegszik-e valami nagyon stb.... már 1 órája megy gond nélkül. Végül is csak 5,1V-os zener volt itthon ezért a kimenő feszültség 6,4V-lett, de a gyertyához pont jó mert 5-9V között kell neki. Egyenlőre leválasztó trafóról megy (képeken a kék tekercses), ezért a mért áramerősség nem tudom mennyire pontos, de így ebben az állapotban 6,4V-on 2,5A-t tud leadni. dudzsi Neked is tudom ajánlani a TOPxxx családot, igaz drága az ic, de ha veszel mellé egy 500ft-os pc tápot, akkor már az összes szükséges alkatrész is megvan hozzá. Egészen 250W-ig lehet használni ezeket az IC-ket, e fölött cimopata tápját ajánlanám.
Köszi mindenkinek a segitséget.
Sprofan a kapcsolási rajzot merre találom? Mekkora neked a kész méreted? |
Bejelentkezés
Hirdetés |




A trafó is nagyon picike mert láthatod el van fektetve és így is milyen kis helyet foglal, ekkor magasságra 2cm. 

Ha tud valaki egy kapcsolást azt nagyon megköszönném.






