Fórum témák
» Több friss téma |
Sziasztok.
Én is neki veselkedtem egy stúdió vakunak. A jelenség a következő. Ha a kondi amit rásüt 500ľF akkor szépen villan a cső, majd csippan, led világit és nyomhatom újra a teszt gombot. Ha a kondit megnövelem 1db nagy meretu kondival 2300ľF-re, akkor villan, majd égve marad a cső, R2 melegedni kezd mint, és ha nem kapcsolom le időben akkor felrobban. Most lecsereltem a nagymeretu kondit tobb darab kissebbre. 2800µF-ig tudtam igy elmenni. Onnantol megint egve marad a cso. (mintha addig egne meg toltodnek a kondik, es ha tul sokaig toltodnek akkor egve marad?) Amit meg eszleltem, hogy a maximalis 300V-os határ feszültséget be tudom állítani töltésnel, levenni viszont 150V alá nem bírom, de 200V alatt nem is villan el a cső 500ľF-el (nagyobbal nem tudom, mert azzal nem tudtam kísérletezni.) Utoljára most kipróbáltam azt, hogy az R1 és D4 között lévő átkötést megszüntettem, de így is a fent leírt módon működik. (Szerintetek sem kell az az átkötés oda?) MOC3063 van berakva a töltéshez és a R3, R4-et kicseréltem 360ohm-ra, de ez sem változtatott a működésén. A *_forditott.gif a külső elemek huzalozására jó inkább a másik jobban átlátható talán. Van öttletetek mi lehet a baj? HyGy
Persze hogy égve marad ! Ha túl nagy a kapacitás nem bírja a villanással kisütni ,ekkor az ív megmarad és ahogy töltődik újra a kondi csak erősödik . Ha mindenáron
növelni akarod a kondit (amit nem értek hogy miért ?) akkor meg kell oldanod hogy az ív minden villanás után ki tudjon aludni , tehát meg kell szakítanod a cső áramútját ! Ez ekkora energiánál nem egyszerű feladat lesz ! Ja és az hogy mekkora feszültségnél olt ki szerintem csőfüggő , tehát tipusonként változik , nemlehet hogy másfajta cső van a cuccban mint a rajzon ?
Szia!
Csak találgatok: a cső, amit használsz alkalmas ekkora teljesítményre? Úgy gondolom, hogy a plazmakisülésnek meg kellene szűnni sacc/kb 40-80 V környékén. Ha égve marad a kisülés után azt jelenti, hogy a nagy kondiban tárolt energiát nem tudja felhasználni, nem csökken le a kondi feszültsége és a hálózat táplálja a csövet - R2 melegszik. Te magad írod, hogy 2800 mikróig jól működik, ennél nagyobb kapacot nem süt ki teljesen a cső. Próbáld ki, hogy feltöltesz, hálózatról leválasztod, villantasz, megméred mekkora feszültség maradt a kondenzátor(ok)ban. Egyébként pedig kisütéskor roppant nagy áram folydogál ám (100 A-t is el tudok képzelni) 1-2-3 ms ideig, vezetékezésre ügyelni kell. Szia, hátha segítettem.
A kapcsolási rajz részletes elemzése nélkül is sejthető, hogy a cső a villanás után az R2-ről befolyó áramtól tovább ég. Hogy mi tartja a töltőáramkört bekapcsolva, az további elemzések tárgya. Lehet, hogy a töltés soha sem szűnik meg, a triak bekapcsolva marad (szivárgó áram a kondinál?), a cső a villantáskor képtelen a kondit eléggé kisütni ha az túl nagy és ezután az R2 nem a kondit tölti, hanem a csövet égeti.
A vakuknál fontos, hogy impulzustűrő legyen a kondi, de nagyon fontos az összeköttetés topológiája is! Először is: a kondi elektródáinak hozzávezetései minél rövidebbek legyenek, és nagyon kis impedanciájúak még a kondin belül(!) is. Ekkora áramoknál ezeken elég nagy feszültség tud esni. Másrészt a töltést végző vezetékek menjenek egyenesen a kondira, és a cső vezetékei pedig ezekről a becsatoló pontokról menjenek tovább. Tehát hasonló topológiával mint a nagyobb teljesítményű tápegységeknél az egyenirányító diódáknál és a pufferkondinál, ahol szintén problémásak a kondi felé folyó töltőáramok (kiszűrhetetlen brummot okoznak). Tehát mégegyszer: egy vezetékpár a töltés felöl a kondi két legrövidebbre vett kivezetéseire, majd egy másik vezetékpár a kondi kivezetéseiről a cső felé. Leginkább a föld vezetékeket szokták ettől eltérően - tévesen - rosszul vezetni, és valamiféle közös földpontra csatlakoztatni. Ha a topológia nem ilyen, akkor már maga a töltőáram elég nagy feszültségesést létesíthet, és bekapcsolva tarthatja a csövet! Probléma lehet még a kisütés felé menő vezetékek hossza (vastagsága) is, mert nem engednek elég nagy kisütőáramot az 1-2ms-nyi villanási időre.
Ha jól vettem ki, az a baj, hogy elkezdi tölteni a kondit már akkor, amikor még nem hűlt ki, tehát az scr1 triak túl hamar kinyit. Ezt ugye OC1-en keresztül vezérli a műv. erősítő, aminek a bemenetén OC3-al próbálták megoldani, hogy ne kapcsoljon át rögtön. (ha jól látom)
Első körben lehetne játszani az OC3-at vezérlő ellenállással, kondival, hogy tovább maradjon csukva a töltő elektronika, de én inkább valami ügyesebb megoldást raknék oda, pl. az elsütéskor triggerelnék egy monostabilt, ami mondjuk 1 másodpercig, vagy amíg elalszik a cső nem engedi tölteni. Tehát a műv. erősítő 1-es lába magasan legyen. Persze egy 200 forintos mikrokontrollerrel sokkal-sokkal egyszerűbben meg lehetne oldani az egészet.
cavalier: olyan rajzot ami mikro kontroller vezerlesu nem talaltam. De ha van valami ilyen kapcsolasod szivesen fogadom.
Ugy nez ki a drot volt a baj, most megduplaztam a drotok vastagsagat, ket drot megy minden hova. Igy mar 4400µF-nel tartok es meg mindig jo. Remelem 6600-al is jo lesz. Enpaseta valaszat fogadtam el jonak mert o irt elobb. De nagyon koszonom a tobbieknek is!
Majd egyszer nekiállok megcsinálni mikrokontrollerrel, van pár 2000Ws-os csövem hozzá.. Kondikat honnan vettél, milyeneket? A kapcsolás nem lenne bonyolult, csak a programozás.
Úgy terveztem, hogy teljesítményszabályzásként a kondikat fogja kapcsolgatni, és fix feszre tölt, így nem változik a színhőmérséklet.
Hat eloszor probalkoztam 1800µF-el amit kaptam valakitol. Aztan probalkoztam 3300µF-el amit a lomexban vettem. De vegul is azt lecsereltem 17 darab 390µF-es 350V kondira. Az a lomexban most 160ft/darab aron van.
Hat en meg programozasbol vagyok jobb mint aramkorbol. De mikrovezerlot (atmel) mar jo reg programoztam.Most mar csak 1 dolog nem klappol ezzel az aram korrel azt hiszem. Azt irja a rajz, hogy 100-300V-ig lehet allitani a tolto feszultseget. De ha 160V ala viszem, akkor nem villan a cso. Tenyleg, azt honnan lehet megtudni egy csorol, hogy mekkora teljesitmenyt bir el? Elvileg ezt ugy kaptam, hogy vagy 600Ws vagy 1200Ws-es. Ha kulon kapcsolnad a kondikat, akkor ahhoz kondinkent kene egy fet, nem dragitana meg ez jelentosen? Mondjuk ezzel a 17 darab 390µF-el 17 lepcsoben lehetne szabalyozni, ez mar eleg lehetne. Szeretnek majd meg 1 vakut epiteni, mert ugye 1 darabbal azert korlatozottak a lehetosegek. De ha van jobb rajz mint ez szivesen fogadom. ![]() Honnan szedted a 2000Ws-es lampat?
Nézz utána valahol, de én úgy tudom, hogy a csövek más színhőmérsékletű fényt bocsátanak ki más-más kisütőfeszültségeken. De az is lehet, hogy ez nem annyira számottevő eltérés 200-300 V között. Ha a csövön nincs semmi felirat próbálj guglizni fényképeket hasonló teljesítményűekről - talán valami adalék összejön a méretekből. Nagyobb repülőgépeken milyen (mekkora teljesítményű) lehet a jelzőfény? Az, hogy 160 V alatt nem villan el a cső, lehet hogy normális csőjellemző, én még nem láttam ilyen katalógust, meg kellene keresned majd.
Huh, csak el kéne mennem lomexbe valamikor.. Bár nekem 800V kéne a csőhöz, IFK-2000 típusú orosz cső, egyetlen bibi vele, hogy nem kerek, mint a legtöbb stúdióvaku cső. Vaterán most is kapható 5000ft 5 darab, 10ezer a 20 darab.
Az adatlapot megnézve talán megtalálható, van egy alsó határ ami alatt nem gyullad be a cső, a nagyfesz energiáját növelve talán lejjebb vihető. A rajzon a C11 amit meg lehet próbálni megnövelni, ill. r15-öt egy picit csökkenteni. A teljesítményt is szintén adatlapról lehet megtudni, pl. az ifk-2000-et teljes energián villantva pihentetni kell vagy fél percig. A kondik kapcsolgatására van egy pofonegyszerű módszer, 6 darab kapcsolóval különböző értékű kondikat kapcsolni ki-be. Persze nem árt, ha az ember tud gondolkodni binárisban.. Tehát 1,2,4,8,16,32 'egység' Ha saját magamnak csinálnám, nem raknék rá fet-et, nagyjából megy fejben a bináris konverzió, persze ha eladásra kell, akkor kell rá csicsás LCD meg gombok.
Így van, ez alapból nem gáz, digitálisnál meg könnyű utánamenni, de ha az ember több vakut akar használni, akkor problémás lehet, ha egy képen többféle fény van.
Én is épp IFK-2000-es csövekkel kísérletezek. Még kondicsoport nincsen, de már kinéztem a lomexben 680µF/400V-os kondikat 182Ft+áfa áron. Kéne belőle vakunként vagy 10-10db.
Tervem az, hogy kb. max. 400...600Ws-ot villanjanak, ez már szerintem elegendő lesz pár méterről szoftboxal, vagy ernyővel. Szeretném szabályozható teljesítményűre is megcsinálni. És itt vagyok gondban, mert a színhőmérsékletet is jó lenne egy szűk határon belül tartani. Mi a célszerűbb megoldás? A kondik kapacitásának változtatása, a villanás megszakítása a kondi kisülése előtt, vagy a feszültség változtatása? Netán mindhárom kombinálva? Vajon a gyári stúdióvakukban hogyan van ez megoldva? Ráadásul a kapacitás növelésével a villanás hossza is növekszik, bár portréfotónál ez még nem jelent gondot. Valaki épített már esetleg teljesítményszabályzott vakut? Vagy tud e ilyen rajzot? Nem is konkrét adatokra, hanem inkább elvekre volnék kíváncsi.
Cavalier: szivesen fogadnek egy ilyen mikro vezerlos kapcsolast. Amiben a kondik gyorsan toltodnek fel, es a tolto fet es kondik novelesevel novelni lehet a teljesitmenyt.
szia, nyakrajzod nincs venetlenul ehez a kapcsolashoz? szeretnek nekifogni .
szia, nagyon megkoszonnem ha elkuldened amid van, nyakrajz, kepek stb.
Hello!
Adj valami elerhetoseget es atkuldom. szia HyGy
Szia!
Tudsz feltenni adatlapot a csőhöz? Most tervezgetek stúdióvaku építését és olcsón szeretném kihozni.
Sajna nincs hozzá adatlapom, de kb 2 hónapja mikor használni akartam eldurrant az elektronikában valami, a biztiket is lenyomta. Nem tudom miért és mitől, azóta nem volt még ihhletésem megnézni.
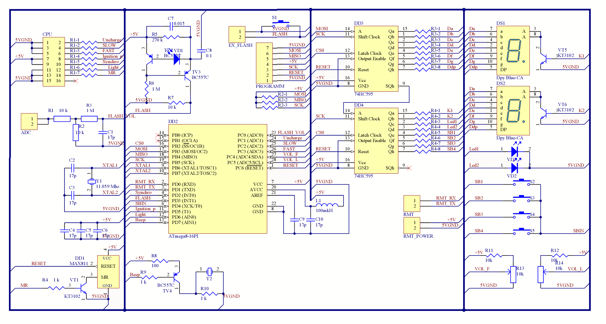
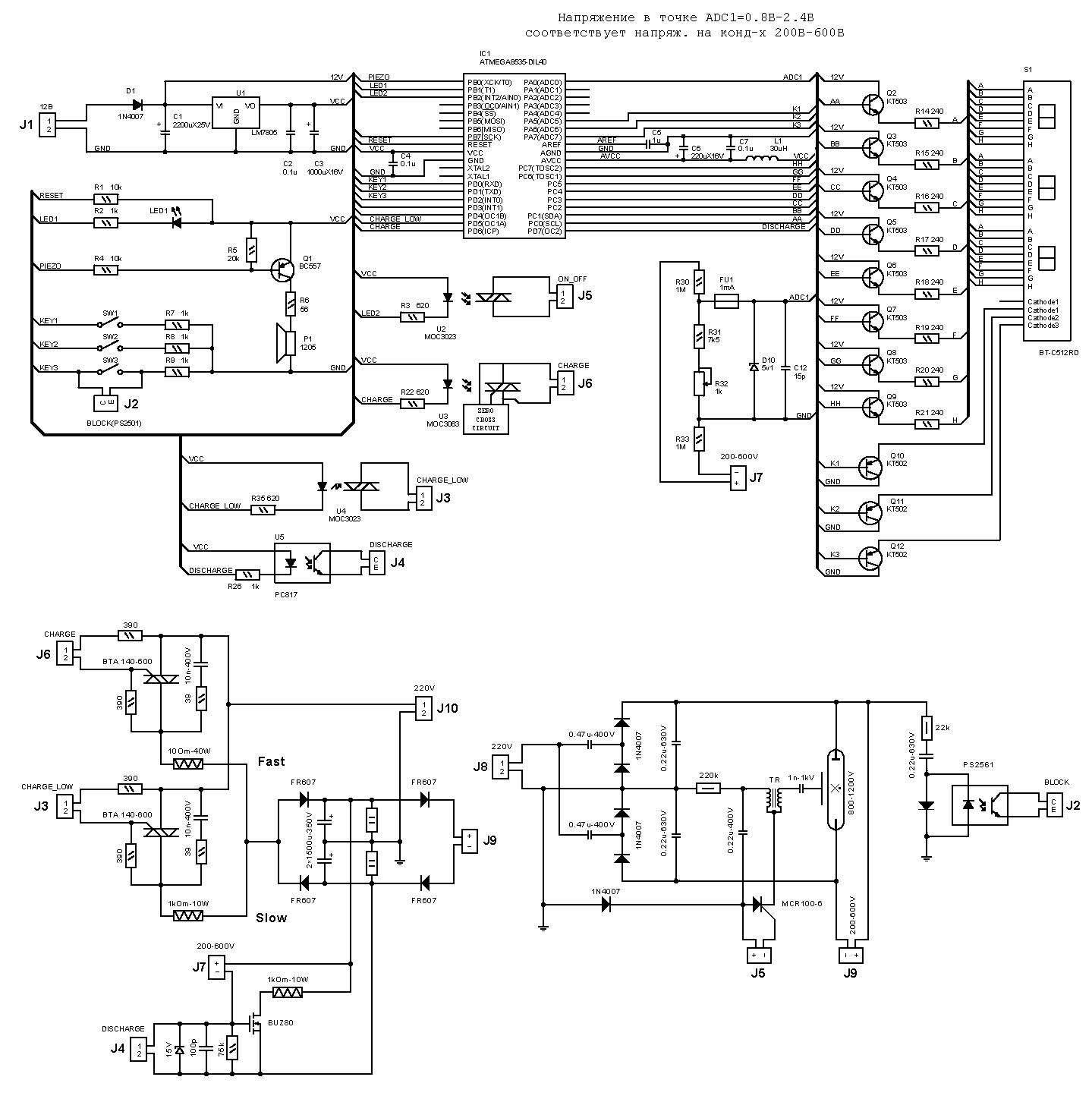
Csatolom az IFK-2000 adatlapját (csak oroszul van meg) meg egy mikrokontrolleres vaku rajzot.
Illetve egy másik rajz. Sajnos firmware egyikhez sincs, meg kell rá írni a progit, de kiindulópontnak jók. Próbálok fellelni hozzájuk valami hex-et.
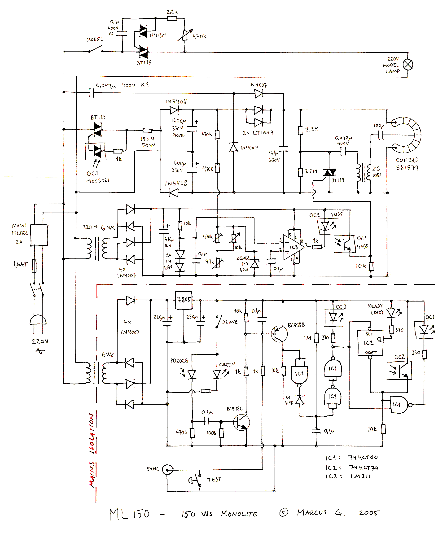
Van nem mikrovezérlős megoldás is (csatolom), de az bonyolultabb. Illetve, nekem pl. bonyolultabbak az analóg megoldások, egy progit hamarabb megírok.
Igazából annyi, hogy tölt, méri a kondin a feszkót, ha feltöltött a beállított értékre, csippan, jelezve a fotósnak, hogy készen áll, aztán kisüt, ha megkapja a jelet. Annyiban akarom bővíteni, hogy lesz rajta mondjuk 6 különböző értékű kondi, és ezeket is tudja a kontroller kapcsolgatni, lesz rajta egy joule beállítás, ami nem a feszültséget állítja, hanem a kondik számát. Fogalmam nincs, mikor lesz ez kész, csomó mindent kéne még addig csinálnom.
hex nélkül szinte semmit sem ér. esetleg irni egyet, akkor pontosan tudni kell mit kell csinálnia.
Számolgattam a múltkor, pl. az ifk-2000-nél ilyen 600-1000A-ek jöttek ki, a Ws, impulzushossz alapján számolva.
Olyat szoktak csinálni, hogy tirisztor van párhuzamosan a villanócsővel, és egyszerűen rövidrezárja, amikor már elég ideje nyitva volt. Ehhez is brutál tirisztor kell, de még mindig jobb mint egy 600A-es 1200V-os IGBT. Persze a tirisztoros megoldás sem ekkora teljesítményeknél van, kisebb vakuknál inkább. Meg ott a fennmaradó energia el is veszik.
Valaki vett már CT40 típusú IGBT-t valahol? Hol lehetne vajon megrendelni? Eddigi boltok egyike sem tudta beszerezni.
Hello!
Köszi mikrovezérlős a rajzokat. Újra elindult a vaku minden része, még a bajonett van vissza, és a vakudoboz rögzítése az állványhoz. Valamint az az érdekes még, hogy ha a villanási erő szabályzó potival letekerem egy bizonyos mértékig, akkor nem villan el a cső se a teszt gombra, se a másod villantó érzékelőjére. Próbáltam rákotni egy rádiós vaku kioldót a tesztgombal párhuzamosan ment is, de úgy túl lassú volt. 1/50-ed másodperc felett nem tudtam vele fotózni. Párhuzamosan kötöttem a másod villantó opto tranyójával, de ennek a hatására meg elpukkant az opto tranyó. Hova lehetne kötni a rádiós vaku kioldót? (Valamint milyen kimenete van ezeknek? Simán valami triakkal rövidre zárjak egy impulzussal a kimenetüket?) http://www.hygy.hu/temp/studiovaku/42e173ef6194_forditott.gif
Szerintem a teljesítményt meg a lekapcsolást azt úgy végzik hogy van még egy kisebb villanó cső ami hirtelen leveszi a fő tyristor terhelését így megszakítja a fő villanócsövet is, mert ugye a tyristor nem kapcsol le amíg nem megy egy kritikus feszültség alá.
Talán ebbe az irányba érdemes menni a fotó vakuk is így állítják be erejüket de lehet hogy tévedek.
Kicsit még nézd át azért a tirisztor működését.
A rajta átfolyó áram leesésekor kapcsol ki. Illetve lehet olyan, hogy egy negatív tüskével a gate-en ki lehet oltani, de csak adott fajtáknál. Villanócsővel sorba nem nagyon szoktak félvezetőt kötni, azért itt, egy stúdióvakunál sokszáz amperok folynak.
Nem tanulmányoztam át az igaz és nyilván valahogy megoldják de biztos más módszerekkel csinálják egy régi vakuban (Vivitar) hasonlóan láttam egy kis villanó csövet.
De akkor hogy van ez megoldva a fotós vakukban biztos nem pár 10db kicsi kondikat kapcsolgatnak. És ugye leszabályozásnál sem süthetik ki a kondikat mert akkor az elemek hamar kimerülnének. Meg hát nem kicsit töltenek rá hanem mindig maximum töltésből szabályoznak lefele. Ha valaki tudja pontosan hogy csinálják arra én is kíváncsi lennék.
A rendszervakuknál IGBT-vel szabályozzák a teljesítményt.
A kondit mindig a maximumra töltik, és kisebb teljesítményű villantásnál az IGBT megszakítja a kondiból a villanócső felé folyó áramot. Ezáltal a villanás ideje rövidebb lesz. A kondiban megmarad a fel nem használt energia, ezért gyorsabban utántöltődik. (Sorozatfényképezésnél előny.) A kiadott fény színhőmérséklete nem nagyon változik. |
Bejelentkezés
Hirdetés |






Tehát 1,2,4,8,16,32 'egység' Ha saját magamnak csinálnám, nem raknék rá fet-et, nagyjából megy fejben a bináris konverzió, persze ha eladásra kell, akkor kell rá csicsás LCD meg gombok. 







A rajta átfolyó áram leesésekor kapcsol ki. Illetve lehet olyan, hogy egy negatív tüskével a gate-en ki lehet oltani, de csak adott fajtáknál. 




