Fórum témák

» Több friss téma
Fórum » Elektronikában kezdők kérdései
- Ez a felület kizárólag, az elektronikában kezdők kérdéseinek van fenntartva és nem elfelejtve, hogy hobbielektronika a fórumunk!
- Ami tehát azt jelenti, hogy a nagymama bevásárlását nem itt beszéljük meg, ill. ez nem üzenőfal!
- Kerülendő az olyan kérdés, amit egy másik meglévő (több mint 17000 van), témában kellene kitárgyalni!
- És végül büntetés terhe mellett kerülendő az MSN és egyéb szleng, a magyar helyesírás mellőzése, beleértve a mondateleji nagybetűket is!
Lapozás: OK   803 / 4047
(#) Baxi válasza (Felhasználó 13571) hozzászólására (») Márc 9, 2010 /
 
Köszönöm a válaszokat.
A kondis megoldás nem jó? Mert ha esetleg bekrepálna a hegesztő és visszaviszem garanciába lehet hogy utánam hajítják hogy ha megvan csapolva a szekunder oldala.
Nincs valami képlet vagy mit tudom Én amivel kilehet számolni hogy mekkora meg milyen gondi kell oda?
Válaszokat előre is köszönöm.
(#) tatabike válasza gabesz86 hozzászólására (») Márc 9, 2010 /
 
Hát, ki lehet próbálni. Vagy esetleg ha hajlandó vagy egy kis beruházásra, lehet kapni olyan füleseket, amiknek a zsinórján van hangerőszabályzó. Az azért elegánsabb és üzembiztosabb, mint az ellenállások.
(#) gabesz86 válasza tatabike hozzászólására (») Márc 9, 2010 /
 
Vagy csinálok egy fix feszültségosztót ellenállásokból. A lényeg tényleg csak az, hogy halkabb legyen.
Marad a feszültségosztó... keresgélek itthon pár ellenállást aztán tesztelgetve majd kiderül milyenek kellenek.
(#) MaTe193 válasza (Felhasználó 13571) hozzászólására (») Márc 9, 2010 /
 
Köszönöm a gyors választ,de én mégis inkább a szkóppal szeretnék összebénázni valamit.Ettől függetlenül ezt is kipróbálom...
(#) kadarist válasza MaTe193 hozzászólására (») Márc 9, 2010 /
 
Innen letölthetsz egy hangkártyával működő funkciógenerátor programot:Bővebben: Link
Vagy próbál ki ezt: Bővebben: Link
De az előbb nem adtam linket a hozzászólásomhoz. Most pótolom: Függvénygenerátor
(#) Sir-Nyeteg hozzászólása Márc 10, 2010 /
 
Üdv!
Kérdezni szeretném, hogy ebben a kapcsolásban mi a szerepe a két pár 10k-10µF-nak?
Köszönöm!

pwm-10V.jpg
    
(#) Action2K válasza Sir-Nyeteg hozzászólására (») Márc 10, 2010 /
 
A PWM kitöltési tényezőjével arányos egyenfeszültséget állít elő.
(#) dudzsi hozzászólása Márc 10, 2010 /
 
Sziasztok.
Mit jelent a Supply voltage: Max-tbd? Ebböl a tbd mi?
(#) kadarist válasza dudzsi hozzászólására (») Márc 10, 2010 /
 
Szia!
Annyit jelent, hogy az adott helyzethez illően kell meghatározni, alapból nem megadott, nem definiált érték, de attól még van. Angol: To Be Determined.
(#) dudzsi válasza kadarist hozzászólására (») Márc 10, 2010 /
 
Értem. Szóval ha 1V a tipikus feszültség akkor a max az lehet 3V is. Eze egy resistiv páraszenzor.
(#) kadarist válasza dudzsi hozzászólására (») Márc 10, 2010 /
 
Valahogy úgy.
(#) dudzsi válasza kadarist hozzászólására (») Márc 10, 2010 /
 
oké köszi
(#) saraha hozzászólása Márc 10, 2010 /
 
Üdv.

Egy erősítő bemenetét, ha éppen be van kapcsolva de nem használom, simán lehet rövidrezárni vagy illik betenni oda valamekkora ellenállást?
Mert az interconnect kábel rajta van és szed össze így egy kis zajt.
(#) nagygabor679 hozzászólása Márc 10, 2010 /
 
Sziasztok!
Van valakinek valami ötelete, hogy hogyan tudnék attól függően kapcsolgatni egy relét, hogy egy 5 V-os vezetéken folyik áram vagy sem, de mindezt úgy hogy 10-15%-nál ne legyen nagyobb feszültség és áramerősség esés ebben az 5V-os ágban?
(#) moltam válasza nagygabor679 hozzászólására (») Márc 10, 2010 /
 
Egy kis árammérő söntöt sorbakötni az 5V os ággal és egy komparátorral figyelni a rá eső feszültséget.
(#) nagygabor679 válasza moltam hozzászólására (») Márc 10, 2010 /
 
Köszi. Ha 1-2A áramerősségről van szó, tudnál esetleg vmi konkrét típust ajánlani?
(#) moltam válasza nagygabor679 hozzászólására (») Márc 10, 2010 /
 
(#) pumoka hozzászólása Márc 10, 2010 /
 
Sziasztok!
Segítséget szeretnék kérni abban, hogy van egy 6V-os SIMSON motorkerékpár aminek nincs indexe. Szeretnék csinálni egy 6V-ról működő nagy fényerejű ledekből összerakott indexet amit vagy 2db nyomógombbal vagy egy kétállású gombbal lehet vezérelni. Kapcsolási rajz kellene hozzá. Ha esetleg 12V-ról menne az sem gond mert akkor teszek bele egy 12V-os akksit.
Köszönöm a segítségeket!
(#) hadnagyakos válasza pumoka hozzászólására (») Márc 10, 2010 /
 
Használj 555-ös IC-t. Itt található egy jó kis kalkulátor az időzítésének a kiszámításához.
A kétállású kapcsolót úgy köd be, hogy a ledek negatív lábát kösd le a földre, a kapcsoló két kimenetét a két oldali ledcsoportra, a kapcsoló bemenetét pedig az áramkör kimenetére.
Jobban jársz, ha az időzítő áramkör (555) kimenetére kötsz még egy relét is. Így már izzós lámpát is meg tudsz vele hajtani.
Szerk: ez így működik 6 voltról is.
(#) (Felhasználó 54221) hozzászólása Márc 10, 2010 /
 
Sziasztok!

Hogyan lehet megvizsgálni hogy működik-e egy tranzisztor (van multiméterem)
(#) Krisz03 válasza (Felhasználó 54221) hozzászólására (») Márc 10, 2010 / 1
 
(#) kadarist válasza (Felhasználó 54221) hozzászólására (») Márc 10, 2010 / 1
 
Egy kedves fórumtársunk leírása:Tranzisztor-vizsgálat
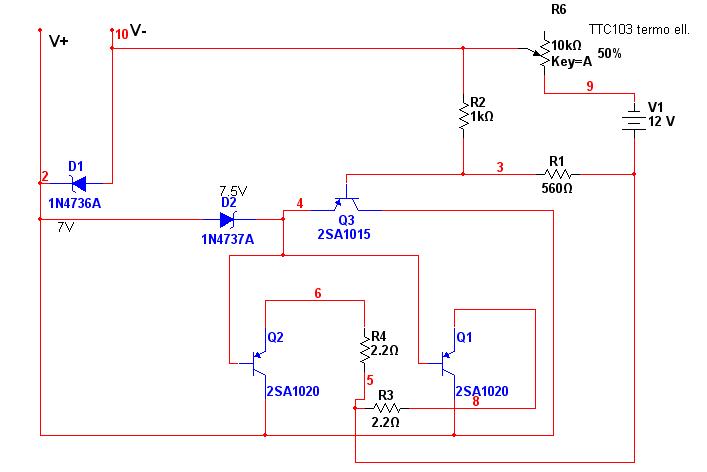
(#) rozsascs hozzászólása Márc 10, 2010 /
 
Egy nem működő PC tápból való 12V-os ventillátor hömérséklet szabályzóját próbáltam lerajzolni, de nem igazán tudom, hogy így működöképes -e.
véleményeznétek ?
melékelem a rajzot.
(#) (Felhasználó 54221) hozzászólása Márc 10, 2010 /
 
Csak az a baj hogy nem tudom melyik láb az emitter bázis kollektor mert a tranzisztor kör alakú....
(#) moltam válasza (Felhasználó 54221) hozzászólására (») Márc 10, 2010 /
 
Gondolom a Sokolt próbálod életre kelteni. Googlével rákeresel az adott típusú tranyóra és szerintem meg fogja találni a lábkiosztását.
(#) kadarist válasza (Felhasználó 54221) hozzászólására (») Márc 10, 2010 /
 
Ha típusa van, akkor adatlapja is. A lapon ott a bekötés. Egyébként próbálgatásos méricskéléssel rá lehet jönni, hogy melyik láb a bázis, utána már könnyű.
(#) saosin hozzászólása Márc 10, 2010 /
 
Helló!

Lenne egy fontos kérdésem.

egy DAP audio rb15 400W-os hangszóróról kérdeznék.
Ha a hangszóró hallásra tiszta és szép hangot ad vissza recsegés és egyéb nélkül, akkor lehet szó még teljesítményromlásról?
Úgyérzem nem teljesíti a ráírt 400w teljesítményt.
Azt sem tudom pontosan, hogy ez a 400w a névleges vagy a zenei teljesítmény, mert nem mindegyik hangszóróra írják rá a névleges+zenei teljesítményt, hanem csak vagy-vagy.
A hangszóró nagyon tisztán és szépen szól amúgy.

várom a választ! Köszönöm.
(#) saosin hozzászólása Márc 10, 2010 /
 
még egy kis infó hozzá.

ugyanazzal a végfokkal hajtok 200w-os hangszórókat és ugyanannál a potméterállásnál torzít, mint a DAP 400W-os hangszóró ugyanolyan hangszínállásnál.
Pedig duplateljesítményű.
Mi lehet a probléma?
(#) lapose válasza (Felhasználó 54221) hozzászólására (») Márc 10, 2010 /
 
A kapcsolási rajzon ott a bekötés is.
(#) MaTe193 hozzászólása Márc 10, 2010 /
 
Íme itt van az említett szörnyeteg.Lenne egy kérdésem:Mi mit csinál?!Bekapcsolásig eljutottam,vonalakat is be-be tudtam hozni,viszont csak ennyire futotta a tudásom.Oroszul van rajta minden,így nem nagyon tudom kiolvasni.Remélem tudtok segíteni!

U.I.:Az normális ha elég hangosan búg?
Következő: »»   803 / 4047
Bejelentkezés

Belépés

Hirdetés
XDT.hu
Az oldalon sütiket használunk a helyes működéshez. Bővebb információt az adatvédelmi szabályzatban olvashatsz. Megértettem