Fórum témák
» Több friss téma |
Na ilyenkor a 8ohm is reszkir üzem ! inkább a 16 ohm
Bírja az, előbb eszi meg a tápot...
Köszönöm a Válaszod!
Hamarabb is megköszöntem volna csak tegnap érkeztünk haza külföldről és eddig nem nagyon voltam gépközelben. Nekem 200watt az nagyon sok , nekem a fele is elég már .Üdv Dávid
Egy kis "oktatás".... Írod, hogy neked a 200W fele is elég. Az ugye 100W. Ha elolvasod a WATT vagy DECIBEL c. cikket, akkor könnyedén belátható, hogy a 100W és a 200W között hangintenzitásban (erősség) 3dB van, ami (nem mondom azt, hogy észrevehetetlen) nem lesz feltűnően hangos. Meglepő, de sajnos ez így van
még annyit fűznék hozzá a wattos témához,hogy gyakorlatilag feleslegesnek tartok több száz w-ot,bezippelni egy szobába.Vagy nappaliba.Soha nem lesz kihasználva,soha nem tudná senki élvezhetően kivezérelni.. Gondolom most,2hónapos olvasgatás után itt a hobbin.Előtte én is watt-mániás voltam,és én is 86ezer wattot akartam 20 négyzetméteres szobában,de mára máshogyan gondolom.. Szintén itt olvastam valamelyik topicban,hogy az emberi fül kb 2w-2.5w-ig élvezhetően tolja az agyba "zenét",mármost mi lenne a többi 85995w-nyi teljesítménnyel?? Semmi,ott marad a tranyóba.Mellesleg én sem vetem meg a hangos és dinamikus zenét,de lehet öregszem.A 2db 50wos hangfalamat sem tudom kihasználni.. Mára rájöttem arra,hogy nem a watt számít,hanem a minőség,hangban,hangfalban,végfokban-bármiben.. Bocsánat hogy belevauztam,csak ez is egy gondolat volt mint a többi hozzászólásom..
Hát igen, ezt már én is tapasztaltam. Szobába semmi féle kép nem kell hangzavar. Viszont most építettem egy VF2 Conduktort, ugyanis koncert lesz a suliban, a gitárt kell erősíteni vele. Érdekes volt csuma hangerőn hallani magamat 1 méterről. Egyébként gyakorolgatáshoz is a kisebb teljesítmény az optimális, úgy hallja is az ember, hogy mit játszik.
igen,a Conduktor.. Ezért ment a kukába a quad terv.. Mostanában megcsinálom a tápot,és utánna télen hozzá a panelokat... Jó ötletet adtál.. 4 hete..
Na egy értelmes irka
Mert eddig mi nem volt értelmes?? Tudom,biztosan Kínai nyelven írtam ide,már megvan miért csak egy ember válaszolt rá aki punkkazy,csak ő tud rajtam kívül Kínai nyelven..
Hangszoros kolléga úgy értette, hogy a sok wattmániákus értelmetlen locsogása után felüdülés a Te reagálásodat és hozzáállásodat olvasni...
Tudom,gondoltam,és azért raktam ki a legvégére a
ezt
Sziasztok!
Tudna nekem kapcsrajzot+nyákrajzot küldeni valaki tda2030a hídbakapcsolásáról! aki1990@citromail.hu Előre is köszi mindenkinek ja és ha lehet ne +/- táp hanem sima legyen ha van köszi!
Persze, tessék!
Köszi!
És akkor ebbe a tda2030,2030a és 2030ah/av is jó? csak azért mert olvastam hogy a tda2030A-nak 44 v a max fesze. Ez a kapcsolás meg 12voltos. lehet hogy most hülyeséget kérdezek,de nem lesz kisebb a teljesítménye ha csak 12v-ról küldöm. Köszi a választ , és bocs ha hülyeséget állítottam. ![]() ja és ez már tükrözött?
De, kisebb lesz a teljesítmény. Egyoldalas tápolásnál szerintem nem érdemes 20-25 volt alá menni. Az a 12VDC nagyon kevés, nem lesz benne szufla...2x12 már inkább jobb lenne, nem megoldható?.
kaptam odutól kapcsrajzot
de azon 12v van sima tápról/trafóról de azt ha egyeniránytom akkor többet kapok mint 12v ugy sem jó?
Egyik volt ismerősömnek volt egy sztereó TDA2030-as végerősítője, meglepő módon egy mezei állítható kimeneti feszültségű dugasztáp! adta a tápfeszültséget. Nem mondom, hogy zörgött tőle az ablak, de a két tesla hangfallal tűrhető volt. Mindez kb. 12V-ról.
jelenleg én is egy sztereó erősítőt használok, szimpla 12V-ról és szerintem teljesen megfelelő a teljesítménye szobába. De ha nagyobb teljesítmény kell neked akkor adjál neki nyugodtan nagyobb feszt.
Segítséget szeretnék kérni, van egy 2*10V-os trafó, ez hajtott eddig egy 5.1-et, amibe egy TDA-t építenék a mélynyomó meghajtására. Eddig is egy 2030 volt benne, csak nem tudom, a 2*10V mit jelenthet? 2*10V, vagy 10V+/-? Piros-fekete-piros kábelek, közös GDN-el.
A trafó tipusához passzoló kapcsolást is tudna valaki adni?
Hello!
A 2*10V az azt jelenti hogy egy szimmetrikus trafóról van szó, tehát +/-, ahogy a lábkiosztás is árulkodik. Van egy + egy GND és egy - ág. A TDA2030 adatlapjáról szedtem a következő kapcsolást, ami teljes mértékben megfelel neked.
Tudna nekem valaki valami jó tippet adni ehhez a tda2030 hoz.
Megépitettem, nyákot is marattam hozzá. De nem akar jó lenni. Bemenő jel nélkül, a 4 es lábon 5V körülire csökken a feszültség pár másodperc alatt, és a hangszóró zúg. Szimpla tápos kapcsolás, kb. 13,5V ot kap 14700µF al megszűrve.
Sziasztok. Azt szeretném kérdezni hogy lehetne e hajtani ezt az ic-t egy AT-s PC tápról? Tudom hogy a 12V karcsú de ha segítenék neki 7818-al és7918-al. Mivel minden megvan kivéve a tápot de azt meg nem akarok venni. Ha nem lehet akkor hagyom inkább. Vagy esetleg van egy kapcsoló üzemű ami egy matrix nyomtatóban volt az azt hiszem 24V DC.
Üdv!
Ha szimpla tápos a kapcsolásod, akkor jó lessz neki a PC táp is 12 vrol (vagy ha negyobb teljesitményt akarsz kivenni belőle akkor inkább a 24 v ). Ha szimmetrikus a kapcsolás akkor már nem lessz jó neki mert a PC -12v os ága csak 0,3 amperral terhelhető. Azok közzül amiket leirtál a legideálisabb a 24 V lenne neki..
Ami az adatlapon van az szimpla nem? Vagy neked nincs valami kapcsid ami szimpla? Ez az IC tényleg képes 50W-ra? Vagy akár többre? Kaptam egy félkész panelt amiben van egy BD249C szemből nézve a bal oldalon középen a TDA jobbra pedig a helye szerintem BD250-esnek. Ha nem tévedek(de nálam az bármikor előfordulhat). Ez mit tudhat? Mintha láttam volna hasonló kapcsolást a topic ban. De azóta nem találom (lehet azért mert keresem)
A szimpla tápos kapcsolást -single supply amplifier, vagy -tipical amplifier with single power supply néven találod meg, attol függően hogy sima, vagy TDA2030A-s verzióju IC-d van.
Különleges kapcsolással igen kijöhet belöle akár 50w is a bd 249-250 párossal körübelül 40w. Ennek a rájzát itt a fórumban már én sem tudom de az RT évkönyv 92 számában megtalálod. Üdv.
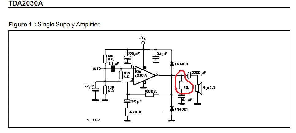
Sziasztok! Rendeltem 1 KIT-et és amikor ráadtam a tápot +36V, a bekarikázott ellenállás elfüstölt. +12V -on semmi baja nem volt, esetleg cseréljem ki nagyobb teljesítményűre az ellenállást, most 0,25W -os van benne ami "gyárilag" járt hozzá. Az IC lábait kimértem nem zárlatosak, semmi nem zárlatos az ellenálláson kívül.
Az a Zobel tag, vagy mi a neve. Annyit tudok róla, hogy a gerjedést gátolja. Ha az füstölt, akkor szerintem ott gerjedés lehetett, átnézném a bemenetet, földelést meg egyéb nyalánkságokat.
Átnéztem mindent. Végigcsipotattam minden lehetséges ponton és nem volt sehol zárlat, tegyek be nagyob teljesítményűt mert van itthon 0,75W, 1W-os esetleg csillagpontos földelést alkalmazzak? A mellékelt erősítővel együtt indítottam be és azon semmi nem füstölt. Mondjuk abban 0,75W -os ellenállás volt.
Tehetsz be nagyobbat, de ha kiég a biztosíték azt se úgy javítjuk meg, hogy nagyobbat rakok. Nyilván nem ugyanaz az ellenállás meg a biztosíték. Ha van szkópod, akkor kimérheted, hogy gerjed-e.
Remélem a kérdés csak vicc volt: igen, csillagpontot tessék használni Sok sikert és jó forrasztgatást! |
Bejelentkezés
Hirdetés |
















