Fórum témák
» Több friss téma |
Ma kiszereltem az eredeti háromfázisú hidat a Hetrából és úgy látom lesz benne elég hely a gyári dobozon belül -- csak a sönt mozgatásnak kell helyet hagyni még . De ami a lényeg : kíváncsiságból megint rámértem a trafó szekunder oldalára . Most teljesen kitolt mágneses sönt helyzetben a szétbontott tekercs végek mellett 43,6 váltót mértem . Deltába kötve is kb ugyanannyi értékeket mutatott majd átkötöttem csillagba és úgy 78-80V-okat mértem . Ha ezt (a kb. 80V-ot ) szorzom 1,4-el akkor is max 115V-ot kapok . Így már valószínű , hogy a három teljes hidas soros megoldást választom a maximális feszültség elérése érdekében .
Ma este összeraktam egy PWM-et 555 -tel és nehezen de sikerült elernem a kívánt frekit de a kimenő jelnek a LOW szintje a rövid impulz nekem pedig a ford1tottja kellene . Mivel a nagyfeszhez jobnak mutatkozik a rövid impulz. A hosszab csak továb tarja nyitva a fettet és felesleges áram fojik ami csak fűti a tranyót.Foglalkozott-e már valaki evel a probléméval?
Szia -- én még idáig nem jutottam el . Viszont valamilyen helyesírás ellenőrző programot feltehetnél a gépedre (ne vedd kötekedésnek ) ! :integet2:
Te is vedd a fárattságot, és kis energiával rájöhetsz, hogy ez az email cím vajdasági! És ha jártál már ott akkor tudod, hogy kissé máshogy beszélik a magyart, és becsülendő, hogy egyáltalán beszélik! A szakmai részre koncentrálj! És ha az Erdélyi magyarokat e miatt nem maceráljuk akkor őket sem kellene!
Leiszt Jani [OFF] Pár érdekes szó: Patika - Edzőcipő Furás - Csiklandós Megcsasztizni - Meghívni,megkínálni valamire
Én szépen kértem . Te pedig ahol megjelensz mindig kötekedel -okoskodol -- már előttem is nyíltan bevallottad ,hogy szereted az emberek vérnyomását karbantartani . Úgyhogy hanyagoljál engem ha lehet --és a szakmai oldalra koncentrálj ! Üdv Lajos . :puszi:
Fiuk ! Nem a beszéd vagy ahejesírás a gond hanem atasztatúra ! 1969 - ben meg kellet tanúlnom telxen gépelni vagy sebességel és ott nem voltak ékezetek a magyar billentyűzettel pedig a foru végett kezdtem ismerkedni , mert edig anélkül irtam hoszú eveken át de láttam hogy itt az nem menő mert végig olvastam a vicceket is meg az öszes engem érdeklő oldalakat !Elektonikával csak hobbi szinten foglalkozom csak egy kicsit komolyabban veszem a témát. Az első egy tranzisztors kapcsolást 1961-ben építetem . Azért irom mindezt mert a gyorsan érkező gondolatokat ha gépelek mindig vissza jönek a régi rflexek és akkor hibásan irok ás elnézt kérek ezek végett !
Szia , én is gyakran hibázom de mióta a fiam feltette ezt az ellenőrző programot így harmadára csökkentek a helyesírási hibáim -- így talán könnyebben olvashatók a hozzászólásaim . Tehát semmi gond csak Hanzi igyekszik "magas labdákat" keresni -- arra viszont nem gondol ,hogy egy topicban érték is van és nem érdemes zároltatni viták gerjesztésével.... Bár még nagyon az elején tartunk az építésnek és léteznek akik csak önzési oldalról közelítik meg a téma köröket ,na azok ki is peregnek mivel csak kapni szeretnek -adni nem ! Talán majd ha a 300. oldalnál tartunk akkor lesz vagy két fajta házilag épített plazmavágó variáció ami működik . Én most a Hetra-t erőltetem hátha be tudom bizonyítani mire képes még a régi jó magyar technika . Ha nem sikerül plazmavágónak átalakítani akkor is marad egy jó hegesztő gépem .
Ha már magyar tehnika hát nekem is van egy TRAKIS-om de az csak sima MIG-MAG már töb mint 20 éves és kifogástalanul küködik !
Ezt a Hetra 200SVE gépet az egyik ismerősömtől vettem meg és arra gondoltam jó lenne a plazmavágó trafójának ha a feszültséget jól fel tudnám tornászni a szekunder oldalon . A saját örömömre szeretném megépíteni a plazmavágót mivel már van egy inverteresem de az bolti .
Off: Míg az előző hozzászólásom írtam egy hajlott hátú 70 év feletti idős hölgy állt a kapunk előtt szótlanul . A fiam vette észre , még kéregetni sem tudott -- a szívem szakadt meg hova jutottunk . SEGÍTSÜNK egymásnak !
On:
Miért kell neked 100 Volt feletti feszűltség . Most volt nálam egy komoly cég TIG-je és azon a maximum 80 Voltot mértem. Próba közben (gáz nélkül ) olvadt a 8 miliméteres vasdarab úgy hogy csepegett.
Mert a plazma ív fenntartásához nagyobb feszültség .. az indításhoz pedig még több . Félek ,hogy az enyém még így is kevés lesz -- de egyenlőre meg kell építeni . Ja és a topic a plazmavágóról szól , érdemes azért vissza olvasni és már tisztábban fogsz látni .(Más : Nemrég láttam egy Cebora plazma ívhegesztőt működés közben -- bizony az is 200V magasságában indított )
Üdv!
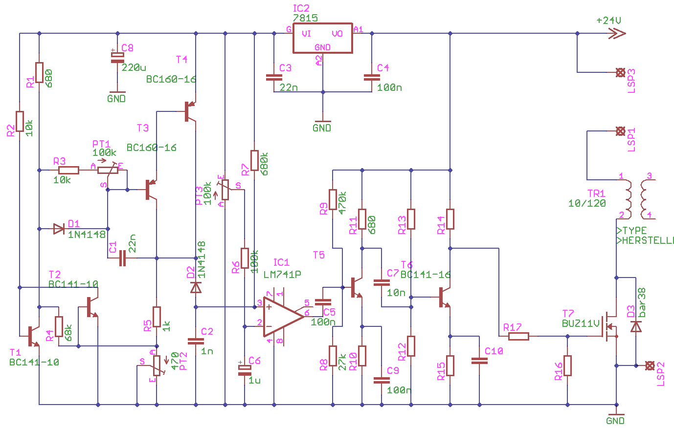
A nagy vitába mindenki elfelejtett, válaszolni Hetope kérdésére, ha felraknád a rajzot, könnyebb lenne segíteni. Szetintem kár túlbonyolitani ezt a nagyfesz dolgot, az a 1 tranzisztorból és 2 ellenállásból + tv nagyfeszből álló kapcsolás 24v-ról 2cm-es ivet húz, erre szükség is lessz, ez elöző oldalon leírták hogy miért. A gyári gépembe is tv nagyfesz van, Egy pár éve csináltam egy dupla flyback hegesztőt, amikor végre működött, berektam egy kartondobozba, azóta is ott van. Holnap előveszem, és áttekercselem a trafóját, 200-250v körüli üresjárati feszre, és ráteszem a plazmavágó kábelemet, arra gondoltam , hogy egy drótkefét a lemez mellé rakok, úgy hogy összeérjenek, a drótszálak beférnek a vágópisztóly fúvókáján, így talán tudok ívet fogni, vagy igbt-t durrantani.
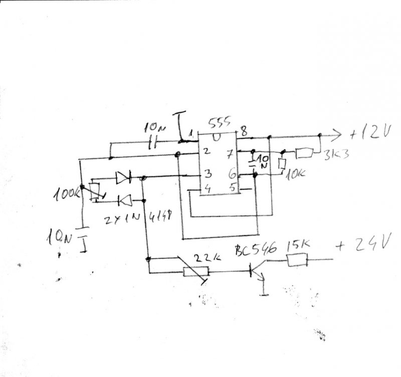
Elnézést ha rosszul képzeltem . Azt hittem hogy nics nagy külömbség a vágó és heggesztő között.Kezemben edig csak heggesztvolt és csak azt tudtam méricskélni . Hát ez amilyen eővel csinálta az ívet az egy sorkimenő nem tudná. Ez komoly nyomokat hagyott a vason akkoris amikor csak az ív volt beindítva . Szerintem a teljesítménye kb 25-30 W.Az est folyamán megszületett a megoldás amelyik már szép tű imulzusokat gyárt 45 kilohercen és az imulzusok elérték a 10 voltos határt amit kér a mosfett.A rajzot csak ugy ceruzával rjzoltam meg mert nem tudom hogy kell az EAGLE-ből ide feltenni.
Szia , én válaszoltam -- nem tudok hozzászólni mivel még nem tartok ott és az elektronikai ismeretem is nagyon szerény így valszeg tévedések halmazát írtam volna .... A te inverteres gondolatodnál miért nem új, külön trafót készítesz a plazmavágónak ? A régit meg megtarthatnád ha működött így .
Van itt egy válalatban robotizált plazmavágó és kilessük amikor nem dolgozik hogy lemérhessük rajta a veszülséget . Majd ennek tudatában fogok tovább lépni.
Nem értem ezt a rajzot, mi az a potméter+bc546+15k és a végére 24v?
Az én plazmavágóm kb 3-4 mm nagyfesz ívet húz, a papírlapot nem égeti át, valószinű az életveszélyes határ alatt van az áramerőssége 20-25mA 6-8000v lehet benne, Van hogy gáz (levegő) nélkül is létrejön a plazmaív, akkor valóban nyomot hagy a vasba, de ezt nem a nagyfesz csinálja. A vágófeszültség (üzem közben) 90-100v kell hogy legen, egy olyan gépen, amit mi akarunk csinálni, vannak nagyobb feszültséggel müködő, nagy teljesitményű gépek is, de az nem a mi kategóriánk.
Hát a bázisban lévő potival kell beallítani hogy a tanyó jól nyisson de az IC ne veszitse el a stabilitasát. A 24 Volt lehet hogy még több is lessz mert az már a fett tápjára kötödik. Jelenlegi kisérletekben egy IRFPG 50 - es van használatban de ennek is kell egy kis hűtés ! Ez a kapcsolás most még pokhálós kivitel de mivel látom hogy igy talán jólesz amarossan panelra fog kerülni.
Azt hiszem hogy még egy magyarázattal tartozom !
A rajzon csak a megoldáa lényege van ! Nincs rajta a tápok szűrése , miről jöna táp és az sem hogy honnan lehet levenni az inpulzusokat mert úgy gondoltam hogy aki szeret kisérletezni az mar úgy is tudja hogy pl: a jeleket egy földelt emitteres kapcsolásnál a kolektorról lehet kicsatolni . Ha nem illik ezen oldalakon igy leközölni rajzokat csak szóljatok de én nagyon megörültem a sikernek ugy hogy csak a leg lényegesebbeket vetettem papirra.
Időközben rengeteget kisérleteztem és eljutottam egy megoldásig de még ez sem tetszik eléeggé de már elég stabilan gyujtogat. Ha valalkinek tetszik megépítheti
Szia!
Ha szeretnéd hogy más is megépítse, egészítsd ki ,hogy minden alkatrész érték rajta legyen a rajzon.(pld: R13;R14;R15 stb...)
Köszönöm a figyelmeztetést . A bajok úgy születtek hogy ezekkel az alkatrészekkel sok bajom volt mig be nem állitottam a 10 voltos impuzusokat a mosfet bemenetére. Különben az alap egy PWM de az oszcilátorját a hangfrekitől egész megaherces tartományban lehet hajtani a C1 cseréjével vagyis kinek mijen vasmagja van ! Itt melléklem a javított rajzot aa előzőt lehet törölni .
Úgylátszik ez nem is csak az én hibám mert most a rajz az jo volt (lehet hogy nem mentettem időben )
Hát most meg a felbontás volt kevés , na ezt nem gondoltam volna
Lehet hogy nem tartozik a vezérfonalhoz de ennyi botlást nem láttam senkitől és azt szeretném tudni hogy van leíirás hogy mit hogyan kell csinálni mert hát szégyelem magam a sok hibákért amiket csináltam !
Szia!
Nincs a felbontással semmi gond. Nekem nyomtatás után is tökéletes.
Ma kipróbáltam egy sorkimenő trafót ZVS meghajtással és elég szép 1,5 cm-es ívet tartott de nem tudom ez alkalmas-e valamilyen módon a plazma ív begyújtáshoz használni . Valakinek ötlete esetleg ,hogy ezt a nagyfeszt valahogy becsatolni a főáramkörbe alkatrészek és persze az emberi élet veszélyeztetése nélkül .
1,5 centi az nem valami sok, a zvs-el lehet 10 centit is elérni.
Tesla körrel és becsatolótekerccsel lehet becsatolni a kisfeszkörbe a nagyfrekis feszültséget, de ez életveszélyes (a primer oldal mindenképpen), és készülj fel, hogy kinyírja a diódákat a kisfesz oldalon. Elég nehéz rendesen szűrni, de ha visszaolvasol, már leírtam a tapasztalatim ez ügyben. |
Bejelentkezés
Hirdetés |




On:










